Fórum témák
» Több friss téma |
Tudom, hogy már untatlak benneteket ezzel a témával, csak számomra nem elég világos még, lényeg hogy látok az aprókban eladó szkópot 10k-ért 10MHz-es, kezdésnek jó lenne ez számomra totál alapoktól kezdeném, mellesleg tényleg nem akarok ebből a szkóp tudásból meggazdagodni (tehát csak 1 tápot akarok beindítani végre) szóval megfelelő lenne -e vagy sem? Vagy tényleg inkább vegyek egyet 3 hónap múlva 40-50 ezerér? Mit javalltok? Inkább 20-25 ezerér vegyek egyet pl. az mivel jobb, mit tud többet annál, amit ha pl be kéne indítsak egy tápot ezen nem látnék?
Köszi.
Már leírtam. Ha csak ezt a tápot akarod elindítani (illetve ellenőrizni a gate trafó helyes bekötését), ahhoz elég a hangkártya is. Ha a továbbiakban is szükséged lesz szkópra akkor vegyél egyet, határ a csillagos ég, vagy a pénztárca. Nem árt ha van 2 csatornája a szkópnak (ezek olyan 25000 körül kezdődnek használtan), de az apróban lévő is több a semminél, a célnak megfelel.
Szóval emiatt (is) biztosabb akkor a gate trafó.. így már világos.
A hozzászólás módosítva: Nov 6, 2012
Pedig elvileg ott van, a TL431 katódja és vezérlő lába között 1k+10n, csak szerintem kicsi az időállandója. Én 1T forward, illetve flyback tápokban láttam eddig ezt a TL431-es szabályzást, és mindenhol 1k+100n-t alkalmaztak minimum. Jómagam eleinte 1T forwardnál zener-es szabályzást használtam, az meg mivel nem nagyopn van frekikompenzálva, gerjedt. Még eddig lusta voltam egyet TL-lel összerakni
De gyanítom, hogy a kis terhelésen (DCM üzemben) a sípolást a kompenzálatlanság okozza, mivel a PWM táp tudomásom szerint az a fajta, amelyik DCM üzemben kis kitöltésváltozásra jóval nagyobb feszültségváltozással reagál a kimenetén, mint CCM üzemben. CCM-ben elvből adódóan állandó kitöltés esetén közel állandó a kimeneti feszültség, elviekben a kitöltési tényezővel egyenesen arányos. DCM üzemben, a határáram alatti terhelés esetén azonban az energia-egyensúly elve érvényesül, vagyis Pbe=Pki, és ebben az esetben állandó kitöltés esetén a terhelés változásával elég nagyot változhat a kimeneti feszültség. Illetve állandó terhelés (kimeneti teljesítmény) hatására kitöltésváltozás esetén nagyobbat változik a kimeneti fesz, mint CCM üzemben. Ez gyanúm szerint szabályzástechnikai szempontból azt jelenti, hogy megnő a rendszer körerősítése, és stabilis tartományból labilis tartományba billenhet. A PI tagot úgy kell méretezni, hogy még szélső esetben is stabilis tartományban maradjon, legyen elegendő fázistartalék. Ez viszont a dinamikus viselkedésre is hatással van, szóval a dolog meglehetősen összetett.(A most beletanulók kedvéért: - CCM: Continous Conduction Mode - DCM: Discontinous Conduction Mode Házi feladat: utánanézni ) A hozzászólás módosítva: Nov 6, 2012
Sziasztok!
Szeretnék megkérni valaki hozzáértőt, hogy vessen egy pillantást a mellékelt kapcsolásra! A feladata egyrészről a kb 27V-os (V32) pontos(abb) feszültség előállítása, valamint egy kisebb, nem feltétlen pontos feszül- ségszint előállítása (V15). Még nem csináltam ilyet ezelőtt... Üdv, Thomy
Mi a kérdésed?
Belevaló trafód pl. lesz vagy van hozzá? Mert az kritikus pontja a dolognak, és ilyen trafókat csak igen korlátozott választékban árulnak a boltokban készen.
A zeneres szabályozás esetén is szoktak egy nx10nF-os kondit használni hasonlóan a TL-es megoldáshoz, illetve ha jól emlékszem akkor még az optón is van egy kondi vagy egy RC tag.
![]() Van hozzá minden. A fő kérdés, hogy nem-e kötöttem el valamit... Kicsit tartok a hálózati fesztől ugyanis. Nomeg gondolom a témakörben sokkal jártasabb személyeknek esetleg feltűnhet valami, hogy azt másképpen kéne csinálni. Üdv, Thomy
A Fairchild AN-4134-ben korrektül le van írva, hogy kell a PI tagot méretezni. Mivel az UC3842 is "current mode control", ezért az elv szerintem arra is alkalmazható, csak valószínűnek tartom, hogy a "control-to-output" átviteli függvény ugyanaz lesz-e. Jellegét tekintve szerintem igen, csak az alkatrész-értékekkel kifejezve különbözhet.
Mindenesetre vagy fél éve én vettem pár KA5M0380-as Fairchild gyártmányú "PowerSwitch"-t (800V Udsmax), adatlapja szerint olyan 75W kimenő teljesítményig ajánlott flyback-hez és 1T forward-hoz. Kb. 3-400Ft egy ilyen IC.
Az árammódúaknál (UCxx) nem soros hanem párhuzamos RC tagot alkalmaznak, legalábbis eddig minden flyback és forward rajzon is olyat láttam. Egyelőre vcs nélkül akarom kipróbálni nagy teljesítményen egy 40A-es IGBT-vel, aztán ha beválik akkor jöhet a visszacsatolás, és az egyszerű felépítésű táp nx10 vagy nx100W-ra.
Mármint az IC-nél? Vagy a TL431-nél? Az FPS-ek esetén én a TL431 lábainál ugyanúgy soros RC-tagot láttam, sőtl az AN9015-ben 3842-t használnak, és ott is 100n+1k soros tag volt a sönt regulátornál.
A Texas-féle UC3842 application note-ban igen, párhuzamos RC tag van a kontroller erősítőjén, mint kompenzáló tag. Ha optót használunk, kicsit más lesz a helyzet. A TL431 kimenete áramkimenet, azonban az optó tranzisztora ezt a primer oldalon feszültséggé konvertálja, és pl. az AN9015-ben úgy van beállítva az IC, hogy 1x-es invertáló erősítőként működik, a belső referenciának köszönhetően 2,5V kimeneti munkaponti feszültséggel. Tehát annak már csak annyihoz van TL-es optós esetben köze, hogy az U->D konverzióhoz adja az alapjelet a kimenetén. Legalábbis ahogy én kivettem az eddig látott kapcsolásokból. Szóval ez esetben a tényleges "error-amp" a TL431.
Egyébként a current mode control lényege úgy tudom annyi (Billings leírásából), hogy a PWM komparációhoz szükséges fűrészjelet nem belsőleg állítja elő, hanem a source ellenálláson eső feszültségből, ami ugye az áram fűrész alakjának köszönhetően szintén fűrész. Természetesen a tüskéket el kell távolítani, erre szolgál az IC-n belül a LEB (Leading Edge Blanking), vagy a Sense láb előtti, általában 1k+560p aluláteresztő. (UC-nál LEB nincs, azt az FPS-eknél láttam, ahol belsőleg megy a beépített FET-en keresztül az áramérzékelés - valamiféle "Sense-FET" van beléjük kalapálva). Az UC3842 az FB bemenetén alapból feszültségjelet vár, szóval gyanítom, hogy jól értelmeztem Billings irományát.
A hozzászólás módosítva: Nov 7, 2012
De úgy is fogalmazhatod, hogy ha csak a current mode controll van megépítve, - vagyis egy normál tápnál csak a belső hurok - akkor az egy áramgenerátor. Van neki egy bemenete, az a referencia, annak nagyságától függ a kimeneti áram csúcsa. Azért, mert az áramjel komparátora egy adott áramértéknél kikapcsolja a főkört. Aztán jön a belső oszcillátor órajele és bekapcsolja a főkört. Tehát, az eddigiekben lecsökkent ( csökkenő ) áramjel elkezd nőni. Amikor eléri a komparátor billenési szintjét, akkor az megint kikapcsolja a főkört. Tehát ez a módszer a főkör csúcsáramát szabályozza, mégpedig akkora értéken tartja, mint a referenciajel. Ha ezt a referenciajelet egy másik szabályozó állítja elő, akkor lehet feszültségszabályozottra építeni, vagyis egy normál táp lesz belőle. Van sok előnye, meg hátránya is. Nagy előnye, hogy rögtön megvan az áramkorlát is. Ezzel a módszerrel elég sok mindent lehet csinálni, pl: D-Class-t is.
Tehát ha az FB láb földelve van, és az IC műverősítőjének hurka nyitott, a - bemeneten 0 van, a + bemeneten 2,5V, így a kimenet kiül +5V-ra (vagy közel annyira, nem néztem még utána, hogy "rail-to-rail" kimenetű műverősítő van-e benne). Ezt a feszültséget a 2R-R osztó harmadolja, amit még az 1V-os zener meg is fog, így, amint a source ellenállás feszültsége eléri az 1V-ot, a főkör a következő impulzusig kikapcsol. A gyakorlati kapcsolásokban két egyforma ellenállás szokott lenni (amit én eddig láttam) az 1-2 láb között, valamint a 2 láb előtt, így ugye 1x-es invertáló erősítőként üzemel. Viszont ez esetben, hiába adnánk fix feszültséget az erősítő bemenetére, még CCM üzemben is csökkenő terhelés hatására elkezdene nőni a kitöltés, ezzel együtt a kimeneti feszültség, mivel bár az áram felfutási meredeksége nem változik, de a középértéke igen, ergo lefelé csúszik az Y tengelyen, a komparálási szint meg nem változik: így kapnánk egy feszültségvezérelt áramgenerátort. Ha kimeneti feszültségre akarunk szabályozni, akkor ezt folyamatosan kompenzálnia kell a vezérlésnek. Másrészt, minél kisebb deltaI-t akarunk a kimeneti fojtón, annál nagyobb induktivitás kell, annál kisebb lesz az áram felfutási meredeksége, annál érzékenyebb lesz ez az áramgenerátor, annál nagyobb lesz a belső hurokerősítés. Gyanítom, hogy ezt a tényt figyelembe lehetne venni a műveleti erősítő erősítésének meghatározásakor (esetleg 1 alá menni vele), így a TL+optó kör kimenetének változása nem okozna akkora változást a táp kimenetén, csökkenne a teljes hurokerősítés. Azonban mindezt jól összehangolni nem kis feladat lesz.
[OFF]Rég rágcsálom már ezt a topológiát, de amikor az első ilyen tápom összeraktam, nagyon sok mindennel még nem voltam tisztában. Most kezdem átlátni az egészet A hozzászólás módosítva: Nov 8, 2012
"Voltage mode control" esetén (lásd TL494 optó nélkül, hagyományos PC tápok) a helyzet egyszerűbb, mivel a PWM komparátor bemeneti feszültségével a kitöltés, és a kimeneti feszültség CCM esetben egyenesen arányos kb. függetlenül a terheléstől. Ekkor a hibajel-erősítő PI tagként funkcionál. Beállítására én a következőt tenném: kiiktatni az erősítőt, a COMP lábra egységnyi feszültséget kapcsolva nézni a kimenet lengésének időállandóját, és a Ziegler-Nichols módszerrel meghatározni a P és az I paramétereket első körben, aztán némileg módosítani, attól függően, milyen dinamikus paramétereket szeretnénk.
"Current mode control" esetén ez a PI tag a TL431, vagy műveleti erősítő, viszont a kimenete az optó tranzisztorának árama által egy ellenálláson ejtett feszültség, az optó karakterisztikája miatt némi nemlinearitással fűszerezve, továbbá van egy belső hurok is, amit szintén kompenzálni kell. Így már kezdenek világossá válni a "current mode control" hátrányai is. A hozzászólás módosítva: Nov 8, 2012
Bocsánat, a Ziegler-Nichols-t elrontottam: a meghatározásnál a zárt hurkot a PI taggal kell a stabilitás határáig hangolni, nem pedig a felnyitott hurokkal játszani.
Bővebben: Link A hozzászólás módosítva: Nov 8, 2012
Vagyis tisztán P tagot alkalmazva kell a gerjedés határára vinni. Na csak kimondom a helyes megoldást
" Másrészt, minél kisebb deltaI-t akarunk a kimeneti fojtón, annál nagyobb induktivitás kell, annál kisebb lesz az áram felfutási meredeksége, annál érzékenyebb lesz ez az áramgenerátor, annál nagyobb lesz a belső hurokerősítés."
Utólag belegondolva ez se biztos.. Legfeljebb a "current sense comparator" érzékenységének határa felé kezdünk menni, nem lesz olyan határozott a felfutás. [OFF]Nem olyan egyszerű ezt még átgondolni sem.. Bocsánat, hogy néha belekavarodok a mondókámba.
Na csináltam egy szimulációt, amit mellékelek is. Katt, elkezdtem használni a graph displayt is, és egész jó. Jó lehet pl deriválni a félhíd feszültségét és akkor lehet látni hogy mikor lezs keménykapcsoló.
Ami érdekes, az a trafó szórt kapacitásai. Ezenke a negatív ahtását úgy tudom csökkenteni, hogy megnövelem a trafó előtti meghajtást (ergó bebikázom tranyókkal). azonban a trafó szórt indutkvitásának hatását meg csak úgy tudom megnövelni, ha a trafó után, szekunderen bikázom be.
Ha begyakorlod ( rájössz mindenre benne ) a display graph-ot, akkor eszedbe sem fognak jutni a beépített műszerek... Egyébként mindjárt megjelenítheted benne egy kütyü hatásfokát is...
meg van olyan is, hogy Parameter Sweep. Hát, az sem semmi... egy alkatrésznek változtatod az értékét, mondjuk 10 lépcsőben és eredménynek mindjárt kapsz 10 görbét... De jó a Fourier Analisys is... DC összetevő, THD, felharmónikusok,... meg ami az eszedbe jut. Ami engem nagyon érdekelne és nem tudok rájönni, hogyan lehet ilyet megjeleníteni, hogy a Display Graphon pl: a vizszintes tengely legyen egy kondi árama ( és ne az idő ), a függőleges meg a feszültsége. Igen, úgy csökkentheted a hatását, de azért a szórt kapacokon átfolyik egy áram. Valahol el kell folynia, vagyis, a főkörből a szórt kondin átfolyik, de valahol vissza is kell folynia! Vagyis: hol záródik az áramkör? A másik dolog, hogy az igaz, hogy mondjuk a primer oldalba nem csinál káros hatást a szórt kapacitás, de ha mondjuk egy gatemeghajtó trafó van, akkor bizony a két szekunder között is van szórt kapac! Ez azért csinálhat galibát. Lehet ezt is szimulálni... Nem tudom megnyitni az ms11-es fájlt, csak a 10.1-eshez valót. Inkább csinálj belőle pdf-et, akkor azok is láthatják, akik nem használnak szimulátort. Hátha kedvet kapnak...
Nekem az egy bajom még az, hogy mindig be kell klikkelnem a simulation menü analyis részébe aztán okok, nem találok rá gyors gombot. Eddig meg csak playt kellett nyomogatnom. Valamit azt szeretném még kiderítei, hogy hogy lehet bizonyos dolgokat külön koordináta rendszerbe pakolni, hogy ne mindent egyre rakjon.
Amit modtál hogy x az ne iő legyen, egyelőre csak azt az offline megoldást tudom javasolni,hgoy export excelbe, aztán xy plot. sajnos nem tudom visszaexportálni multisim 10-be, azonban ha majd felrakod a 11-et ahogy beszéltük, akkor látni fogod hogy kapacitást a trafó minden pontja közé beraktam. Nem tudom ez mennyire helyes. HA3858 trafót szeretném minél joban leszimulálni. Csináltam az UCC25600-ra is egy kezdetleges modellt. Tudnál egy kapcsolást rajzolni, hogy hogyan szimuláljam le ezt a trafót minél tökéletesebben? (a mágnesező és szórt induktivitást alapból figyelembe veszem, telítés még elhanyagolható a modellből)
Nincs rá gyors gomb... legalábbis a 10.1-ben nincs.
Egy koordinátarendszerbe rajzol fel minden sugarat. ( áramköri ponton levő jelet ) Ha egy sugárra rákattintasz jobb gombbal, akkor megjelenik, hogy Trace properties, erre klikk, akkor megjelenik egy táblázat, hogy Gaph Properties. Benyomod, hogy Auto Separate. Ezzel szétválogatja a sugarakat úgy, hogy ne fedjék egymást. Ezután bejelölöd, hogy General/Cursors On/Single Trace/Ok. Ekkor a Display Graph jön vissza, a kurzorvonalak a bal oldalon, szélen lesznek, a bal egérgombbal húzhatók be. És már lehet is velük mérni. Célszerű a legördülő menüből: Edit/Copy Properties. Ekkor ez a beállítását megjegyzi, a következő szimuláció után csak Edit/Paste Properties és ugyanígy jelenít meg mindent. Ha a sugarakat átszinezted, azt is. Jobb modellt nem tudok. Előveszel egy XFMR-t. Ez egy ideális trafó, még egyenfeszt is átvisz. Teszel mellé egy Coresat nevű modellt, ez modellezi a vasmagot. Kétszer ráklikkelve előjön egy táblázat, azt ki kell tölteni. Elvileg, ez tartalmazza a mágnesezési impedanciát, de szórást nem, azt külön kell betenni. Meg vasveszteséget is, bár ez nem biztos... Kapacitások mindenhova vannak. Nem hiszem, hogy teljesen korrektül tudsz modellezni egy megadott trafót, de szerintem nem is lényeg. Fő, hogy értsd mi, mitől van és hogy lehet minnél kevesebb "mellékhatás" nélkül használni egy ilyet.
Végre sikerült vegyek egy szkópot.
Hogyan kéne hozzá kezdenem a kivizsgáláshoz? Mármint a gate trafó eleje-vége meghatározásához. A hozzászólás módosítva: Nov 9, 2012
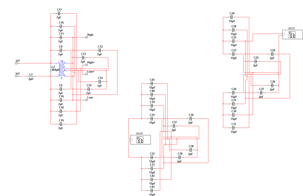
Mellékelek egy képet katt. Megpróbáltam lemodellezni a HA3858 trafót. A mágnesező és a szórt induktivitást gyerekjáték, azonban nem tudok olyan parazita kapacitásokat elérni, mint az adatlapban szerepel. A trafó felételezett tekerési sorrendje a következő: pri(A), sec, pri (B)
(a trafó adatlapjában a secre kell kötni az UCC25600-at, és a primerekre a FETeket, mert úgy gondolták, hogy te leválasztottról hajtasz). Ezeket a a tekercsek ellenállása alapján gondolom, mert így nőnek. Ezek alapján a két primer között nagyon kicsi, a sec és a priemrek között nagy kapacitást kell mérni. Ezt próbáltam az elrendezésben tükrözni. Az adatlap szerint a két primer tekercs egyik vége (pin 1 és 3 az adatlap szerint) között között 8,48pF-t mérnek, még a szekuneren két vége között 28,66pF-et, úgy ha a primereket rövdre zárják. Milyen kondenzátor értékkel tudnám ezt visszakapni?
Hm... bejöttem a csőbe...
Az adatlapon az van, hogy minden primer 460 uH. Vagyis, a mágnesezési induktivitás 2 x 460 uH. Két tekercs van, amit primernek neveznek, ez rendben is van, látszik, hogy a kisebb ellenállású van alul, aztán a szekunder, aztán kívül a másik primer, ennek a legnagyobb az ohmja. Tehát, a két szórási induktivitás is különböző, ezeket külön kell berajzolni. Gondolom, valami push-pull elrendezés hajtja a primereket, tehát lesz némi aszimmetria. A szórásokkal csak az a baj, hogy az így megadott szórások az Xs1, Xs2-t összegét jelentik, vagyis a primer- és szekunder oldali szórásokat egyben mérték meg. ( rövidrezárt szekunderrel ) A primerek egymáshoz való kapacitását is értem, ez 8,48 pF, egyszerűen berajzolható az egyik primerre és a másik primerre is, tehát ha a 2-es és 3-as lábat összekötjük, akkor kapunk egy középpontot ( ez megy a tápra ? ) ehhez képest lesz a két fennmaradó kivezetésen egy-egy 8,48 pF-os kondi. Innen mindjárt van egy probléma, hova rajzoljam be a modellen ezeket a kondikat, a szórások elé, közé, vagy azokat áthidalva? Ebből is ered, hogy nem tudsz igazán jó modellt csinálni... A szekunder- és primer közötti kapacitás még inkább problémás, mert azt írja az adatlap, hogy rövidrezárt primernél mérték a 28 pF-ot. Ugye, ez a valóságban nem úgy néz ki, hogy ott van egy kondi, hanem kis részletekben csatlakozik ez a kondi, a szórások között, stb. Tehát, ezt sem lehet egyértelműen egy adott helyre berajzolni. Lesz egy kondi a szekunder- és a primerek 2-es, 3-as lába között is, meg az 1-es, 4-es között is. Az előbbi talán még nem is olyan nagy probléma, hiszen az egy hideg pontra csatlakozik ( már ha a meghajtás tápfesze elég hideg, de persze az ezen a kondin átfolyó áram is záródik valahol... ), az utóbbi viszont már sokkal problémásabb, mert az itt folyó áramokat is vezetik a meghajtás tranyói. Nem tudom, mi lenne a jó. Talán a legroszabb az, ha van egy-egy kondi a szekunder- és a primerek 1-es, 4-es kivezetései között. Talán, 2 db 14 pF... De akkor a szórt induktivitások erre az áramokra nem hatnak... és ugye a szórások, meg a szórt kapacok egy-egy ( vagy több )rezgőkört alkotnak... bár megadnak rezonancia értéket, de nem tudom, mit csináljak vele az előbbieket figyelembe véve... Lehet, hogy lehetne valami sokkal pontosabb modellt fabrikálni, de nem hiszem, hogy az adatlap szerinti értékekből lehetséges...
Köszi az infókat. Én első körben a két szórt induktivitás különbségét elhanyagoltam, amit úgy godnolom egtehetek, ha a meghajtást a FETek előtt turbózóm
Kis fogalomzavar van, mert amit azadatlap primerekként jelöl, nekem az megy a FETek gateje felé (plusz NPN-PNP pár), és ami szekunderl én oda kötöm az UCC25600-at (7-es és 8-as lábra megy, az UCC25600 mindkét kimenete pushpull). Szóval én a szórt induktivbitást beraktam az UCC25600 után (Coilcraft jelölés szerint a trafó szekunderére) egyben (2uH). Katt azonban a primer kapacitását az 1-es és 3-as láb között mérték. Nekem trafó 2-es és 3-as lába nincs összekötve. Szócal akkor a 8,48pf-t hogyan osszam el? Az a modell ami a z ábrán van, hogy mindenhova rakosgattam a kondikat, akkor nem túl jó?
Melyik kapacitás nagyobb? Egy tekercsen belül, a tekercs két vége között mérhető? Vagy két tekercs között?
Sajnos csak akkor utodom megfejteni ezt a dolgot, ha valamit el tudok hanyagolni. Lényeében három paraméter van (két kapacitás adat, és egy SRF), ebből max három paramétert tudok becsülni. Esetleg írjak a Coilcraftnak, hátha valamelyik mérnökük nyújt egy modelt, ami jól közelít? (eddíg úgy tapasztaltam, hoy a supportjuk elég kézséges)
Persze, nincs nagy különbség a szórt induktivitások között, legfeljebb a továbbiakban gond, hogy a szórt kapacokat hova teszed... Tök mindegy, mert nem tudod olyan helyre tenni, hogy a valóságot modellezze, legfeljebb a mért értékeket.
" Katt azonban a primer kapacitását az 1-es és 3-as láb között mérték. Nekem trafó 2-es és 3-as lába nincs összekötve. Szócal akkor a 8,48pf-t hogyan osszam el?" Elvileg mindegy, hiszen az 1- és 2-es kivezetés, valamint a 3- és 4 galvanikusan össze van kötve. Kösd az 1-és 4 közé. Vagy teljesen mindegy hova. nem lesz pontos, mert a szórt kapac nem koncentráltan jelentkezik. Nem tudom...szerintem, pontosan nem tudod bekötni. próbáld ki, a legrosszabb esetet vedd figyelembe. " Az a modell ami a z ábrán van, hogy mindenhova rakosgattam a kondikat, akkor nem túl jó? " Melyik a "z" ábra? |
Bejelentkezés
Hirdetés |




De gyanítom, hogy a kis terhelésen (DCM üzemben) a sípolást a kompenzálatlanság okozza, mivel a PWM táp tudomásom szerint az a fajta, amelyik DCM üzemben kis kitöltésváltozásra jóval nagyobb feszültségváltozással reagál a kimenetén, mint CCM üzemben. CCM-ben elvből adódóan állandó kitöltés esetén közel állandó a kimeneti feszültség, elviekben a kitöltési tényezővel egyenesen arányos. DCM üzemben, a határáram alatti terhelés esetén azonban az energia-egyensúly elve érvényesül, vagyis Pbe=Pki, és ebben az esetben állandó kitöltés esetén a terhelés változásával elég nagyot változhat a kimeneti feszültség. Illetve állandó terhelés (kimeneti teljesítmény) hatására kitöltésváltozás esetén nagyobbat változik a kimeneti fesz, mint CCM üzemben. Ez gyanúm szerint szabályzástechnikai szempontból azt jelenti, hogy megnő a rendszer körerősítése, és stabilis tartományból labilis tartományba billenhet. A PI tagot úgy kell méretezni, hogy még szélső esetben is stabilis tartományban maradjon, legyen elegendő fázistartalék. Ez viszont a dinamikus viselkedésre is hatással van, szóval a dolog meglehetősen összetett.
)
Hogyan kéne hozzá kezdenem a kivizsgáláshoz? Mármint a gate trafó eleje-vége meghatározásához. 





