Fórum témák
» Több friss téma |
Persze, mert gyakorlatilag nincs rezonáns köröd.
Az 540uH is biztosan hamis >1mH-t kell mérned légrés nélkül. A szórt induktivitásod is 19 menettel és laza csatolással többet kell mérend. Szóval keríts egy rendes mérőt. Utána lődd be a mágnesező induktivtiást légréssel, és után a kondit a számolótába alapján. Ha a szórt induktivtiásod kevés, akkor pótold ki egy megfelelő soros induktivitásoddal. Sajnos ez a táp addig csak nagyon nagy mázlival működni, amíg nem tudod az induktivitásokat rendesen mérni.
Kipróbáltam a műszert ismert induktivitásokon és mindet pontosan mérte. Holnap kérek kölcsön egy másikat hátha azzal más lesz. De ha mégis ezek a helyes értékek akkor mi a teendő?
Ha nem hiszel nekem, akkor olvass itt bele:
Nigel szenved Az első pár oldal arról szól (azon kívül, hogy nem tud SMD-t forrasztani), hogy a multimétere szerint jó volt az induktivitás, de nem működött a dolog. Aztán fogott egy másik, tök egyszerű műszert és az teljesen más értékeket adott. A legmegbízhatóbb műszer állítom az LCM3, ami szintén itt van HE-n, és nem drága. Az értékek biztos rosszak. Számolj utána, ekkora vassal 19 menettel >1mH-t kelle kapnod. A szórt induktivitásra is van becslő képlet, az alapján többet kellene kapnod. Ha mégis ezek, akkor először légrést kellen raknod, hogy az értékeket a számolótáblához igazítsd (apropó, beraknád a számolótábládat...).
Bocsánat, rosszul adtam meg a mag keresztmetszetet, 1,33cm2 a valós érték. Egy funkciógeerátorral meg egy ismert kapacitással fogom megmérni a valós induktivitást, mert az LCM-et most nem akarom összedobni, bár ha ez a mérés is más értéket fog adni mint a multiméter akkor rá leszek kényszerülve. A számolós táblázat a másik gépemen van, de holnap beteszem azt is. Az szerint ha jól emlékszem 15uH szórt induktivitásnak kellene lennie.
Az 1,33cm2 is kb 1mH lenne légrés nélkül. Jó lenne ha betennéd a számolótáblát, mert én már ránézésre megmondom, hogy jó terv vagy nem.
A multiméterek megbízhatatlanok trafó induktivitásának mérésénél. A szórt induktivitást könnyen lehet becsülni osztott csévével: számold ki a mag induktivitását egy olyan légréssel, mint a tekercselési keresztmetszet fele. Majd ezt szorozd be kettővel (a primer szórt induktivitása megegyezik a szekunder transzformált szórt induktivitásátval).
A multid biztos hogy rosszul mér ebben a tartományban, tudom mert nekem is van. Ezt használom (elvileg az LCM3 elődje) és tökéletes (10nH pontosságú), nagy gondban lennék nélküle.
Ez a számolós táblázatom. Eszerint kellene nekem 16uH szórt induktivitás, ennyihez át kell tekernem elég szoros csatolásra, de valamiért úgy gondoltam, hogy majd a kondival be tudom lőni rezonánsra, ha a szórási induktivitásom nagyobb.
Mennyire térhetek el a kiszámolt 16uH-től? mert hát úgy jobb híján próbálgatással tudom összehozni azt. És még egy dolog, úgy tudom a légrés fölé nem igazán illik tekerni viszont ez itt lehetetlen ha szorosra tekerem a trafót. Idézet: „Ez a számolós táblázatom. Eszerint kellene nekem 16uH szórt induktivitás, ennyihez át kell tekernem elég szoros csatolásra, de valamiért úgy gondoltam, hogy majd a kondival be tudom lőni rezonánsra, ha a szórási induktivitásom nagyobb.” Nem, mert akkor hozzá kell lőnöd az egész számolótáblát (mágnesező induktivitást, aztán a vezérlő tagokat). Ha a teljesítményadatok adottak, akkor két szabadsági fokod van: frekvencia és k. Szóval a szórt induktiviásod más, akkor ezt a két értéket kell úgy belőnöd, hogy a táblázat az általad kapott szórt induktivitást adja ki, és akkor a többi értéket a kapott értékre belőne. Bár kb +/-5% eltérésekkel nyugodtan számolhatsz, az MKP kondik szórása is 10% (de általában +/-5%-on van 25C-on). A próbálgatást felejtsd el, mert nem megy. Mérni kell! Légrés fölé ha tudsz (mert mondjuk osztott cséve van), akkor ne tekerj. De ha fölé tekersz nem katasztrófa. Számításaim szerint laza csatolással és 19 menettel kb 22uH szórt induktivitást kell kapnod. Azonban ahogy én néztem a magod baromira melegedni fog, mér ürsjártban is. Mivel a magod ismeretlen, ezért a 0,22Tesla tervezett indukció nagyon sok (egy N97-et terveznék csak ennyire). Szóval a 19 menet valószínűlegkevés lesz ilyen frekvencián.
Mármint a próbálgatást arra értettem, hogy mennyire kell szorosra tekernem az adott szórási induktivitás eléréséhez. Természetesen tekerés után mérni fogom. Holnap összedobom azt a mérőt ami a rezonáns táp cikked végén van, kíváncsi leszek milyen értéket fog adni.
Mindenképpen újratekerés lesz a vége, akárhogy is variálom a számolásokat
Először mérd meg valami rendes műszerrel a szórt és a teljes induktivitást.
Ne tegyél elhamarkodott kijelentéseket
Nah megépítettem a kis oszcillátor kapcsolást a rezonáns cikk végéről. A szórási induktivitást 30uH-nek, a mágnesező induktivitást 555uH-nek mértem vele.
A két ferrit mag össze van szorítve klipsszel amikor méred?
Mindenesetre ez a szórt induktivitás sokkal reálisabb. Egy ETD39-nél 19 menettel és osztott csévével (0,5mm elválasztó) 23uH a becsült szórt induktivitás. A te magod meg nagyobb kicsivel, így a 30uH reális. Ha szorosan tekered akkor 5uH körüli szórt induktivitást kapsz. Szóval vagy félig fedetten kell tekerned, vagy szorosan és soros induktivitást kell alkalmaznod. (ha csak egy táp kell, akkor afélig fedett megoldás jó, azonban az nem jól reprodukálható, így akkor a soros induktivitást érdemes alkalmazni)
Nem klipszel, de össza van nyomva teljesen. Legalább kiderült, hogy jól mért az a műszer csak hozzá kell adni +5uH-t mert ha a műszert rövidre zárom nem 0uH-t hanem -5uH-t mutat. Áttekerem félig fedettre a tekercselést.
Akkor lehet csak nincs megcsiszolva rendesen, vagy nincs rendesen összenyomva. (össze kell szorítani). De msot ez nem érdekes már, mert úgyis bele kell pakolnod légrést, hgoy a mágnesező induktivitást lecsökkentsd.
Akkor a multid is jó, ez szerencsés. Persze a +/-5uH az nem sok a mágnesezőnél, de a szórtnál igenis sok.
Megvan csiszolva és össze is van nyomva teljesen. Az előbb kipróbáltam, hogy két gumilap közé fogtam és így óvatosan satuba fogtam. Nem változott az értéke.
Újraszámoltam néhány dolgot. 16uH lett a szórási induktivitásom ujratekerés után és 550uH a mágnesezőm. Ez a táblázat szerint nagyon sok ezért légrést fogok bele tenni.
Légrést csak a középső oszlopba tegyek? vagy tehetek "távtartót" a két szélső oszlophoz?
Sziasztok!
Crown XS900-as végfok tápját próbálom megjavítani. ZTX 650/750 meghajtók helyett mit tehetnék bele? (nem beszerezhető) A panelen nincs nagyobb hely, BD 139/140 nem fér el...
653/753 -asokat nyugodtan berakhatod a helyére.
Itt kapható
Sziasztok a fórumon keresgettem képeket TDA7294-hez két képet találtam ami gondolom, hogy jó lenne hozzá. Szerintetek melyik lenne hozzá a legjobb?
2x22Vdc-vel 10 ohm os ellenállásokkal próbálva a bizti helyén így hogy kicseréltem a két MKS4 100nF/250 -os szűrőt, beraktam helyére két MKP4 100n/600V-osat továbbra is fennál a sistergő (hangos) 0.4Vdc a kimeneten. A valódi főáppal hajtva ami elvben vagy 4.5x nagyobb feszt ad majd neki, akkor elvileg a kimeneten is 4,5x akkora egyenfesz fog megjelnni. Ami meg már nem is annyira bíztató. (ezért égett le legutóbb is) Nem tudom mi a fene, de valami nagyon össze szedi benne a retket és felzúgatja és azt hallani/mérni
Mivel nem töltöted ki rendesen a mag adait, így a táblázat nem tudja kiszámolni a szükséges légrést. A szükséges légrésed kb 0,5mm így saccra.
A légrést legkönyebben ragasztószalagból vagy kartonpapír darabokból lehet csinálni, amiket tehetsz középre, vagy akár a két szélre (ekkor a két szélre ugyanakkorát). A berakott papírvastagság fele lezs a légrsének (mert középütt és szélen is ugyannyit távolodik, a kész légréses vasmagoknál csak középen marják ki).
Ezeknél sokkal jobb a skori féle vegy cimopata féle rezonáns táp, mert azokhoz legalább van rendes elkészítési utasítás, szájbarágósan.
Az első táp 50kHz-en megy, keménykapcsoló. Az utóbbi elbielg 100kHz-en menne, amit biztos nem tud teljesíteni (práhuzmaba kötött IRF840-eket kellene meghajtania). Ráaédsul itt elég veszélyes dolgo van, márt látszatra a szekudneren van egy 12V-os tekercs, ami a priemr oldalt táplálja. Mivel gondolom kezdő vagy, itt pedig kapcsolóüzemű cuccokról van szó, a kapsolás önmagában mindig kevés. nyákterv, és persze trafóleírás szükséges. És mivel általában nehéz beszerezni pont azokat az alkatrészeket (pl ugyanolyan anyagú, méretű trafó), ezért sok mindent neked kell átszámolnod.
Mivel a gate trafóval sorba van kötbe egy 10 ohmos ellenállás (és a szekunderén is 10 ohm gate ellenállások vannak), így szinte akármilyen kis tranyót berakhatsz, mert eleve amiatt nem fog nagy gate töltő áramot produkálni, szóval egy példa kínálat:
- NPN: 2N2222A (TO-92 változat is van), 2N3904 - PNP: 2N2907A (TO-92 változat is van), 2N3906 Ezek bőven elviselik a töltés során fellépő áramimpuzlusokat, az átlagos áram pedig sokkal kisebb.
Ha berakok 4 réteg 3M szallagot a két szélére pont a számolt mágnesezési induktivitást kapom. A magot azután a két szélső oszlopánál rögzítem egy pötty epoxyval is, hogy a hő hatására ne csökkenjen vagy nőjön a légrés mert gondolom a 3M rgasztója biztos változna hő hatásása.
Én, ha csak középen van légrés, akkor a két szélénél ragasztom meg pillanatragasztóval, ez elég még hosszú távon sem jön szét. Persze ne legyen 100 fokos a trafó. Ha meg a két szélébe kell légrést tenni, akkor beragasztom mondjuk keménypapírból, prespánból a légréseket szintén pillanatragasztóval, aztán az E másik felét szintén ráragasztom, de már a korábban beragasztott légrésbetétre. Ez így mérésre jó, de egybként szétmegy hosszú távon. Ilyenkor zsugorcsövet melegítek az egészre körbe és akkor örök darab. Zsugorcsőből csak olyat láttam, ami még jó az E30-ra, bár valószínű van nagyobb is. E42-re a villanyszerelők által használt gyantás belsejű zsugorcsövet használom, ez amikor rámelegszik, a gyanta megolvad és nagyon jól odaragad a ferrithez. Egy baj van csak vele, hogy csak 1 méterest lehet kapni és 5000,- Ft körül van az ára. Viszont, atomstabil.
Ha nincs klipszed, akkor a 3M szalaggal jó szorosan tekerd körbe a vasakat, hogy az szorítsa össze. Mivel hőálló ezért bírni fogja (ha jól terveztél, akkor 100C fölé nem fog menni a ferrit.
Ezt a módszert gyakran alkalmazzák.
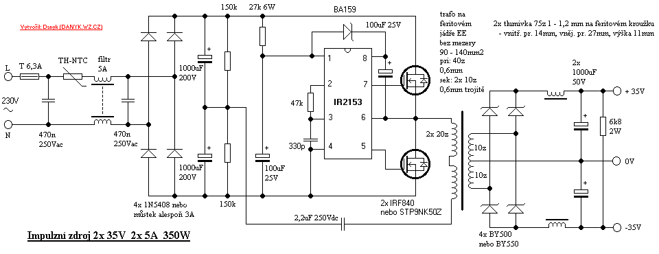
Üdv.A mellékelt kapcsolást fogom jövőhéten megépíteni.Akinek esetleg van valami észrevétele,javaslata,építési tanácsa az ne fogja vissza magát mondja bátran,köszönöm.
|
Bejelentkezés
Hirdetés |












