Fórum témák
» Több friss téma |
Idézet: „voodoo -> Zavarszűrésből is van egy jó pár lehetőség, de fogalmam sincs hogy mit alkalmazzak. Szerinted mi illene hozzá?” Kísérd figyelemmel a korszerűen tervezett tápokba mit raknak a bemenetre szűrés céljából. A 230V hálózat teli van minden féle kosszal. Egy soros LC tagot, ajánlanék. Cimó cikkje már külön első mondataiba felhívja a figyelmét a kedves utánépítő usereknek, hogy a kapcsitápoknak nagy zavarkibocsátásuk van (alapból is). Szóval oda-vissza érvényes. Példa képp zenehallgatás közbe nem lennék kíváncsi a szomszéd bablevese éppen meddig melegszik a mikróba, és ő sem az én "HandsUp" zenéimre amikor éppen borotválkozik. (tegyük fel, abba sincs zavarszűrő) Jó, persze némi túlzást tettem a dologba ez a valóságba azért nem éleződik ki ennyire, de ha megjelenik a sziszergés, zúgás, sistergés stb., az kellemetlen. A hozzászólás módosítva: Márc 27, 2013
Azért nem javaslok semmit mert nincs tökéletes megoldás, csak kevésbé tökéletes. Ezek közül kell kiválasztani a számunkra legkevésbé rosszat. Ami nekem tetszik az másnak lehet hogy nem, vagy fordítva.
Nem a kérdéssel kapcsolatban, de ami nekem pl. szimpatikus lenne az egy különleges push pull táp, bár annak is lennének korlátai, illetve nem is lenne sokkal jobb mint egy hagyományos 50Hz-es táp. Hálózat egyenirányítva, de puffer nélkül. A félhullámokból egy push pull elrendezés táplálkozna a feszültség függvényében. Tehát komparátorok figyelnék a félhullámot, és csak akkor indítanák a tápot amikor a félhullám feszültsége mondjuk 20 és 150V között van, ez alatt és felett pedig tiltanák. A fennmaradó néhány ms-ban pedig a szekunder puffer szolgálná ki a terhelést.
Azért a hálózatnak van olyan kicsi belső ellenállása, hogy ez ne jelentsen akkora problémát.
Próbáltad a mikrót elindítani feat. a szűrő nélküli táppal zenézni?
Fogj egy olyan PFC vezérlőt, ami <50% kitöltési tényezővel dolgozik, majd egy kis logika, rá a két FETre. Ezzel így kapnál egy olyan aktív PFC-t, ami egyben push-pull.
Valószínűleg jobb lenne a hatásfoka, mint a kétlépcső konverternek, azonban nem a legjobb: - A push-pull maitt nagy feszültségű FETek kellenek, amik gyengék - Nehéz megcsinálni ZVS/ZCS-re, hgoy feljebb lehessen vinni a frekit (és így a méretet kicsira). Habár a trafókihasználása a push-pull konverternek nagyon jó.
Üdv mindenkinek!
Ehhez a PC táp labortáppá alakításához, (hogy úgy működjön ahogy azt fentebb leírtad), hol lehet ötletet találni?
Elolvastam ezt az AT-s átalakítós történetet. Nem egy rossz megoldás csak gyenge volna.
Ma este megint csak nekiugrok ennek a topicnak.
A topik címe: PC táp átalakítás. Ebben találsz bőven rajzot, információt, segítséget. Az Amarton féle cikket nem javaslom.
Köszi lorylacinak, és Ge Leenek is!
"Up-old" a segítő hozzászólásukat!
Kis zöld OK jellel megteheted.
Sziasztok
ledesre akarok alakítani a házban egy pár lámpát csak az lenne a problémám hogy a táplálásukhoz szükséges transzformátor túl ormótlan és nehéz a feszültségét belőni különböző terhelésnél. Így arra gondoltam hogy valami kompaktabb kapcsolóüzemű táppal oldom meg. A probléma csak az hogy nem nagyon értek az ilyen tápokhoz. :/ Ha tudtok valami jó kapcsolást akkor azt megköszönném Olyan 20W teljesítményű már elég lenne
A LED táplálásához nem a feszültséget, hanem az áramot kell konstans értéken tartani. Ha nem értesz hozzá ne is állj neki (megrázatod magad, tönkreteszel néhány alkatrészt, elmegy rá egy csomó időd, és a végeredmény is kétséges). Vannak hálózatról működő kapcsolóüzemű áramgenerátorok (gugli-> LED driver) mint pl. ez, különféle áramra és teljesítményre annyiért, amennyiből az alkatrészeket sem veszed meg hozzá. Valamint van külön a LED-ek hajtásával foglalkozó topik is.
Kösz az infót
annyira értek a ledekhez hogy tudjam hogy kell üzemeltetni csak a trafóknál nagy a feszültségesés azért gondoltam a kapcsoló üzemű tápra
Nézd meg ezt: Bővebben: Link
Skori oldalát keresd meg, ott találsz hálózati üzemet, sokkal egyszerűbben.
Sziasztok!!
Ez a Tapegyseg alkalmas egy 10W-os (12V 1A) led meghajtasara??
Sziasztok!
Lehet, hogy nem jó helyre írok, biztosan sokan is kérdeztek már hasonlót, elnézéseteket kérem ezért. A kérdésem az lenne, hogy hol tudok E42/21/15 vagy ETD44 vasmagot venni? Lomexben csak kisebb van sajnos, vagy csak nem tüntették fel a webáruházban? Hqvideo-nál se nagyon van... Köszi előre is! A hozzászólás módosítva: Márc 29, 2013
ETD 39,49,59 van a RET-
nél. A hozzászólás módosítva: Márc 29, 2013
Egy példa:Bővebben: Link
A hozzászólás módosítva: Márc 29, 2013
Lorylaci!
Megkérlek, hogy tegyél már fel egy szimulációt 10kHz-vel ( szinusszal) hajtott transzformátorról, ami már durván telítésbe van mágnesezve a primer oldalon. ( kicsi a menetszám). A szekunder feszültség képe kellene és a primer áram képe. Egyszerűen nem boldogulok a multisimben ezzel. Köszönöm.
Keresd meg a "coresat" nevű modellt.
Helló.
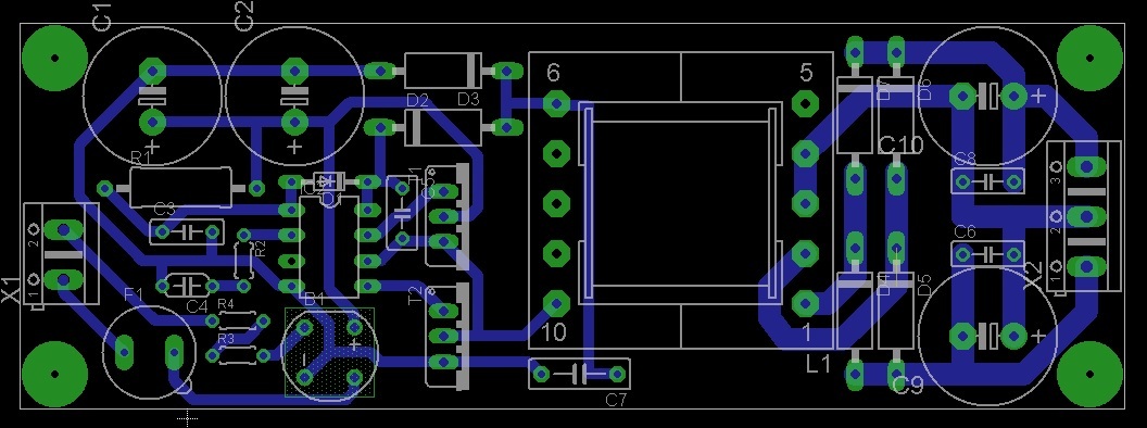
Szeretném megépíteni az általad elsőnek közölt tápegységet viszont pici zsúfolt volt nekem a te terved ezért ha nem haragszol átrajzoltam eagleben. Megnéznéd nekem, hogy így életszerű-e? Vagy itt nem annyira számít a nyákterv? 12V os led lámpához szeretném arra alkalmas ez vagy talán inkább a második tervedet ajánlanád jobban? Köszönettel: Robi
Kezdek kapcs táp fan lenni, amíg megjön a FET alkatrészeim, addig a meglévőkből kéne játszani hétvégén, PC tranyók, tl494, totem pole, gate driver témák, tesztek, valami oszcilloszkópon nézegetni, mit hogy hajtani, stb.
IRF740-eket veszek, meg zenert, byw29 stb , azt várom addig, de egy gyengébb tranyós valamit addig megpróbálok nézegetni...
Nagyjából átfutottam. Van egy nagy hiba! Van a D2 és D3 dióda, amelyek a kimeneti túlterhelés esetén korlátozzák a rezonáns kondik feszültségét. A felső jól van bekötve, de az alsó nem! A pozitív táphoz kell kötni, nem az IR2153 ahhoz képest 12-15V-on lebegő tápjához.
Sőt még egy, az IC oszcillátorának bekötési is hibás, egy láb üresen lóg. A pufferek elhelyezkedése nem optimális, pláne a szekunder oldalon, ahol azért folyik áram (hány wattot kell tudnia, vagyis hány A fog folyni?). A primeren kicsi lesz az áram, így annyira nem gáz.
Ennyi infó sajnos nem elég. Ahogy katt mondta a coresat modell kell, ekkor meg be kell programozni a B-H görbét, aztán menetszám meg keresztmetszet, meg mágneses úthossz...
Szóval kéne a mag adatai. Mire vagy kiváncsi a szimuláció alapján? Ha csak az áram útjában lévő FETek plusz terhelését akarod meghatározni a telítés miatt, akkor arra van egy egyszerűbb modell is, ahol az Lmágnesező-t az I függvényében kell megadni.
Köszönöm.
Kb 4-4,5 A. Ha 5V os kimeneti feszülséget szeretnék előállítani kb 60W max terhelés mellett akkor is jó lenne így ugye? Ilyen kis feszültségre is meglehet pontosan tekerni a szekundert?
A LEDeknek annyira nem a feszültség számít, hanem az áram. Mivel ez nem stabilizált, majd a megfelelő terhelés mellett kell belőnöd a megfelelő áramot a LEDeken (a megfelelő szekunder feszt).
A legegyszerűbb megoldás ha az IR oszcillátorába beraksz egy trimmert, beraksz egy műterhelést (a LEDeket én rögtön nem kötném rá, max csak soros ellenállással, nehogy a teszt során elszálljanak), majd óvatosan állítod. Érdemes nem a LEDek max teljesítményére álltani, hanem monjduk csak 90%-ra, mert a hálózat ingadozása a kimenetre is hatással lesz! Még egy dolog: ha neked nem kell szimmetrikus fesz, akkor sosem egyenirányítunk graetzben kapcsolóüzemű cuccot. Kis feszültségek esetén kétutas egyenriányítást alkalmazunk, nagy feszültségek esetén (amikor a szekunder nagyobb feszültségű, mint a primer, mondjuk csöves cuccoknál) pedig feszültségkéteszerezve. Graetzel több lesz a diódák vesztesége, mint az összes többi cuccé!
Nem inkább olyan kapcsolást kéne LED-ekhez építeni, amiben van visszacsatolás is (és természetesen egy söntön eső feszültséggel az áram a szabályozás alapja)?
Persze, hogy az lenne a legjobb, mondjuk egy flyback, ami söntről csatol vissza.
De ezt szerintem mondtam már neki, vagy nem neki, de egy oldallal ezelőtt biztosan... Örülnék ha legalább 2-3 oldalt visszalapoznának, megkapnák a válaszukat, nem is kell mind 367 oldalt átfutniuk. |
Bejelentkezés
Hirdetés |




ledesre akarok alakítani a házban egy pár lámpát csak az lenne a problémám hogy a táplálásukhoz szükséges transzformátor túl ormótlan és nehéz a feszültségét belőni különböző terhelésnél. Így arra gondoltam hogy valami kompaktabb kapcsolóüzemű táppal oldom meg. A probléma csak az hogy nem nagyon értek az ilyen tápokhoz. :/ Ha tudtok valami jó kapcsolást akkor azt megköszönném






