Fórum témák
» Több friss téma |
Köszönöm az értékes információkat, a többieknek is. Oszcilloszkóppal jel alakot tudok nézni, Al értéket is tudok számolni, a freki meg úgyis 20-80kHz közt lesz kb.
Idézet: „Tuti nem lesz csúcstermék, de egyedi lesz.” És garantáltan nem lesz semmi értelme. Az a méretcsökkenés amit nyersz az 50 -> 400 Hz váltással, bőven visszajön a plusz berakott eszközök (és annak hűtőeszközeinek) méretével. A 400 Hz-es szabványt repülőkön rendszeresítették még régen. A 400Hz-et elő tudtál állítani a generátorok, nem kellett hosszú távra vinni (ami miatt lehetetlen alkalmazni a közenergiaelleátásban), és lehetett alkalmazni hagyományos vasmagokat, megfelelően méretezve. Szóval ott sem kapcsolóüzem a 400 Hz. Mivel ma már minden rendes kapcsolóeszköz képes 100 kHz felett kapcsolni (még az ultragyors IGBT-k is), így ha csak nem >10kW és IGBT kell, akkor 100kHz felletti kapcsolófrekit kell választani. Szóval 400 hznek kapcsolóüzemben semmi értelme A másik az, hogy sípolni fog! (ne válasszunk hallható kapcsolófrekvenciát, mivel a folyó áram főkomponense ez lesz, és ha csak nem géppel tekercsel az ember ultraszorosan, és lakkoz, vagy gyantás, akkor a huzalbe fog rezegni) A hozzászólás módosítva: Ápr 10, 2013
Már bánom,hogy nem a RET-től rendeltem ETD49-et vagy 59-et.
EE55 ebay Írtam nekik kíváncsian várom a fejleményeket.Egyértelműen csomagolási hiba.
Igen. Nem kalkulálták bele, hogy a posta ide oda dobálja... Mondjuk én kaptam már 6cm átmérőjű gyűrűt is két darabban, mert egybe csomagoltak többet, és nem külön, egymástól elszeparálva.
Hogyhogy,nem kalkulálták bele?Ez felháborító,hiszen kereskedők elvégre,nem?Rendeltem már pl:. a RET-től is hasonló magokat, tőlem 70km-re vannak nem több ezerre és ők kitömték úgy,hogy egy samuval is nehezen tudtam volna benne kárt okozni...legközelebb meggondolom ezt az ebay-es vásárlást.
Mi a Semikrontól rendeltünk a Distrelec-en keresztül tárcsatirisztorokat, hűtőre felszerelve. Totál összetörve érkezett meg a csomag. Visszaküldük, néhány hét és megjött az új... abban is volt, ami sérült volt. Egyébként, nem néhány ezer forintos kategória... kb. ennyit a külföldi nagy cégekről.
Azok legalább küldtek helyette.Én félek tőle,hogy ez a pár ezer forintos tétel tanulópénz volt...
Ragasztással az egyiket helyre tudtam hozni.N87-es anyag-ból van a fajl. ind. 5300-ról 4900-ra esett az még jó lesz...
Gyerekek nagyon jó ez a topik de egyetlen hatalmas baja van: egy kezdő belenéz akkor talál 1 állítást és rögvest 3-4-5 ember a sárba tiporja, ez működik a PC stb. topikban de az elektronika sokkal bonyolultabb ennél, nem lehetne hogy valaki feltesz egy kérdést akkor ne 10 ember cáfolja meg 9 állítását mert ez a kezdőknek érthetetlen.
Mint kezdő is látom hogy van pár nagyon segítőkész ember akit aztán rendesen gátol 7-10 aki csak úgy beleakar szólni. A hozzászólás módosítva: Ápr 5, 2013
Mint minden újdonc amíg nem tudja mi vár rá, -megkapja a magáét- én is így jártam. (még jelenleg is sokszor kapom az ívet rendesen)
Minél többen szólnak hozzá, annál többet segít annak aki kevésbé ért hozzá. Azért 10 véleményből sokkal több mindent lehet leszűrni, illetve információt gyűjteni mint egyből. A moderátor is néha beleszól, mondván hogy a vita nem visz előre. De, pontosan az visz előre, mert minél több elméleti és tapasztalati információ cserél gazdát, annál okosabb lesz tőle a kérdező. Ha nem, az már az ő baja.
Sziasztok! Van egy kapcsolouzemu tapom ami valamiert nem mukodik, utoljara mikor kiprobaltam hogy mukodik-e, leadta a feszultsegeket amik ra vannak irva, ma mikor hasznalni akartam, mar men adott feszultseget egyik kimeneten sem. Kivettel az "aramszaggato" tranzisztort, lemeregettem es jonak bizonyult. Miben kereshetnem a hiba pkat??
Kezdetben úgy, hogy készítesz róla képeket, esetleg kapcsolást.
Jósok nem vagyunk, így vakon nem tudjuk megmondani a hibát. Először kell egy multiméter: megnézni a hálózati fesz bemegy -e (ekkor megfelelő óvatosággal eljárni!). Lezs -e belőle DC, eljut -e a főtápig. Ha ez megvan, akkor jöhet a vezérlés. Annak milyen segédtápja van -e, a segédtápot megkapja -e. Utána jön az, hogy a vezérlő ad -e ki jelet. Itt kell váltani leválasztó transzformátorra és oszcilloszkópra. Van -e vezérlő jel, az meg milyen? Ha minden táp oké, de nincs vezérlő jel, akkor nem lehet -e, hogy valamelyik védelem kapcsolt be. Ha igen, akkor melyik. A védelem bekapcsolása valós -e (mondjuk valami zárlatos), vagy fals (nincs zárlat, csak a védelmi áramkör ment tönkre, esetleg egy tüske betriggereli). Satöbbi satöbbi.
Most is rosszul látom tudom, már megszoktam... Azért én ha belefogok valami ismeretlenbe szeretem azt alaposan körbejárni, és a lehető legtöbb információt összeszedni róla. Ez eddig még mindig több sikerhez vezetett, mintha egyvalakitől informálódtam volna. Erre szokták mondani hogy több szem többet lát. Így azért kisebb a kudarc esélye, mintha feltétel nélkül elfogadja valaki rögtön az első hozzászólást.
Igyekszem szakmailag válaszolni.
Soha sehol nem írtam, hogy a 400Hz a teljesítmény transzformálás eszköze lesz. Ez csupán a te feltevésed. A 400Hz arra kell, hogy létező legkevesebb alkatrészből oldjam meg a primerköri szabályozást, mivel a szabályozó jelet szándékozom 400Hz-en visszavinni a szekunder körről a primerre. Egy megfelelő helyre tett ferromágneses anyag telítésbe gerjesztése pedig mindjárt meg is oldja a szabályozást, lásd az 50 éves orosz 3 db passzív alkatrészből és egyenirányítóból álló stabilizált tápegységeket. A világon semmi sem zárja azt ki, hogy egyetlen mágneskört kétféle frekvenciával mágnesezzünk. Ezt a megfelelő iskolában a szuperpozíció tételeként tanítják, akinek ismeretlen, ezen a néven utána nézhet.
"... mágneskört kétféle frekvenciával mágnesezzünk "
Nem a frekvenciának van jelentősége, hanem a rájutó feszültség-idő területnek.
Sziasztok Én még nagyon kezdő vagyok a témában
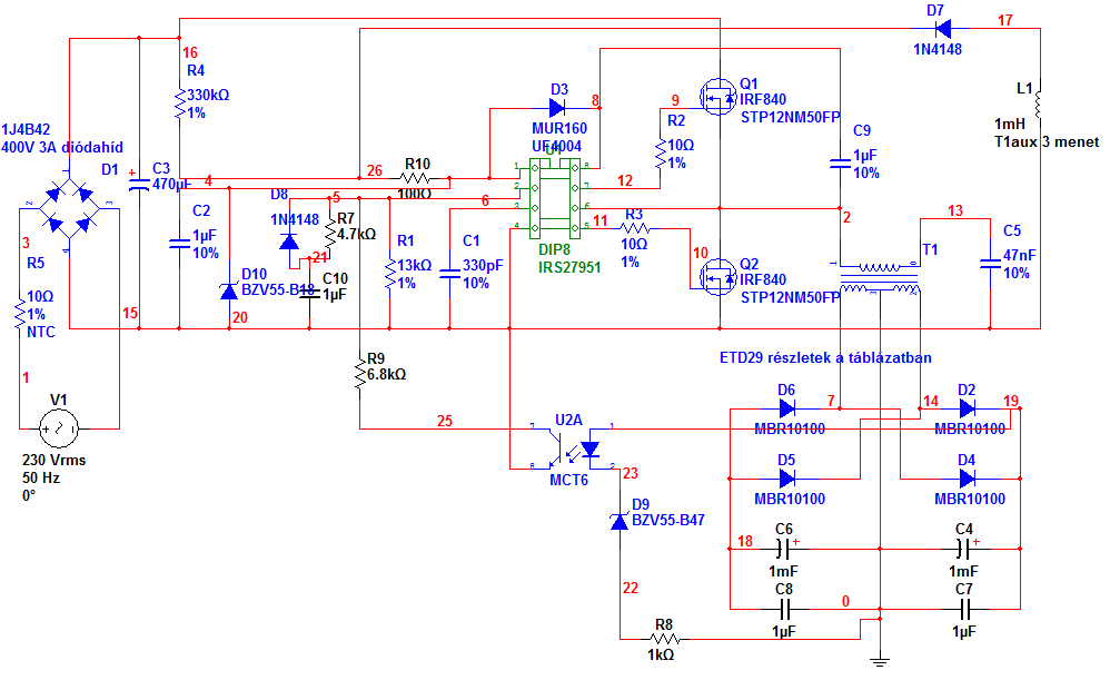
Azt szeretném kérdezni a 47 K Ohomos ellenálláson mekkora disszipáció keletkezik. Mennyivel lenen a kapcsolást ha a feszültséget áramot, az IR ic-nek fet ellenálás zener kombinációval állítanánk be ? Érdemes lenne e indulás után / átkapcsolva / az IR ic a szekunder körről táplálni Egy ilyen kapcsolás mennyivel lenne hatékonyabb ? mennyire jó szerintetek a panelrajz ?
Az IR215x IC árama közelítőleg: Qgate*f*2 (ahol Qgate a FET teljes gate töltése, nC-ban, az f pedig a frekvencia kHz-ben, ekkor az áramot uA-ben kapjuk meg). Mondok egy példát: két darab 50nC FETtel, 50kHz kapcsolási frekvenciával ez 5mA lesz. (egyéb tagok is fogyasztanak, így érdemes kb 2mA-t hozzáadni)
Ezek után a disszipáció (ohm-törvény): P=U*I=(325-15)*(5+2)=2,17W Az IR215x-ben van beépített zéner (15V-os), ha még beraksz egy zénert, és arra is áramot küldesz (úgy állítod be az ejtőellenállást), akkor csak több elsz a disszipációd. (a zéneres stabilizálónál mindig úgy tervezünk, hogy nulla terhelés esetén minden áram a zénerre menjen, amikor pedig max terhelés van,a kkor is menjen kis áram a zénerre, hogy a feszültésg fixen maradjon). Én a következőt szoktam: berakok két darab 100kOhm 0,5W ellenállást sorba, amely az indulsánál szolgáltatja az áramot. Berakok egy segédtekercset is, ami pedigindulás után rásegít. Lásd a stabilizált rezonáns tápodnál. Mind a kapcsolás, mind a panelrajz nagyon rossz. Kezdjük a kapcsolással: Szóval akkor te stabilizált 12V-ot szeretnél (stabkocka a végén)? Ennek így sok értelme nincsen, ha stabtáb kell, akkor kis teljesítméynre flyback, nagyobbra pedig mondjuk a stabilizált rezonáns, vagy ha jobb stabilitás kell, akkor félhidas táp (PC tápot alakíts át). Szóval először tisztázd mit szeretnél: Hány Volt hány Amper? Mit táplálna? Kell hogy stabil legyen? Először az alapkoncepciót kell tisztázni, csak utána tudunk segíteni. A nyákterv rossz: a fontos áramvezető részek (+ és - táp a konditól) nagy hurkokon megy át, nem is beszélve maga a trafó primer áramáról. Itt gondolj bele, hogy nagyfrekvenciás áram folyik, a hurok pedig úgy viselkedik, mint egy menet a transzformátoron, csak itt nem amgba, hanem a levegőbe csatol, és akkor látod, hogy ott egy antenna.
Nagyon szépen köszönöm az észrevétel s a kritikát.
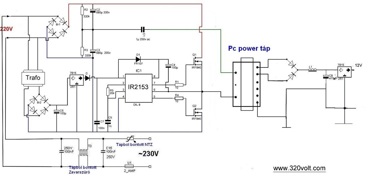
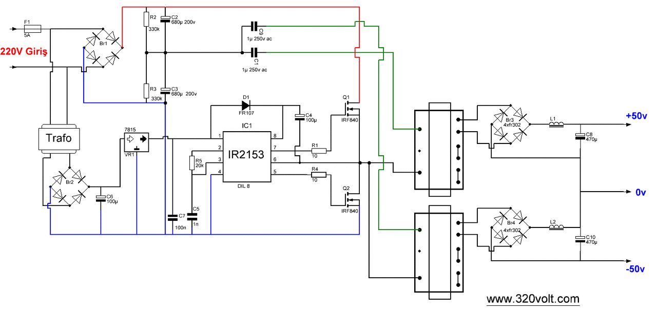
A kapcsolási rjzzal mi a baj. A 7815-ös ic után tényleg felesleges még egy dióda igaz ? A szekunder oldalom egy egyutas dual Schoty val gondoltam egyenirányítani. Fojtó tekercset érdemes betenni a kondi elé a trafó után a szekunder oldalon igaz ? Jogos Stabkocka nem lenne a szekunder oldal végén hanem csak egy áramgenerátor a ledhez Nem erősítőhöz szeretnék tápegységet csinálni: Nem kell hogy szimmetrikus legyen a kimenet. Tulajdonképpen csak egy kicsit erősebb tápegységet szeretnék ami tud 1 A feletti kimenő áramot is stabilan. Én csak power ledet szeretnék hajtani róla egy vagy több 10 vagy 20 W-osat. Összeségében elég lenne 50-100 W közötti kimenő teljesítmény A max kiemő áram 1-3 A a kimenő feszültség 15-20 V-ra gondoltam. Ezért szeretnék a Top224Y ic-s kapcsolásnél kicsit erősebbet építeni. Erre a kapcsolásra gondolsz lorylaci ? http://www.hobbielektronika.hu/cikkek/stabilizalt_kimenetu_rezonans...l?pg=6 Igaz itt IRS ic így van megtáplálva ? Amúgy van egy porosodó kisteljesítményű de jól működő trafóm ami 18 V-ot tud ezért gondoltam ezt is beépíteni a kapcsolásba. Az IR ic-hez "segédtápnak" Illetve van több rossz ps tép panel a kondikat a lökésgátlót az egyenirányítót a zavarszűrőt ebből szeretném felhasználni s természetesen a teljesítmény trafót is. Újrahasznosítási szempontból se lenne szerintem rossz ötlet. Ez a kapcsolás amúgy mennyire jó ? Egy pc teljesítmény táppal szeretném megépíteni. http://www.elektroloji.com/elektronik-devre-semalari/guc-kaynagi-de...c.html Köszönöm a nyáktervvel kapcsolatos észrevételeket is, Igyekszem áttervezni. Idézet: „Fojtó tekercset érdemes betenni a kondi elé a trafó után a szekunder oldalon igaz ?” Milyen topológia? - Ha ez egy PWM félhíd lenne, akkor a folytótekercset jó lenne ott a hol van, de ezt méretezni kellene! De ez nem egy PWM félhíd! - Mivel fix kitöltési tényezővel megy, nem kell fojtó tekercs! A fojtótekercs feladata, hogy a változó kitöltésű PWM jelet leátlagolja. Így mondjuk 50% kitöltésű 320V-ból csinál 160V-ot, és 80% kitöltésű 200V-ból csinál 160V-ot, és így ha a visszacsatolás jól szabályozza a kitöltési tényezőt, akkor a kimeneti fesz is fixen marad. Na de 50-100W-ra teljesen felesleges egy félhíd. Oda kőkeményen flyback kell, esetleg forward. Itt egy megfelelő cikk. Ez megépíthető a standby trafóból. Illetve megfelelő trafók nagyon jó áron kaphatók a lomexben. Az IC családnak elég sok tagja van, sok helyen kapható, nem túl drága. Sőt ajánlom nézz szét ezen az oldalon, érdekes dolgokat fogsz találni. Flybackknél meg lesz olyan előnyöd, hogy beraksz egy söntöt, arra rakod az optót, és így rögtön áramgenerátoros lesz az egész. Nem kell plusz fokozat, ami csak alkatrész, kötlség, és plusz veszteség. Gondolj bele, fele bonyolultság, sokat fogsz vele nyerni. Amit linkeltél kapcsolást, eléggé gyenge, sok felesleges dolog van rajta. A hálózati segédtrafó teljesen felesleges (símán lehet a kapcstrafó aux tekercséről táplálni), több helyet foglal el, mint az összes többi dolog. Az alkalmazott FETek őskövületek, és felesleges ide 500V-os FET (még az IRF740 is jobb lenne helyettük). A sorba kapcsolt elkós megoldást mindenhol látom ezeknél, pedig nem a legjobb dolog. Ezt a PC tápokban a 110V/220V váltókapcsolómiatt alkalmazták, ugyanis 110V-nál feszültségkétszerezve egyenirányítottak. Sokkal célszerűbb a soros kondit (ami rezonásn működés esetén a rezonáns kondi) ketté osztani (egyik a + másik a - tápra menjen). Ez plána >100kHz-en és rezonáns működés esetén jön elő, amikor ezek a kodnik különben nem biztos, hogy bírnák a dU/dt-t. Kettéosztva meg általában az általánosabb MKP kondik is bírják. A hozzászólás módosítva: Ápr 12, 2013
nagyon szépen köszönöm az újabb segítséget. Nézem már ezt a kapcsolást akkor itt a készenléti táp trafót az optó mellett lévőt kell használni igaz:ezek szerint ebből ki lehet sajtolni 20-30 W-or is? Kicsit tőbbet szeretnék mint tíz watt ahogy ezt korábban is írtam
![]() Még annyi kérdés hogy az IR is kapcsolás ha gyenge is de azért stabilan működik igaz ? nagyon szépen köszönöm a sok segítséget További szép napot
Építek egy félhidas rezonáns tápot ETD49 maggal 3C85 anyagból. 58KHz-en szeretném majd járatni. A trafóm szórási impedanciája 24.45uH lett. Ehhez kb. 2db 150nF-os rezonáns kondi kellene. A lomexben lehet kapni Wima MKS4 Bővebben: PDF és Shinny Space X1 XS1 kondi Bővebben: PDF
Melyiket lehet használni? Az X1 kondi az ha jól tudom átütés biztos. Nem tudom, hogy erre való-e. A tápomtól max 500W-ot várok el, bár a trafó tekercselése 1200W-ra lett méretezve, mert a magra simán rá fért annyi huzal. Hol találom az adatlapon azt a paramétert, amivel ki lehet deríteni, hogy mekkora terhelést bír egy kondi?
Az, hogy mennyit lehet kiszedni, az az adott PC-táptól függ, elvielg rá kell lennei írva a standby feszültség és áram értéknek.
A főtrafót miután raksz bele légrést használhatod flybackbe (megfelelő méretezés után). Működni működni fog, de nagy lesz, drága, és bonyolult. Ennél sokkal érdemesebb egy skori-féle önrezgőt, vagy a cimo féle rezotápot összeraknod.
Az MKS kondi nagy valószínűséggel nem lesz jó.
Maximális terhelésnél a kondin lévő feszütlség kb a tápfesz. Szóval Umax=160V kb. (a pp a 320V) Ebből számold ki a dU/dt maximumát amit a kvöetkező függvény deriválásával megkapsz: U=Umax*sin(2Pi*f*t)+Utáp/2 -> dU/dt=2*Pi*f*Umax*sin(2Pi*f*t) (deriváltam neked) Ahol dU/dtmax=2*Pi*f*Umax (mixel a szinuszos tag maximuma 1) Ez a alapján a dU/dt maxod = 58MV/s=58V/s Ahogy nézem a WIMA MKS4 adatlapját ott 400VDC és 150nF kondinál a ma ajánlott működési dU/dt az 15V/us (PULSE RISE TIME, ezt kell nézned). Szóval az nem lesz jó. Az X kondi az a zavarszűrőbe való X kodni, részletesen erről skori odlalán olvashatsz. Emiatt az adatlapján nincs is ilyen érték. Remélem segítettem, és elég részletes volt.
Nagyon köszi a segítséget.
Én hü.. megcsináltam a nyákot és azt nem is néztem, hogy a kondikból milyet kellett volna választani, hogy bírják a terhelést. A Lomexben sajna más kondi nincsen ami szóba jöhet. Valamit ki kell találni.
Nézz körbe, MKP4 vagy MKP10, az utóbbi a legjobb. De ha a rezonásn kondi mennyiségét többfele (2, 4...) osztod akkor a gyengébb is jó.
A konthában van pl 47nF és 100nF 400V MKP10 biztosan. Azonban ha te 500W-ot szeretnél, akkor a rezonáns kört ne 1,5kW-ra tervezd. mert így nagyon nehéz lezs a rövidzárvédelem. Ajánlom tekerd újra a trafót, nagyobb primer (és így szekunder menetszámmal). Ezzel meg fog nőni a szórt induktivitásod, (és akkor 2x100nF MKP10 kondi tuti lesz), csökkeni fog a magveszteséged, és kisebb lesz a rövidzár során fellépő áram.
Köszönöm
Arra volna mód és lehetőség hogy linken vagy képen küldj egy viszonylag egyszerű de jól működő flyback kapcsolást amit esetleg a Top 224Y-it is kiválthatja. Olyanra gondoltam ami diszkrét de már méretezett alatrészekből esetleg vki által megépített és kipróbált. A Skrory féle reznonás II. tápnál az a fő gondunk hogy nehéz a tr1 trafóhoz megfelelő AL (2500) értékű gyűrűvasmagot szerezni. Lenne még egy olyan kérdésem is hogy egyszerűen megfogalmazva a szórási induktívitás egy trafónál mit befolyásol a legjobban ha rezonáns táp kapcsolás elemeként kívánjuk használni ? Elnézést ha esetleg ezt a kérdést rosszul tettem fel
Szerintem maradj a TOP családnál és a gyári javasolt kapcsolásával, de nézegethetsz az ST VIPer családjából is.
Vagy ha nagyon jó dolgot szeretnél, akkor UCC28600, de ehhez külső FET kell. Az integrált megoldás a legegyszerűbb, és 50W alatt a legjobb. Maradj az adatlapi kapcsolásnál, azlk elég jók. A kérdést nagyon rosszul tetted fel, ilyen formában értelmetlen sajnos. A rezonáns tápoknál sok paraméter van (ezek egyike a rezonáns induktivitás,a mi lehet soros induktivtiásés/vagy trafó szórt induktivitás), melyeket egymáshoz összefüggések fixálnak. Ha bemeni fesz, telejesítmény adott, akkor áltlalában egy szabadsági fokod van: a frekvencia. (LLC konverternél még egy: a k arány) |
Bejelentkezés
Hirdetés |













