Fórum témák

» Több friss téma
Fórum » Kapcsolóüzemű táp 230V-ról
 
Témaindító: cimopata, idő: Szept 13, 2006
Témakörök:
Lapozás: OK   571 / 788
(#) Gyozo92 válasza pepe1125 hozzászólására (») Dec 11, 2015 /
 
Szerintem, ha 50 foknál úgyse nagyon melegebbek azok a bordák, nem fogja zavarni a kondikat az a kis langyos. Nekem egyszer 80 voltot kapott egy 63 voltos kondi ("ideiglenes örök" megoldás volt) ráadásul magasfrekin szűrt, és 2 évig ment minden nap, mielőtt felrobbant volna. Minden nap vártam, hogy felrobbanjon végre, de nem.
(#) pepe1125 válasza Gyozo92 hozzászólására (») Dec 12, 2015 /
 
A igen! Akkor tényleg a szerencséd volt most ezzel.

A MOSFET-ek, és a SCHOTTKY diódák mennyire tolerálják a pici túlfeszt?

Mondjuk ha 60V a diófa, és 70V-ot kap? Még kibírhatja, vagy az ördöggel játszok?
(#) ktamas66 válasza pepe1125 hozzászólására (») Dec 12, 2015 /
 
Esetleg érdemes átolvasni egy ajánlott megoldást, itt tippek is vannak a kialakításra.
(#) Ge Lee hozzászólása Dec 12, 2015 / 2
 
Úgy vagyok a kérdéssel, hogy ha szakmai kritikát kapok akkor még ha fel is húzom az orrom azért elgondolkodok rajta hogy jogos-e vagy sem, mondjuk az esetek 70-80%-ában igen.
Többször tárgyaltuk hogyan kell egy kondit bekötni az áramkörbe ahhoz hogy az valóban ellássa a feladatát, legutóbb is vagy fél oldalon keresztül.
Ennek ellenére itt egy újabb nyákterv (pepéé) ahol a kondi ott van dísznek. Nézzük végig az áram útját a trafó szekunderétől a terhelésig (RT), fehér nyilakkal berajzoltam.
Elindul az áram a trafó egyik kivezetésén, átmegy a diódákon, aztán a fojtón amiről nem tudni minek van ott, majd jön a terhelés és a terhelésen keresztül a trafó másik kivezetése. Hol van ebben a körben a kondi? A nagyfrekis áram szempontjából majdnem olyan mintha ott sem lenne.
Nem tudom hogy mihez készül(t) ez a táp, de a szekunder kondinak a mérete (értéke) már ránézésre is kevés ahhoz a teljesítményhez amit a trafóból ki lehet venni.
Szóval nem kell profinak lenni mert ez alap, de ha úgy gondoljátok hogy nem segítő hanem bántó szándékkal írok ilyeneket akkor többet nem teszem. Nem szólok bele, mindenki azt épít és úgy ahogy neki tetszik.

TAP_v2.JPG
    
(#) V1rusH válasza Ge Lee hozzászólására (») Dec 12, 2015 /
 
Ha alá van támasztva, hogy mi indokolja a változtatást, szerintem azon nem lehet megértődni. Mint esetemben is, mikor össze lett "firkálva" a nyákterv. De látva a javítást a rjzon, látható volt, hogy valóban értelmesebb megoldás úgy!
A baj azokkal van, akik úgymond kérdezve kritizálnak, hogy miért úgy van és miért nem máshogy, és nincs háttér mögötte...
Erre még azt tudom mondani, hogy a tanár sem csak ráírja a dolgoatra a nagy büdös 1, és visszaadja érintetlenül a dolgozatot, hanem bizony belejavít, jelzi, hol, mi az ami rossz, min kell javítani, hogy az eredmény elfogadható legyen. (Nem az elégségesre gondolok, hanem a megfelelő működésre ez esetben.)
Mint esetemben is, aki még szinte röpképtelen madár e témában, ha csak azzal találkozik, hogy nem jó, ne így csináld, pocsék -még talán élesebb bírálás is volt már leírva (nem csak nekem)-, persze hogy bevágja a durcát a delikvens. De ha szemléltetve van, hogy nézd csak kispajtás, ez a te műved, szerintem meg így lenne jó és bejelölöm, hogy min kellene javítani, és vesd össze, máshogy hat. Aki ezen hisztizik, az nem ért semmit hozzá, és az ne is foglalkozzon ezzel a témával.

Tehát várjuk továbbra is építő kritáid! Azért már nekem is volt szóva, hogy csak dísz volt a kondi, mert a dióda mellett volt csak, nem pedig az áram útjában...
(#) lorylaci válasza pepe1125 hozzászólására (») Dec 12, 2015 / 1
 
Nézzük sorba, Ge Lee leírta én is leírom. Hátha akkor végre hallgattok valakire.

Idézet:
„Gyorsabb diódákat fogunk betenni,”

Miért lenne akkor kisebb a melegedése? Normál esetben egy ilyen tápnál a diódák kapcsolási veszteségei elhanyagolhatóak. Persze ha végre méltóztatnál onnan azokat a tekercseket kivenni, mert tök feleslegesek A táp nem PWm, így nem kell fojtó az átalgoláshoz
A tekercset ha kiszeded végre lesz hely, normális méretű kondin.

Ellenben a diódák vezetési vesztesége jelentős. Ezért érdemes Schottky-t használni,a melyek 200V_ig kaphatóak, kisebb a nyitófeszütlségük (mellesleg gyakorlatialg nincs kapcsolási vezsteségük).

Ha rezonánsra alakítod, vagy már ahhoz közelít, akkor az áram szinuszsos jelelgű, tehát az áramnál a dI/dt kicsi. Azaz a diódáknak alapból nem kell gyorsan kapcsolnia. (a reverse recovery-nél mindig meg van adva a dI/dt, amelynek az értéke ha csökken, akkor a reverse recovery idó is csökken)

Baromi hosszú nyákpályák mennek a FETekhez. Értem, hgoy valakinek működött így, de gy csak tök szerencse kérdése.

A szekunderen célszerű az ramutatak javítani. Szinte minden oldalon előjön ez a kérdés. Így a kodni nem ér semmit, meg amúgy is pici. Egy ilyen tápnál az áramhullámosságot a kondi viseli.
(PWM tápnál csak a tekercs dogla célszerűen, hogy a szybálzás meglegyen)

A primeren 2,2µF 250V kondikat alkalmazol. A 250V az DC vagy AC? Nem mindegy. Terhelés esetén a kondi feszültsége a két tápfesz között ingadozik (védő diódák alkalmazása esetén), túlterhelés esetén pedig a kondik feszültésg a a trafó szórt induktivitása miatt az egekbe is nőhet.
(ennek előnyös kihazsnálása a rezonáns táp, vagy az LLC konverter)

Áramávltón kívül sokféle megoldás van. Például a két előbb kondi váltakozó feszütlségű komponense a tarfón folyó árammal egyenesen arányos. Ezt leosztva egy kondival az árammal egyenesen arányos jelet kapsz, amit fel leht használni árammérésre, vagy túláram védelemre.
(#) V1rusH hozzászólása Dec 12, 2015 /
 
Régóta őrizgetem ezt a rajzot. Nem én alkottam. Hogy hol találtam, már nem emlékszem. Már némileg át is alakítottam a képet nyomtatható, vasalható formára. Lett volna mit megépíteni, ha nem lenne fontos a véleményetek.
Itt megemlitett hibákat, itt is észre lehet venni. Kíváncsi vagyok miként értékelitek ezt a tervet?! Ez egy semleges rajz, senkit nem fog sérteni a legdúrvább kritika sem!
A hozzászólás módosítva: Dec 12, 2015

5k3oup.jpg
    
(#) Bassmester válasza V1rusH hozzászólására (») Dec 12, 2015 /
 
Ez úgy néz ki, hogy a tervezője a "gazdaságosságra" sokkal jobban törekedett mint az elméleti tökéletességre. A "HO" gate sávot elég bátran áthúzta a nagy áramú sávok mellett, meg a trafó alatt
A hozzászólás módosítva: Dec 12, 2015
(#) (Felhasználó 46585) válasza V1rusH hozzászólására (») Dec 12, 2015 / 5
 
Hát, ebben minden rossz. A bemeneti, kimeneneti pufferkondi fóliája ( Zsolt az előbb leírta ), az ic túl messze van a tranyóktól, a bemeneti pufferkondi is túl messze van ( vagy legalább a félhídra közvetlenül kellett volna tenni egy MKT kondit ).
Egy tápnál a térbeli sorrend úgy nézne ki jól, hogy a félhíd mellet, vagy a tranyói között van az ic, közvetlen a tranyók mellett a pufferkondi, ha lehet, akkor egy MKT-val megfejelve. Minden egyéb dolog lehet messze. A trafónak sem kell olyan nagyon közel lennie a tranyókhoz. Természetesen, törekedni kell a legkisebb méretre, de nem minden áron. Tápegység alatt általában feszültséggenerátors bemenetű tápot értünk. Vagyis, egy feszültséggenerátorról ( hálózat ) hajtjuk meg a félhidat. A félhíd is feszültséggenerátornak tekinthető, hiszen egy nagyon kicsi belső ellenállású hálózati feszültséget kapcsolgat a kimenetére. Miután áramváltozás lesz, méghozzá nagyon gyorsan, a legkisebb, a körben levő szór induktivitás is komoly problémákat tud okozni, mert ugye hova megy az árama, ha kikapcsol egy tranyó? És általánosságban nézve a méretek nagyon befolyásolják a szórt induktivitásokat. Na, ezért kell a legkisebb méretben összeépíteni a puffert, a tranyókat, meg a meghajtó ic-t. De a trafó nem tartozik közéjük. Más a helyzet az áramgenerátor jellegű tápokkal, ott az egész azzal kezdődik, hogy van egy fojtó, ami az áramot állandó értéken tartja, tehát nem annyira veszélyes a szórt induktivitások hatása, mert az áram nem szűnik meg a primer oldalon, csak éppen annyit csatolunk ki belőle ( nagyobb feszültségen, tehát energiaelvétel történik a primer körből ), ami a terheléshez szükséges.

A panel tartó csavarjaitól legalább 4 mm-re kell kezdődnie a primer oldali fóliáknak. Tehát, ha egy anya tartja a a panelt, akkor az alátét legszélétől számítjuk a 4 mm-t. Ugyanez a szekunder oldalon legalább 2,5 mm. Ez némileg érthetetlen, de ezt mondták annak idején a MEEI-ben. Mindjárt megkérdeztük, hogy akkor hogy jön össze a 8 mm-es tisztázási távolság, hiszen 4+2,5 csak 6,5 mm... ez a szabvány, így fogadják el. Ennyi. A 4 mm azért kell, mert hiába mondjuk földelt hálózatról megy és ha átüt akkor lever a hálózat, vagy leold a fi relé, de mi van, ha bedugjuk a tápot egy földelt konnektorba és abban nincs a föld bekötve? Vagy éppen rossz? Ez ugye még mindig nem életbiztosítás, mert a 4 mm mégsem 7...8 és a szekunder többnyire földelt. Tehát, még csak nem is játszik szerepet a 2,5 mm. Elgondolkoztató. De azt is mondják, hogy szimultán hibára nem méretezünk. Izlés dolga, én sem mindig.
Ezek a dolgok valamelyest növelik a panel méretét, de ugye ez csak hobbi szint, nem fog ebből készülni százezer darab, hogy meg kelljen spórolni mondjuk 2...3 cm2-et. A másik dolog, ha már felszereljük a panelt, akkor kell neki négy luk. Nem feltétlen kell a négy sarkában lennie, még csak nem is kell szimmetrikusan elhelyezkednie a furatoknak a panelen. Adott esetben jól jöhet egy ilyen.
A kondik bekötéséről még egyszer. Egy kondit úgy kötünk be, hogy két dróttal rámegyünk a kondira és kettővel eljövünk róla. Ezt mindenki rajzolja le magának, ne szépen, mint egy kapcsolási rajzot, hanem mondjuk úgy, mintha az asztalon csinálna valamit légszereléssel. Tehát kell hozzá négy drót. Ebből kettő adja a betápot a kondinak. A másik kettő a kondiról jön el és adja a kondi feszt a fogyasztónak. Ha nyákon ezt nem lehet megvalósítani ( vagy úgy néz ki ) akkor lehet azt csinálni, pláne ha szélesebb a fólia, hogy a fóliát elvékonyítani ék alakban, ami a kondira megy. Utána az ék hegyében van a kondi gamója, utánna megint egy ék alakkal megyünk el a kondiról. Ekkor az áram nem tudja kikerülni a kondit, hiszen az éken minden áram a gamóba visz ( nem tud elmenni e gamó mellett ) és minden áram a gamóból fog kijönni is. Van, amikor elég egy pici hézagot hagyni, hogy ez a dolog megvalósuljon. Az ilyen nyákfelület csak nagyon kicsit lesz kisebb felületű, tehát, a többlet melegedés jelentéktelen.
(#) Gyozo92 válasza pepe1125 hozzászólására (») Dec 12, 2015 /
 
Szívem szerint semminek nem adnék túlfeszt, főleg nem schottky-nak, nálam már fesz tűrés alatt is haltak, valószínűleg nem bírták a tüskéket. Talán ha le van snubberelve, kicsit jobb, de én azóta 200 voltosakat használok inkább.
Érdekes, hogy pont a napokban 100 voltos X7R SMD kondi 60 volton átütött. Meg is pörkent a nyák tőle. Lehet, hogy selejtes volt, mert a többi nem, csak az az egy.
(#) Gyozo92 hozzászólása Dec 12, 2015 /
 
Ha már ennyire nyákterv, akkor én is feldobom egy régi nyákom. A kapcsolás a cikk szerint (Laci stabil rezo IRS27951) A nyák nem működik, ne építse meg senki Az érdekes benne, hogy ugyan azokkal az alkatrészekkel, Laci panelján működik, átültetve erre a panelra pedig nem. Illetve igen, csak rosszul.
Szóval tessék nyugodtan szidni a tervet, nem sértődök meg

A szekunder oldali kondikat csak így sikerült megoldani, mert nem kaptam low esr kondit megfelelő feszültségtűréssel. (így elveszti az egész az alacsony belső ellenállást (mert összeadódik?) de cserébe megoszlik a terhelés és a melegedés is ) Mindegy, ez más téma...
A hozzászólás módosítva: Dec 12, 2015

táp.jpg
    
(#) V1rusH válasza (Felhasználó 46585) hozzászólására (») Dec 12, 2015 /
 
Na ezt az írást lementem mostmár, és kiemelem a lényeget. Gyakorlatilag itt a konkrét recept egy kapcsolóüzemű táp elkészítéséhez! Ha ennek alaján tervez valaki, abba már nem kel túl sokat belejavítani.
Nézegettem ezt a rajzot, próbáltam is lemásolni, volt is egy hasonló rajom, de valamiért mégsem építettem meg, mint a többit sem. Főleg, hogy ismét visszatértem a témához, és elkezdtük konkrétan kivesézni a hibákat, már én is látom, hogy jobb is.

Én közönöm többi kezdő táp készítő nevében is!
(#) (Felhasználó 46585) válasza V1rusH hozzászólására (») Dec 12, 2015 /
 
Nem kell ebből semmit lementeni, csak azt kell megjegyezni, hogy azokat a fóliákat kell a legrövidebbre csinálni, amiken a nagyobb áramok folynak. A többit ki lehet találni, logikus. Persze, nem árt tudni, hol milyen áramok folynak és ha lát az áram maga előtt egy fojtót ( szórt induktivitást ) akkor mi lesz a hatása.
(#) Mircsof hozzászólása Dec 12, 2015 /
 
Sziasztok!
Először is elnézést, hogy a kérdésem nem biztos hogy teljesen érthető, ez azért van, mert lehet nem teljesen tudom kifejezni, mit is szeretnék kérdezni... Szeretnék először megérteni pár dolgot, mielőtt egy tápot megpróbálnék megépíteni a számomra szükséges feszültség értékekkel.
A helyzet az, hogy olvastam az itt feltett kérdést, viszont a válaszokat nem igazán sikerült megértenem.
Ami bennem megfogalmazódott az, hogy ha fogok két PC trafót, és egymás mögé rakom őket akkor kapok dupla teljesítményt. Eddig jól értem?
Másik amit nem értek, hogy ilyenkor mi történik a menetszámokkal? Tehát Egyenlőre koncentráljunk a primer oldalra. Itt eredetileg (PC tápban) 20 menet van, ha jól tudom. Ha két magot egymás mögé rakok, és erre feltekerek 20 menetet, akkor maga a huzal hossza nyilván megnövekszik. De a huzal vastagságot kell növelni, egyáltalán ilyen esetben mi befolyásolja a primer vastagságát?
Ha mód van rá próbáljatok meg úgy válaszolni, hogy egy forgácsoló gépkezelő is megértse, és ne fájduljon bele a feje a szakkifejezésekbe.
UI: PC táp főtrafójában találtam, egy talán a primerhez kötött (nem biztos) réz lapot ami ha jól tévedek talán egy kör volt, és az egész cséve szélességben végigfutott, de csak az egyik oldala volt bekötve. Ennek mi a funkciója, és mi van ha azt eltávolítom a helyéről?
Köszönöm mindent előre is!
(#) (Felhasználó 46585) válasza (Felhasználó 46585) hozzászólására (») Dec 12, 2015 /
 
Pontosabban: azokat a fóliákat kell rövidre csinálni, amelyeken áramváltozás van. Ugyanis egyenáram hatására nem fog ébredni a szórt induktivitásokon feszültség. Akkor csak a fólia ohmos ellenállásán esik feszültség.
(#) pepe1125 válasza Ge Lee hozzászólására (») Dec 12, 2015 /
 
Köszönöm az észrevételed.

A következő volt a logikám amiért így készült a terv:

1. A szekunder oldali pufferek feltöltődnek szépen, és a nagyfrekis lekvár továbbmegy a fojtótekercsen keresztül, ahol ismét találkozik egy már kisebb pufferrel, viszont azzal párhuzamos pár 470nF 50V SMD kondival, aminek a nagyfrekis komponenseket szépen ki kéne simítania.

(Minden elkó alá be szoktam dobni egy 100nF-470nF kondit.) - Akkor ez így butaság a részemről? Semmit se ér az a fojtó? Pedig a terhelt méréseim azt mutatták, hogy fojtó nélkül 60kHz-es brumm szuperponálódott rá a DC-re. Fojtóval nyíl egyenes.

2. A primer oldalon a FET-ekhez vezető hosszú út, és az áram úgy lett kalkulálva, hogy jó nagy felületen jusson tovább az áram. ÉS a hűtés miatt került ki szélre a FET. Viszont átgondolva, most már simán befér a két nagy 2.2µF 250VDC kondi köző a két FET, közel az IC-hez. Megcsináljuk így is, és kipróbáljuk, van-e értelme, van -e látható eredménye.

3. Valószínű nem tudjuk az alapdolgokat sem, ezért egy jobban megértsem, hogy is kellene a kondinak ott lenni? Hiába a LOW ESR, hiába a 100nF? Kivágom én belőle azt a fojtót, helyére beteszek egy kondierdőt, minimum 4db LOW ESR kondiból. Az úgy megfelelő lesz?

Csináljuk már meg normálisan akkor, hogy profi legyen, amit ebből ki lehet hozni.

Köszönöm még egyszer! Én várom a hozzászólásokat!
(#) (Felhasználó 46585) válasza pepe1125 hozzászólására (») Dec 12, 2015 /
 
Valhol elvesztettem a gondolat fonalát... Tisztázzuk már a kérdést! Ez most egy rezonáns táp, vagy egy hardswitch? Az előbbibe nem szabad fojtót tenni, az utóbbiba meg ajánlatos, de elmegy anélkül is.
(#) pepe1125 válasza lorylaci hozzászólására (») Dec 12, 2015 /
 
A kondis megoldás tetszik, elgondolkodtam rajta. Igaz jó lenne valami skicc, hogy jól értelmezem-e. Viszont rá fogok szkópozni a 250V-os DC kondira, hogy terhelve mekkora feszültség esik rajta. Eddig még nem panaszkodott.

Schottky dióda van a szekunderen, MBR1660-at szeretnénk, a jelenlegi 200V-os 16Amperes helyett. Viszont 50V a kimenő fesz, és 60V-os Schottky kerülne be. Snubber elvileg megfogja, nincs látható túllövésünk. Ezért is kérdezem, hogy visítva nem megy el? Inkább veszünk akkor 100V_os Schottky-t. Viszont minél nagyobb feszültségű a dióda, annál nagyobb a nyitófeszültsége is, és attól meg nagyobb lesz a veszteségünk terhelésnél. Ez a fránya valamit valamiért elv működik.
(#) pepe1125 válasza (Felhasználó 46585) hozzászólására (») Dec 12, 2015 /
 
Ez egy HARD SWITCH táp, mert a trafó nagyon szoros csatolású, nincs soros induktivitás. A trafó szórt induktivitása is nagyon kicsi. Meg se tudom mérni, pár uH... Nem lett rezó táp.

Az áramváltón terhelésnél ilyen exponenciálisan töltődő, kisülő jelalak van.

Ezért jogosan tettem be a fojtót akkor?
A hozzászólás módosítva: Dec 12, 2015
(#) (Felhasználó 46585) válasza pepe1125 hozzászólására (») Dec 12, 2015 /
 
Jogosan. De a graetz, meg a fojtó közé nem szabadna kondit tenni... tehát, rendesen: szekunder, graetz, fojtó, kondi. Ekkor a szekunder feszültség átlagértéke ( középértéke lesz a kimeneti fesz. Miután mégiscsak van egy kis szórása a trafónak, meg egyebeknek, ez azt jelenti, hogy nem teljesen négyszög lesz a szekunder fesz, hiányozni fog belőle valamennyi ahhoz, hogy egyenirányítás után sima egyenfesz legyen. Na, ennek az átlagértékét fogod megkapni az LC szűrés után.

Az exponenciális áram jelalak pont azért van, mert van a trafónak, meg az egésznek szórási induktivitása, vagyis az áram nem tud akármilyen gyorsan nőni. ( illetve, ahogy a FET-ek megengednék. ) Kérdés, hogy ez az időállandó mekkora? Ha nagy, akkor a szórási induktivitás is nagy...
A hozzászólás módosítva: Dec 12, 2015
(#) pepe1125 válasza (Felhasználó 46585) hozzászólására (») Dec 12, 2015 /
 
Világos!

Ezt így gondolom én is, viszont láttam pár gyári tápot, ahol a trafó után betettek egy nagyobb puffert, majd sorba utána egy fojtót és megint egy kondit. Magyarul Trafó->Graetz->ELKÓ->LC tag. Ők milyen elgondolásból csinálták ezt? És amúgy ezen tápokban a graetz utáni kondik voltak kipukkadva általában.
(#) pepe1125 válasza (Felhasználó 46585) hozzászólására (») Dec 12, 2015 /
 
Mérni tudunk. Úgyhogy megmérjük és kivesézzük tanulság képpen a témát.
(#) Ge Lee válasza pepe1125 hozzászólására (») Dec 12, 2015 /
 
Ha már a szűrés és a kis szórás miatt teszed be a fojtót, akkor egyrészt úgy kell ahogy katt leírta, másrészt több értelme van vagy a rezonáns megoldásnak, vagy a pwm-nek.
Nem tudom milyen felbontással nézted a kimenetet, de egy kapcsitápnál nem nagyon van olyan hogy nyíl egyenes (csak egy akku olyan), ott akkor is van zavar a DC-n ha ott a fojtó, csak lejjebb kell tekerni a szkópon az osztót. Sőt még a 100Hz-es hupplik is látszanak a kimeneten ha kellően nagy a terhelés a primer pufferekhez képest. Fix kitöltéses képet most nem találtam csak pwm-et, annál így néz ki a kimeneti DC (labortáppá alakított PC táp).

A kondi mindig úgy legyen ott hogy ne tudjanak mellette elmenni a töltések a terhelés felé, hanem a kondiba menjenek be, a terhelés pedig a kondi feszültségét lássa.

ki.jpg
    
(#) pepe1125 válasza Ge Lee hozzászólására (») Dec 12, 2015 /
 
Érthető. Sok segítség!

Legközelebb hétfőn tudok szkópozni, szóval addig kipofozzuk a nyáktervet még. Aztán mutatom a jelenlegi táp kimenetét 280W terhelés alatt.
(#) pepe1125 válasza Ge Lee hozzászólására (») Dec 13, 2015 /
 
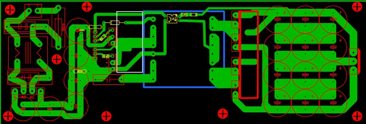
Megnéznéd ezt a nyáktervet is, hogy a szekunder rész kondijait valahogy így kell akkor betenni az áram útjába? Ez már rezó táp, nincs fojtó a kimeneten.

Nagyban a NYÁK
A hozzászólás módosítva: Dec 13, 2015
(#) Ge Lee válasza pepe1125 hozzászólására (») Dec 13, 2015 /
 
Azok jónak néznek ki, de a trafó meg a diódák az nekem érdekes, mert a szekunder tekercs egy az egyben megy a negatív kimenetre dióda nélkül. De lehet hogy csak a szemem káprázik a sok színtől.
(#) Ge Lee válasza Mircsof hozzászólására (») Dec 13, 2015 /
 
Veled meg nem foglalkozik senki. A két trafó az kétszer akkora teljesítmény. Itt az egymás mögé rakáson nem tudom mit értesz, ha azt hogy összefogod a 2db magot és azt tekered meg 1db trafóként annak csak az E mag esetén van értelme, mert az ETD-nek kerek a közepe, azokat nehezebb egymáshoz rögzíteni. Az E-nek viszont szögletes, simán egymás mellé lehet tenni őket, persze ekkor új csévét is kell nekik csinálni.
Ha semmilyen más tényező nem változik csak a vaskeresztmetszet, akkor a szükséges primer menetszám a fele lesz. Tehát ha eddig 20 volt akkor 10 lesz, de vastagabb huzalból kell tekerni mert a nagyobb teljesítmény miatt nagyobb áram fog folyni rajta.
A réz szalag árnyékolási célokat szolgál, illetve vannak olyan alkalmazások ahol ezt le is szokták kötni a védőföldre.
(#) pepe1125 válasza Ge Lee hozzászólására (») Dec 13, 2015 /
 
A trafó az jól van az úgy, mert ez egy működő tápom csak sokfelé lett osztva a tekercs. Aztán a DC-ket kellett összekötni. A lényeg, hogy akkor értem az elhelyezését a kondenzátoroknak.
(#) Mircsof válasza Ge Lee hozzászólására (») Dec 13, 2015 /
 
Szia!
Idézet:
„összefogod a 2db magot és azt tekered meg 1db trafóként annak csak az E mag esetén van értelme”

Ezek E magok, legalább is lesznek, mert még csak az egyiket főztem ki a helyéről.
A cséve készítés egész egyszerűnek tűnik nekem. Úgy tervezem, hogy simán szétvágom kb félbe a 2 régi mag csévéjét, és azt illesztem/ragasztom össze. Vagy ez nem jó megoldás?

Idézet:
„Ha semmilyen más tényező nem változik csak a vaskeresztmetszet, akkor a szükséges primer menetszám a fele lesz.”

Egyenlőre még csak terv, azt se tudom, hogy milyen feszültség értékeket szeretnék. Két lehetőség van, az egyik az, hogy egy erősítőhöz lesz felhasználva, a másik egy labortáp (bár ahhoz lehet elég lenne a PC trafó úgy ahogy van, szóval az erősítő a valószínűbb.
De egyenlőre csak próbálom elképzelni, hogy a kéznél levő dolgokból mit tudnék megvalósítani.

Idézet:
„A réz szalag árnyékolási célokat szolgál,”

Értem, akkor ez számomra nem sok vizet zavar, tehát az uj tekercsnél ez kimeredhet.

Egyenlőre köszönök mindent, ha összerakom a trafot, és lesz valami elképzelésem mit is akarok belőle, akkor majd jelentkezem. A szekunder és a primer méretezéséhez sajnos egyáltalán nem értek, ezért félek is előre... Bár most hogy azt mondtad, hogy a primer menetszáma végül is csak feleződik, így kicsit megnyugodtam, hogy legalább azzal nem kell szenvedni.
(#) Balabmw válasza Ge Lee hozzászólására (») Dec 13, 2015 /
 
Ebből a szempontból ezen az elrendezésen látsz kivetni valót?
Ezen így rendben van a kondik elhelyezése és a nyák?
A felfuttatott vonalak csak "erősítések" vagy van esetleg más szerepük is?
Bocs a kezdetleges rajzért,de szerintem a lényeg látható.

Szekunder.jpg
    
Következő: »»   571 / 788
Bejelentkezés

Belépés

Hirdetés
XDT.hu
Az oldalon sütiket használunk a helyes működéshez. Bővebb információt az adatvédelmi szabályzatban olvashatsz. Megértettem