Fórum témák
» Több friss téma |
Sikerült. Elindult. A szekunderen mérhető kimeneti feszültség. A kapcsoló FET DS lábai közé tettem 5,6nF kondit és elindult. Valszeg összeesett az IC belső tápja az áramtól.... Viszont a felső FET-en nagyobb a GATE feszültség. Asszimetrikusan hajtja a FET-eket az IC. Így nem mertem komolyabban tesztelni.
A hozzászólás módosítva: Okt 17, 2018
Jó napot!
Egy kinai led tápegységet javítok, és abba a problémába ütköztem, hogy a kapcsolóeleme egy ftp50210 sorozatszámú valami. A neten se adatlapot se lábkiosztást, se helyettesítőt nem találok. Ja és pereze Magyarországon nem kapható... Ha valaki tudja, hogy mi ez (vagy minek a kínai megfelelője) vagy esetleg tud adatlapot, az kérem válaszoljon. Előre is köszönöm!
Aliexpressen is kaphato FTP50210 high voltage power switch transistor TO-220
Természetes hogy nem kapható, mert azt valahol ott gyártják Kínában vagy Koreában maguknak. Adatlap épp ezért valóban nincs róla, de azért a gugli 2 másodperc alatt megtalálta a félvezetőt. A találatok alapján nagyfesz tranyó, a neve alapján vagy 5A 1000V vagy fordítva de inkább ez a logikus.
Mondjuk érdekes a dolog, mert az FTP egyébként a Fairchild terméke, és általában FET. A lábkiosztás szintén egyértelmű, tranyó esetén BCE, FET esetén pedig GDS.
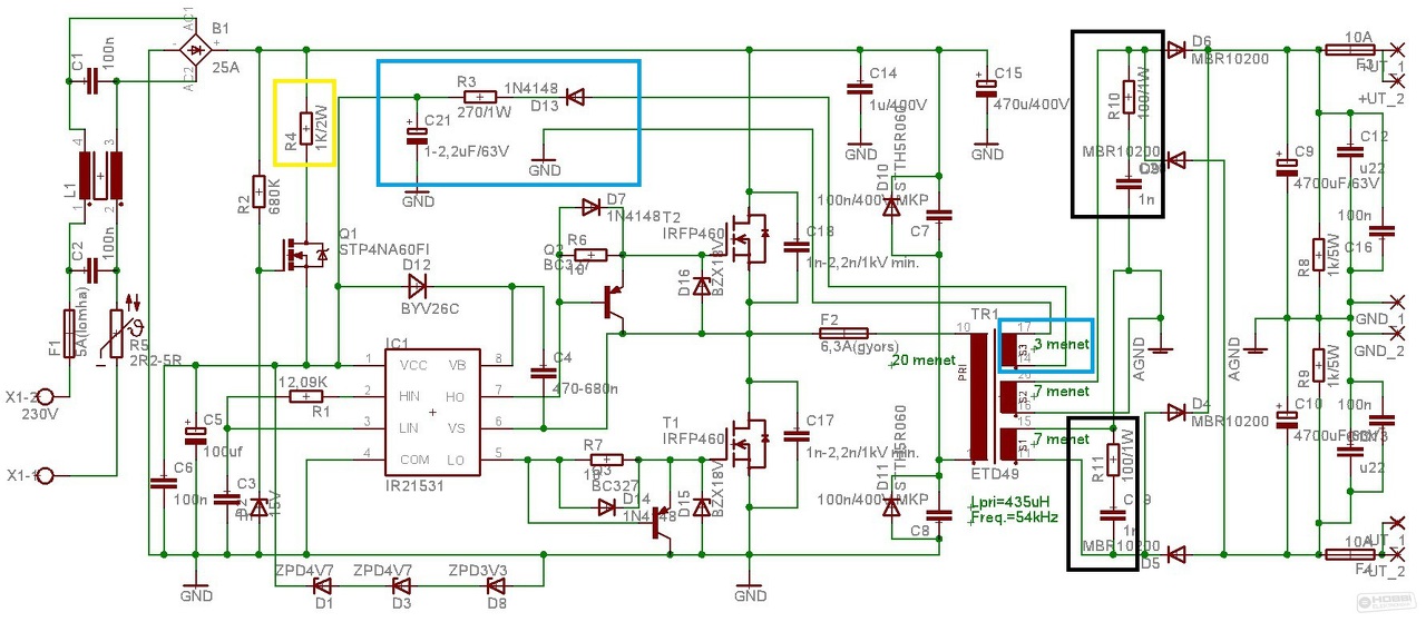
Helló! A kérdésem az lenne hogy miért különbözik a 2 FET meghajtása és miért működik másképp mint az előző verziónál? Sima IR2153 12sch.jpg szerint , de áramkorlát nélkül. A fényképeken a fájlnévből látszik, hogy mikor készült a felvétel. A régebbi fotón a jól működő táp alsó FET Gate-je. Az újabb fotókon a mostani verzió alsó és felső Gate vezérlése. Abban sem vagyok biztos, hogy a szkóp jól mér. Mi lehet ennek az oka? Illetve mi számít "normális" működésnek?
Katalógus szerint Vb pin +0,3v a Hi out vagy Vs -0,3v . Kérdés, hogy az általam készített fotón ehhez reális érték van e?
A hozzászólás módosítva: Okt 18, 2018
A felső oldali fet gate feszültségét mihez képest mérted? Gondolom nem az alsó oldali fet source lábához. Vagy tévedek? A kép szerint igen.
Nem tudom hogy írtam-e vagy csak akartam, de kösd be az adatlap szerint, szóval időzítő RC tag, dióda, kondi, 2db gate ellenállás és a 2db FET. Tökmindegy milyen FET, a lényeg hogy egyformák legyenek. Tápfesz sem kell, csak az IC tápfesze, mondjuk 12V. Most mértem, így kell kinéznie, azaz teljesen egyformán. Természetesen külön külön mértem az alsó és a felső oldalt, tehát a testcsipesz minden esetben az adott FET source-án volt.
Vs láb szkóp mérése.
Ok Köszi rá fogok nézni. Hogy kellene kinéznie hálózati fesz esetén? Az adatlap szerint elvileg jónak kellene lennie a saját meglátásom szerint.
Ugyanígy, mivel ez a gate jele, ami független attól hogy mekkora a betáp feszültsége. Illetve nem teljesen, mert a működő FET valamennyit ront rajta, de nem sokat. Természetesen hálózati feszültségen ilyen mérést nem csinálunk, mert megrázó lesz az élmény. Ezért mondtam hogy hogyan nézd meg, ha úgy jó akkor hálózati feszültségen is jónak kell lennie. Mondjuk azzal a szkóppal 100kHz környékén sehogy sem tudod megnézni, nézd meg 15-20kHz környékén.
Az én kapcsolásom nem pont ugyanez. Az kicsit összetettebb. Alapjában ilyen, csak több alkatrésszel van beállítva.
Majd ha lesz időm akkor rajzolok róla valamit. És ehhez mit fűznél hozzá? Idézet: „Szépem terhelhető, terheléssel is beindul. OK. Terheletlenül viszont sípol 2.5KHz-en. (leállít a tranyó benne.) Üresjératban 35mA folyik bele. Az 7Watt asszem. Ezt soknak találom. 220KHz-en megy a táp terhelés alatt. Ez elég stabil frekvencia. Na ez meg szerintem magas.”
Így néz ki külső táppal FET nélkül...
A feketével keretezett RC szűrőtag sorrendje és a szekunder tekercs kezdő és végpontjához képest lévő helyzete számít e a feladatának ellátása érdekében?
Akkor nagyjából fetekkel is hasonlóan fog kinézni.
Nem számít, de szerintem nem is kellenek oda, mivel rezonáns a táp, nem lesznek ott akkora tüskék, de ezt csak akkor látni ha működik.
Jelenleg leválasztó trafóról hajtom a tápot. A leválasztó 25kHz-en 190v-ig tölti a hálózati puffereket. Ha feltekerem a frekit 100kHz felé akkor leesik a primer oldali feszültség 60v-70v-ra és fűtenek a fetek. Furcsa módon a kimenetei szekunder oldalon a feszültség nem sokat változik.
25kHz +/-33v puffer 190v 100kHz +/- 27V puffer 70v A kérdésem az lenne, hogy ez így normális e? El lehetne e indítani így leválasztó nélkül a FET-ek elhalálozásának elkerülésével?
Rákötöttem hálózatra. Működik egész stabilan. 160w-al terheltem. A hűtőlemez nagyon forró pár perc alatt. A képen látszik , hogy nem túl nagy a hűtőfelület, viszont ez előtt sem volt sokkal nagyobb és akkor épp csak langyosodott. Most mint ha pont a magas frekin fűtene jobban mikor annyi teljesítmény nem megy át rajt a frekvencia miatt. A panelen a kapcsoló FET-ek drain-source lábai között van 5,6n kondi. Ezen kívül csak a kimeneten és bemeneten van puffer. Nincs se 100n se más szűrés a panelon még. Kérdés, hogy a kis szűrő kondikkal lehetne e kontrollálni a melegedést? Ha igen hova tegyek és milyen értékűeket?
SZia. Mit lehet tudni a trafódról? Milyen arányok vannak?
Elsőnek is zárj ki minden hibaforrást! 1.Csak pucéron hagy menyjen, vagyis ne köss a trafó kimenetére semmit (diódra, elkó OFF! ) 2. Milyen fajta feteket használsz? Mert, ha a rajz szerinti ezer éves IRFP460-t akkor az kuka ahogy van. Hamar átereszt a belső diódája ha csak játszasz a frekivel, a gate meg marad változatlan. Normális kéne oda pl ST-ből a 500V-os W széria. 3. CsökkenteniEZ nem PAM, PFM, vagy PWM táp. kéne a gate. Legyen elég 4.7 5. Ha mindez megvan akkor jöhet az, hogy az IC nek adsz egy normális 12Vdc trafót kezdések, és előbb az IC körül mérsz normális kimeneteket (FET-ek nélkül!) Aztán ha megvan akkor kezdődhet A FET-ek berakása. Még ha akkor is jók a jelalakok (tehát nem durrantak szét az IRFP-k). dobhatod be a trafót, és köthetsz rá egy kis AC próbatrafót a tápod 230V bemenetére ami max ilyen 20VA-os és 12V- kimenetű. Tehát a bemenetre egy KISTRAFÓT kötsz és piciben ugyan úgy a kimeneten egyeznie kell csak más arányokban. VIszont az IC meghajtását normálisan ellátod egy külső másik kistrafóval ami persze DC-zve van. (de előtte ugye a kettőt szétszeded, mert egysávon fut "gyárilag a két meghajtás" tehát a DRIVE + MAIN legyen kettészedve a teszt erejéig ha megoldható)
Ha hidegítő kondikra gondolsz a pufferekkel párhuzamosan azoknak semmi köze a melegedéshez. A veszteséghez a rezonáns módnak van köze, ha jól emlékszem az a rajz annak idején ZCS és ZVS módhoz készült. Ha nem rezonáns a működés (nagy eséllyel nem az, mivel nincs beállítva) akkor természetes hogy melegedni fog, már 100W-nál is.
A helyedben hanyagolnám a ZVS módot és csak a ZCS-re koncentrálnék, mert azt sokkal könnyebb beállítani. Vedd ki a C17-et és a C18-at, és ha van a trafóban légrés akkor azt is. A trafód szórási induktivitását meg kell mérni (sokszor le lett már írva hogy hogyan), és ezzel az induktivitással kell a C7-nek és a C8-nak az adott frekvencián rezonálni, azaz a primer áramnak közel szinuszos hullámformájúnak lenni. Ha nincs rendes leválasztótrafód akkor kell tekerni alkalmas ferritmagra egy áramváltót, amin tudod figyelni a primer áramot terhelés közben, persze azzal a szkóppal ez nem lesz egyszerű. De talán olyan 50-60kHz környékén még látod vele a szinuszjelet, arra a frekire kellene beállítani a rezonáns működést.
Helló!
A félreértések elkerülése érdekében elkészítettem a saját panelem szerinti módosított SCH rajzot. A mért induktivitás nem feltétlen hiteles. Az induktivitás mérőm 1kHz-en mér 2mH tartományban. A lényeg, hogy jelenleg indító fetről üzemel a táp. Ami jelenleg teljes 320V-ból csinál 12v-ot. Ez miatt biztosan fűt. A hűtőfelület közös az egész tápban. Lehet , hogy ez okoz ekkora melegedést. Ha elindul saját magát fenntartva a táp , lehetséges , hogy a melegedés is csökken. Ezt fogom tesztelni.... Kérdés, hogy a rezo kondival kellene e 2 darab dióda szembefordítva feszültség tüske szűrése okán? Kellene e egyéb más védelem diódával kondival bárhova is ami a kapcsoló FET-eken csökkentheti a hőképződést??? A hozzászólás módosítva: Okt 21, 2018
Az esetleges későbbi meglepetések miatt én módosítanék rajta néhány dolgot. Az áteresztőfetet mindenestől (Q1, R2, R4, D2) kivenném, és inkább egy 68k/2W-os ellenállást tennék oda a betáp és a VCC közé. Az elinduláshoz bőven elég, utána meg úgyis a segédtekercs felől kap nagyobb áramot. A D1-D3-D8 helyett is inkább egyetlen zénert tennék, egy ZY12-t vagy valami hasonlót. A D15-D16 sem fogja megvédeni a feteket semmitől, így azokat is kivenném. És mint már írtam, a C17-C18-ra sincs semmi szükség.
A rezonáns kondival semmi nem kell sorba, csak a trafó szórása, a kettőnek együtt kell a rezonáns kört alkotnia. Nem tudni milyen trafó van ott, így azt sem, hogy mennyi lehet nagyságrendileg a szórás. Amíg nem közelíti egymást a működési és a rezonanciából adódó frekvencia, addig nem lesz rezonáns működés, azaz szinuszos primer áram, és addig melegedni is fog.
C17-C18 nélkül nem indult el a vezérlő IC. Túlterhelte a kimenetét az IR2153-nak. A trafó ETD49 3c90 anyag. Légrés és osztás is van a magon. Induktivitás mérések rajt vannak a rajzomon. Hogyan tudom kiszámolni a tekercsem és kondim saját frekvenciáját? Tudok e szkóppal vagy multival áramot mérni primer oldalon, hogy lássam szinuszos e az áram?
Neked volt igazad. A kapcsoló FET-ek fűtenek. Ha lekötöm az áteresztőt akkor is forró a hűtőtest.
A C17-C18-nak az égvilágon semmi köze a vezérléshez, anélkül ugyanúgy mennie kell. A magba nem kell légrés mert melegedni fognak a fetek még terhelés nélkül is. A rezonancia a Thomson képlettel számolható, f=1/ (6,28x (gyök LxC)). Nekem a nagy tápomban a 450nF és a 12uH szórás ment 65kHz környékén rezonáns módban, és a kép szerint nézett ki a primer feszültség és az áram 600W körüli ohmos terhelésnél. A primer áramon lévő katyvasz az zavar, a szkóp mérőfeje szedte össze.
A primer oldal áramát egy söntön is tudod mérni, de ahhoz le kell választani a hálózatról. Ha nincs leválasztva akkor kell tekerni egy áramváltó trafót ferritmagra, le lett írva már hogy hogyan.
C17-18-at kivettem. Kevésbé fűt. A légrést nem értem. Jelenleg egy csík vékony tixo van bent légrés gyanánt. Minden leírásban szerepel a rés és ettől lesz nagyobb a mágneses és soros induktivitásom aránya ami kedvező. Miért kellene kivennem? Jelenleg probléma a hatásfokkal van. Többet fogyaszt mint amit lead. Már mint arányaiban. 360 wattnál 4*620µF 200v pufferrel alig 300v a teljes tápszélesség. Esik 20v-ot 4 pufferrel. A szekunder oldal is sokat esik emiatt. Kérdés, hogy be lehetne e állítani minimális veszteségre a tápot? Az előző verziónak jobb volt a hatásfoka és nem is fűtött, simán kivettem belőle 450wattot... Viszont nem tudom , hogy ez most ZCS vagy ZVS vagy hol keressem a hatásfok hibáját.
.
A légrésnek a soroshoz kevés köze van, a mágnesezési viszont nem nagyobb lesz tőle, hanem kisebb, ami miatt nagyobb lesz a mágnesezőáram, azaz jobban fognak a fetek melegedni. Légrés egyáltalán nem kell bele, a ZVS-be kell, de abba is másért.
A pufferek feszültségesésének kb. 10V körül kellene lenni ekkora terhelésnél, de ha levesszük belőle a hatásfokot meg a mérisi hibát akkor az lehet hogy rendben van. Amíg nem állítod be a rezonáns működést addig ez nem ZCS, ZVS meg pláne nem, hanem mezei hard switch táp, ahol a fetek áramot kapcsolnak, azaz veszteséget (hőt) termelnek. Ha megnézed az előző képet amit csatoltam, azon látszik, hogy a fetek akkor kapcsolnak át, amikor az áram a nullátmenet közelében van, tehát minimális a kapcsolási veszteség. Nálad szinte biztos hogy nem így van.
Hello! Mivel tudnék ilyen szép szkóp mérést csinálni?
Mondjuk szkóppal.
A DSO138 amit jelenleg használsz az erre alkalmatlan. Mindig leírom a szkópos topikba, hogy ilyet nem érdemes venni, ha nem telik rendes DSO-ra akkor inkább nem sokkal többért kell venni egy régi analóg csövest, amivel már el tudod végezni ezeket a méréseket. |
Bejelentkezés
Hirdetés |



















A 




