Fórum témák
» Több friss téma |
Fórum » Kapcsolóüzemű táp autóba Hi-Fi-hez
Üdv !
Azt szeretném kérdezni, hogyha nagyfrekvenciás fojtótekercset szeretnék berakni a kapcsolóüzemű táphoz, mert azt tudom hogy stabilizált, de azt nem hogy van-e benne zavarszűrés, akkor azt a trafó elé (még a 230 V-hoz) vagy utána kell (18 V-hoz) rakni ? Mert azt olvastam, hogy az induktivitás függ a rajta átfolyó áramtól is. Illetve mekkora értékűnek kell lennie (Henry) ? Kösz !
A kicsirol van szo.
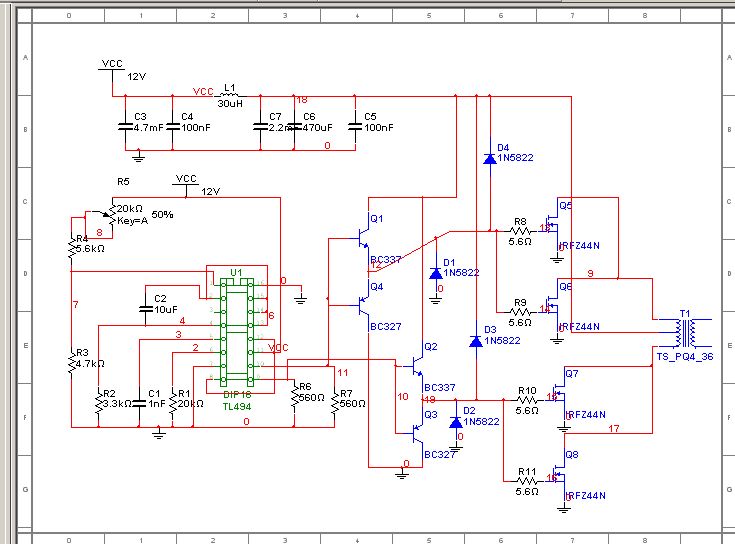
Kulso atmero 40mm Belso atmero 23mm Magassag 17mm Anyag(minoseg) tipusat nem tudom. Primer 2*7,3 menet Szekunder 2*13,3 menet Uzemi frekvencia 25,9KHz Mit kell ahoz tennem, hogy ezen a magon kisseb legyen a feszultseg esése ?
Kicsivel kevesebb primer/szekunder menet.
Mondjuk 60%-a.
min 400W.
Egy hozzá tartozó kapcsoló ferkit is kérnék szépen. Köszönöm
Koszonom.
Jelenleg 1,2mm (atmero) van tekerve (a primer duplan). - nekem csak 0,7 van itthon. Hany szalat fuzzek ossze ? - primer illetve szenkunder oldalon. Az megoldhato, hogy ami rajta van 1,2-es ahoz hozzacsapok meg 2 szal 0,7-est primeren. 1 szal 0,7-est szekunderen. Jelenleg a nagy van bent, de helyhiany miatt visszaraknam a kicsit. A nagybol cirka +45% teljesitmenyt (nagyobb feszulseggel) szedek le. Vajon a kicsi eleg lesz ra ? - probaljam ki ? (Vagy jo lesz, vagy nem ?)
Pénteken dumáljunk róla :yes:
Én úgy szoktam az áramsűrűséget méretezni, hogy 4-5A jut 1mm^2 huzalra. Milyen frekin megy a tápod? Vannak itthon 5-600Wra elegendő megtekert magjaim, ha esetleg akarsz velük kísérletezni. Ilyen erősítőből való: Hongxing AS-2500
Sziasztok! Segitséget szeretnék kérni tőlletek , mégpedig abban hogy egy quad 405 ös 100w os erősitőhöz kellene nekem egy tápegység rajza ami jól is müködik , én amivel próbálkoztam az nem egyforma feszültséget ad le a + illetve a - oldalon , ha ebben tudtok segíteni azis nagyon jó lenne mert nem tudom mi lehet a hiba , a rajzot ide be is zeszem amivel próbálkoztam . a segitséget előre is köszönöm.
Ha nem egyforma a két oldali feszültség, annak sok oka lehet. Lehet az, hogy nem ugyanannyi menetet tekertél a magra? szerintem nem valószínű. Csak rákérdezek. Sokkal valószínűbb, hogy a nyáklap kialakítása nem jó, és a relatív nagy frekvenciával nem számoltál, amitől sok "csoda" történhet. A nyákról tudsz csinálni nagyobb képet? Alulról, fölülről. Abból lehet következtetni, hogy mi lehet a gáz.
A terheléstől lett aszimmetrikus? Vagy üresjáratban? Műterheléssel mit mutat? Igazából, ha a táp működik, akkor nem lehet nagy gáz vele. Ja, és még egy kérdés. A hangszóró védelmet meg építetted úgy ahogy a belinkelt rajzodon van?
Először is köszi a gyors választ! A hangszóróvédelmet nem épitetem meg , és nyákot sem csináltam még hozzá csak légszerelve van öszeállitva , énis a trafóra gyanakodtam amugy de a menetszámok egyformák , csak azt nem tudom pontosan hogy milyen irányban kell a huzalt tekerni rá , és ha terhelve , ha üresen mérem akkor sem egyforma a fesz a két oldalon , és elég nagy eltérés van 15-20 volt .
Mennyi az a nem egyforma? Számszerűen?
A - részen olyan 17v körül a + részen meg 35v körüli értéket mértem.
Megterhelted? Szimetrikusan? Mondjuk folyjon 1-1 A, tehát két, terhelőellenállást tegyél rá. Nézd át, valami biztosan el van kötve. Ekkora különbség nem lehet.
Hát és a robbantott szereléssel se szokott egy kapcsitáp tutin menni.
Figyelj. Mivel ez egy szabadon futó (nem vissza csatolt) táp, tök mindegy, hogy mit követsz el a szekunder oldalon. Vedd le a Graetz hidat, meg minden egyebet. Tegyél rá egy 24V-os kis izzót (Ha nincs, akkor 2 db 12V-os sorba, vagy ilyesmi. Mondjuk úgy 10-20W-osat), aztán nézd meg mit tud a táp. Utána a másik oldalára is, és kiderül, hogy a tekercsek jók-e, és az is, hogy alapvetően jól működik-e a tápod. Szkóppal meg tudod mérni? Meg kéne nézni, hogy a szekunder oldalon milyen a jelalak, terheletlenül, és a kis terheléssel is. Akkor meg kéne határozni, hogy hány volt csúcstól csúcsig. terhelve, és terheletlenül is. Nem eshet be nagyon! Ha ez jó, akkor jöhet az egyen irányítás is, meg a kondi. A diódáid milyen típusúak? Shottky? Az a helyzet, hogy így szétrobbantva nagyon tüskés lesz a jelalakod a szekunder oldalon, és ha rajta van a puffer kondi, és nem terheled, akkor föl tud töltődni a kondi a csúcsig, és marha nagy feszültségen fog meg állni. Persze ez csökkenne egy jó panellel, és egy minimális terheléstől is. Nálad szerintem a robbantott szerelés miatt van ezzel gáz. Ennek a kapcsolásnak mintha láttam volna a paneltervét itt a topicban.
Sziasztok! Csaknam sikerül megépitenem tökéletesre a tápomat , ha esetleg valaki eltudná nekem késziteni ugy hogy tökéletes legyen akor irjon nekem egy üzenetet. köszönöm előre is!
Sziasztok!
Kérdésem a következő volna hozzátok! Adott egy autóerősítő ami azért került hozzám mert csak a protect led világít, azt már kiderítettem, hogy a végfokrésze jó mert külön tápról megy szépen utánna jött a táp része, ami olyan dolgot produkál, hogy 10volt alatt működik rendesen 10volt felett valami letílt és kigyullad a protect led! A TL494 körül levő tranyákat már végig mértem azok jók, lehet, hogy az ic adta fel a harcot? Valaki találkozott már ilyen problémával? Üdv:Gyurika
Szia Gyurika
Először is próbáld meg az IC-t kicserélni nem drága, de egy próbát megér! Ha nem az IC akkor az IC körül kell keresni a problémát, mivel ez vezérli a FEt-eket! Nyugodtan írj ha nem megy valami.
Szia Sankesz!
IC-ét kicseréltem a hiba ugyan az, az IC körül levő kondikat is kicseréltem mert nagyon sok felvolt púposodva és ki volt folyva. Az IC körül levő tranyákat diódákat már mértem és mérésre jó, de viszont elkezdem őket kicserélgetni hátha valamelyik zsiványkodik. Üdv:Gyuri
Sziasztok!
Tudom,hogy nem ide kellenne írkálnom.... Szeretném,ha valaki építene nekem egy tápot! Ehez keresek valakit,természetesen megfelelő térítés ellenében! Benvik@freemail.hu
Sziasztok!
A kapcsolási rajz szerint építettem egy tápot, jelalak szép négyszöges. A bajom az, hogy az R5-ös 20KOhm-os potmétert letekerem teljesen akkor kapcsol be a táp, de ha kicsit felveszem kikapcsol, nincs semmilyen PWM szabályzás. Vagy talán ilyen hirtelen szabályozna? Ezt hogyan lehetne orvosolni, hogy "lassabban" szabályozzon?
Vagyis a jel nem mindenütt olyan szép.
A fetek G-S lábánál még négyszöges, a jel elején enyhe tüske ami kb 0,5V , de a S-D lábakon van a jelen egy 30V-os tüske(lásd kép). Mi okozhatja ezt a tüskét? A fetekkel párhuzamosan raktam 27Ohm-10nF RC elemet, de így sem lett kisebb a tüske.
Ha kicsit tanulmányozod a TL494 belsejét, akkor láthatod, hogy belül van egy műveleti erősítő.
Ha a műveleti erősítőek nincsen visszacsatolása (nyílt hurokban megy) akkor az erősítése kb 100000. DC jeleknél. Ez azt jelenti, hogy a műveleti kimenetén a jelet (3-as láb) úgy látod mintha csak 0 és 5V közt billegne (amikhez 100% és 0% kitöltés tartozik). Valójában nem csak ez a két érték közt billeg, csak nagyon kicsi az a bemenőfeszültség tartomány (1-es láb) amivel köztes értékek adódnának. Teendő: Az 5V-ról egy 10k-s ellenállással mennyen a jel a 2-es lábra majd a 2-es lábról megint egy 10k-s ellenállással a 3-as lábra. A 20k-s ellenállást meg ne a 12V-ra kösd mert az nagyon instabil, hanem azt is az 5V-ra. A szkópon a túllövés lehet rossz nyák miatt, vagy rosszul tekercselt trafó miatt is.
A túllövés az lehet hogy a nyák miatt van, mert a fetek és a trafó között kb 5cm van, közte meg a vezérlő rész. De ide raktam egy letestelt nyáklap darabot árnyékolásnak.
Jó tudom hogy nem jó így, még régen csináltam a nyákot, és próbának szántam. Végigolvasva a fórumot már naggyából tudom milyennek is kellene kinézni egy "jó" nyáknak. Szerinted, ha raknék be zéner diódát ideiglenesen lehetne orvosolni a hibát?
A zener csak úgy nem hiszem hogy megeszi azt a túlfeszt.
Elsőnek próbálj javítani a nyákon.
Hogy van megtekerve a transzformátor primerje? Térben, hogy néz ki?
Csökkentsd le a 27 ohmot, amiből a védő RC-t csináltad a drain-source közé. Mondjuk legyen 8 ohm körül. Nézd meg szkópon, hogy az impulzus szélessége hogyan változik. Köthetsz az ellenállással párhuzamosan diódát, anód menjen a trafó felé. Növelheted is a 10 nF-ot, bár ez növekvő veszteséget fog okozni az ellenálláson. Itt az árnyékolás semmit nem ér, az nem erre való.
Esetleg ide lehetne rakni a szupresszorokat... de túl nagy ívű az a könyök. A zenerekből még a nagy teljesítményűek sem jók ide. Esetleg, a gate-re kellene visszavezetni, akkor a FET átmegy analóg üzembe, míg le nem cseng a túlfesz. ( illetve nem is lesz, illetve, tervezhető a nagysága )
Mivel írta, hogy a nyákja eléggé ramaty, ezért gondoltam első körben mindenképpen a nyákon csiszolni, aztán majd meglátjuk miből kell még faragni.
Biztos kell a nyákon is, de nekem nagyon szélesnek tűnnek azok az impulzusok. Szinte biztos, hogy túl nagy a szórás a két fél primer között.
|
Bejelentkezés
Hirdetés |













