Fórum témák
» Több friss téma |
Fórum » Kapcsolóüzemű táp autóba Hi-Fi-hez
Arra gondoltam, ha már így integrálod a cuccot, bele rakhatnál egy jó kis hangszóró védelmet. Mondjuk ha leég a hangszóró, akkor ki kapcsolja a tápot, vagy ha csak brutálisan túlterheled klippelésig. Vagy ha netán leég a végfokod, és rövidre zárja a tápot akkor is protektál.
Van itt egy jó kis cucc amit Alkotó bácsi csinált itt a Hobbielektronikán. Be dobok egy két pdf-et. Ha kell másmilyen rajz, akkor teszek még be.
Üdv.Egy kérdés .Ha a gyűrű magot tekercselem majd,elég ha a 2 primert közép leágazástól számítva ,jobbra balra tekercselem egy egy félköriben ,vagy mind két menetnek a magon teljes egészébe körbe kell futnia?
Ez is szuper.
de a másik belinkelt rajz már egyszerűnek tűnik .Értem is kivéve azt mi az a Uac vagy milyen szerepe van annak. Váltó áram egyből a trafóról.S még egy gondolat mi van akkor ha nincs a fetes erősítőnek ellenállás a kimenetén.Vagy teszek egyet
Közben találtam egy ilyet ,úgy nézem hogy ez is az nem.Bővebben: Link
Igazság szerint a 2 menet nehéz dolog egy toroidon. Nehéz vele kőrbe rakni a magot. Ahhoz, hogy jó legyen a szórási induktivitásod, minél jobban el kell teríteni a két primer tekercset a magon. Lehet technikázni bőven.
Csinálhatsz kisebb kőröket is. Azaz ha már egyszer úgyis több fetet használsz, szét lehetne választani a primereket, és mondjuk fetenként lehetne egy-egy primer tekercs. Nem tudom érted-e? Tehát 90 fokonként lehetne egy tekercs. Így már sokkal jobban gerjeszted a magot, mint egy tekercsel.
Az Uac? Az a váltakozóáramú fesz figyelője a cuccnak.
Itt az ic adatlapja: Bővebben: Link AC -Off Detector Ja váltakozó áram egyből a trafóról, de a D2 diódát cserélni kell sokkal gyorsabbra. Fetes erősítő? Nem tudom, gondolom nem lesz gáz ha beteszel egy kis értékű ellenállást, amin figyeled a cuccot. Vagy lehet hagyni kell ezt a védelmet, és találj ki te valami frankó egyszerű védelmet. Rengeteg kapcsolás van a neten. Lehet valamelyikből jó ötletet kapsz.
Hm. Mi lenne ha háát nem tudom.Végül is nem sietek vele .Jövő héttől dolgozom .Szép lassan majd kész lesz.Van idő meggondolni.Egyébként itt tartok vele.
Az összeszerelésnél nagyon kell ügyeskedned a toroidnál, ha az összes kanóc belül van! (tapasztalat)
Tudom volt már benne részem ,persze több kevesebb sikerrel.
Most nem hifizgetek, mert a kocsim nagyjából már kész van. Jól is szól.
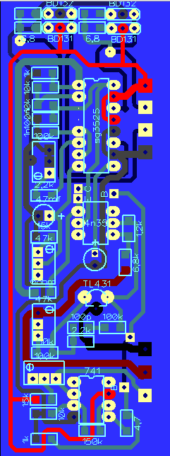
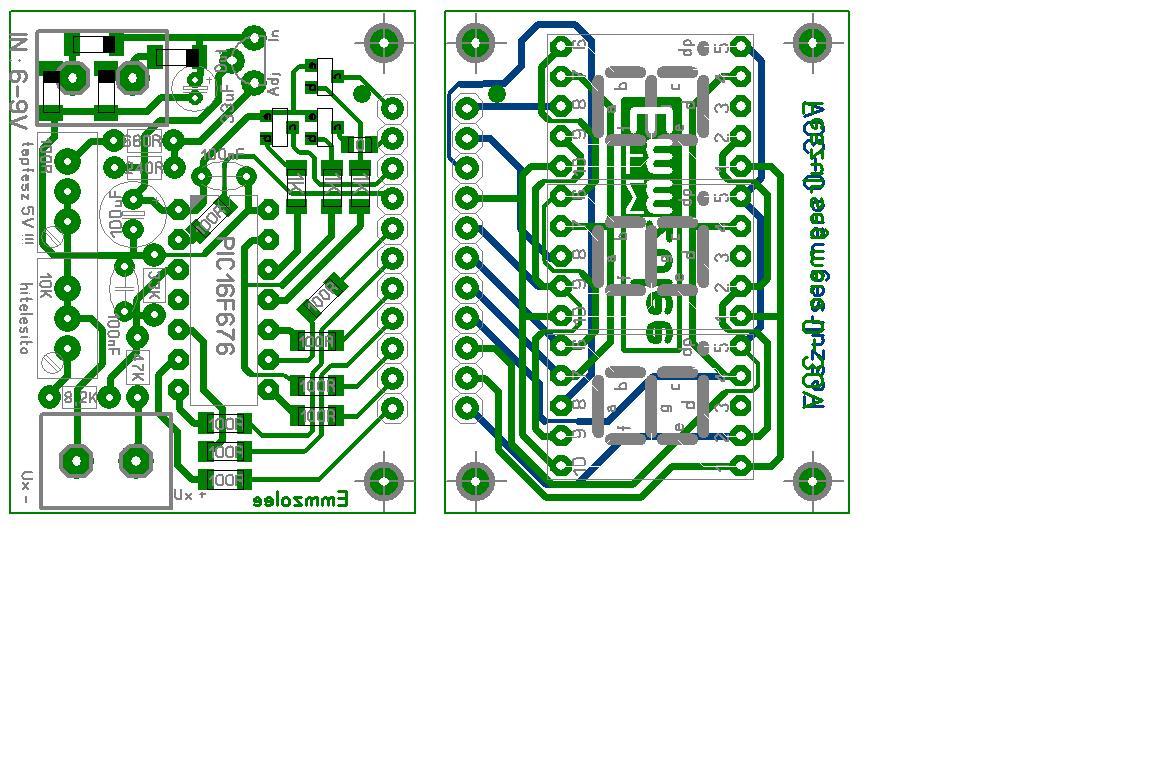
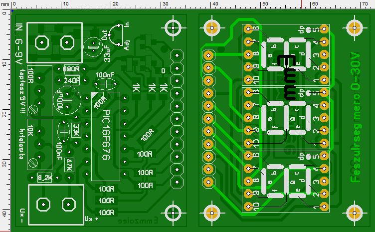
Most egy Pic vezérlésű feszültség mérőt építettem. Már építettem egyet régebben, az profibb, de ezt is ki akartam próbálni.
Há' Én-e. Ki más.
Képtár Bővebben: Link Nem lett az igazi a nyák, de így jól működik. Érkezik még ilyen picem, majd. Az smd lesz, így hát az egész panelt át tervezem smd-re. akkor lesz igazán kicsi. Idézet: „Igazság szerint a 2 menet nehéz dolog egy toroidon.” Vissza olvastam egy kicsit s elirtam nem 2 menetet szerettem volna irni hanem "" két primer tekercset ""
Sziasztok!
A tanácsotokra lenne szükségem, mit ajánlotok túlmelegedés estére? Elegendő megszakítani a Remote jelet, és ezzel leállítani az invertert (meg vele együtt mindent), vagy valami komolyabb beavatkozás szükséges? Nem igazán szeretnék egy ököl méretű relét bele, ami tud kapcsolni 60A-t, így a sima leállítás tűnik kézenfekvő megoldásnak a számomra, szerintetek?
Szia!
Ha nincs meghibásodás csak túlmelegedés, elég leállítani az invertert.
Igen elég meg szakítani a Remote szálat. A relé egy esetleges leégés ellen úgy sem elég gyors. Ott van benne a biztosíték. Erre bízzák, hogy ne egy széngombóc maradjon a nyákból.
Ja. Nem rossz oldal. Küldök cserébe én is egyet.Bővebben: Link
Találtam egy megfelelő mosfet-es kapcs rajzot De hogy üzem képes -e azt nem tudom,Minden esetre gondoltam ki számolom mibe is kerülne.Ha csak egy végfoknak veszem az alkatrész árát : Egy darab fet 2100ft szorozva nyolccal 16000ft plusz még a másik csatorna végfokja..
Bár ez 240/400W 8-4ohm Nekem talán fele ilyen teljesitménybe is elég lenne.
Hopsz a rajz megint lemaradt.
Holton tervezte Ausztráliában, nézd meg a honlapját, a feteket össze kell mérni, na meg hűteni!!
Ha olcsót akarsz, és akár 240W-ot, akkor válassz egyet a VF szériák közül!
Bővebben: Link A VF6 a legjobb teljesítmény/ár aránnyal rendelkezik. Az IRFP240 bruttó 337.5 forintocska a HESTORE-ban, a párja, IRFP9240 462.5.
Köszi az infót.Nekem kicsit meglepő ezeknek a fetes erősítőknek az egyszerűsége.Persze feleslegesen gondolom nem bonyoritják.
Én már építettem VF2-t, VF3-at, VF6-ot. Az egyetlen gond velük az, hogy nincs bennük rövidzárvédelem, így ha egy pillanatra összezárod a kimenetet, vagy túlvezérled (nagyon túl), akkor a FET-eknek meszelnek. Egyébként nálam szépen teljesítenek!
Mindegyik típusnak van itt a HE-n témája, és vannak rövidzárveédelemmel ellátott módosított rajzok, amik szintén működnek.
Amit belinkeltél, megy szintén IRF FET-ekkel, ja és a tervezője annak idején készített "turbositott" verziót, 1600W 2 Ohmra (csak győzd hűteni
).
Kezdem elérni a végleges verziót.
Aha. Mikor lesz kész? fényképet csinálj.
|
Bejelentkezés
Hirdetés |




de a másik belinkelt rajz már egyszerűnek tűnik .Értem is kivéve azt mi az a Uac vagy milyen szerepe van annak. Váltó áram egyből a trafóról.S még egy gondolat mi van akkor ha nincs a fetes erősítőnek ellenállás a kimenetén.Vagy teszek egyet 











