Fórum témák

» Több friss téma
Fórum » Kapcsolóüzemű tápegység készítése 36 V-ra
Lapozás: OK   1 / 1
(#) mustangdc3 hozzászólása Jún 6, 2008 /
 
Nekem egy kapcsoló üzemű tápegység kellene ami:
12V-ról csinál 3szor 36V-t 400 HZ váltóáarmot (a 400 HZ fontos az csak akkor jó ha annyi)
és 12V-ról 27V egyenáramot
kellene hozzá a szükséges alkatrészek listája és persze egy útmnuató arra vonatkozóan hogyan kell összerakni
(#) moktec válasza mustangdc3 hozzászólására (») Jún 6, 2008 / 4
 
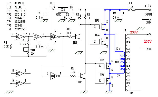
Szia! Melékletben csatolok egy rajzot. Igazság szerint ez 12/230-as, de annyi lesz a kimenőfesz, amennyire megtekered a trafót. Én autós erősítőket építek ezen kapcsolássa, +-40V-al. A frekit betudod akjármenyire állítani. 400Hz-nél még "hagyományos" vasmagot használ, de sokkal jobb lene a torood. Ideális erre a célra a 12V-s szpotokhoz valo gyári toroid trafó. Ha ezt használsz a 12V-s rész már rajta is van. A 36V-s szekunger menetszámát meg kisérletileg saccold meg.
(betekersz pl 10 menetet, és megméed menyi fesz indukálódik rajta, ha mondjuk 10 menetes lessz 5 volt, akkor az azt jelenti, hogy 1 volthoz 2 menet kell, tehát 36volthoz kb 72, na ge mivel van neszteség is, így kb ez esetben 85 menet kell) Az alapkapcsolás frkijét az "R1", és a "C1" módosításával éred el. (szerintem s c1-et csökkentsd) Bármilyen "N", és "P" csatornás fet megfelel, amo legalább 100V-os, és legalább 25A-s Ha segíthetek ezen témában vagy adó-vevő, megfigyelővevő, vagy egyébb RF témában sikíts! Üdv Tibi!

inverter.gif
    
(#) mszabi válasza mustangdc3 hozzászólására (») Jún 6, 2008 /
 
Szia!

Ha jól sejtem, valami repülőgép cucchoz kell?
(#) tothzsolt hozzászólása Jún 6, 2008 /
 
Udv.
Azt szeretnem megkerdezni, hogy tudok 1 nyaktervet pontos meretben kinyomtatni. Vagyis ha innen toltom le es megszeretnem csinalni??? Varom valaszotokat.
koszi
(#) mustangdc3 válasza mszabi hozzászólására (») Jún 6, 2008 /
 
igen egy repülőbe lesz
(#) mustangdc3 hozzászólása Jún 6, 2008 /
 
Tehát ha megvan a csatolt fájl nyákra kinyomtatva akkor ha hozzá / rá rakom a többi kelléket akkor elő tudom állítani a szükséges feszültségeket egy darab aksiról is?
(#) proli007 válasza tothzsolt hozzászólására (») Jún 6, 2008 /
 
Szia!

Ez a kérdés, hogyan került ide "kapcsoló üzemű tápegység készítése" topikba? Számtalan nyákkal foglalkozó téma van. :yes:

Egyébként, ha a nyák (pld.: pcb, brd, lay) rajza és a tervező program megvan, akkor nem gond. Egyéb esetben érdemes a tervezőből PDF-be konvertálni, és akkor mérethelyes lesz. De egyéb számtalan lehetőség is adódhat.

üdv! proli007
(#) proli007 válasza mustangdc3 hozzászólására (») Jún 6, 2008 /
 
Hello!

Azért több dolog nincs meghatározva!
- A 3szor 36V, az egyben három fázist jelent?
- A feszültség jelalakja szinuszos, vagy más is lehet?
- Milyen pontosnak kell lenni a 400Hz-nek?
- Mekkora terhelés van a 36V feszültségen?
- A 27V-on, mekkora terhelés lesz?
- A feszültségeknek galvanikusan elválasztottnak kell lenni az aksitól és egymástól?

Szóval van itt kérdés bőven, hogy valaki válaszolni is tudjon a kérdésedre. :yes:

üdv! proli007
(#) mustangdc3 válasza proli007 hozzászólására (») Jún 6, 2008 /
 
mindenre még nem tudom a választ
de a 400 hz az csak 400 hz lehet
a terhelés nem nagy műszereket táplál (giroszkópokat)
igen a 3x 36V 3 fázist jelent
(#) proli007 válasza mustangdc3 hozzászólására (») Jún 7, 2008 /
 
Hello!

Nem ismerem kimondotan a repcuccokat, de gondolom a motor változó fordulatszáma miatt, csak egy motorgenerátort alkalmazhattak, az aksiról.
Gyanítom, a 27V is innen származik, mert 24V-os feltöltött aksi feszültsége ebben a tartományban van. A frekvencia túl pontos nem lehetett, mert a motorgenerátor fordulatszabályozását gondolom nem egy kristály vezérelte, hanem valami mechanikus dolog volt.
Ismereteim szerint a 400Hz-et a váltóáramú eszközök súlycsökkentése miatt alkalmazták. De hogy a giroszkóp négyszögjellel is tud működni, arról nincs tudomásom.

Mindenesetre a kérdés nem egyszerű, kis frekiváltót kell építeni, és rosszabb esetben szinuszos (esetleg kváziszinuszos) kimeneti jellel.

De bármibe is belefogsz, a követelményeket előtte tisztázni kell és azt is mit érdemes befektetni a cél érdekében. És ha már az eredeti cuccokat akarod alkalmazni, nem érdemesebb-e körülnézni, két aksit használni, és motorgenerátort szerezni.

üdv! proli007
(#) Göndör hozzászólása Okt 8, 2008 /
 
Szeretném megismerni a kapcsoló üzemű adapterek működését, és ehhez szeretnék kérni segítséget, kapcsolási rajzot,illetve szakirodalmat. Elsőként ilyen adapter érdekelne a leginkább: www.hestore.hu/images/comp/full/mw7e08.jpg
(#) martoslaci hozzászólása Ápr 30, 2015 /
 
A 3 fázisú motorral hajtott elektromos robogóm 36V 12Ah zselés akkuval üzemelt valaha. Paralel kapcsolt 5,8 Ah Lítium akku cellákból 9 tag sorba kapcsolásával szeretném ezt az energiát kapni.
Ehhez rendeltem és kaptam egy kínai gyártmányú 36V 20Ah kapacitású intelligens töltőt. A gond az, hogy a 9db. Lítium akku maximum 37,2V-ot tud elviselni károsodás nélkül, a töltő stabil feszültsége viszont 42-43V, és áramgenerátoros. TL494 helyett LM358 IC van a szabályozó oldalon. Nos, a kimeneti feszültséget szeretném leszabályozni max. 37,2V-ra, erre keresek valamilyen megoldást. A kapcsolóüzemű tápegységek lelki világával behatóbban nem foglalkoztam, de már sikeresen javítottam számos ATX tápot. Ha valaki tud segíteni, hogy a kapcsolóüzemű tápegység kimeneti feszültsége melyik áramköri részben és mely alkatrészek változtatásával állítható be, kérem, segítsen. Tisztelettel : martoslaci
Következő: »»   1 / 1
Bejelentkezés

Belépés

Hirdetés
XDT.hu
Az oldalon sütiket használunk a helyes működéshez. Bővebb információt az adatvédelmi szabályzatban olvashatsz. Megértettem