Fórum témák

» Több friss téma
Fórum » Kapunyitás gombnyomásra olcsón! - avagy automata kapu házilag
Lapozás: OK   68 / 108
(#) dbase válasza proli007 hozzászólására (») Jún 11, 2013 /
 
Valahogy én síma cmos alkatrészekre nem merném bízni a biztonságot. Jön egy áram impulzus és lehet átbillen nem?
(#) proba válasza dbase hozzászólására (») Jún 11, 2013 /
 
Furcsa dolog a bizalom.Rendesen meg van csinálva a tápja , jól van megtervezve, akkor az áramszünetre vagy nem reagál, vagy mindig ugyan azt.
Egyébként meglepődnél, ha tudnád mennyi helyen van az életed (nem a kapud) a CMOS áramkörökre bízva.
A gyártók sem használnak mást. (igaz aszt nem te csinálod, esetleg azt sem tudod mi van benne)
(#) proli007 válasza proli007 hozzászólására (») Jún 14, 2013 / 1
 
Hello!
Úgy látom csak kérdezni szeretsz, a válaszok már nem érdekelnek. (Vagy odacsípte a kapu a t......?
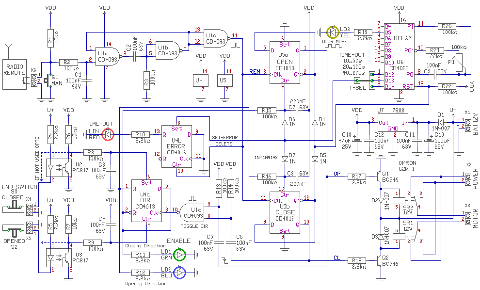
Én minden estre tovább gondoltam a problémát, most megosztom. Lehet túl komplikáltnak találjátok, de ha nem is építi meg senki továbbgondolásra biztos alkalmas a kapcsolás, mert egész gömbölyűre "kikerekedett". De "néhány szóba" leírnám, hogyan működik, mi miért van benne.
- A rádió távirányító és a manuális működtető párhuzamosan van kapcsolva. (Ez lehetséges, ha a távrángatóban nyitott-kollektoros tranyó, vagy relé a kiment.) Ennek a munkaellenállása az R1.
- Ezt követi az R2/C2 integrátor fokozat, majd a Schmitt bemenetű U1a kapu. ezzel biztosítjuk, hogy a nyomógomb/relé kontakthibája esetén is határozott logikai jelet kapunk. Hiszen az eszt követő D-tároló, egy prellegős nyomógomb megnyomásra akárhányat is léphetne, nem egyet.
- Az U1a és U1b egyben egy "nem-újraindítható" monostabil multit alkot. (Alapvetően ez is csökkentené a zavarérzékenységet.) A monostabil kimenetén, egy kb. 10ms-os lefutó impulzus jelenik meg, melynek idejét a C2/R3 határozza meg a T=C2*R2 képlet alapján. Az U1d kapu mindössze egy inverteret alkot, így a lefutó impulzusból egy felfutó impulzust állít elő.
- Ez az impulzus lépteti majd az U5a és U5b D-tárolókat. A tároló D bemenete a Q-negált kimenetére csatlakozik, így minden megjelenő impulzusra (gomb nyomásra) a tároló kimenete állapotot vált. Így az első megnyomásra pld. elindítja a kapu mozgását, másodikra leállítja. Ha a tároló Q kimenetének szintje magas, akkor a kapu mozog.
- A REM léptető jelet mind a nyitó (OPEN) mint a záró (CLOSE) tároló megkapja, de csak az fog lépni, amelyiket az irányt tároló (DIR) U4a nem tilt. Ugyan is az U4a Q és -Q kimenete az OPEN-CLOSE tárolók Clear törlő bemenetére csatlakozik R15/R16 ellenálláson keresztül.
- Amelyik tároló Clr bemenete magas szintű, annak Q kimenete nem lehet magas, vagy is az nem tudja mozgatni a kaput. Mivel a DIR tároló Q és -Q kimenetei ellentétes logikai szintű, nem lehetséges a két irány együttes mozgása. Egy a megoldás egy "keresztreteszt" képez.
- A tápfeszültség bekapcsolásakor C7 és C8 kondenzátor segítségével mind két tároló törölt állapotba kerül (RESET), így a mozgás ekkor nem indul el.
- Ha a MAN nyomógombot megnyomjuk, akkor az engedélyezett mozgásirányba elindul a kapu. Ennek irányát egyébként az LD1-LD2 Led is jelezni fogja, már a MAN megnyomása előtt.
- Ha pld. MAN-ra nyit irányban elindul a kapu, akkor a MAN újbóli megnyomásával az leállítható (STOP), vagy a nyitva (OPENED) végállás megérkezik. Ez átváltja a DIR irányát, valamint törli az OPEN tárolót és engedélyezi a CLOSE tárolót. Az persze nem billen be, csak a MAN következő megnyomásánál.
- Ezzel a kissé szokatlan megoldással a végállás kapcsolókkal , csak az irányt változtatjuk meg, de ez egyben mindig törli az aktuálisan bebillent OPEN/CLOSE tárolót. Ez a megoldás számunkra azért is érdekes, mert ha a MAN-al elindítunk egy mozgást, és azt a végállás kapcsoló állítja le, akkor ez után nem kell a távrángatón még "Stop-ot" is nyomni, mint a léptetős módszer esetén. Vagy is a következő REM megnyomásakor már ellenkező irányba indul a kapu.
- Az U4a DIR tároló RS tárként van használva. Vagy is a végállások azt a Set és Reset bemeneteken billentik át. Az R8/C3 és a R3/C4 szintén a végállások felől érkező prell jelet szűrik. De mivel C3 a GND-re, C4 pedig a VDD-re csatlakozik, tápfeszültség bekapcsolásakor a DIR tárolót a C4 kondi záró irányba állítja be. Ez lesz a DIR tároló RESET alaphelyzete.
- A két végállás kapcsoló jele optocsatolón keresztül érkezik be. Itt ugyan nincs kihasználva az opto galvanikus elválasztása (GND közös), de mivel a kapu végállás kapcsolói az elektronikától messze helyezkedik el, zavarokat szedhet össze. Az opto Led-je viszont csak "áramra" működik. Vagy is a végállás körben áramnak kell folyni, ami a kapcsoló működésének biztonságát is növeli.
(Ha ez nem igény, akkor az optocsatoó elhagyható, a szaggatott vonal bekötése mellett. Viszont optocsatolóval mód van arra is, hogy ne az áramköri tápról járassuk a végállást, hanem a motortápról. Ekkor biztosítja a galvanikus elválasztást, vagy is lehet a végállás "földfüggetlen" üzemű, ami szintén növeli a zavarérzéketlenséget.)
- A végállás kapcsolóknál a COM és NC érintkezők vannak használatba, Vagy is a kapu köztes állapotában mind két kapcsoló zárva van. Végállás elérése esetén a kapcsoló bont. Ez növeli a biztonságot, mert szakadás esetén leállítja a működést. Valamint egy kapcsolónál sokszorosan esélyesebb, hogy az bontani fog, mint hogy zár. A végállás kapcsolókkal sorban egyébként bármilyen védelem még beköthető, de annak működésének jelzéséről gondoskodni kell, ha nem akarunk tanácstalanul álldogálni a kapcsolók előtt.
- Ha mind két végállás kapcsoló bontott állapotban van (ami üzemszerűen nem fordulhat elő, legfeljebb hiba vagy kábelszakadás esetén) akkor az U4a RS tároló egy időben kap Set és Reset jelet. A CD4013 sajátosságának megfelelően ekkor a Q és -Q kimenet magas szintű. ez viszont tiltani fogaja mind az OPEN mind a CLOSE irányt.
- A MAN nyomógomb kétszeri megnyomására történő irányváltás a következőképpen zajlik le. A DIR tároló, nem csak RS üzemmódban üzemel a végállások felől, hanem D-tárolóként is a Clock bemenetén keresztül. Ha egy nyitás, vagy zárás funkció befejeződik (akár a végállás, akár a MAN újbóli megnyomásával) akkor az OPEN vagy CLOSE tároló Q kimenete L szintre vált. ekkor U1c kapi bemenete R13/C5 vagy R14/C6 differenciáló tag alkalmazásával egy lefutó trigger jelet kap. Mivel a kapu invertál is, ebből egy pozitív trigger lesz, ami átbillenti a másik irányba a tárolót, mint ahol előzőleg állt. (A kapu, bár NOR vagy is ÉS bemenettel rendelkezik, de jelenleg egy negatív logikájú VAGY-NEM kapuként funkcionál. Azaz akár az egyik, vagy a másik bemenetén egy lefutó logikai jelet kap, a kimeneten megjelenik egy felfutó tüske. A CD4013 felfutó élre vált.)
- Az áramkörben van egy TIME-OUT időtúlfutás védelem is. A túlfutás idejét, az U6 számláló számolja ki. Ennek belső órajele van, aminek idejét, R21/P1/C9 határozza meg. A teljes idő a következőképen számolható ki. T=(R21+P1)*C9*1,1*2^Qx Az idő a T-sel átkötéssel, választható, és azon belül a P1-el állítható. (A Qx helyére a hatványkitevőbe a Q kimenet 12-13-14 száma helyettesítendő be.) Mivel fogalmam sincs mennyi idő alatt nyit ki egy ilyen kapu, próbáltam flexibilise tervezni az idő állítását.
- Ha a kapu elindul akár OPEN akár CLOSE irányba, akkor vagy az U5a vagy az U5b Q kimenete magas szintű lesz. ennek megfelelően annak -Q kimente alacsony. Ez alacsony szintre húzza D4 vagy D5-ön keresztül az U6 Reset (RST) bemenetét. Ekkor a számláló számolni az LD3 villogni kezd. Ha az idő letelt, a kiválasztott Qx kimenet (T-SEL jele) magas szintre vált. Ez a D6-D7 diódán keresztül törli mindkét tárolót, vagy is a kapu leáll. De mivel az OPEN és CLOSE tárolók törlődnek, az U6 számláló, is Reset jelet kap. ekkor minden Q kimenete L szintre vált, a LD3 Led elalszik.
- Így viszont utólag nem tudnánk meg, hogy a mozgást az időtúlfutás állította le. Az U5a és U5b törlőjele, viszont bebillenti U4b tárolót, ami megőrzi az időtúlfutás információját. A túlfutás létrejöttét az után az LD4 Led jelzi. A jelzés mind addig fennáll, míg meg nem nyomjuk a MAN nyomógombot. A jelzésnek külön törlése nincs, hiszen minden MAN vagy távrángató megnyomásakor törlődik az ERROR hibatároló. Tápfeszültség bekapcsolásakor a C1 kondi feltöltődése alatt, megjelenik egy REM impulzus, ami a hibatárolót törölt alaphelyzetbe állítja. Viszont ez nem hat az OPEN-CLOSE tárolóra, mert annak törlési időállandója (C7/R15 és C8/R16) kétszerese. Vagy is az impulzus megjelenése alatt, a tárolók törölt állapotban vannak.
- Ha egy kapu elindul, akkor az OPEN vagy CLOSE tároló Q kimenete magas szintre kerül. A Q1 vagy Q2 tranzisztor kinyit, és meghúzza a relét. A relé megváltoztatja a motor áramirányát, amennyiben az, egy egyenáramú párhuzamos,vagy mágneses gerjesztésű motor. A POER feszültségét a motor feszültsége szerint kell megállapítani. (Ha a motor váltóáramú, akkor a relé kontaktusoknál más kapcsolást kell alkalmazni.)
- Az áramkör táplálása 12V-ról történik, mit ahogy a relék működtető feszültsége is 12V. ebből a feszültségből az U7 stabilizátor 8V feszültséget állít elő. ez kb. 10V feszültségig állandó értékű. Fogyasztásként leginkább a Led-ek jelzése jöhet számításba, a relé meghúzó áramán kívül.
Nos, "dióhéjban" (proli mércével mérve) a működés kb. ennyi. Remélem nem írtam le hiába a gondolatokat, ami a működési és biztonsági filozófiára vonatkozik leginkább. üdv!
A hozzászólás módosítva: Jún 14, 2013
(#) kameleon2 válasza proli007 hozzászólására (») Jún 14, 2013 /
 
Szia! A cmos áramkörök felhasználása szerintem nem maguk az áramkörök miatt necces, hanem egyszerűen a villamos hálózatok jel/zaj viszonya miatt. Csinálhatsz bonyolult redundáns megoldást, ha egy egyszerű motor a hálózaton 60-70V-os impulzusokat generál, ami simán képes működtetni sőt tönkre is tenni az áramköreidet. A gyakorlati működésben nyilván nem mindegy, hogy a szomszéd beindítja a fűnyírót és kinyílik a kapud.... Én is használok cmos-t sőt mikrokontrollereket is - de mire a gyakorlatban betonbiztos lesz - az bizony kemény meló. Ezek az impulzusok akkor is léteznek, ha galvanikusan le vagy választva. Az sem véd meg mindentől. Nem kötekszem én - csak megosztom a tapasztalataimat, vagy ha jobban tetszik: hangosan gondolkodom.
(#) proba válasza kameleon2 hozzászólására (») Jún 14, 2013 /
 
Azért ennyire nem rossz a helyzet, ne vedd el a kedvét senkinek. Rengeteg szerkezetet csak saját maga zavarja, azt meg azért néhány egyszerű szabály betartásával minimalizálhatod. Azt azért nem gondolnám, hogy extrém eseteket kivéve egy CMOS áramkör tönkremenjen, és csak úgy nyitogassa a kaput. Persze ha hagysz szabadon lábat, a bemeneteket nem illeszted megfelelően, és nem építed meg rendesen a tápját, akkor zünye lehet. De ha ezeket betartod jobban bízom bennük mint a mikrovezérlőkben, pedig már azok is több millió kaput (és mást is) őriznek probléma mentesen.
(#) proli007 válasza kameleon2 hozzászólására (») Jún 14, 2013 /
 
Hello! Én elhiszem ha nektek van rossz tapasztalatok van CMOS eszközökkel, de én nem általánosítanék. Bár én nem készítek ilyen készülékeket, főleg pénzért.

Egy CMOS eszköznek a tápfeszültsége magasabb, így a zavarvédelmi sávja is nagyobb lehet. Szinte megszámlálhatatlan eszközben van CMOS. De szerintem nem kimondottan az eszköz technológiája a döntő, hanem a teljes rendszer zavarvédettsége fizikai kialakítása.

Én a 80-es években terveztem/építettem szállítóüzemi vezérléseket erőműbe, TTL áramkörökből. Ott sem volt elsőre probléma mentes a dolog, a 110kVA-es motorok mellett. Még is a közel 400db. Led dióda miatt bolondult meg a rendszer. Ha valahol, akkor egy erőműben vannak villamos hálózati zavarok. Védekezni sem könnyű, tapasztaltam. Gyárak sem mindenhatók, követnek el Ők is hibákat.

De ha megnézel mondjuk egy Danfoss - Hitachi frekiváltót a legnagyobb terjedelmű része a zavarszűrése lesz. De komoly ipari Allen Bradley PLC-k mennek CMOS eszközökkel és nukleáris kazettákat pakol. De hogy mást ne mondjak a reaktorvédelmi rendszer, ma már mikrogépes. Gondolod nincs benne CMOS eszköz? Akkor most mi a helyzet? Költözünk?

Ipari környezet zavarvédelme mindig nehéz faladat. Úgy a megválasztott eszközökben, mint a tervezésben, nagy körültekintést követel. Én is voltam úgy, hogy egy 63 ezer márkás háromfázisú zavarszűrőt kellett beépítenem. A megfelelő megoldást, még is egy egyfázisú életvédelmi transzformátor oldotta meg és véletlenül botlottam bele. A kolléga fagyikeverő gépének zavarvédelmi megoldása érdekesebb, mint maga az elektronika. Mert nyilván foglalkozott a kérdéssel, ha nem is emlegette fel. Hogy itt mi számtalanszor elhanyagoljuk ezt, az lehet kritika. De nem is az atomerőműbe készítünk berendezést.. Mert Európában még egy ABB is felteszi a kezét, ha nukleáris minősítés a témakör. Pedig cseppet felkészültebbek mint mi, csak már megégette magát, pedig harmad beszállító volt..

De mit ajánlanál (ajánlanátok) CMOS helyett, amit biztonságosnak tartasz? üdv!
(#) kameleon2 válasza proli007 hozzászólására (») Jún 15, 2013 /
 
Szia! Írtam, hogy nem a cmos-al van bajom, hanem az üzemi körülményekkel. Ha ilyen jól állsz zavarvédelem terén - konzultálhatnánk, mert most nekem is nagy szükségem lenne tanácsra. Pedig csak egy sima házi elosztó az üzemi hely, nem erőmű. A gondom nekem sem feltétlenül a szakmai felkészültség, vagy felkészületlenség, hanem a műszerezettség hiánya. Egy amatőr műhely is lehet abszolút jól felszerelt, és lehet minimális is - nyilván anyagiaktól jelentősen függően. Tehát nem maguk a cmos vagy nem cmos áramkörök jelentik a kihívást, hanem az, hogyan válik a végén belőle akár amatőr szinten is megbízható konstrukció. Nem akartam senkit megijeszteni de éppen nemrég beszélt egyik osztálytársam arról, hogy közös barátunk készített neki világításvezérlést, hiszen az csak egy sima DQ tárolóval megoldható. Azonban a valóság ezt meghiúsította, mert időnként "magától" felkapcsolgatnak a lámpák. Tehát nem a digitális rész a kihívás, az könnyedén modellezhető, kitalálható. Én sokszor ezen a fórumon éppen ezért javasoltam olcsó PLC vagy intelligens relé használatát, mert azzal már eleget küzdött a gyártó. Nekem is jelenleg (még ) ez vezérli a kaput, amíg a saját megoldásom bombabiztos nem lesz, mert nem kínálom szívesen tálcán a házamat a betörőknek.
(#) proli007 válasza kameleon2 hozzászólására (») Jún 15, 2013 /
 
Hello! Én nem gondolnám, hogy Te kevesebbet tudnál a témáról mint én. Sajnos egy "berendezés" zavarérzékenységének megoldása elsősorban tervezői előregondolás, de másod és nem utolsósorban a kész berendezésen történő módosítás alapján szokott megoldódni (ha..). Minden estre az zavarokat két oldalról kell "támadni". Elsőként növelni kell a zavarérzéketlenséget, és ha már ez eredményesnek mondható, csökkenteni a zavarkibocsátást. Vagy is a beérkező zavarokat is meg kell szüntetni. (Amennyiben ez lehetséges.) Tanulmányozni kell, hogy a zavar milyen úton érkezik a készülékbe (villamos-mágneses stb.) Gondoskodni kell, hogy a zavarok milyen úton levezetni. Iparban ezért az életvédelmi és technológiai földelést szigorúan külön kezelik.
De ez a téma kissé túl messzire vezetne, és maximum csak elméleti eredményeket elgondolásokat hozna.
Zavarvédelmi teszt készülékek nem olcsó jószágok, nem véletlen foglalkozik vele akkreditált labor. Egy készülék érintés és zavarvédelmi vizsgálat számlájának végén általában hat nulla áll. Ezért nem lehet kis sorozatú vagy amatőr készülékeket "hivatalosan" gyártani.
"Legjobb riasztó, a riasztó külső!.. üdv!
A hozzászólás módosítva: Jún 15, 2013
(#) Tompy hozzászólása Júl 4, 2013 /
 
Sziasztok.
Nem nagyon akarok beleszólni, mivel az én kapum már kész van. Szintén itt épült ezen a fórumon. És pár éve zökkenő mentesen működik C-MOS-os vezérléssel. Pedig nem egy nagy durranás. De jó pár vihart túl élt már. Csak kedvcsinálóként....
(#) erdgab hozzászólása Júl 7, 2013 /
 
Tiszteletem Uraim!
Építettem egy aránylag egyszerű kapuvezérlést,mellékelem az elvi kapcsolási rajzot,mely a kiindulást adta.Picit módosítottam a céljaimnak jobban megfelelőbbre.A panelon lévő relék a nagy áramú 24V reléket és a hálózati trafót kapcsolnák az elképzelésem szerint.Mellékelem a panelt is a beépítési oldalról nézve.Maga a panel hibátlanul működik,szépen,pontosan léptet a 4017.Ez eddig szép és jó,de most jön a hiba.Amikor rákötöm a motorokat működtető trafót,megbolondul az egész.A 4017 szépen resetel (3, láb aktív) majd egy gombnyomásra a 2. láb válik aktívvá a következőre gombnyomásra megint a 3. láb az aktív a 4. helyett aztán újra a 2. láb aktív.Igazság szerint a 3. aztán a 2. majd a 4. aztán a 7. lábnak (kivezetésnek) kellene aktívnak lenni és innen kezdődne elölről az egész.Próbáltam kondi-fojtó-kondi szűrőt tenni a a 230V AC oldalra,hatástalan.Próbáltam árnyékolni a 4017 ic-t semmi eredmény.Kiváltottam egy másik relével a trafó kapcsolását és eléggé messze tettem a paneltől,semmi eredmény.Nem tudom mitévő legyek! Lenne e valakinek valami ötlete (?),nagyon megköszönném! Nem tudom megérteni,mi szórja meg ennyire a 4017 ic-t,hogy felborul a számlálási sémája.Mind a 4 bemenet a panelon pergésmentesítve van,a 4012 nem használt bemeneteit a tápra húztam 39k ellenállással,már nem tudom,még mit tehetnék.
Köszönöm a segítséget s ha vettek egy pillantást a panelra!
(#) _vl_ válasza erdgab hozzászólására (») Júl 7, 2013 /
 
Esetleg ha felraknád olyan formában, hogy más is meg bírja nézni... Ezen felül ha a trafók nem a panelok vannak, akkor nem ártana egy fénykép is, hogy fizikailag hogyan vannak a panelon kívüli dolgok elrendezve.
(#) _vl_ válasza (Felhasználó 13571) hozzászólására (») Júl 7, 2013 /
 
Így első ránézésre nem szimpatikus, hogy a relék vezérlésének + és - vezetékén keresztül táplálódnak a CMOS IC-k. Ez azt jelenti, hogy minden egyes relé kapcsolásnál egy igen combos rántás lesz az IC-k tápján, és mivel ők CMOS IC-k, és nagyon nagy impedanciás bemeneteik vannak, így nagyon pici áramocskákkal is át lehet billenteni ott bármit.
Nem is javasolnám a teljesen közös tápot, azaz legyen szétválasztva a relék tápja (arról se vagyok róla meggyőződve, hogy feltétlenül kell nekik stabilizált táp, el kell olvasni a relék adatlapját, hogy mekkora feszültséget viselnek el), és legyen egy külön stabilizátor az IC-knek. A két táp negatív és pozitív ágai még a stabilizátor előtti pufferkondiknál legyenek szétválasztva. Nem lenne a 2N2222 elé egy optocsatoló se túlzás, bár jól szétválasztott tápnál valószínűleg el lehet nélküle lenni.
(#) erdgab válasza (Felhasználó 13571) hozzászólására (») Júl 8, 2013 /
 
Kedves Zoli barátom,köszönöm a konvertálást.
(#) erdgab válasza _vl_ hozzászólására (») Júl 8, 2013 /
 
Amint már írtam a panel önmagában tökéletesen működik,nem téveszt a számláló egyet sem.A panelhez tartozó további részek egy 230V/24V transzformátor egy egyenirányító híd,2 db. nagy áramok kapcsolására alkalmas dugaszolható 24V relé és 2 db. villanymotor.A trafó a 2 motort táplálja a nagy áramú relék segítségével,melyek a polaritás fordítást is elvégzik.A panelen lévő relék ezeket a nagy áramú reléket és a transzformátort kapcsolják.Készenléti helyzetben csak a panelen lévő pici trafó üzemel,ez látja el energiával a rádiós távirányító szett vevő részét is.Örömmel mondhatom,hogy nem annyira bonyolult a helyzet,mint elsőre látszott és azóta 2 db. dióda 1 ellenállás és 1 kondenzátor segítségével sikerült megoldanom minden felsorolt problémát.A panel és további hozzákapcsolt áramkörök tökéletesen együttműködnek,nem téveszt a számláló,minden úgy működik ahogyan kell,mondhatnám,tökéletes.A gond csak annyi volt,hogy elfeledkeztem a panelon túli további induktív terhelések jelenlétéről,ebből egy villamos szakember azonnal tudja,hogy a 4 alkatrész hova és miért kellett.
Egyetértek az általad leírtakkal,bár opto használatát kissé túlzásnak tartom,ez csak az én véleményem.Köszönöm,hogy szántál rám néhány percet,érdemes volt elolvasnom a hozzászólásodat.Kérlek vedd figyelembe,mentségemre mondva,hogy én szakma szerint fém-szerkezet lakatos vagyok,csak hobbiból űzöm az elektronokat.Köszönöm!
(#) erdgab hozzászólása Aug 1, 2013 / 2
 
Tiszteletem Uraim!
Ma elkészült az én elektromos kapunyitóm is,tökéletesen működik.Tettem rá infra sorompót is,előtte állva nem indul a kapu semerre,elhaladva a sorompó előtt azonnal megállítja a kaput és törli az elektronikát,lekapcsolja a saját tápját is,lekapcsolja a hálózati tápot is,csak a segédtáp megy tovább.A rajzot,ami az alapokat adta,itt találtam a fórumon,nagy hoho rajza s picit továbbgondoltam,köszönet a rajzért nagy hoho.A teljen mechanikát magam készítettem,csavarorsós megoldás és ablaktörlő motor hajtja.A végálláskapcsolók a motorokat állítják meg az adott helyzet elérésekor és tiltják a további azon irányú morgást valamint mindkét kapu véghelyzeténél előállítják az elektronika számára a törlőjelet,lekapcsolva a fő hálózati tápot.A vezérlés lehet,hogy túl bonyolított,de nem bánom,hogy betettem a két nagy áramok kapcsolására alkalmas reléket,ezek végzik a polaritás fordítást is,hiba esetén könnyebb cserélni mintha a panelból kellene kiforrasztani.A teljes elektronika kényes pontjait,a motorokat is beleértve, megszórtam snubberokkal,így abszolút hibamentesen megy minden.A kapu rádiós távirányítóval (az adót és vevőt vettem) és az elektronika dobozán elhelyezett nyomógombbal irányítható,a nyitási irányokat nyíl alakú jelzőlámpák is mutatják.Az elektronika paneljét egy kedves barátom Zoli_bácsi készítette az én tervem alapján,hálásan köszönöm néki.Egy esetleges áramszünet esetén a mechanika kapuhoz való csatlakozási pontja egy mozdulattal bontható,ki kell húzni egy 8mm csapot s a kapuk nyithatók.Mutatok képeket,biztos nem tökéletes minden,a kritikákat elfogadom és tisztelettel megköszönöm.
(#) szabi83 válasza erdgab hozzászólására (») Aug 1, 2013 /
 
Szuper lett
(#) nagy hoho válasza erdgab hozzászólására (») Aug 1, 2013 /
 
Örülök, hogy hasznodra lehettem.
(#) Szammer válasza erdgab hozzászólására (») Aug 2, 2013 /
 
Szia!
Gratulálok, szépen összehoztad.
Üdv:
Zsolt
(#) erdgab hozzászólása Aug 2, 2013 /
 
Tisztelt Uraim!
Köszönöm szépen az elismerést és köszönet a fórum minden tagjának
(#) JZoli válasza erdgab hozzászólására (») Aug 4, 2013 /
 
A rajzához hozzá lehet jutni? Ez a változat megtetszett. Van egy régebbi kapum aminek a vezérlése egyfolytában rosszalkodik, és nost eljutottam addig a pontig, hgy le akarom cserélni a vezérlését!
(#) zsoltee0001 válasza JZoli hozzászólására (») Aug 5, 2013 /
 
Hello
Milyen tipusú vezérlés?
Hátha tudunk segíteni
(#) erdgab válasza JZoli hozzászólására (») Aug 5, 2013 /
 
Természetesen. Mellékelem a továbbgondolt vezérlést (panelt) és a kapukkal való teljes összekötést.A kék vonal a rajzon választóvonal,hogy mi van a kapukon és mi van a vezérlődobozban.A vezérlődoboz és a kapu elektronika mindössze 4 szál vezetéken kapcsolódik össze,A két kapu 5 szál vezetékkel van összekötve.A működést fentebb leírtam.
(#) nemo003 hozzászólása Aug 8, 2013 /
 
Sziasztok!
Ide írom kérdésem, mert elektromos kapuról lévén szó. (tolókapu)
A mozgatást bowdennel oldottam meg, ami azért jó, mert kézzel vissza lehet fogni (megcsúszik), ergo nem nyom agyon senkit. Persze van benne túláram védelem is, és végállások.
Viszont azért nem jó, mert ha kicsit jobban neki feszülök, ki lehet nyitni a kaput.
A kérdésem most következik: A fenti problémát ki tudnám küszöbölni, ha felhasználnám a kapuba épített zárnyelvet, ami záráskor lezárja a kaput. Nyitásnál viszont a nyelvet valaminek fel kellene nyomni, kb 10mm-ert, és lehetőleg gyorsan.
Van valakinek ötlete hogy ezt a "kilökést" mivel lehetne megoldani?
Tehát ha megkapja a tápot kimozdul 10mm-ert, alapállásba pedig egy rugó visszanyomná.
Előre is köszönöm az ötleteket.
A hozzászólás módosítva: Aug 8, 2013
(#) zolika60 válasza nemo003 hozzászólására (») Aug 8, 2013 /
 
(#) proba válasza nemo003 hozzászólására (») Aug 8, 2013 / 1
 
Mintha a zárnál fogva mozgatták volna a kaput. Elindult a kapunyitó motor, az első ténykedése az volt, hogy a zárat kiemelte, miután ez elakadt (kiemelkedett a helyéről) , húzta tovább magával már a kaput is.
(#) zsoltee0001 válasza nemo003 hozzászólására (») Aug 8, 2013 /
 
Csatlakoznék Proba fórumtárs véleményéhez, ezt pusztán mechanikával meg lehet oldani.
Alkalmaznak is hasonló megoldásokat pl. ipari szekcionált kapuknál, ha feszes a kötél, a fék kiold, ha nem (szakadás) a fék zár.
Üdv
(#) nemo003 hozzászólása Aug 8, 2013 /
 
Köszönöm az eddigi válaszokat. Mechanikus megoldás eddig még eszembe sem jutott, de számításba veszem ezt is.
(#) merglt hozzászólása Aug 9, 2013 /
 
Sziasztok!

Nem nagyon vagyok jártas a témában, de érdekel hogy lehetséges e a dolog.

Adottak a mai okostelefonok. Annyi mindenre képesek már, és az érdekelne hogy létezhet olyan program ami jelet tud küldeni a telefon antennáján keresztül egy kapunyitó motornak, hogy az nyisson és zárjon?
Egy MICRO TX 1/2/3 távirányítót kellene helyettesíteni.

KÍváncsian várom a válaszokat. üdv.
A hozzászólás módosítva: Aug 9, 2013
(#) zsoltee0001 válasza merglt hozzászólására (») Aug 9, 2013 /
 
Itt most két variációra gondolhatsz:
1. felhívsz egy számot és nyílik a kapu.
2. bluetoothon keresztül.

Minkét változatra van topic.
(#) sirály12 válasza merglt hozzászólására (») Aug 9, 2013 /
 
Egy openwrt-s router és wifin is lehet vezérelni.
Következő: »»   68 / 108
Bejelentkezés

Belépés

Hirdetés
XDT.hu
Az oldalon sütiket használunk a helyes működéshez. Bővebb információt az adatvédelmi szabályzatban olvashatsz. Megértettem