Fórum témák
» Több friss téma |
Venti nélkül így jó lenne?
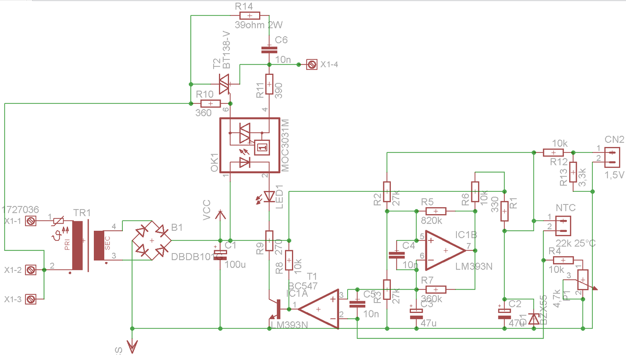
Hello! Jó, de kérdés, a MOC elbírja-e azt a terhelést, amit rákötnél.
(Amúgy szőrnyű ez a sas, meg kevésbé slamposan is meg lehetne rajzolni..)
A Triac amihez készült. Adatlap nyema?
Lennél oly kedves megnézni a MOC adatlapját? A MOC nem marad el..
Erre gondolsz? Vagy az jobb amit válaszoltak rá? Hány Wattos ellená...nének?
A hozzászólás módosítva: Nov 3, 2014
Jó ez így amit ajánlottak. A szűrőtagon láthatod, hogy 2W-os a többi meg mindegy, mert ha a tirisztor nem gyújt be, úgy is leég, akár miiből van. Ha meg begyújt nincs rajta teljesítmény..
Én egyiken sem látom, hogy hány Wattos. Ja, a 39R-en a 2 vonal. És ez 2W-ot fogyaszt, vagy a feszültségtűrés miatt kell nagy? És ez akkor 4-36V közt működne, és mindegy, hogy a LED-el sorba, vagy párhuzamosan van kötve az opto, de az R9+LED együttesén max. 3V 15mA mehet át? Vagyis elég az R9-et méretezni a táphoz?
Most így utólag megkérdezném, hogy miért arányos szabályzó, és mi az 1mp? Szóval ez nem ugyanolyan teljesítménnyel fűt a beállított hőmérséklet alatt? Ha jól gondolom, akkor ez idővel komparál, és 1 mp a hiszterézis, így csökken a hőingás, de amíg el nem éri a hőmérsékletet addig teljes teljesítménnyel fűt, ami így is túlhevülést okozhat. Nehéz lenne megoldani, hogy a fűtőtest ne melegedhessen mondjuk 45°C fölé? Mondjuk meg kell duplázni az áramkört, és a másik kimenete a VCC-t kapcsolná a fűtőtest hőmérsékletének függvényében?
Egy arányos szabályzó a beállított és mért hőfok különbségével arányos jelet ad ki.
Ez, az arányossági szakaszában egy lassú PWM jelet ad ki. Természetesen azon kívül, 0 vagy 100% a kiadott jel. Az 1mp a Lassú PWM periódusideje. A kutyát nem érdekli a fűtőtest hőmérséklete, a szabályozott tér hőmérséklete a lényeg, amit az érzékelő figyel. Ha Te a fűtőtest hőméréséletét szeretnéd szabályozni, akkor majd megoldod..
Most éppen nem keltetőnek használnám, és esetemben alul lévő fűtőtestről lévén szó, fontos, hogy ne égessen. Persze mivel én nem ventilátoros óriás keltetőt csinálnék, keltetőbe is biztosítanám, hogy az infra se főzzön. A bimetál meg drága, és még szabályozhatatlan is.
Viszont én most 0-50°C-ot állítanék be a levegőnek és a fűtőtestnek is. Ha ez PWM-et ad le akkor vagy csak a fűtőtestet szabályzom, és reménykedek, hogy a levegő se lesz túl hideg, vagy egy hiszterézises termosztát kell hozzá. Vagy lehet elég lenne az arányon változtatni. Mert az, hogy a hőkülönbséggel arányos PWM jelet ad, az azt jelenti, hogy valamennyi hőkülönbség megegyezik valahány % teljesítménnyel. Vagyis, ha jól állítom be, hogy hány °C különbség felett számít 100%-nak, akkor sosem megy akkora teljesítményen, hogy túlmelegedhessen. Esetemben kb. negyed m3 kartondoboz alján lenne kb. 45W 25*50cm-es fűtőfilm, és elég lenne azt beállítanom, hogy amikor 80°C hőkülönbség van, azt annyi %-nak állítsam be, hogy 50°C legyen a fűtőtest. Jó, talán ez 100%-on se lenne 50°C-os -30°C-ban, és inkább állítanék be 0-20°C-ot a belső levegőnek, de az elv szempontjából ez nem számít.
Gyulánk! Ha nem haragszol, erre már nem válaszolok. Viszont csókoltatom a macskát..
Tegnap ástam el az egyiket, sokra megy vele... Olyan nagy hülyeség, vagy miért nem? Vagy hivatkozzak erre a kapcsolásra egy másik topikból, hogy ha más hőmérsékletre akarom beállítani, és a hőkülönbséghez tartozó teljesítményt változtatni szeretném? 0-50°C-ig keltetőnek is használható, nem is off attól még, hogy annak jelöltem.
A hozzászólás módosítva: Nov 4, 2014
Kedves Iqnuku, és többiek. Mivel új vagyok, a szlogen továbbra sem változik: keltetőgépet szeretnék...
Van egy hagyományos, régi, még bőrrel is bevont hungarocell hűtőtáskám. Rengeteg variáció, megoldásokat olvastam itt e fórumban. Az égő-izzós verzió nem valahogy nem jön be, ellenben a ellenálláshuzalos dolog az tetszik. Amit ti írtatok, az ez a típus lenne: Ellenállás: huzal, kerámia tokban; THT; 5,6kΩ; 10W; ±5%; 10x9x49mm http://www.hqelektronika.hu/hu/product/res_5k6_10w Ahogy Iqnuku is írta korábban, hogy két vastagabb rézvezetéket felhasználva, és egyben tartónak is, párhuzamosan rácsatlakoztatom a fentebb említett ellenállásokat. A két rézvezetékre mehetne egyből a 220V. A kérdésem az lenne, hogy mennyi ilyen ellenállást vegyek, kössek be, hogy a hagyományos formátumú hűtőládában ideális legyen majd a hőfok. A vezérlés pedig ez lesz, amivel fogom kapcsolgatni a fűtést, azaz erre a 220 0-ját: http://www.ebay.com/itm/361084842046 Válaszaitokat előre is köszönöm. Ha valamit rosszul írtam, ill. hükyén fogalmaztam meg, elnézést, de nem vagyok egy elektromérnök. :|
Szia!
Javasolnám Neked ezt Bővebben: Link. Ha, 5,6 ohmos ellenállással akarsz fűteni 230 V már régen nincs 220 V), eleve rossz ötlet. Gondold el, a fűtés legalább kellene 60 W hőteljesítmény,hány db kellene a te paramétereiddel? Durván 160 db! P=U*U/R Inkább javasolnám a 220 ohm 20 W kerámiát, ebből 4 db 230 V feszültséggel 60,11 W lesz és az egy ellenállásra jutó teljesítmény 15 W, az egyenkénti hő érzet sem túl forró. Itt egy kész, igaz 5 db-os, de a lényegét tekintve nem releváns. Ezeket fel kell pakolni pc ventire. A hozzászólás módosítva: Jan 6, 2015
Szia.
Kösz, hogy válaszoltál. Mint írtam nem vagyok egy nagy elektrós, pláne az ohmok... Amit belinkeltem általad rossznak vélt ellenállást, azt egy korábbi itteni hszből lett ide téve, és pont az égő kiváltása kapcsán volt, azt hiszem 60w-sé. Amúgy nagyon rendes vagy, hogy képeket is tettél fel nekem. PC venti minden világos, viszont a fentebb linkelt ebajos hőfokszabályzóra majd a "fütő test" 230v vezetékének a 0-ját vágjam el, és kössem rá a kijelölt két helyre majd a kapcsolgatás végett. Anno a ahogy lámpáknál is, hogy 0ra megyen a kapcsoló, nem a fázist ... Kösz válaszod.
Sziasztok!
Ne keverd össze az 5,6 Ω-ot az 5,6 kΩ-al! Az általad idézett P=U2/ R képlet alapján 230 voltot 5,6 kΩ-ra rákapcsolva, azon 9,44W hő keletkezik. Párhuzamosan kényelmesen alkalmazhat több darabot. Darabonként 9,44 Wattal növelheti, vagy csökkentheti az össz fűtőteljesítményt. Kedves articsoka! Vegyél 6 darabot. Szerintem ekkora térfogathoz 40-50W bőven elég. Kezd 3-4 ellenállással. A próbaüzemkor kiderül, kell-e még, vagy már ez is sok. Valószínűleg marad tartalékba is. A kínai szabályzóba épített relét javaslom szilárdtest relére cserélni. A hozzászólás módosítva: Jan 6, 2015
Szia.
Köszi neked is a hozzászólásodat. Nekem kezd egy kicsit magas lenni ez a ohmos dolog. Annyi leesett, ha jól tudom, hogy az 5,6kΩ az 5600Ω. Na most Frazis képei alapján 5x 220Ω 2öw ellenállásból mi jön ki, mivel ez megvan alkotva... Mert az 5600Ω meg a 220Ω elég messze van egymástól. Bocsi, de itt e ohmos témában nagyon fapados vagyok.
Olvasd is el, amit frázis barátom írt!
4 ellenállást javasol, csak a képen van 5. Idézet: „Inkább javasolnám a 220 Ω 20 W kerámiát, ebből 4 db 230 V feszültséggel 60,11 W lesz és az egy ellenállásra jutó teljesítmény 15 W” Az 5,6kΩ azért jobb választás, mert nem ismered a szükséges fűtőteljesítményt. Ezzel a megoldással durván 10 Wattonként tudod növelni, vagy csökkenteni. Rugalmasabban tudod variálni a gyakorlati tapasztalat alapján. Azért írtam, kezd a próbát 3, vagy 4 ellenállást rászerelve a ventilátorra. Próbáld ki, fel tudja-e fűteni a hűtőtáskát? Lehet, hogy pontosan elég, de lehet hogy sok, vagy kevés. A tapasztaltak alapján módosíts, ha szükséges. De ezt a próbát csak te tudod elvégezni.
Hello!
Azért zavaros, mert elfelejtették megírni, hogy a 220ohm-ok sorba vannak kapcsolva, így 5db esetén annak ellenállása 1100ohm. Fűtőteljesítménye pedig 48W lenne. Négy sorosé 880ohm, és fűtő teljesítménye 60W lesz. Az 5,6kohm-ok viszont párhuzamosan vannak kötve, azokkal szabadabban variálhatod a teljesítményt. Egy ellenállásra ott 9,5W jut.
Az alagút végén a fény elárasztott.
A soros és párhuzamos a kulcs, így mindkét ajánlott verzió jó. Nagyon köszönöm fiúk.
Kedves Barátom, Druszám! Igazad van, jól elbaltáztam, igazad van, elnéztem az értéket. Jó, hogy figyelsz, mint mindég!
Szia. Jól elbaltáztam,
szerencsére IQNUKU barátom korrigált, az Ő segítsége mindig pontos, kövesd.
Sziasztok!
1-2 fióka neveléséhez szeretnék egy hőfok szabályozót készíteni. Egy dobozban kéne 38-28 C közötti értéket tartani. Arra gondoltam, hogy egy link cuccal hűtenék, vagy fűtenék. A doboz kb.:30-50l körüli lenne. Van esetleg valakinek tapasztalata ilyen modullal? Milyen tápegységet ajánlanátok ehhez? Köszönöm!
Szia!
Nos ez linked tutira nem jó, mert ez hűt! Másodszor, a 38-28 C° tartomány jó nagy. Ha nincs szükséged tizedes hőtartásra, akkor egy mezei vízmelegítő szabályzó is megfelel. Fűtésnek megfelel egy 60 W-os izzó is, tapasztalati úton magasság változtatással belőhető akár 32-38 C°-ra. 32-28 C°-ig egyszerű szoba termosztát is megfelel. Persze fűteni lehet ellenállással is, szabályzó pedig van rengeteg féle, a HE lapjaiban is bőven. A hozzászólás módosítva: Feb 5, 2015
Köszönöm a válaszod!
Abból indultam ki, hogy ha a peltier modulon az áram irányát megváltoztatom akkor fűteni fog. A szabályozás már készen van. Izzóval ment a tavalyi de az lenne a legjobb ha hűtene is ha kell! De potyára nem akarom megrendelni. ?? |
Bejelentkezés
Hirdetés |










A soros és párhuzamos a kulcs, így mindkét ajánlott verzió jó. Nagyon köszönöm fiúk.
szerencsére IQNUKU barátom korrigált, az Ő segítsége mindig pontos, kövesd. 
