Fórum témák
» Több friss téma |
Sziasztok,
Tudna valaki segiteni nekem a következő dologban? Egy olyan kapcsolásra lenne szükségem ami bekapcsolás után valamennyi idővel (1-10s) megszakitja az áramkört rövid időre (1-2s) és utána többet már nem az újabb bekapcsolásig. Egy 12V, egyenáramú dologrol lenne szó... valsz. elég egyszerű lehet, de sajnos saját kútfőből nem megy
Köszi. Ha jol ertem az NE555 periódikusan ad jelet, de nekem csak az kellenne, hogy 1x megszakitani az aramkort. (vagy nem ertem meg igy sem). Azt rosszul gondoltam, hogy ezt par ellenallas, kondenzátor, tranzisztorral is meglehet csinálni?
Az 55 ic egy univerzális időzitő ic amivel sok időzitési dolgot meg lehet oldani.
Persze R-C tag+ Tranzisztorral is meg lehet csinálni. Neked egy ilyen idő fügvényre lenne szükséged.
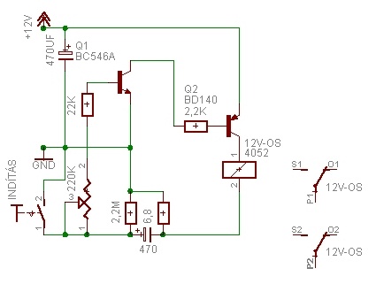
Hasonló céllal lett ez az áramkör kifejlesztve.
Remélem, tudod majd használni! Csak az RC értékeit kell beállítanod a kapcsolásban...
Íme egy egyszerű megoldás.
Most olvastam, hogy utána vissza is kell kapcsolnia.
Akkor ez nem jó arra.
![]() a kérdés amire válaszoltál 2006-os, a gyerek meg alig 2 éve járt itt utoljára, nekem az a gyanúm, hogy már nem aktuális a kérdés. üdv
Akárcsak én, de valahogy egy új témáról keveredtem ide, de azt sem értem, hogyan. Biztos félrekattintottam valahol. Passz.
Fery
A topik igencsak elkallodott,de orulok,hogy megtalaltam,mert szorol szora pontosan olyan kapcsolast keresek mint ezen oldal nyitoja.
Olyan kapcsolasra lenne szukseg ami bekapcsolas utan valamenyi idovel (1-5s) megszakitja az aramkort rovid idore (1-5s) es utanna tobbet mar nem az ujabb bekapcsolasig.12V egyenaramon tortenne a folyamat. Ha valaki tud kerem segitsen. Keresgeltem mar sokat,de csak be es ki kapcsolas kesleltetoket talaltam s azok nem jok.
Sziasztok!
Nekem egy olyan kapcsolás kellene, ami ha megkapja a tápfeszültséget (12v), akkor attól a pillanattól 8-10perc múlva 2-3mp-re behúzna egy relét,majd a relé elengedne és ismét 8-10 percre rá szintén behúzna.Vagyis ez így periodikusan ismétlődne amíg a tápfesz jelen van.Ezt hogy lehetne a legegyszerűbben megoldani?
Nézz körül ebben a topikban
|
Bejelentkezés
Hirdetés |













