Fórum témák
» Több friss téma |
Fórum » Ki mit épített?
Ez a téma ha úgy tetszik a mi "kiállítótermünk", nem pedig a ki mit csinált volna másképpen, mások helyett, és legfőképpen nem javítós téma.
Minden készüléknek van saját témája, ott kell kitárgyalni a részleteket!
FONTOS! A kapcsolási rajzok keresésére is van saját téma, ott keressetek rajzokat!
Természetesen érdekel, szép lett! Bár én nem szoktam ide írogatni, lévén hogy "elméleti kertész vagyok". De azért olvasni-nézelődni rendre szoktam itt is. Én más ügyességének-szorgalmának, még jobban tudok örülni..
Nem bútorlap, de a abban igazad van, hogy 5mm különbség van a közepétől.
Az IR érzékelőnek elhelyezése miatt adódott, tudatosan terveztem így. Ha középre tervezem, akkor az IR vevőnek elhelyezését máshová kellett volna tennem. Nekem ez a megoldás volt ésszerűbb..
Így már értem.
Én is, de nem akartam huzalozni és másik ablakot nyitni az érzékelőnek.
Így egyben van, stabilabb, nincs vezetékezés és engem nem is zavar
Köszönöm.
Mit minden esetben itt is a lehetőségeim meghatározták a végleges kivitelezést. Igyekeztem műszaki szempontokat előtérbe helyezni, ezért került a poti is közvetlenül a nyákra. Ez megnehezítette az adott dobozhoz a nyákterv kialakítását, de így minimális huzalozással sikerült megoldanom. Kijelző elhelyezése is ilyen kompromisszum áldozata lett.
Köszönöm.
Nekem is megfelelő, sok méricskélés eredménye. Nem volt egyszerű illeszteni a meghosszabbított poti tengelyét és a hátlapon lévő RCA csatik helyét..
Így nézve már elhiszem, hogy a kijelző volt a legkisebb gondod.
Sok macerátor van itt... ne törődj velük... csak irígykednek. Én is...
![]() Nekem csak a páccal van problémám, mert most épp a barnás-vörös korszakomat élem...
Tudom, hogy a színe nem az amit kedvelsz, nekem sem ez a kedvencem, a végfokom is ezzel készült hozzá akartam igazítani, (még gombokat kell elkészíteni).
Elkészültem a házam energiafogyasztását monitorozó áramkör analóg részének próbapanelével. Az áramot egy áramváltó transzformátoron keresztül érzékelem galvanikusan leválasztva, de ami talán szokatlan az a hálózati feszültség mérése. Ez utóbbi egy közönséges opto csatoló (PC817) analóg módon történő felhasználásán alapul. Kósza ötletemet mérések követték és összehoztam egy kapcsolást ami 200Vrms-250Vrms hálózati feszültséget kineárisan 2% pontosságon belül mérhetővé tette, és nem kell hozzá drága lineáris optocsatoló. A PC 817 háromszögjel átviteléről a mellékelt szkóp ábrát vettem fel. Meghagytam az egyenfeszültségű komponenseket is az ábrán ezért nincs kinagyítva. (a piros a led modulált jele, a sárga a kimeneten levehető jel Rc=2,2K Vt=12V).
Hátha valakinek megtetszik ez a megoldás.
Látszik, hogy kellemes viszonyban vagy a szerszámokkal. Ez is nagyon szép.
Azért ennél pontosabb szigetelt erősítőt is lehet csinálni, de ez nem ennek a topiknak a témája. De miért nem jó egy kis hálózati trafó?
Mit fog ez tudni?
A 230V-os hálózati feszültség a legtöbb fogyasztási helyen már nem ingadozik nyagyon legalábbis a saját méréseim szerint ,így kisebb ingadozásnál még pontosabb a feszültség mérése. Ez nem egy műszer lesz csupán még kielégítő pontossággal szeretném mérni a ház energiafogyasztását. Ez a panel 2 analóg jelet szolgáltat, áram és feszültség értékeket amit egy AVR fog feldolgozni külső 12 bites AD segítségével, valamint 2 digitális jelet az áram illetve a feszültség nullátmeneteiről. Ez utóbbi jelek fázistolását mérve fogja tudni, hogy induktív vagy kapacitív fogyasztásról van e szó, vagyis mennyi a cos(fi). Ebből számol majd W-ot VAR-t és VA-t. Az adatokat loggolja és egy ESP8266 WiFi modulon keresztül elérhetővé teszi, mert az egész áramkör a villanyóra szekrényben lesz majd.
Trafót azért nem alkalmaztam a feszültség figyelésére, mert nagy, nehéz és más egyszerűbb utat szerettem volna kitalálni, bár sokáig szemeztem a fiókomban lévő kis 1.5VA-es transzformátorral is.
"Én más ügyességének-szorgalmának, még jobban tudok örülni.. "
Valahogy igy érzem én is. Az átláthatóságot és a külső- belső rendet külön dicséret illeti.
Köszönöm, ismerem munkáid, még gyakorolnom kell..
Amit én ebben a témában tettem azt javarészt neked köszönhetem
Sziasztok!
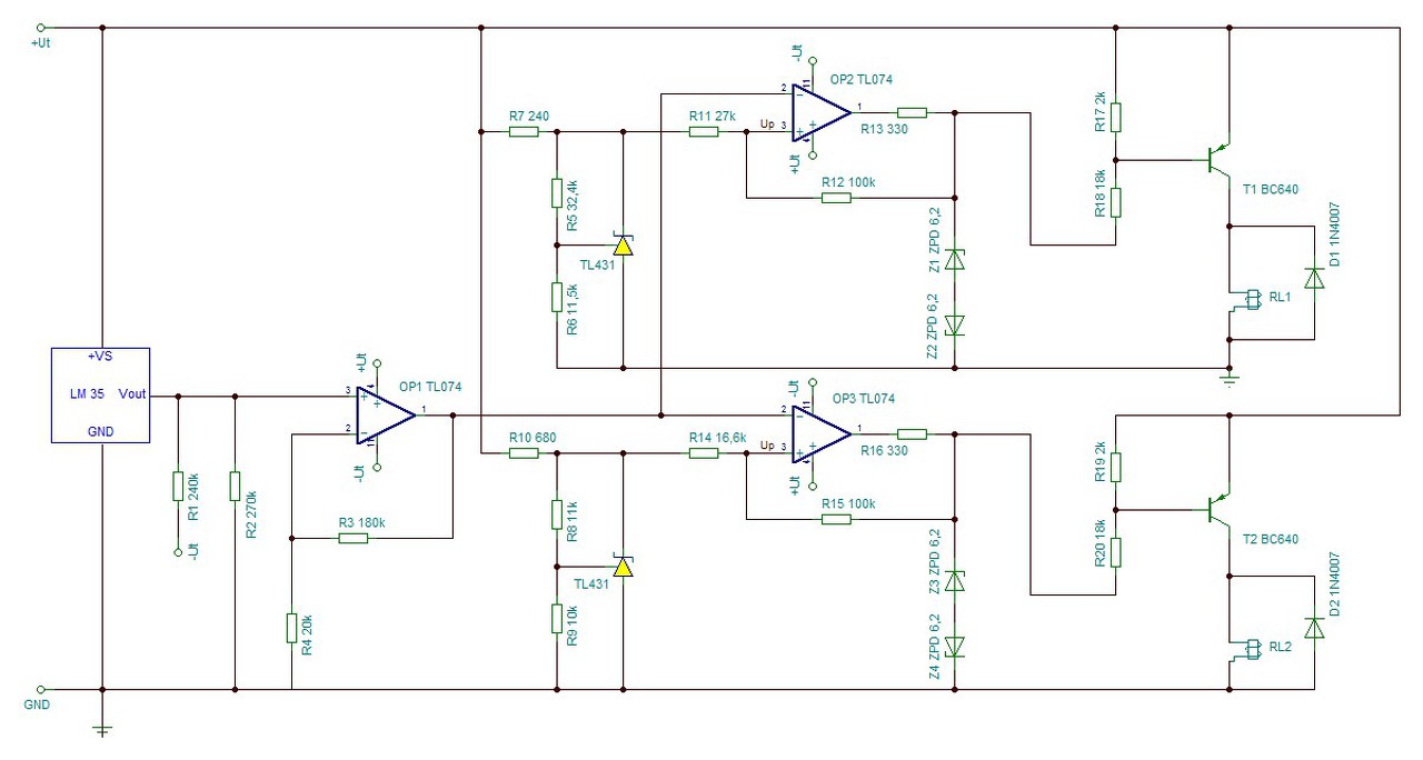
Építettem egy 2x450W-os erősítőt, Monster Végfokokból. Az erősítő fő egységei: -Két MONSTER, MOSFET párokkal felépített sztereo teljesítményerősítő (450W/4 ohm) -1500VA toroid transzformátor + szűrt tápegység (+-70V ill. 90V) -Aktív, műveleti erősítős alul áteresztő szűrő -Kis teljesítményű középmegcsapolásos transzformátor + stabilizált szimmetrikus tápegység (+/-12V). -A védelmi+hangfrekvenciás áramkörök táplálására. -Sztereó Koppanásgátló + egyenáram védelem -Komparátoros hővédelem (saját tervezés) -Hidaló áramkör (Az erősítőt hídba kötve is használhatjuk) -Lágyindító a toroidnak Az erősítőt legtöbb áramkörét az oldalon is megtalálható kapcsolásokból építettem, MCU nélkül teljesen analóg rendszer, egy 1500W-os toroid transzformátort készítettem hozzá, szekunderenként két feszültséggel, (így kis változtatással máris 8 ohm-on használhatom), ennek megfelelően méreteztem a Pufferkondikat is. Célom egy stabil nagy teljesítményű erősítő építése volt, mely több funkciót is lelát: Egyrészt használhatom normál sztereó erősítőnek, másrészt meg egy hidalt sub erősítőnek. Ebből következően elhelyezésre került egy műv erősítős alul áteresztő szűrő, illetve egy sima műv erősítős fázisfordítás, és így a sub szűrő után a jel megjelenik normál és ellenfázisban is ezek kapcsolódnak az erősítő bemenetére, így dupla terhelő impedancia esetén 800W-ot letudok venni róla. A két mód között egy egyszerű két áramkörös 2 állású kapcsolóval válthatok, a Speakon csatlakozók pedig lehetővé teszik hogy bármelyikről levehető a hidalt jel. az erősítő panelok közös 4 mm-es alu profilra lettek szerelve, a közös hőmérséklet figyelés érdekében, amit egy TO220-as tokozású LM35-ös szenzor végez a jó termikus kapcsolat érdekében. A hővédelmet úgy gondoltam hogy saját magam tervezem meg, egyrészt mert szeretek fejleszteni, másrészt pedig az Országos Elektronikai Konstrukciós Versenyen indultam az erősítővel, és úgy gondoltam előnyt jelent egy saját tervezésű áramkör. Lényegi működése hogy 55°C foknál bekapcsol egy ventilátort, majd némi hiszterézissel kikapcsolj, konkrétan ha 35°C alá csökken a hőmérséklet. aztán ha a hőmegfutás miatt eléri a 90 Fokot abban az esetben vészleállítás a toroidnak, majd ha a ventilátor lehűti 60°C alá a akkor visszakapcsolja az erősítőt. Ezt a problémát két nem invertáló bemenet felől vezérelt referencia feszültséges hiszterézises komparátorral oldottam meg. A komparátoroknak tl074-et használtam meg egy zénerekből felépítette bipoláris vágó áramkört (ugyanis a telítésbe vitt kimenete a tl074 műv erősítőjének TINA szerint szimmetrikus 12V esetén 10,5V de amit mértem ott 11V is volt, és mivel nem tesztelgettem próbapanelen, így nem bíztam a dolgot a szerencsére egyértelművé tettem a kimeneti feszt hogy pontosan kitudjam számolni a hiszterézist) A hőszenzor be lett lőve a teljes hőtartományra, a kimeneti jele 10 szeres erősítést kapott (azért hogy tápfeszültséggel összemérhető tartományba legyen a fesz a komparátorok számára, szintén tl074 egyik erősítőjével), az erősített jelet megkapta mindkét komparátor, a pozitív visszacsatoló ellenállást 100K-ra választottam és így maradt egy ismeretlen ellenállás és egy ismeretlen referencia feszültség komparátoronként, ezeket kiszámoltam, majd a referenciákat TL431-el előállítottam. igyekeztem optimalizálni a szabványsorból az értékeket így elég jó pontosságot értem el, majd a komparátorok kimenetén megjelenő jellel kapcsolgattam a reléket az invertálás miatt pnp tranyókkal hajtottam meg a reléket. csatolom róla a kapcsolási rajzot illetve képeket az erősítő építési folyamatáról illetve a kész erősítőről. A dobozolást egy alu rack-be oldottam meg elég praktikus sínek vannak benne így modulárisan lehetett építgetni, fekete fóliával bevontam minden oldalát, illetve a szükséges elő és hátlapot CNC-sekkel kimarattattam megfelelőre. Egyébként a tegnap és tegnap előtt lezajlott Országos Elektronikai Konstrukciós versenyen elég jó helyezést értem el a pályaművel, 2. lettem. A hozzászólás módosítva: Ápr 20, 2015
Szép! Remélem nem a hanggenerátort szedted szét a dobozért.
Hogyan tud hűlni ez a készülék? Erről is kellene egy fotó.
Köszönöm!
Természetesen nem, rendelkezésre állt két üres hanggenerátor doboz egyiket felhasználtam
Ott van mellette a fekete borda 3 ventilátorral, szerintem az csatlakozik az L idomra ami egyben a teteje is lehet, vagy talán az alja (szerintem).
A hozzászólás módosítva: Ápr 20, 2015
Az "L" profilban 4 menet található azokon keresztül csatlakozik a M4-es csavarokkal hűtőborda az erősítő tetejére. A Doboz oldalán nem fértek volna el ilyen méretű bordák, illetve hátul meg a csatlakozók miatt nem volt lehetőség elhelyezni jelenleg csak a képen látható hűtőbordát tudtam beszerezni, viszont ez nem elegendő felület teljes kivezérlés esetén, és az esztétikán is ront valamennyire, bár ez szubjektív. Ezért most azon vagyok hogy az egész doboz tető egy hűtőborda legyen, csak sajnos igen nehéz ilyen méretben szerezni. Szóval ezzel lesz még egy kis munkám, a teljesen kész erősítőnél már az egész tető egy borda lesz, és mini ventilátorok fogják kifújni a levegőt.
A hozzászólás módosítva: Ápr 20, 2015
Gratula az előkelő helyezésért, volt szerencsém hallani, igazán szép munka, meg is örökítettem:
Köszönöm szépen az elismerést!
Egészségesen állsz a dologhoz. Nem leszólni akartalak, hanem ráirányítani a figyelmed a vitatható megoldásra. Én is igyekszem nagyon nyitott lenni, és ha a funkció azt kívánja, egészen szokatlan megoldásokat is alkalmazok (pl. itt). De mindig a funkció az első, ennek rendelek alá mindent.
Más vonalon építkezik Cirokl, mégis ajánlom megnézni amiket készít, mert Ő is funkciót tekinti alapkérdésnek, és ehhez talál ügyes megoldásokat. Nála sokszor alig van vezeték. Alapvetően nem értek egyet azzal, hogy a kezelőszerveknek és a csatlakozóknak külön oldalon kell lennie egy végfokozatnál. Messzire vezető téma ez, és már azon is lehet tanakodni, kell-e egyáltalán akármilyen kezelőszerv. Szerintem végfokra csak bekapcsoló kell, és esetleg egy hangerő poti. Viszonylag rövid idő alatt rájönnek a zenehallgatók, hogy egy jó minőségű előfok/bemenetválasztó (akár lehet passzív is), vagy egy "jelkondicionáló" a legjobb megoldás, amihez aztán tetszőleges végfokozat kapcsolódhat. Ez utóbbit nem is kell látványos helyre tenni, jól elvan a szekrény alatt, vagy a polc tetején.
Szia
Régi fénymásolókból lehet kibontani hosszú mókuskerekes ventilátort, a hűtőborda teljes hosszán élből kaphatná a hűtést és akkor lehetne pakolni a tetejére is. Mondjuk ez akkor nézne jól ki, ha kicsit szélesebb lenne a hűtőborda. Egyébként tényleg nagyon profi! A hozzászólás módosítva: Ápr 22, 2015
Gratulálok, szép munka! Praktikus és okosan átgondolt, a használatos végfokokat is ilyenre kellene tervezni. Olyan kíváncsi lennék színpadon mekkorát szólna.
A hozzászólás módosítva: Ápr 22, 2015
|
Bejelentkezés
Hirdetés |
























