Fórum témák
» Több friss téma |
Sturbi... feladom...
Egyszerűen nem értem, miről beszélsz... ha a reed-relés rajzról, akkor ott szét van választva a LED áramköre és a lámpáké. Tehát : reed-1k-LED, illetve tekercs-lámpák. Ha másról, akkor bocs.
Elolvastam az egész topikot, és alátámasztom ferci válaszát; valóban csak 100 mW disszipálódik az ellenálláson, lazán elég egy 0,4W-os egyszerű, mindennapi ellenállás a LED-del sorosan kötve...
Azt pedig nem tudom, ki találta ki, hogy az izzók (nem LED-ek!!!) elé előtét-ellenállást kell tenni Ez nem csak totálisan fölösleges, de emellett hülyeség is, hiszen elhalványítaná az izzót, így már akár büntethető is lehetne, mert nem az előírt teljesítményt adja le fényben pl. a féklámpa...
A reed relés megoldást kezdettől jónak tartottam és azt is írtam. Egyéb megoldásoknál vetettem fel csak aggályokat.
Valaki számolta, h a reed relés megoldásnál mekkora fesz esik tekercsen?
Ha elhanyagolható, akkor nincs baj, de ha befolyásolja az izzókat /halványabbak lesznek/ abba beleköthetnek műszakin. Ja a D1 és 2 nek megfelelne pl: 1n5408 Én tinával szimuláltam de eagle-val is meg. az izzón átfolyó áram elég a ledeknek, próbáltam. Ennek az egyetlen szépséghibája, hogy üzem közben nem működik, de valamit valamiért...
"Valaki számolta, h a reed relés megoldásnál mekkora fesz esik tekercsen?"
Számolni? Mit???? Gondolj bele!!! A tekercs hossza 10 menet, 0,8mm átmérőjű zománchuzal. Keresztmetszete 0,503mm2. A reed fiola átmérője kb. 5 mm. Kerülete:d*pi = 5*3,14 = 15,7mm. A 10 menet hossza 157mm. Ennek ellenállása: R= rho (fajlagos )*(hossz / keresztmetszet). Vagyis:0,005462 ohm. A 2*21W izzó árama: 42W /12V = 3,5A. Feszültségesés= I*R, vagyis3,5A * 0,005462 ohm = 0,019117V! Azaz: 19,117millivolt feszültség esik a tekercsen!!!! Mi a gond????
1 próbát megér ,hogy csak sorbakötni a ledet a lámpável ellenállás nélkül mert lehet eszik annyit az izzó hogy nem hal meg a led, 1 próbát megér és nem kell kritizálni
mefi01!
Öregem , te nem tudsz olvasni?? szépen le van írva hogy mennyit eszik az égő (3,5A) ,te láttál már olyan LED-et amelyik kibír ennyit, me én nem. Légyszíves próbáld ki amit leírtál és a tapasztalataidat osztd meg velünk, és ha világítani fog az égőd akkor emelem a kalapom előtted. Egyszerűen kiakadok az ilyen okos hozzászólásokon , mikor fin..ja sincs az egészről oszt elkezdi osztani az észt ....
Emberek! Ha lehet, finomabban marjátok egymást! Köszi
mefi01!
Én kipróbáltam egy 3W-s smd fehér leddel. (nem 3 ft volt) És az eredmény lett. Akkor mikor kapom meg tölled a ledem árát? Szerintem mielőtt hülyeségeket beszélsz gondold át a dolgok anyagi vonzatát is! Az áramrelés megoldás a legjobb! Szerintem ne is gondolkodjatok más megoldásban.
A feladat: az izzó áramát kell figyelni, hogy vesz fel áramot, vagy nem. Van egy nehézség is, mivel az izzó relatíven nagy áramot, vesz fel és nem engedhető meg hogy az áramérzékelő elemen eső feszültség túl nagy legyen (max 100mV).
3 féle megoldást tudok mondani: -motorvédelemre használt áramrelé tekercsét az izzóval sorba. Az áramrelé tekercs ellenállása kicsi, így nem igazán okoz túl nagy feszültségesést (habár minden relatív) -Lakatfogós árammérő modul használata. Ennél a megoldásnál a legkevesebb a feszültségesés az áramérzékelő elemen, majd a kimeneti jel komparálása után kész a kijelzés. -Felsőoldali áramtükör (High Side Current Shunt Monitor, ez a hivatalos neve ) Ez a legjobb megoldás, én tápegységek kimeneti áramfigyelésére használom Az egész lelke egy INA206 (207 v. 208-as IC). Azért felsőoldali mert, mert a + ágba sorba bekötsz egy nagyon kicsi (a te alkalmazásodban 10-20 miliohm) ellenállást. Persze ilyen kics R-t nem nagyon lehet venni, ezt neked kell kiszámolni, elkészíteni sima rézhuzalból. Az ellenállás két kivezetésére rákötöd az IC megfelelő bemeneteit, és az IC kimenetén megjelenik az árammal arányos földszimmetrikus feszültség. Az IC-ben még van két komparátor és egy referencia, ezeket megfelelően bekötve a comp. kimenetre kötött leddel simán meg lehet csinálni az egészet 1 IC vel. Többet nem írok róla az adatlap mindent elárul ina206
Ennél finomabban nem lehet mefi01-et észhez téríteni...ha 100 kezem lenne, se tudnám megszámolni, hogy eddig hány hülyeséget mondott itt az oldalon...
Szegény szerencsétlen A legdurvább az az, ami jópár helyen is előfordult (bár nem csak mefi01-gyel): 1. valaki feltesz egy kérdést egy témával kapcsolatban 2. páran válaszolnak rá 3. ezek közül 1-2 hibás válasz, ez meg van mondva az összes illetékesnek, mi és hol hibádzik... 4. 1-2 "beszólás", bizonyos dolgok megvitatása, lehetőségek felmérése 5. a lehető legegyszerűbb megoldáshoz eljutunk, mindenki örül, lehet építkezni 6. jön mefi01, TALÁN a kezdő kérdést féligmeddig átfutja, és kezdi az egész vitát az elejéről, és megmondja a frankót, úgy, hogy az Ohm-törvényt se ismeri kellőképpen...
Hello.
A 3. megoldásod nagyon tetszik! Nem tudnál erröl egy kis kapcsolási rajzot feldobni nekem? köszi
ki mondta hogy 300 forintos ledekkel kisérletezz?
elég lett volna egy 30 forintos piros led is... amúgy azért írtam le mert tudtam hogy valaki ki fogja próbálni... tudom hogy kinyírja a ledet... már jáccottam alkatrészölősdit, gázforrasztóval , "pár" amperral kinyírost. már csináltam robbantókamrát is plexiből
[off]
Idézet: „amúgy azért írtam le mert tudtam hogy valaki ki fogja próbálni...” mért kell kipróbálni, aki tudja, hogy egy standard led ~20mA bír ki.... izzó ellenállása kicsi... biztos nem 20mA folyna ott...
Én is hozzászólnék, ha a modik nem b...sznak le az előző hsz.-ek alapján.....
Szerintem ez a kapcsolás neked jó lenne Bővebben: Link A fényellenállást az izzó közelébe, a relé meg a dióda helyett odarakni egy ledet, és kész. Mit szóltok?
Szia!
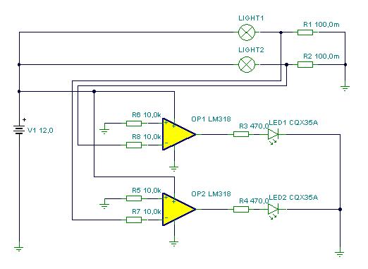
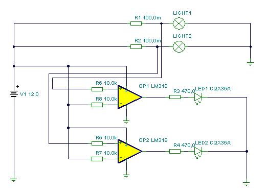
Lerajzoltam neked, az INA 206 bekötést, két dolgot érdemes tudni róla: -mivel nem tudom, hogy konkrétan milyen izzóhoz használnád ezért én a 15mohm-ot 2A-e méreteztem: Rsc=0,03/Isc {0,03V onnan jött, hogy a komp. referenciája 0,6V és az erősítés 20-szoros} -Ha a "OUT" elérné az IC tápfeszét, akkor a Vo feszültség hirtelen leesik, majdnem 0V-ra!!! :yes: És ezt én nem találtam meg az adatlapban, csak a mérések alatt derült ki A rajzot nem teszteltem le, azt neked kell megcsinálni, hátha valahol mégis hibázik (de nem hiszem). Célszerű lenne próbapanelen megépíteni először.
Hi!
Az én ötletem a következő lenne: Beteszel két kicsi ( pl 0,1 Ohm-os ellenállást ) sorban az izzókal és rajtuk feszültséget nézel két komparátorral. Sztem egy próbát meg ér. (Lehet rosszul mérteztem a rajzomon pár dolgot)
Hogy mit várok egy 12 éves gyerektől?
Csupán annyit, hogy gondolkodjon, ha megakadt, akkor kérdezzen. Ha nem érti a választ, akkor újból kérdezzen. Ne menjen azért is fejjel a falnak, mert hatalmas dudor lesz a homlokán.
Ha nem csal az emlékezetem, az izzók alapban testen vannak, főleg a duplák..
Bontsd meg..
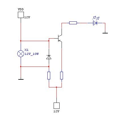
Itt egy rajz az izzó ellenörzésére. Ezt a pótkocsi index visszajelzéséhez csináltam amikor kötelezővé tették a visszajelzést hogy működik-e. A lényeg hogy a diódát úgy kell megválasztani hogy az izzó áramát kibírja!
Tess most a másik ágat nézetem.
De amúgy ez még nem biztos, h működne, ki kiné próbálni. Valószínüleg kell egy osztó ami beállítja a referencia feszültséget, h mekkora fesznek kell lenni az izzón. Arra gondolok, h mondjuk az izzón 11,5V akkor mondjuk Beállítjuk ezt 11,6V-ra és ha kiég az izzó akkor ugye mindenképp a max táp fesz megy rá a műverősítőre ami itt 12V ez bőven elég, h kigyulladjon a LED. De lehet rosszul gondolkodok
Köszi a rajzot! Menni fog, ha sikerül beszereznem az IC-t
Köszi! Ez is nagyon jónak tünik, és még egyszerü is, majd kipróbálom, lehet, elég lenne ez is!
Köszönöm neked is a tippet, egyenlöre az IC-s megoldás érdekel elsösorban, ha nem jönne be, elgondolkodom a többin!
Nagyon köszönöm mindenkinek a sok segítséget!
"Ennek az egyetlen szépséghibája, hogy üzem közben nem működik, de valamit valamiért..."
Akkor bocs, azt hittem, hogy a diódán eső feszültség is szerepet játszik az áramkör működésében (ha 0, akkor szakadás van, működés közben 600+akárhány mV, kikapcsolt állapotban kb. 12 V, de ez már nem a diódán esik ). Egy tranyós megoldással kiegészítve működhet akár üzem közben is... Müszi: a lámpák akkor is világosak, ha pl. szemből süt a nap.
Ez igaz, de a legegyszerűbb megoldásra törekedtem, + legolcsóbb, mert ez két izzó alkatrészlistája, de ennél többet kell figyelni.
IC -vel mennyiből jön ki?
Igen, a komparátoros megoldás a legmegfelelőbb a célnak, vannak egy tokban négyen is (LM339), tán 60HUF-ért. Azonban - ha már ennyit dolgoznék vele - nem elégednék meg azzal, hogy egy karácsonyfányi LED világít üzem közben, hiszen infó a rossz izzóról kell. Tehát kapukat is építenék bele, és egy 7szegmenses kijelzőre tenném a rossz izzó számát...
Az elején arra gondoltam, poénból beírom, h PIC-cel egy 2x16os LCD-re ki lellene írni a hibát, de elvetettem.
Már majdnem itt tartunk
sziasztok!
találtam egy kapcsolást asszem idevág..... |
Bejelentkezés
Hirdetés |




Ez nem csak totálisan fölösleges, de emellett hülyeség is, hiszen elhalványítaná az izzót, így már akár büntethető is lehetne, mert nem az előírt teljesítményt adja le fényben pl. a féklámpa...
lett.
) Ez a legjobb megoldás, én tápegységek kimeneti áramfigyelésére használom









