Fórum témák

» Több friss téma
Fórum » Kifutópálya jelzőfényei modellrepülőhöz
Lapozás: OK   3 / 3
(#) proli007 válasza bancsi15 hozzászólására (») Júl 21, 2009 /
 
Hello!
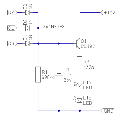
Meg lehet oldani ezzel az áramkörrel is, csak ki kell egészíteni diódás VAGY kapukkal és meghajtókkal. pld. valahogy így: (A C1 és R1 értékét az "utánvilágítási" idő szerint kell megválasztani.)
A következő dióda bemeneteit, a Q1-Q2-Q3-ra kell tenni...
De ha holnap is más lesz a barátod véleménye, akkor rá kell szokni a PIC-re, vagy a NEM mondására.
üdv! proli007

Kifuto-p.png
    
Következő: »»   3 / 3
Bejelentkezés

Belépés

Hirdetés
XDT.hu
Az oldalon sütiket használunk a helyes működéshez. Bővebb információt az adatvédelmi szabályzatban olvashatsz. Megértettem