Fórum témák
» Több friss téma |
Köszönöm, minden világos, már csak meg kell építenem.
Még csak egy kérdés: Ugye a NYÁK tervezése miatt Q1-nek át kell húzni a bázisát a kollektor és az emitter között az építéskor? Én BC 182 és 212 tranzisztorokat használok.
A BC182-212 lábbekötése ugyan az, mint a BC547-557-é. Tehát úgy kell beültetni, ahogy a com terven látod. Ez alkatrész oldali felülnézeti kép. A fóliát ezen a képen úgy látod, mint ha a nyák átlátszó lenne. A pcb rajz a kész panelnél tükörkép lesz. Vagy is ha a panel elkészül a fólián a szöveg olvasható..
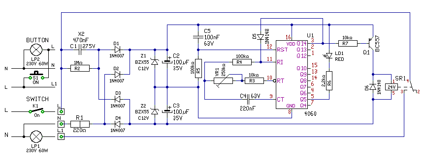
Sziasztok. Segítségre lenne szükségem. Valamiért az istenért nem birom müködésbe hozni. Állítható időzítő kapcsoló. Valakinek valami ötlet?
Hello!
Megnézed, hogy az 555 kimenetén (3-as láb) van-e jel. Mivel ez elég gyors lesz, ha csak műszered van, akkor kb. a tápfeszültség felét kell mérned. Vagy ráteszel egy fehér Led-et pld. 2,2k előtét ellenállással a kimenetekre. Ez után a CD4020 Q1..Q14 lábain mindig fele frekvenciás jel lesz, ha működik. A hozzászólás módosítva: Jan 28, 2023
Én olyan késleltető kapcsolást keresnék, ami egy meghatározott idő után a 230V-os világatást lekapcsolja, ha "égve" marad.
És mi kapcsolja vissza? Nekünk például a lépcsőházban olyan megoldás van, hogy egy egy perces időzítő van a kismegszakító dobozban, amit a kapcsolók impulzussal indítanak el. Ez szerintem elég standard, és az egy perc gondolom állítható.
Semmi. Ha felkapcsolom a kapcsolót akkor elindul a vissza számlálás. Ha lekapcsolom a 101-es kapcsolót és vissza, akkor indulna előről a ciklus. Ha lekapcsolódik a kapcsoló, akkor nem kell az időzítőnek kikapcsolnia.
Van olyan lépcsőházi automata, aminek nem okoz gondot, ha folyamatosan kapja a 230V-ot. Mondjuk lekapcsolni is csak akkor fog, ha letelt az időzítés, így érdemesebb nyomógombbal indítani.
Megrajzoltam, hogy 230V-rólműködjön. Lehet kapcsolóval, vagy nyomógombbal is működtetni. Vagy potit teszel bele, vagy trimmert, beállítani. A Led időzítés alatt "villog", lejártával pedig világít. (Feltéve persze ha kapcsolóval megy.)
Késleltetés másképpSziasztok !Esetleg nem lenne valakinek kész kapcsolása vagy ötlete a következőre: Személygépkocsinál szeretnék egy "sima" kapcsolórelét vezérelni az index impulzusos áramával úgy, hogy amíg villog az index, addig a relé behúzva maradjon. Próbáltam egy programozható időzítőt, de annál minden ciklus végén elenged a relé sajnos. A relé áramfelvételét nem tudom, de megmérem ha kell.
Dióda + elkó.
Vagy megméred a relé tekercsét, és akkor tippelünk mekkora kell, vagy próbálgatod. Első körben 1000 µF/25 V magasságában gondolkodnék.
Az univerzális 555 mint ujraindítható monoflop.
Bemenet egy kis tranyó, utána az 555, kimenet egy teljesitménytranyó vagy fet.
Arduino szünetmentes táppal, és napelemmel, hogy ne fogyasszon energiát.
Hello! Szerintem Te ezt keresed, csak még nem tudod Te sem.
Gafly
Köszönöm, majd próbálkozom akkor. A relé áramfelvételét megmértem közben, az 0,19 mA. lalca Kész kapcsolásra gondoltam, de köszi azért. proli007 Azt biztos, hogy nem tudok róla , de majd most jól megtanulmányozom. Köszönöm
Valamikor "ifjutitánkoromban" csináltam index visszajelzőt . Két dióda volt az indexkarra kötve ami töltött egy kondit nálam 100mikron 35v os volt és erre volt rákötve egy ellenállás zeener dióda kombó ami tápolta a zenélő képeslap chipjét és a rákötött telefonhallgatót . A kar visszaállása után még kb 3-4 másodpercig zenélt (beleőrültem ki is dobtam az autóból )
|
Bejelentkezés
Hirdetés |









, de majd most jól megtanulmányozom. Köszönöm 




