Fórum témák
» Több friss téma |
Azért kérdeztem, mert olvastam, hogy lehet csinálni komparátort műveleti erősítőből, és vannak direkt komparátor IC-k is, amikben van belső referencia feszültség. Gondoltam, ezeknél kevesebb alkatrész kell. Persze 2 ellenállás még nem a világ vége, de amiket én láttam, persze erre a célra nem találtam, ott több alkatrész volt ennél. Szóval szerinted milyen komparátorhoz kéne kevesebb alkatrész? És amik kellenek, azokat hogy kell számolni, és mitől függ, hogy akkor fűt(kapcsol)-e mikor hidegebb van, vagy akkor amikor melegebb? PTC-vel, és NTC-vel is meg lehet csinálni ugyanazt? 1N4148-al is?
Lehet komparálni műveleti erősítővel is, csak azok szeretnek reteszelődni, hacsak nem választasz olyan típust, ami ez ellen védett. a komparátoroknál igen praktikus a nyitott kollektoros kimenet, mert pl. egy ezzel meghajtott relével elintézheted bárminek a kapcsolását, a műveleti erősítőhöz szükséges még egy relé meghajtó fokozat.
A bemenetre minden jó, aminek gyorsan változik az ellenállása, ebből a szempontból az 1N4148 nem annyira praktikus. A referencia tulajdonképpen a potival beállított feszültség, ami a hőfokfüggő ellenállás osztóval tart egyensúlyt. Nem egy bonyolult áramkör, esetleg adhatsz neki egy kis pozitív visszacsatolással hiszterézist, és akkor határozott lesz a ki be kapcsolás. Komparátor adatlapokon találhatsz minta kapcsolást.
Vagy nincs példakapcsolás, vagy sok van, és fogalmam sincs, melyik kell nekem.
Az ugyanaz alatt arra gondoltam konkrétan, amit akarok, hogy csináljon. Szóval, hogy alapból ki legyen kapcsolva, és ha hidegebb van, bekapcsol. A legtöbb kapcsolás, amit találtam, az akkor kapcsol be, ha hűteni kell. Ha jól értem, alkatrész számban nincs különbség műveleti erősítős, és direkt komparátor közt. Még ha lenne is egy rajz erre a célra, nem tudom, hogy kell méretezni. Az is érdekelne, hogy fázishasításos, vagy PWM teljesítményszabályzóval hogy kell a potival, és hőérzékelővel beállított hőmérsékletre melegíteni, és úgy tartani a vizet? Szóval ahogy emlékszem az ilyesmi rajzokra, általában vagy potival állíthatók, vagy akkor kapcsolnak, ha hűteni kell.
A legegyszerűbb esetben van két feszültség osztó. Az egyik agy ellenállás, és egy hőfokfüggő ellenállásból álló osztó, (ez figyeli a hőmérsékletet) a másik egy állítható feszültség osztó ellenállás(sok)ból és egy potméterből. (ezzel állíthatod be a kívánt értéket, ahol a vezérlő kapcsolni fog)
A komparátor figyeli a két osztó közötti feszültséget, és a kimenete pl. alacsony, ha a hőérzékelő feszültsége alacsonyabb, mint a potméter által beállított. Ekkor pl. a relé meghúz, és bekapcsol valamit. Ha a hőérzékelő feszültsége magasabb akkor a komparátor kimenete magas, és így a kimeneti relé elenged. A gond akkor van, amikor a két osztó feszültsége megegyezik, ilyenkor a kapcsolás bizonytalanná válik, ekkor van szükség a hiszterézisre. Ez egy ún. kétállásos szabályzó. A PWM, (lényegét tekintve a fázishasításos is az) is hasonlóan szabályoz mint az előbbi, csak kissé bonyolultabban. Ha fűteni, és hűteni is kell, akkor bonyolódik a helyzet, akkor több ilyen szabályzót kell egymás nyakába tenni, vagy át kell térni a mikrovezérlős megoldásokra. Ilyen szabályzás azért különleges eset, mert akár fűtünk, akár hűtünk, mindíg a környezettől eltérő hőmérsékletet állítunk be, és ilyenkor a környezet az ami fűtés esetén hűt, hűtés esetén fűt.
Igen, de az, hogy akkor kapcsoljon, amikor a hőérzékelő hidegebben van, mint a beállított, az csak attól függ, hogy PTC, vagy NTC, vagy elég, ha inverz bemenetre kötöm, és akkor fordítva kapcsol? Pl. ha a PTC a rendes bemeneten lenne, akkor hideg hatására nagyobb feszültség menne át rajta, és akkor kapcsolna, mikor hidegebb van, ha NTC-m lenne, és az inverz bemenetre kötném, akkor az is akkor kapcsolna, ha hidegebb van?
A fázishasításosnál is konkrétan kérdezem, hogy megvan egy kész kapcsolás, amit potméterrel lehet szabályozni, akkor ezt hogy kell átalakítani, hogy a potméterrel ne fix teljesítményt, hanem fix hőmérsékletet állíthassak be, és persze, hogy a hidegre reagáljon, ne a melegre, és hogy kell számolni az ellenállásokat, potmétereket, vagy termisztorokat a hőmérséklethez? Ebben az esetben nem kell hűteni, mert a környezet mindig hidegebb. Csak annyit kell tennie, hogy ha nagyon hideg a víz, akkor nagyon fűt, ha már közelít a beállított hőmérséklethez, akkor már alig fűt, ha elérte, vagy feljebb megy, akkor nem fűt sehogy. Plusz, ha leválasztom a hőérzékelőt, az azt jelentse neki, hogy túl meleg van, nem kell fűteni.
Az egész szabályzásnak van egy logikája, amit leírtam, egy esetre. mindegy, hogy NTK, vagy PTK, a lényeg, hogy változzon a hőmérséklet függvényében az ellenállásuk, ezzel együtt a vele megépített osztó feszültsége. Teheted az osztó felső, vagy alsó tagjának is így a hőmérséklet változás irányát befolyásolhatod. Ugyanezt elérheted a komparátor +, és - bemeneteinek felcserélésével, vagy bármely fokozat fázisfordításának megváltoztatásával.
A fázishasításos eljárásnál funkcionálisan a potméter helyére kell tenni a hőérzékelő elemet, de gondoskodni kell arról, hogy a komparálási szintek a kívántnak megfeleljenek. Az áramkör komparálási szintje fix, az alkalmazott DIAC billenő feszültsége, ehhez kell igazítani a hőérzékelő elemet tartalmazó osztó leosztott szintjét. A hőérzékelőt nem kell leválasztani, mert ha az osztó szintje a diak billenési szintje alatt van, úgy sem kapcsol be a tirisztor. A hozzászólás módosítva: Dec 24, 2012
A hőérzékelő mindenképp le lenne választva időnként, mert a flakonra lenne rögzítve, hogy jól tudja érzékelni a flakonban lévő vizet. Úgy gondoltam, a flakon alján lenne egy nyákon gyűrű alakban mondjuk 4 szeleten az érintkezők, úgy, hogy 2 érintkező közt a szünet több legyen, így kisebb esélye van a rövidzárnak, és ha esetleg mikor rárakom a szembeálló ugyanilyen csatlakozóra, és épp nem érintkezik, csak kicsit kel rajta fordítani. A gyűrű közepén pedig az izzó, vagy ellenállás lenne. De a lényeg, hogy olyankor, mikor leválasztom, akkor nincs ott a víz, nem kapcsolhat be.
Példaként akkor Skory weblapján lévő 2. fázishatásos szabályzóját annyiból áll átalakítani arra, amit én szeretnék, hogy a potméterrel sorba kötök egy hőérzékelőt? De itt már számítana, hogy hő hatására csökken, vagy növekszik a hőérzékelő ellenállása ugye?
Nem választhatod le a hőérzékelőt (nincs is rá szükség) mert akkor felborul a "híd" egyensúlya. Nem szükséges bonyolítani a dolgokat.
NAgyjából arról van szó, hogy a potméteres ágba beteszed a hőérzékelő elemet, és átszámolod az osztó értékeit, hogy az osztó kimeneti feszültség tartománya ne változzon.
De van rá szükség, (nem feltétlenül elektronikailag) mert egy olyan flakon vizét akarom melegíteni, amit időnként kiveszek, és kevesebbet teszek vissza, vagy többet, és azt, hogy fixen, alul rögzítve legyen a hőérzékelő, és ki is vehessem, csak úgy tudnám megcsinálni, hogy a flakonnal együtt az érzékelőt is kiveszem. De ha már kiveszem, akkor ne kelljen külön kapcsoló, hogy jelezze, hogy nem kell fűteni olyankor. Komparátornál úgy gondoltam, a szakadás= nagyobb ellenállással, vagyis, ha olyan hőérzékelőt használok, aminek hőre növekszik az ellenállása, és a célom az, hogy pl. 30°C felett ne fűtsön, akkor ha kiveszem, és rettenetesen nagy ellenállás(szakadás) lesz, akkor az rettenetesen nagy hőmérsékletet jelent a 30°C-hoz képest, vagyis nem fűt ebben az állapotban. a fázishasításnál meg ott van még az is, hogy gondolom a potméter 0-100%-ig tudja szabályozni. Ezt át kéne fognia a módosított kapcsolásnak, plusz meg kéne határozni, hogy a potméter állítása a 2 végpont közt, hány fokos tartományt vezérel, és mettől meddig tart.
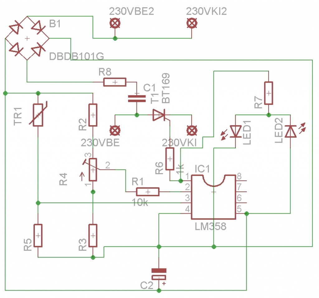
Ez így működne? Szóval, ha azt akarom, hogy amikor TR1 ellenállása kevesebb, akkor megkapja a hálózati feszültséget a fűtőellenállás, és ekkor világítson a LED1, amikor TR1 ellenállása több, akkor ne kapjon áramot a fűtőellenállás, és világítson a LED2. Ha nem így kell, akkor elég TR1-et, és R5-öt felcserélni, vagy R3-at, és R2-őt is fel kell? A másik kérdésem az lenne, hogy sokkal többet fogyaszt ez, mint egy fényfüzér vezérlő? Mert abba csak 2db. kb. 1/4W-os ellenállásból, és egy Graetz-ből áll a táp.
Nekem olyan elektronikára lenne szükségem ami áramfelvételt figyelne , mely értékét figyelné. Adott áramfelvételt lehetne beállítani ha ez az érték alatt lenne az áramfelvétel akkor feszültséget kellene növelnie. A feszültségnövelés egy terhelést növelne ezáltal növelné az áramfelvételt. Ha túllépné a beállított értéket akkor csökkentené a feszt tehát a beállított értéken tartaná az áramfelvételt. Ha valaki tudna ötletet adni akkor megköszönném.
Egyszerűen csinálj egy áramgenerátort, pl: LM317 T adatlapján találhatsz minta kapcsolást.
De ez nem komparátor. Bővebben: Link A hozzászólás módosítva: Feb 10, 2013
És ha az adatlapon lévő áramkört elkészítem akkor azt hogyan kell használnom? Nem igazán értek hozzá.
Hello!
Nem írtad.. - a feszültsége amiről táplálod, - egyen vagy váltakozófeszültségről van-e szó, - az áramot amit állandó értéken szeretnél tartani, - milyen tartományban szeretnéd állítani az áramot, vagy egyetlen fix érték kell, - mi lesz a terhelés. üdv! proli007
A feszültség 14,4 volt max gépjármű generátor lenne terhelve. A terhelőáram 0-150Amax egyenáram. Feteken keresztül izzók világítanak majd. A feteket 4-7voltos értékkel szabályoznám. Elképzelésem az lenne , hogy valahogy digitális kijelzőn megjelenne, hogy hány A az amivel terhelek. Melyet 1 A ként lehessen változtatni.
Hello!
Egy cseppet más a gyerek fekvése. De 2200W 'elfüstölése" már nem az a hobbi kategória. Ha itt megnézed, látható hogy kedvezményesen 802000 Ft-ért már kapható is. Na, a kijelzés az nem gond, ahhoz csak egy 3000Ft-os Shunt ellenállás kell, meg egy műszer. De a szabályozás, az nem egészen úgy megy hogy Fet-eket 4-7V-al.. Ja, és ez a kérdés itt a topikban erősen OFF.. üdv! proli007 A hozzászólás módosítva: Feb 10, 2013
Hello! Itt a kapcsolás. Az 5,6 lábról van szó
A hozzászólás módosítva: Okt 17, 2013
Ha a két bemenet össze van kötve és még testre is van húzva, akkor annak a műveleti erősítőnek nincs funkciója.
És mindig le kell húzni azt a lábát a komparátornál amelyikre nincs szükség?Ez szabály,vagy csak itt csinálták így? Mert ezek szerint a rajzon azért van úgy,mert azok a lábak nincsenek kihasználva?
Az az erősítőrész nincs használva és a gerjedések elkerülése végett bénítják meg ennyire.
Hali!
Komparátorral meg lehet oldani egy fűtőszál ki és bekapcsolását? Valamint mekkora feszültséget képes elviselni egy komparátor? Jelen tervem szerint egy relével kapcsolgatnám a fűtőszálat. Ami valószínűleg 230V-ot kér. Félek hogy a túl sok kapcsolgatás után egyszercsak a relé beadja az unalmasat. Szilárdtest relét az ára miatt nem használnám.
Szia
"Jelen tervem szerint egy relével kapcsolgatnám a fűtőszálat. Ami valószínűleg 230V-ot kér." Érdekes komparátorod van. A komparátor kimenete nem képes meghajtani a relét. Nem tudom hogy milyen teljesítményre gondoltál de a van hogy a szilárdtest relé olcsóbb, mint a mágnes kapcsoló szilárdtest mágnes kapcsoló Szilárd testnek, az egyetlen hátránya hogy kikapcsolt állásba is lehet szivárgó árama ( pár mA) Előnye nincs behúzásnál elegedésnél hang, nem ég be, egy periodus alatt, akár be és ki is túd kapcsolni. És 15mA bemenő áram, kell neki. üdv. A hozzászólás módosítva: Ápr 14, 2014
Sziasztok!
Analóg elektronikában annyira nem vagyok jártas, de azért remélem jó helyre írok. Az lenne a kérdésem, hogy a TL071-el, aszimmetrikus 5V-os tápfeszültségnél milyen kimeneti feszültségek érhetők el? Proteus szimuláció szerint 1.5V - 3.5V értékeket tud kiadni (illetve ezek közt). Viszont nekem jó lenne 1.5V alatti, illetve 3.5V fölötti feszültséget kinyerni. Ezzel az IC-vel, 5V-os tápfesz mellett ez lehetséges? Előre is köszönöm a válaszokat!
Mit ír az adatlap? Tekintsd át, megadja grafikus formában, a tápfeszültség, a terhelő ellenállás, és a frekvencia függvényében. Mindíg az adatlap a mérvadó.
Ha komparátornak használod, akkor jó helyre írsz, ha erősítőnek, akkor a műveleti erősítős topikba kellett volna. A hozzászólás módosítva: Aug 10, 2014
Tudom, először én is az adatlapot vettem elő, de nekem ez nem derült ki belőle.
Komparátorként szeretném használni, de a bemeneti feszültség a tápfeszültségnek csak töredéke.
Hello! A TL bemenete nem mehet közel a negatív táphoz, csak a pozitívhoz. A kimenti feszültséget viszont egy P-MOS tranyóval el lehet vinni a táptól-tápig.
Szia,
Idézet: „nem mehet közel a negatív táphoz” Mármint esetemben a 0V-hoz. Szóval akkor nem úszom meg plusz alkatrész nélkül.
"Cipőt a cipőboltban!" Ha komparátor kell, azt kell használni. Pld. LM393 és béke barátság van..
|
Bejelentkezés
Hirdetés |











