Fórum témák

» Több friss téma
Fórum » KWP2000 ECU flasher készítése
 
Témaindító: molnarp, idő: Márc 17, 2008
Témakörök:
Lapozás: OK   1 / 1
(#) molnarp hozzászólása Márc 17, 2008 /
 
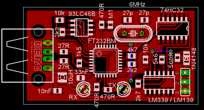
Szeretném megépíteni ezt az áramkört, de a nyákkészítésnél elakadtam. A nyákrajz nem teljesen stimmel a beültetési rajzzal. Például a 74HC32-es ic nincs rajta a fólián. Van valakinek valami ötlete hogyan van ez megoldva?
(Képeket csatoltam.)
(#) valve válasza molnarp hozzászólására (») Márc 17, 2008 /
 
Szia,

Akkor ez mi? (csatolt képen a Pirossal bekeretezett 74HC32 -es)
(#) molnarp válasza valve hozzászólására (») Márc 17, 2008 /
 
Szia! Igen, azaz ami a fólián nincs rajta. Vagy szerinted?
(#) valve válasza molnarp hozzászólására (») Márc 17, 2008 /
 
Tényleg nincs-rajta a fólián, most hogy nézem a negativot,.. A szerző lehet elbakkerolta,..
(#) valve válasza valve hozzászólására (») Márc 17, 2008 /
 
Köbözgettem kicsitt és arra jutottam, hogy a folián a 74HC32 -es 1 és 3 -as lába össze van kötve, meg a 2 -es ki van vezetve egy kocára ami melett írja, hogy "2". Csatolom,.. (talán nem kapott smd hc -t)
(#) molnarp válasza valve hozzászólására (») Márc 17, 2008 /
 
Hát ja. Már megrendeltem mindent hozzá, most nem tom mit csináljak vele. Mivel smd-ről van szó nem olyan egyszerű rájavítani egy már ígyis zsúfolt panelre. Esetleg kétoldalas panellal vesződni? Gondoltam hátha már megépítette valaki, esetleg lenne egy jobb rajza. De lehet hogy nem véletlenül nincs rajta...
(#) molnarp hozzászólása Márc 17, 2008 /
 
Hát nem tudom, lehet jó felé gondolkodsz, át kéne elemezni, csak már kezdek összezavarodni a sok vonaltól :eek2:
Mindenesetre csatolom a hex-et az epromhoz, hátha valaki más is kedvet kap a megépítéséhez.
(#) proli007 válasza valve hozzászólására (») Márc 17, 2008 /
 
Szia!

Nem néztem át tüzetesen, de az nem lehet, hogy két diódával oldotta meg a vagy kaput? Mert Én tuti nem tettem volna bele egy kapu miatt, egy HC32-őt.
Vagy eszerűen kihagyta? Mert miért beszélget magával egy proci? Csak akkor tudom elképzelni, ha a forráskód nincs meg és a hardverben javítok ki egy hibát.

Persze ezek csak költői kérdések voltak.

üdv! proli007
(#) molnarp hozzászólása Márc 20, 2008 / 4
 
Rosszul néztétek a fóliát, az nem 2, hanem 5-nek kel lenie. Hogy mit keres ott az az 5, azt sem tudom.
Átforgattam a fóliát, hátha könnyebben rájön vki hogy hova megy az a fránya ic...


fólia.png
    
(#) JoeLondon válasza molnarp hozzászólására (») Jún 18, 2008 /
 
Szio. En tok uj vagyok itt es a temaban is uj vagyok.
Pardolog erdekelne es hatha en is tudojk segiteni.
Nekem van egy mukodokepes Kwp 2000 es flasherem..
Hasonlo a tirajzotokhoz..
Engem az erdekelne hogy lehete ujraprogramozni? vagyis csak atszeretnem nevezni a hardvert.
A sajat programjan kivul van hozza egy joobb programom de a hardvert nem vettem meg, mert mas neven tok ugyan ez! A kulombseg csak hogy mas neven keresi a software az eszkozt es igy nem talalja..
Remelem kapok nemi segitseget! Elore is koszi es csatolok agy fotot is a szerkezetrol szetszedve hatha segit!!!.. Sajna mar igy vettem hogy lecsiszoltak a feliratokat.. De szerintem stimmelhet a tietekkel!!

(#) JoeLondon válasza JoeLondon hozzászólására (») Jún 18, 2008 /
 
Plussz kepek, mert nem ment at csak a hatlap..
(#) h2oo2h hozzászólása Jún 27, 2008 /
 
Sziasztok!

Sikerült már valakinek megépítenie? Honnan származik a rajz és az EEPROM tartalom?Honnan szereztetek OBD csatit, kábelt? JoeLondon: az EEPROM tartalmat próbáltad elemezni? Ha valahol, akkor ott van az amit keresel.

Üdv h2o
(#) Dudus válasza JoeLondon hozzászólására (») Jún 27, 2008 /
 
Ahogy nézem FT232B van benne, amit az FTDI honlapjáról letölthető MPROG nevű programmal tudsz programozni.
(#) molnarp hozzászólása Jún 27, 2008 /
 
Sikerült beszereznem nagyon olcsón egy ilyet.
Az a helyzet hogy az MPROG-gal csak az ftdi chip eepromját tudod programozni, illetve a chip különböző beállításait tudod állítani. Ezt akkor kell ha a driverekkel akarsz manipulálni. Viszont a hardverkulcs az ATMEL-be van égetve, ezért azt is ki kell cserélni ha másik kulcsos szoftvert akarsz használni. Gondolom a kwp2000+-t akarod ezzel futtatni. Nem néztem a hardver különbséget a kettő között, de ha nincs akkor meglehet csinálni.
Viszont hogy mit írjon ki mikor rádugod azt egyszerűen a Driver inf fájlok és az eeprom átírásával (MPROG)meg tudod csinálni. Megjegyzem, csak akkor fog működni ha az azonosítót (USB SERIAL NUMBER CONTROL) a program által használt értékre állítod!

(#) Buheralaci válasza molnarp hozzászólására (») Júl 2, 2008 /
 
Üdv.
Vadi uj vagyok itt.
Nekem épen ez a gondom,hogy sikerült az MPROG-al ugy elprogramoznom az interface-t,hogy nem ismeri fel a hozzá adott program(igy nem tudom használni.Csak csendben mondom elötte sem tudtam.Fiat bravo 1.4 12v-t szeretem volna buherálni,de nem volt hajlando ).
Szóval ha valakinek meg lenne az eredeti EPT file,azt megköszöném.Üdv.
(#) molnarp válasza Buheralaci hozzászólására (») Júl 2, 2008 /
 
Gondolom azért nem sikerüt visszatöltened, mert mentéskor az "Use Fixed Serial Number" nem volt bepipálva, így minden újraprogramozáskor új serial-t ad neki. Tessék, ezzel menni fog.
(#) Buheralaci válasza molnarp hozzászólására (») Júl 3, 2008 /
 
ÁÁÁ.Szia.Köszönöm müködik.
Most csak használni kellene valahogy.Menyire vagy othon ezekben a dolgokban?ECU tartalmakat találok valahol?Különben a viszatöltés sikertelenségének sokkal egyszerübb oka volt.Nem volt elmentve az eredeti tartalom.
Mégegyszer köszi.Üdv.
(#) kgbman válasza Buheralaci hozzászólására (») Feb 9, 2009 /
 
Ez engem is érdekelne, ha netán van valakinek ilyenje és/vagy programja hozzá - és megosztaná - az kérem szóljon.

Kösz
(#) uszilard hozzászólása Dec 16, 2009 /
 
Üdv.

Nekem van egy kwp200+-om. Az a problémám vele hogy nem tudok Bosch Me 7.5 boot módos vezérlőket kiolvasni. A 29f800 22. lábát testre kötöm ahogy a leírásban van, de nem hajlandó kommunikálni. Edc 15 vezérlőket tudok vele olvasni. Valakinek van ötlete hogy mi lehet a gond? galettóval próbáltuk egyből olvasta a cuccot, de nem szeretnék megint flashert venni.

Köszi Szilárd
(#) petristi hozzászólása Nov 1, 2010 /
 
nekem is van egy kwp2000+ om amivel vag edc15 öt autóban nem tudok olvasni azt írja vegyem ki a 11 es biztosítékot de nincs is benne?
(#) petristi hozzászólása Nov 1, 2010 /
 
Esetleg valakinek nincs galletto 1260 tartalma?
(#) gobi55 hozzászólása Márc 29, 2011 /
 
Hy...
Engem erdekelne hogy hogyan kell hasznalni a Galetto 1260 as tipusu interfacet..... tudna valaki segiteni???
(#) ntomi hozzászólása Márc 31, 2011 /
 
Galetto 1250.....
(#) molnarp hozzászólása Ápr 1, 2011 /
 
Galetto 1260....
(#) pappsihapsi válasza gobi55 hozzászólására (») Ápr 13, 2011 /
 
Szia!
Nem tudom, aktuális még a kérdésed?
Én anno még a vaterán vásároltam egy kész Galetto 1260 interfacet, az akkori saját Renault megane 1,5 dci-m tartalmát irogattam ki vele, illetve ecm -es programmal módosítgattam a tartalmát. Meg kiíratás szinten pár típust kiprobáltam. Tehát nem profi szinten, de talán tudnák segíteni Neked.
(#) motorload hozzászólása Ápr 6, 2012 /
 
Sziasztok!

Most vásároltam egy Kwp 2000-t és sajnos nem akarja kiolvasni az ecu infót. A motorkódom nincs a lisában (X16SZR) opel. Valami ötlet? Esetleg másik program kell? Ha valakinek ötlete van segítsen, mert fontos lenne. Cserébe akár kölcsön is adom a műszert!
Következő: »»   1 / 1
Bejelentkezés

Belépés

Hirdetés
XDT.hu
Az oldalon sütiket használunk a helyes működéshez. Bővebb információt az adatvédelmi szabályzatban olvashatsz. Megértettem