Fórum témák
» Több friss téma |
Fórum » Labortápegység készítése
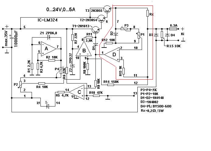
Itt egyensúlyi állapoton egy közel nulla (max.10mA) áramerősséget értesz az áramszabályzó poti állásától függetlenül?
Jaj, dehogy! Csak olyan jól jött ki... Bocs, ha hülyén hangzott!
Nem egészen értem,a kérdést.
Én a visszahajló karakterisztikára gondoltam. Én nem látom, a kapcsolásba. Illetve áram beállítása. a diódás referencia fesz.
Úgy értettem, hogy amikor az áram növekszik és elér egy határt, amit a potival beállítottunk, akkor elindul egy folyamat. Annak a végeredménye lesz a leírt állapot. De úgy tűnik egy dologról beszéltünk.
Idézet: Én megépítettem ezt (azt) a kapcsolást, de áramgenerátoros üzemben nem működik, feltételezem hogy igy visszahajló a karakterisztika. „"Én nem látom, a kapcsolásba."”
Nem építtetem meg, a kapcsolást.
LM324. 2.lábán beállítasz egy feszültséget. Ha a 3.lábán kisebb feszültség lesz, akkor veszi el, a tranzisztorok elöl a feszültséget. Nézd meg hogy a 1. láb elmegy e a negatív irányba. igen / nem? Ha nem, el kell érni, hogy a 3. lábon kisseb legyen, a feszültség, mint a 2 lábon. Ha igen a bemenet jó ( 2.,3. láb ). Akkor a D1 és R11 ellenállást kell nézni. Ha a D1 jó, akkor a R11 növelni, mind addig amíg a tranzisztor hajlandó nyitni, áram generátor nélkül. ( 1 láb + tápon. A +táp a 4 láb ) Mivel a D erősítőn, nincs visszacsatolás, billeni kell. (határozott a váltás +/- táp)
helló
valaki tudna nekem segíteni hogy ebben a kapcsolásban az r8 értékét milyenre cseréljem ha 2vagy 3ampert szeretnék?? Köszi
ez van nekem is és én raktam rá párhuzamosan még egy 0,47 ohmost
hy az r8 értékét csökkenteni kell a teljesítményét növelni érdemes
és ha így hagynám akkor csak 1ampert adna le??
és a 0,47ohmosnak mekkora az értéke wattban??
legalább 5 w -os kell és 0.1 ohmos de ez csak egy gyors fejszámolás
Sziasztok!
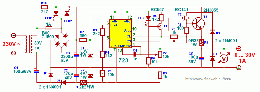
Szeretnék építeni egy labortápot L200-as Ic-ből. Kinéztem egy kapcsolást a gyári ajánlásokból. itt a link. A Figure 23.-as az.L200-as adatlap Evvel csak annyi a gond, hogy nincs benne semmi vissazjelző led. Szeretném ha segítenétek abban, hogy ha az áramkorlát bekapcsol akkor felvillanjon egy LED. Az áramkör működéséből annyit tudtam kibogozni, hogy az ic áramkorlátja úgy műkszik, hogy az 1. és a 2. láb közötti feszültséget érzékeli. Ennek a figyelését egy komparátor ic oldja meg. Namármost még nem vok annyira profi, ezért kérnélek titeket, hogy valahogy kéne beletenni egy LED-et. Talán egy másik műv. erősítő, ami figyeli hogy mit csinál az első? Kérlek segítsetek. Köszönöm. Üdv.: Ricsa
Hello, a bekeretezett részt lehetne pl rátenni az Rsc-re...értelemszerűen, a LED-et az 1-re, a potival meg szinkronizálni az IC áramkorlátjával. De lehet egy tranzisztorral is, de az nem ennyire meredek....De rakjál oda egyszerűen egy ampermérőt!
Szia!
Nem a PCB-s tápegységről beszélek hanem az L200-asról. Lehet nem egyre gondolunk, vagy ha igen akkor nem értem. Mi az a Rsc? Kérlek segítsetek. Köszönöm! Üdv.: Ricsa
!! Én sem arról beszéltem !! Csupán egy megoldást mutattam, ahogyan azt az L200-as környezetében meg lehetne oldani. Az Rsc az áramfigyelő ellenállás, az adatlapon amit linkeltél, néhány helyen igy említik. Az áramhatárolás akkor következik be, amikor az ellenálláson eső feszültség eléri a 0,45 (+-0,07) V-ot. Ezt a feszültséget kell figyelni.
Ja értelek. Bocs
. Először nem értettelek. Akkor most már értem. És akkor hopgy kössem be? A PCB-s tápon a D2 az egy LED? A műv erősítő 1-és a 3-as lábát kössem az ellenállásra? Bocs kicsit kezdő vagyok. Nem nagyon értek a tápegyséegkhez, stb. Köszönöm a választ.Üdv.: Ricsa
A D2 típusa: 1n4148, közönséges dióda, az OPA 2-3 lábait kösd az áramfigyelőre, az ábrázolt diódás-potis kombinációval. Az OPA kimenetére köss egy diódát sorban egy 4,7k-val úgy ahogyan a rajzon a C-OPA-nál van.
Ui.: MIlyen szép extra lenne, ha egy LED-sor meghajtó IC vel csinálnád, 0,45V nál lenne a max, ott csipogna is, addig pedig figyelmeztetne a nagy disszipációra...
Helló!!
segítséget szeretnék kérni!! Én a pcb féle tápot építettem meg és nem akar működni!!! Mult héten még jo volt aztán füstölt egyet a potim és azóta a kimeneten folyamatosan tápfesz van!!! A potitól függetlenül!!! Ha valaki tudna segíteni azt nagyon megköszönném!!!!
Szia!
T2 - T3 -at mérd meg C- E zárlatra. vagy vedd fel T1 bázisát és úgy nézd meg mi a helyzet T2 - T3 bázisain. Üdv!
Hello
ezt most nem teljesen értettem akkor hogy mérjek hol mit????
Na megnéztem a t2 t3 sztem jo mert megmértem(b-e között és b-c között 600ohm,e-c között szakadás)
Sztem ezek jok ha ez segít vmit ![]()
Lassan kijelenthetjük, hogy ennek a tápnak ez a tipushibája!!!
Erick: Ellenőrizd, hogy jó-e a T2 és a T3 (és esetleg a T1). Ezt úgy is megteheted, hogy a T1 bázisát lekötöd az ellenállásról és a diódáról. ha a tranztsztorok jók, akkor a kimeneten a feszültség megszűnik.
Szia !
Szóval mérd meg T2 - T3 C- E átmenetét zárlatra egy műszerrel. Mérd meg T1 bázisán mekkora feszültség van, mérd meg T1 C - E zárlatra. Ha mindig tápfesz van a kimeneten valamelyik tranyó zárlatos lett. Ha T1 bázisán van feszültség P4 és P2 minimum állásában, akkor "B" müv.erősítő szenderethetett el. Üdv!
Szia !
Idézet: „Lassan kijelenthetjük, hogy ennek a tápnak ez a tipushibája!!!” Hát nem tudom eddig 6:6 arányban van a megépített és a gondnélkül működő tápok száma nálam. Tipushiba jó része humán eredetü. Üdv!
na a t1 bázisán p4 és p2 minimunál 1v körüli fesz van
ilyenkor mi van és hogy legyen rövidrezárva a t1 c-e-je?? Kezdő vagyok
Itt hagy kérdezzek már valamit. Ezt:
Az IC tápfeszültsége 26V. Tegyük fel. Ekkor ebben a kapcsolásban ez a maximális stabilizálható feszültség is? (minusz a darlingtonon eső). Hiába ad a trafó "akármennyit"?...No igen, ott a "másik" táp, ott is a darlington alja száll el sokaknak. Nem hibatűrő megoldás egyik sem...
Szia !
Különösebben nem próbálgattam, de valószínűleg igen. Én egyféle módon szoktam készíteni. pufferelet feszültség minimum 30V maximum 35V beállítás: 24V 4.8A Ezekkel a feszültségekkel, beállításokkal még nem volt gondom eddig. Nem kellett órákig élesztgetnem keresgélnem, cserélgetnem. Hogy mi történik 40V bemenőn...stb nem tudom. Valószínűleg ahogy sokan írják ott már gondok vannak. Viszont ez egy 24V 5A -s táp. Üdv!
na megméregettema tranyókat mindegyik jo
sztetek mi lehet a gond??
Szia !
T1 bázisát tudod szabályozni P4 és P2 -vel ? Üdv!
S ha tekered a fesz.potit, akkor a 8 lábon változik a fesz?
Ha igen akkor lehet, hogy a D-OPA tartja fogva. Vedd ki D1-et és úgy nézd meg, hogy lehet-e állítani a kimenő feszt. |
Bejelentkezés
Hirdetés |






. Először nem értettelek. Akkor most már értem. És akkor hopgy kössem be? A PCB-s tápon a D2 az egy LED? A műv erősítő 1-és a 3-as lábát kössem az ellenállásra? Bocs kicsit kezdő vagyok. Nem nagyon értek a tápegyséegkhez, stb. Köszönöm a választ.
Az IC tápfeszültsége 26V. Tegyük fel. Ekkor ebben a kapcsolásban ez a maximális stabilizálható feszültség is? (minusz a darlingtonon eső). Hiába ad a trafó "akármennyit"?




