Fórum témák
» Több friss téma |
Fórum » Labortápegység készítése
Sziasztok!
köszi az infókat mindenkinek... Attila86 esetleg ....(itt szöveg volt)....... üdv.: Zoli Ezt privátban kellene, mert: XVI §. A fórumon a segítségkérés lényege, hogy ha valamit nem tudunk, akkor megkérdezzük a többiektől hogy tudnánk azt megoldani. Nem pedig az, hogy beírjuk "ki csinálja meg helyettem". szabi83
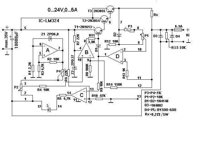
Amin most dolgozom labortáp, az 40V-os és 7A-t tud, kapcsolóüzemű előszabályozó van benne és négydigites panelmérő (9999-et ír ki max.). Ez mindennel (dobozzal, trafófal) együtt 20k-ból jön ki.
Kis átalakítással az általam itt a hobbielektronikán is publikált labortápegység is képes végülis 40V-ra és 5A-ra. Ez végülis csak hűtőborda és ventillátor kérdése. Meg az árammérő söntöt kellene kicserélni és kész is. A Conradnál köztudottan minden nagyon drága.
Helló!!!
Gyors segítségre lenne szükségem!! Megépítettem a PCB féle labortápot(0-24V,0-5A) És nem akar működni most hogy megvan a doboza pedig mult héten elsőre működött valaki segítsen rajtam lécci!!!!
Imádkozhatok éppen,de nem hiszem,hogy megoldja a dolgot... Mérni kellene,közzétenni az eredményeket,ja meg konkrétan közölni mit értesz a "nem működik alatt".
Csá!!
Na az a baja hogy mikor most nemrég először bekapcsoltam volt fesz szépemn ment le fel ahogy kell!!! Utána állítottam az áramot fel le ment az is szépen,utána feltekertem 5A ra és bevillant tiz amper a multin és eltűnt minden fesz és áram a kimenetről??? A baja valyon mi!!!
Én meg épp keresgélem, hogy hol is van az a kapcsolás.....de meguntam!!!! Nem tanultál a #151630 sz. hozzászólásból???
...Ellenőrizd a telj.tranzisztort, és az azt meghajtó tranyót. (Ha van) Ha jók a tranyók, akkor a bázison van e fesz? S mennyi? Függ a fesz állító potitól?
Én sem találom,de csináld azt amit Medve tanácsol. Mivel terhelted?
Csőztök!
még van egy olyan bajom is hogy egyszer füstölt egyíet a poti is amivel az áramot állítom,ez mitől lehet????
Szia !
Idézet: „feltekertem 5A ra és bevillant tiz amper a multin és eltűnt minden fesz és áram a kimenetről??? A baja valyon mi!!!” A gond az lehet alapvetően, hogy az áramkorlátot nem állítottad be P3 -al. Akkor P1 -el bármennyi áramot tudsz adni a kimenetre, ez baj. Ha most semmi fesz nincs akkor valszeg a 2N3055 jobblétre szenderedett. Üdv!
A T1,T2,T3 jók? Ha a P1 füstölt? A panelon nincs rövidzár, Ha nincs cseréld a LM324. Az éghetett át, de mitől?
Először a trafó és a dióda híd közé 24V 20-40W izzó sorba. ha világit a zárlat fenn áll még mindig. Bekapcsoláskor felvillan, amíg a 10000µF kondi, fel nem töltődik, de utána elalszik. Ha ez így van, a továbbiakba akár ki is hagyhatod.
Ha az árampoti füstölt, az durva! Ha az OPA jó, akkor az R12 lehet zárlatos, vagy kevés. (Bár furcsa lenne, ha egy rossz OPA bemenetén potipörkölő áram folyna...)
PCB! Volna egy nagy kérdésem...(számomra) Ez a táp ugye visszahajló karakterisztikájú? Ha igen, akkor ezt hogyan lehet kikapcsolni? Vagyis hogy csak korlátozza az áramot, ne csökkentse.
Na srácok az a baj hogy én amatőr vagyok és azt szeretném kérdezni hogy.:
akkor a p3-mat mennyire kell állítanom??? Hogy nézzem meg hogy jo-e a T1??? Segítséget előre is köszi!!! (Van itthon egy régi sztár csöves tv,abban lehet ilyen 2n3055???Vagy egy videotonban???)
Szia !
Értem mit szeretnél, de azt nem tudom, hogy ezzel a jelenlegi szabályzással ezt hogyan lehetne megoldani (szerintem sehogy) mert itt "D" kimenete szabályozza vissza T1 -et. Ahhoz olyan módon kellene a szabályzást megoldani, hogy "D" kimenete egyszinten tartsa T1 bázisát. Ahhoz viszont valami kiegyenlítő szabályzás kellene. Lehet hülyeség, de ha D kimenetén lenne egy tranyó, visszacsatolásban, azzal talán lehetne játszani. Viszont a feszültség ebben az esetben még nem lenne állandó. De ez csak feltételezés. Üdv! Akkor azt kellene megfigyelni, hogy mi okozza a visszahajlást. Mert a fesz. és az áram szabályzás igen hasonló. Az egyik a fesz osztóból, a másik az áramfigyelőből...S mégsem hajlik vissza a fesz.szabályzás? Csak nem a dióda az oka? Pedig megvan a kapcsolás valahol a láda mélyén, de kipróbálom biza!
Szia !
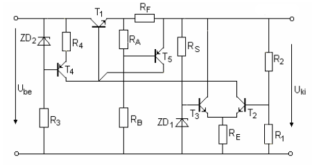
Igazi visszahajló karakterisztikát ilyen módon lehetne elérni. csatolt kép. Ebben a tápban nem mondanám, hogy ez a legideálisabb. De kétségtelen, hogy jól működik ez is. Üdv!
Váóó, váóóó, és még egyszer csak azt mondhatom, hogy VÁÓÓÓÓ!
"Istenkirály vagy!" (by Győzike), hogy ezt megtaláltad!!!!
Nézzétek meg a 2, 10, 12, 13, 14-es grafikont! Juj!
Szia !
Idézet: „akkor a p3-mat mennyire kell állítanom???” P1 potit tekerd fel maximumra, P3-at minimumra. Terheld a kimenetet, hogy 5A legyen az áramfelvétel. P3-at tekerd addig, hogy az 5A pont kijöjjön. Ebben az esetben már P1 -el nem tudsz 5A fölé menni. Ugyan ez az eljárás a feszültség beállításnál is. kontrol műszerrel ellenőrizd a beállítás közben az értékeket. Üdv!
Sziasztok!
Végre volt időm építeni egy labortápot. Nem akarok több transzformátort venni, ezért valószínü mást is fogok róla üzemeltetni. Az lenne a kérdésem, hogy kell-e a trafónak valami hűtés(hűtőborda-szerüség; ventillátor)? Toroid trafó, 2X15V, 120VA A labortáp része 30V-3A max.
Elhiszem, de akko a számítógépekbe lépő tápokba, miért van?
Annak se nagyobb a teljesítménye.
Az Rx -en áram hatására lesz egy feszültség esés. ezt hasonlítja össze a P1 en beállított feszültséggel.
A P1 –re jutó feszültség függ a P3 –tól és a D2 –től. A D2 azért van ott hogy fix legyen a feszültség (0,5-0,6V) Ha 5A akarsz akkor vagy a Rx csökkented vagy a D2 –vel sorba be raksz még egy diódát. Én inkább a diódát javaslom 1.: olcsó. 2.: finomabban tudod állítani a referencia feszültséget. A P3 -mal a max áramot állítod be. A tranzisztor mérése.: A bázishoz nézel ellenállást az emiteren és a collektoron ennek az értéke vagy kicsi, vagy nagy. Függ a típustól (NPN, PNP.) a műszer vezetékét hova teszed. ( testpont, bázison vagy a mérő pont bázison ). Kicsi ellenállás 500ohm-5Kohm. nagy ellenállás 500Kohm- 10Mohm. De ez műszertől is függ. ) A collektor emiter között mind két esetbe nagynak kell lenni Dióda mérésnél kicsi ellenállás 470-700 . Nagy ellenállás az végtelen, túlcsordult, a műszer. Ez csak közelítő mérés de ekkor márt valamelyest működő képes a tranzisztor. Ha bázis és a emiter vagy kollektor között 0 ohm mérsz De ugyan így ha mind két irányba ( vezeték csere ) szakadtat mérsz. Vagy ha a collektor emiter között 0ohm van. Akkor az márt nem jó.
Vagyis a D2 az áramfigyelés referenciája, de miért a kimeneti ágból (7) kapja a táplálást, hisz az lehet 0,6V alatti is. (még ha nem túl üzemszerű is ez az állapot) Miért nem az "atomstabil" A-OPA kimenetéről osztották ezt is le? Nem lehet, hogy ettől visszahajló a karakterisztikája???
Nem hiszem, mert a kimeneti feszültség ellenállás után figyelem (12 pont)
Tételezzük fel, 0V a kimenet. Még rövid zármál, se tudok áramot át hajtani. Ohm törvénye. Ha 0,1V –ot állítok be. És az áram korlátra 2,5A. Akkor a tranzisztoron lehet, hogy megjelenik, az Rx létre jött feszültség esés + 0,1V ami kb.:0,85V itt márt a dióda tud 0,5-0,6V feszültséget, ejteni. Ha nincs áram korlát akkor a B erősítő emeli a feszt. Ha van áram korlát akkor a B erősítő által be állított feszültséget tüntetem el a D erősítővel. Ugyan akkor a B erősítő érzi hogy neki növelni kell a feszültséget, amit meg is tesz. De a D mindig él is vesz. Végeredmény a B erősítő ki ül +tápra, a D – tápra. És beáll az egyensúly. Gond akkor van, ha a B erősítő jelét nem tudom a D erősítővel el venni. Mert ekkor a B tovább nyitja a tranzisztor, és valami engedni fog. |
Bejelentkezés
Hirdetés |





Akkor azt kellene megfigyelni, hogy mi okozza a visszahajlást. Mert a fesz. és az áram szabályzás igen hasonló. Az egyik a fesz osztóból, a másik az áramfigyelőből...S mégsem hajlik vissza a fesz.szabályzás? Csak nem a dióda az oka? Pedig megvan a kapcsolás valahol a láda mélyén, de kipróbálom biza! 





