Fórum témák
» Több friss téma |
Fórum » Labortápegység készítése
Sziasztok
Egy kis segítségre lenne szükségem. Még néhány éve megépítettem Attila86 SMPS labortápját (Bővebben: Link ), ami működött is. Most került rá sor, hogy bedobozjam, de most meg nem jó. A kijelzőn fesz mérő állásban 5,44 van, árammérésben pedig 0,010. Világít folyamatosan az áramkorlátot jelző led. A kimeneten ha le van tekerve minden poti, akkor 0V van, a fesz állító potira nem reagál, ha az áram potit feljebb tekerem, akkor a maximális feszültség jön ki. Valakinek ötlet, hogy mit nézzek meg? Előre is köszönöm!
Sziasztok!
Részben megoldódott a baj. Sikerült csinálnom egy szakadást, amikor a panelon a 4 vezetékes üzemmód átkötését kivágtam. Annyi baj van, hogy ha teljesen le vannak tekerve az áramerősség állító potik, világít az áramgenerátoros üzemet jelző led, akkor is ha a fesz teljesen le van tekerve és terhelés sincs rajta. Ilyenkor a kijelzőn fesz mérő állásban 5,49 van. Erre ötlet? A potikat átcserélgettem, semmi változás! Köszi
Szia. Ha le van teljesen tekerve az áram, és a feszültség, akkor szerintem normális, hogy világít az áramkorlát LED. Be akarsz állítani 0mA-t, erre 0.1mA folyik (kimeneti feszültség osztók, stb.), az áramkorlátozás közbe szeretne lépni. A többi problémádat úgy tudod megoldani, ha átnézed tüzetesen, és méregetsz. Pl. mérd meg, hogy a kimeneten is 5.49V van, vagy csak a kijelző mutat mást.
Szia
A kimeneten is ott van a feszültség, csak negatívban, tehát fordított polaritással. Ha kicsit feljebb tekerem az áram potit, akkor visszamegy 0V-ra. Ha a P1-es potit letekerem teljesen, akkor a kijelzett fesz, (ami a kimeneten is ott van) lemegy olyan -3,5V-ra.
Akkor a problémát a szabályzó részben keresd. Végig kell mérni, meg vannak-e a referenciák, stb.
Az LPSU3A50V tápegységgel kapcsolatban lenne kérdésem.
Régóta szeretnék egy labortápot építeni, és ebben tetszik az E-FUSE megoldás. De sajnos nem értem a tápegység kimenetének a működését. OUTP - SP, OUTN - SN. El tudnád mondani mi ez a 4 kimenet, illetve hogyan veszem le róla a kimenőfeszültséget? Bocsi a triviálisnak kérdésért. Köszi
Hello! Itt láthatod.
OUTP a táp nagyáramú "+" kimente, OUTN a "-" kimenete. SP a pozitív (Sense) érzékelés és az SN a negatív érzékelés. A táp vezetékein létrejövő feszültségesés kiküszöbölésére való.
Sziasztok
Nagyjából megoldódott a probléma a tápegységgel, már "csak" annyi vele a baj, hogy a minimáis áramkorlát 40mA. Ez alá nem megy, hiába vannak letekerve a potik. Valakinek van ötlete? Köszi
Mi a 40 mA? A labortáp mutat ennyit, vagy külső műszerrel rövidre zárva méred?
Sziasztok!
Megszeretném építeni a Pioneer-Alkotó 2.7.4c v2 labortápegységet,tudtok hozzá küldeni alkatrész listát+pár jó tanácsot. Köszönöm!
Rajzod van hozzá úgy-e? Jó tanáccsal tele a topik, olvasgasd.
Az alkatrész lista,+jó tanáccsal tele a topic.Talán vissza kéne olvasni és tisztulna a kép.A rajzon ott az alkatrész lista,és még ha vissza olvasol nyák terv is van.A jó tanács pedig hogy rendesen építsd meg.
Hihetetlen,a végén az jön ki hogy építsük meg és osztogassuk az ilyen hozzászólóknak. A hozzászólás módosítva: Nov 4, 2014
Na akkor neki is állok a sorozatgyártásnak.
Sziasztok!
Ennek a kapcsolásnak keresem a beültetési rajzát (remélem egy NYÁK-terv készült csak hozzá). A hozzászólás módosítva: Nov 9, 2014
Sziasztok!
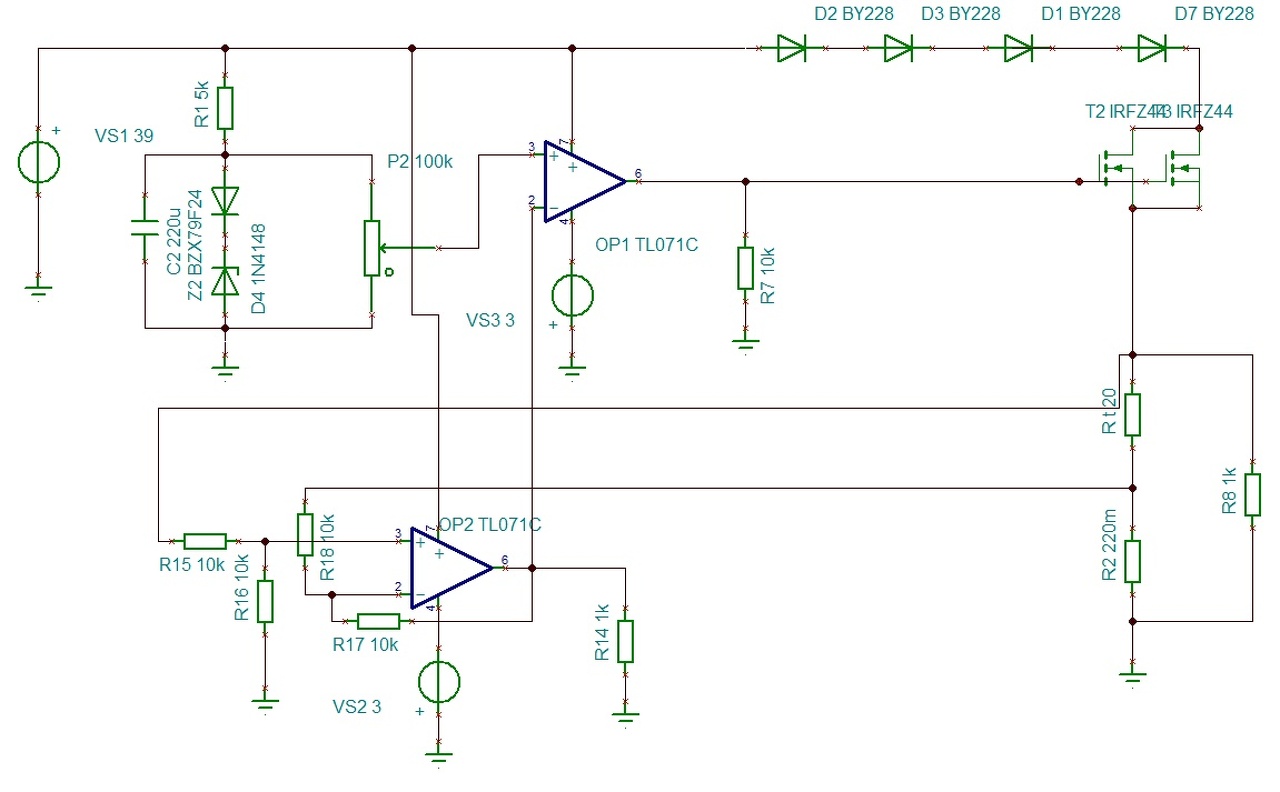
Terveztem magamnak egy hibajelerősítős feszstabilizátort, amit kissé megspékeltem. A kimeneti feszültséget és áramerősséget mikrokontrollerrel mérem és jeleztetem ki, éppen ezért betettem egy 0,22 Ohm-os 10W-os ellenállatot a test és a negatív kimeneti pont közé. Az elv a szokásos, az ellenálláson eső feszültségesés mérésére vezetem vissza az árammérést. Ennek okán viszont a terheléstől függően a kimeneti nullfeszültség megemelkedik, vagyis az üresen beállított feszültség jelentősen visszaeshet. Ennek elkerülésére betettem egy különbségképzőt a kimeneti kapcsok közé és ennek eredményét küldtem vissza a hibajelerősítő invertáló bemenetére. Az elv egyszerű és számomra logikusnak tűnt, továbbá a Tina szimulátor szerint is életképes a dolog, a valóságban viszont érdekes dolgot művel. Már minimális terhelésnél is a kimeneti fesz bezajosodik, majd terheléstől függően egyfajta oszcillációba kezd 285kHz-es frekvenciával és 5-15V-os csúcstól-csúcsig amplitúdóval. Egyes esetekben egészen tűrhető szinuszjel alakul ki, csak sajnos a cél nem ez lenne. Arra gondoltam, hogy esetleg nem-e földhurok alakul ki, de bárhogyan is kábeleztem be a dolgokat, semmit sem befolyásolt a dolgon. Tettem 100nF-os hidegítőket a két tápra, valamint a műverősítők kimeneteire is, de csak a zaj jellege változott. Megfigyeltem viszont, hogy a kimeneti feszt növelve 175mA-nél ugrásszerűen nő a kimeneti fesz, de terheletlenül a hidegítőkondikkal még működik a dolog és a jelalak is makulátlan. A teljes leíráshoz hozzá tartozik, hogy TL072-es és TL022-es IC-kkel próbáltam ki. Ötlete esetleg lenne-e valakinek, hogy mi játszódhat le a körben? A kapcsolást csatoltam.
Tipikus gerjedés, a túl gyors szabályzás miatt. Lassítsd le a műveleti erősítődet.
Próbálkoztam már azzal, hogy a két műverősítő invertáló bemenetére, valamint a különbségképző neminvertáló bemenetére 100nF-os kondikat tettem energiatárolók gyanánt, de csak a kimeneti jelalak formája változott. Próbálkozzak inkább induktivitások közbeiktatásával? Vagy hogyan lassítsak egy teljesen analóg szabályozási kört?
Sziasztok!
Tudom már párszor tartottam itt idő és energiahiányban szenvedek. Szóval adott edison14 féle táp 2x (két külön szekunderről mennek) És mivel nincs T/E ezért vettem két ilyet.: volt/amp merő Namost az világos hogy külön táp kéne mindkettőnek. (egy már van de tekerek a toroidra még egyet) Viszont a feszméréshez csak egy +Vin csatlkozója van azaz a föld közös lesz a táppal. Az a kérdés hogy ez gond lesz e? Az árammérőnek van saját két kivezetése de mivel egy STM8 üldögél a paneljén és szerintem semmilyen védelem nincs a műszeren gond lesz e ha áramgenerátor módba kapcsol a táp? Ja igen és még annyi hogy elviekben a műszeren van sönt akkor hova kössem? A hozzászólás módosítva: Nov 12, 2014
Így van. Ha minden igaz, 100pF körüli érték már elég jól működhet.
Kipróbáltam, de semmi lényegi változás. Megjátszottam azt, hogy a különbségképzőt elhagyva csak a hibajel-erősítős részt hagytam meg. Áteresztőként egy BFX55-öst tettem be és így is berezonál a *, csak sokkal szabályosabb szinuszt hoz létre.
A hozzászólás módosítva: Nov 13, 2014
Sziasztok! Lehet kicsit off, de remélem jó helyre írok! Az urbán féle labortáphoz van valakinek dokumentációja? A suliban van kb 30db labortáp, működnek, de nincs beültetve minden alkatrész, meg egyébként is jó lenne hozzájutni a dokumentációhoz...
Szia. Egyet találsz a rt évkönyvbe lehet hogy az amit te keresel. Rt ék 2005.
A hozzászólás módosítva: Nov 14, 2014
Köszi, megnézem hogy az-e az urbán féle labortáp...
Sziasztok!
Ismerősöm megkért, hogy építsek neki egy labortápot. Van is egy kapcsolásom, tökéletesen rója a köröket évek óta, de az enyém a kapcsolásban feltüntetett értékekkel készült és a feltüntetett fesz- és áram értékeket tudja is. A barátom viszont 30-50V 5-6A-re gondolt. A kérdésem az lenne, hogy a huzalellenállásokat hogyan módosítsam? Replusszolásra gondoltam, addig párhuzamosítanám az ellenállásokat, amíg az adott Ohmikus értéket ki nem adja. Természetesen a kívánt feszültséghez és áramhoz méretezem a kondenzátorokat, diódákat. Nagyobb feszültségértéknél kell módosítani az alkatrészek értékein? A hozzászólás módosítva: Nov 15, 2014
|
Bejelentkezés
Hirdetés |












