Fórum témák
» Több friss téma |
Fórum » Labortápegység készítése
Csak halkan jegyzem meg: az LM338K-val én is befürödtem; ha megfeszülök sem tudtam 1,6 A-nál többet kicsikarni belőle. Pici csalás van a dologban, egy mezei 317-est átneveztek 338-nak, és máris ötször annyiért lehet eladni. Azután rendeltem garantáltan eredetit, igaz pont kétszer annyiért, és láss csodát, már is tudja az 5 A-t.
nekem ez van benne és innen is rendeltem. Fentebb írtam is hogy nekem is át ment rajta 3 amper csak valahogy az nem jön össze, hogy a trafó két ágát úgy hozzam össze , hogy a fesz ne nőjön meg, viszont azt a 3 ampert tudjam használni.link
A hozzászólás módosítva: Máj 19, 2014
Kossel meg egy 10 Ohmos teljesitmeny ellenallast parhuzamosan a terhelesel es mar 3A fog folyni.
Hello!
Idézet: „Már volt rajta simán a két 18-as ág és átjött rajta a 3 Amper” Ezek szerint (egy oldali 18V-os kivezetéssel) kevés a trafó bemenő AC feszültsége, a kívánt kimenő DC feszültséghez! Ha a trafó áramra tudja a 3 Ampert, akkor azt ki is tudod majd venni, de valószínűleg nem 25V-on. Állíts be kimenő feszültségnek úgy 18 Voltot, és így terheld közel 3 Amperrel. Nézd meg mi történik. Idézet: „Az lm338 as fesszabályzó max 40 voltot tűr el a bemenetén.” Az LM338-as IC a bemeneti és a kimeneti (DC in-DC out) feszültség különbsége lehet max 40V. (a két 18 Voltos AC feszültségű ágat sorba kötve kb 50 Volt DC feszültség lesz, amit elvisel az IC, DE CSAK!: ha a kimeneti feszültsége magasabb mint 10V) A maximális disszipáció a TO-3 tokozású IC-nél 50Watt! A mindenkori kimenő feszültség és áram szorzata nem haladhatja meg az 50 Wattot. A hozzászólás módosítva: Máj 20, 2014
Hello!
"A mindenkori kimenő feszültség és áram szorzata nem haladhatja meg az 50 Wattot." Pontosabban a bemenő és kimenő feszültség különbsége és a kimenő áram szorzata nem haladhatja meg az 50W-ot.
Sziasztok!
Elkészítettem ezt a labortápot. Gondom vele a következő, amikor a feszültséget szeretném állítani akkor 5V ig minden jó, de 6V után hirtelen fel ugrik 19V-ra. Ic1 (6. láb) 11.02V mérhető. Panelt már többször ellenőriztem képen láthatóval megegyezik. Minden segítséget szívesen fogadok.
Az eredeti rajznak megfelelo MC34071-et hasznaltal, vagy valami massal helyettesitetted? Mennyi a bemeno AC-d?
TL071 ic-ket raktam bele. Bemenő AC jelenleg csak 15V ekkora trafóm van. Ez nem jó hozzá?
A hozzászólás módosítva: Máj 20, 2014
Üdv!
Megépítettem a csatolmányban lévő Labortápegység 0-30V/0-3A (2.6 verzió) Alkotó-s átrajzolat alapján és nem igazán akar működni! A jelenség a következő bekapcsolásnál az áramkorlát led folyamatosan világít a feszültséget 0-22V-ig tudom szabályozni csak. A panelen lévő trimmerek állításakor sem változik semmi! A trafóról 28V AC feszültséget kap a panel. Minden alkatrész a rajznak megfelelő értékű!Két példányban készítettem el,de mind kettőnél ugyan az a jelenség. Működik ez valakinek rendesen? Kérném a segítségeteket! Köszönettel!
Szia!
Ez még a legelső rajz amit csináltam. Az áramkorlát LED azért világít, mert nagyobb az AC feszültséged. Semmi baj, az R6 értékének (47kohm-ra cserélve) módosításával orvosolható ez a probléma. A max kimenő feszültség értékét az R14 értékének változtatásával lehet módosítani, viszont meg kellene mérni az IC 1-es lábán mekkora a referencia feszültség.
Helló!
A nyák beültetés az tutira nem stimmel,már kicseréltem egy pár ellenállást és az áramkorlát az jó lett,de a feszültség még mindíg nem megy csak 22V-ig!
Amíg a referencia feszültség értékét nem méred meg, érdemben nem igazán tudok segíteni.
Miután átalakítottam az egészet a mellékelt kapcsolás szerintire (2.7.1 verzió) minden nagyon szép és jó lett a referencia feszültség 10V , de a kimenő feszt még mindíg csak 22V-ig lehet szabályozni! Mivel a BD244C és a 2N3055-ös páros egy kivezetékelt hűtőbordán kapott helyet gondoltam ott is szét nézek mostmár és öregségemre elkövettem egy banális hibát a 2N3055 bázisát és emitterét felcseréltem!
Az áteresztő helyes bekötése után azonnal tökéletesen működik minden! Ami csoda,hogy a tranyó nem szállt el pedig terheltem és rövidre is zártam többször is. Igaz ez még békebeli Motorola példány a lényeg,hogy tökéletesen működik minden azóta!!! Azért köszönöm a segítséget!!!
Örülök, hogy meglett a hiba. Használd egészséggel.
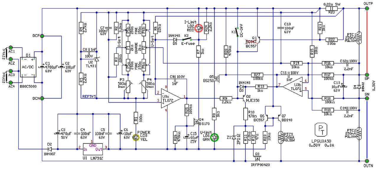
A választható labortápok sorát növelve, megkértem Proli007 fórumtársunkat, hogy a sok-sok felmerült szempont alapján, módosítsa a korábbi labortápegység tervét, vagy tervezzen egy másikat. Minden igényt nehéz kielégíteni, de okos kompromisszumokat keresve, hatékony eszközöket lehet készíteni.
Így született a mellékelt kapcsolás, előszabályzó nélkül, egyetlen áteresztő elemmel, 3A/50V kimeneti határokat megcélozva, a kimeneti csatlakozóra optimalizált feszültségstabilitással (szerintem lehetne tisztán 4 vezetékes is, de ennek használatához kell némi önfegyelem). A DC-Off kapcsoló mellett, kitalált Proli007-t egy kapcsolható "E-FUSE" névre keresztelt (elektronikus biztosíték) funkciót. Ez annyit tesz bekapcsolt állapotában, hogy mikor a kimeneti áram eléri az áramkorlátként beállított értéket, akkor letiltja a kimenetet, ami tiltva is marad. A funkció kikapcsolásával lehet újra aktiválni a kimenetet. Az egyetlen áteresztő elem jelentős hűtést igényel, amit nem célszerű szem elől téveszteni. A rajzon 3 helyen is szerepel egy viszonylag szokatlan alkatrész. Nem kell tőle megijedni, olcsón beszerezhető elem (mellékeltem a LOMEX-es cikkszámát). A kapcsolás sikeréhez egy paneltervvel próbáltam magam is hozzájárulni, illetve folyamatban van a prototípus elkészítése is. A panelterv egyoldalas, és huzallábas alkatrészekhez készült. A panelterv is megtekinthető, amivel kapcsolatban szintén várom az észrevételeket. mod: Hibás tranyótípus javítva. A hozzászólás módosítva: Jún 18, 2014
Helló! Vasaláshoz lehetne kérni rajzot ? ( Réz + Alkatrész pozició )
Mellékeltem, de ezzel most még önmagunk előtt szaladunk. Célszerű lenne megvárni az első példányt, és a vele szerzett tapasztalatokat, illetve néhány véleményt másoktól is. A leggondosabb tervezés mellett is felmerülhetnek nem várt dolgok.
Erre én is kíváncsi leszek.
Nem lenne jobb több FET-et alkalmazni?
Jó kis rajz ez. Igazából már évek óta szemezgetek vele. De mivel nem lebegő földelésű, számomra ez felejtős még.
Nekem szimpatikus az egy FET-es megoldás. 30 V és 3 A-es határnál (nekem ennyi bőven elég lenne a sok éves tapasztalatom alapján) is csak ezzel a FET-tel lehet megépíteni, vagy IRFP460-al is meg szabad próbálni ?
Szerintem nehéz lesz azt az egy FET-et hűteni, óvatosan teszteljétek kis feszültségeken, nagy áramoknál
. Próbálkoztam hasonlóval itt.
OK, csak ez a "nem célszerű szem elől téveszteni” olyan ártatlannak tűnik
, a valóságban pedig ....
Az IRFP90N20 60V pufferfeszültséget, 0V-hoz közeli kimenő feszültséget és 3A áramot figyelembe véve, 70-80°C-os borda hőmérsékletnél már halál közeli állapotba kerülhet.
RθJC Junction-to-Case ––– 0.26 RθCS Case-to-Sink, Flat, Greased Surface 0.24 ––– °C/W Vagyis összesen 0,5°C/W-al lehet számolni optimális esetben. 180 W esetén ez 90°C-al emeli a kristály hőmérsékletét a borda hőm. fölé. Tehát nagyon is érdemes odafigyelni a megfelelő hűtésre.
A valóságban sokkal hamarabb tönkremegy, nem számolhatsz a katalógusban 25 fokra megadott max disszipációval, mert a melegedés hatására nő a csatorna ellenállás....
Azzal nem is számoltam, az 580W lenne, ha a katalógusban megadott környezeti értékeket tartani lehetne.
Ráadásul a katalógus huncut módon a 25 fokot nem is a bordára adja meg, hanem a fet tokjára. A hozzászólás módosítva: Máj 29, 2014
Honnan kellene tudnia az adatlapnak, hogy ki milyen bordát rak rá.
Teljesen korrekt, hogy a tok hőmérsékletét adja meg, hogy ezt hogyan oldod meg, az már nem a tranzisztor dolga.
Persze, hogy nem kell tudnia, viszont így megadva kissé fényesebbnek tűnik a disszipációs adat. Nem is baj ez, csak figyelembe kell venni a méretezéskor.
A hozzászólás módosítva: Máj 29, 2014
Helló! Több ember építí meg több tapasztalat ! Amint elkészült írok róla.
A hozzászólás módosítva: Máj 29, 2014
Várjuk. De legalább 2-3 FET-tel lenne jó megoldani szerintem.
|
Bejelentkezés
Hirdetés |




Az áteresztő helyes bekötése után azonnal tökéletesen működik minden! Ami csoda,hogy a tranyó nem szállt el pedig terheltem és rövidre is zártam többször is. Igaz ez még békebeli Motorola példány a lényeg,hogy tökéletesen működik minden azóta!!!
Azért köszönöm a segítséget!!! 








