Fórum témák
» Több friss téma |
Fórum » Labortápegység készítése
"rövidzár védelem is meg lenne oldva" ha erre gondolsz "Short-circuit protection fuse" szerintem az csupán egy üvegbiztosíték lesz... Látom, hogy van egy ellenállás huzal darab is gyanítom az csak a maximálisan kivehető vagy befolyó áramot korlátozza.
Ha a mérendő áramkörödön pedig átfolyik a kimeneti maximális árama (mind a 10 lehetséges amper) már rég füsté válhat a tesztelendő áramkör. De persze tévedhetek is A hozzászólás módosítva: Okt 3, 2014
Vagy építesz utána 555-el egy konvertert az smps labortáp mintájára, vagy az eredeti táp vezérlését alakítod át úgy, hogy szabályozható legyen. Ötletadónak ott a hegesztő inverter, ami tulajdonképpen egy áramgenerátor de nem szabályozható a feszültsége (nincs visszacsatolása) és a PC tápból fabrikált labortáp, ami önmagában is megállja a helyét (szabályozható feszültség és áram), csak annak pedig nincs korrekt áramgenerátoros üzemmódja, mert nem árammódú a vezérlője. Ez azt jelenti, hogy ugyan van áramszabályozás, de az olyan módon valósul meg, ami nem garancia a primer kapcsolóelemek életben maradására.
Sziasztok. Láttam valahol olyan labortápegységet, amelyiknél kapcsolóval lehetett váltani, hogy túl nagy fogyasztás esetén áramgenerátor üzemmódba menjen, vagy lekapcsolja a kimenetről a feszültséget mint egy automatikus biztosíték. Ennek az utóbbinak a megnevezése érdekelne, ha van egyáltalán. Köszönöm.
Idézet: „...vagy lekapcsolja a kimenetről a feszültséget mint egy automatikus biztosíték.” Ezt "E-FUSE"-nak nevezik. A hozzászólás módosítva: Okt 4, 2014
Az elnevezést Proli007 találta ki (mint magát a funkciót is), de abszolút találó, kár lenne bármi mást keresni neki (legalábbis idegen nyelven).
Szia!
Mi a suliban a HAMEG modulrendszerű mérőeszközeit használjuk, köztük a linkelt labortápot. Már ebben is van E-Fuse funkció. A kimeneteket relé kapcsolja, ha zárlat van és az E-FUSE funkció él, akkor a relé lekapcsolja a kimenetet.
Sziasztok!
Már egy ideje nem követtem ezt a témát, de most szeretnék labortápot építeni. Kérdésem az lenne, hogy melyik most a legújabb verziójú labortáp? (gondolok itt az alkotó, proli007 és a többi fórumtárs által készített tervezetekre). Lehet FET-es, vagy tranyós is. Előre is köszönöm.
Szia!
E-Fuse néven találod meg, pár oldallal visszább.
Elnézést kérek a késői válasz miatt. Ezt kerestem. Köszönöm.
Sziasztok!
Megépítettem az NTC-FAN4-es kapcsolást egy labortáphoz de a P1-es potméterrel nem tudtam szabályozni a feszültséget 16.5 V-ot mutatott (terheletlenül majdnem ennyi a tápfesz.)és majdnem teljesen letekerve elfüstölt a potméter. Mi lehet a baj? A hozzászólás módosítva: Okt 15, 2014
Hello! Valami szarvas hibát követtél el. Talán az LM3914 9-es és a 8-as lába között zárlat van. Remélhetőleg az IC túlélte..
Helló ! A mai nap 1 érdekességet vettem észre az Alkotós labortápegységen. A Dc-off és a U-ki P2 Csatlakozó a 3 db 0,68R ellenállásokon keresztül kap tettest ! Ez nem okoz semmilyen problémát ?
A hozzászólás módosítva: Okt 18, 2014
Én is szeretem volna egy saját munkafilét létre hozni , de megakadtam. Ide jutottam a tervezéssel.
Egy csomó leírás van róla, miért lett így kialakítva. A terheletlen kimenet esetén, az ellenállásokon folyó áram minimalizálása volta cél. Egyébként sem az "ellenállásokon keresztül kap testet", hanem ha ezt a megközelítést erőlteted, akkor CSAK az ellenállástól jobbra lévő rész a tényleges test. A tápnak fontos az ellenálláson eső feszültség.
Köszönöm válaszod! Akkor folytatom tovább.
Valóban igazad van , csak meg kellet volna jobban néznem! Ez lett belőle !
Valamit félre értettél. Kimondottan ellenzem a kész panelok átrajzolását. Ezek célja szinte mindig valami ostobaság. Ha jó a terv, akkor azt kell használni, és nem átrajzolni.
Sziasztok!
Elhatároztam, hogy én is megépítem Alkotó 2.7.4-es labortápegységét. Egyszer régen ebben a csoportban találtam egy hozzászólást, amiben volt mellékelve a NYÁK-rajz, beültetési rajz, kapcsolási rajz és egy fontos dolog számomra, egy szöveges dokumentáció, hogy hogyan méretezzük az alkatrészeket nagyobb fesz- és áram értékre. Sajnos már nem emlékszem, milyen szövegkörnyezetben volt, így arra a hozzászólásra nem tudok rákeresni és a képek sem segítenek. ![]() A segítségeteket előre is köszönöm! ![]() Labortápegység 2.7.4.
Szia
Ezeket a szavakat keresd: - 274szamolo_jav.xlsx - v-2.7.3 labortápegység.pdf /ebben irja le Alkoto a szamolas mikentjet/ - labortáp LM324-el 2.7.4 kapcsolás.pdf - labortáp LM324-el v2.7.4a panel.pdf - labortáp LM324-el v2.7.4a TERV.pdf De jelenleg a Labortap_2.7.4-V2 vagy az egyetlen ateresztot tartalmazo LPSU3A50V terv3.1 -nel tartunk. A hozzászólás módosítva: Okt 20, 2014
Ha már a Labortáp LM324-el V2.7.4-V2 méretezésénél tartunk:
- IC1 1 . lábán 10V referencia feszültséggel számolhatunk. A 2. lábán a Z1 feszültségével alacsonyabbat mérhetünk, azaz 3.2V -ot. A Z2 stabilizálja a -5V segédtápfeszültséget. Az R1 (2k2) ellenállásra 8.2V (3.2 - (-5)) jut, a rajta átfolyó áram 3.7mA. További terhelést jelent az R33 és R34 ellenállás (a táp rendesen működik, T6 zárva): 0.5mA. Ezekhez jön még a műveleti erősítő tápárama. Méréseim szerint 27VAC terheletlen szekunder tekercsről (beméréskor csak a táp volt a terhelés) C3 feszültsége -27V. Tehát R18 maximum 6mA áramot tud biztosítani a -5V feszültségre. Ennek több, mint felét elviszik a fent felsorolt ágak, a Z3 -nak minimális munkaponti áram jut. Adatlapok adatai szerint: 1N5338 Izt = 240mA - Rz = 2 Ohm --- Iz = 1mA - Rz = 450 Ohm 1N4733 Izt = 53 mA - Rz = 7 Ohm --- Iz = 1mA - Rz = 550 Ohm A táp LM324 -egy működik, de pl. alacsonyabb offszet feszültséggel rendelkező MC33079 -cel működésképtelen a negatív tápról felvett nagyobb tápárama miatt. A normális működéshez R18 értékét 390 Ohm -ra kellett csökkentenem, ez is még csak 55mA összáram, de már kb. 50mA zéneráram marad. Sajnos a megnövelt áram miatt az ellenálláson hővé alakuló teljesítmény jelentősen megnövekedik, meghaladja az 1.2W -ot. Ide legalább 2W -os ellenállás kellene, de az nem fér be a panelon kialakított helyre. (Esetleg 2 db 0.6W párhuzamosan ~ 400 Ohm eredővel). A helyzet tovább romlik, ha magasabb bemenő feszültséget használunk fel. - T1 megkaphatja a teljes bemenő DC feszültséget, de a BC337 (abs. max.) 45V -ot bír ki. Néhol felbukkan 80V -os változat is, azok jobban illenek ide.
Lyukraszteres panelon csináltam és sajnos ez benne volt. Csak az a gondom vele hogy maximumon van a trimmer és szobahőmérsékleten világít két led. Ki lehet cserélni nagyobb potira hogy elaludjanak?
Köszönöm a segítséget.
Hello! Kicserélni ki lehet, csak értelmetlen. Mert ha világít két Led, ekkor valami hiba van..
A cikket elolvastad? Mert ha a potit maximum értékre tekered, akkor a Ref-Lo feszültsége éppen fele a Ref-Hi feszültségnek. Ha 25°C-on ég Led, akkor ahhoz a Tmax-ot 40 fok alá kell beállítani. Egyszóval valami itt nem stimmel. De talán nem tekergetni, hanem mérni kellene. A leírás 3. oldalán a táblázatban megnézheted, mekkora feszültségeket kell mérni az LM3914 5-ös lábán a különböző hőfokok mellett..
Elolvastam többször is azt a részt a hibám az volt hogy 60fokra állítottam a Tmax-ot, de az még túl alacsony volt. Feljebb tekertem a Tmax-ot most működik, de az egyik ventillátor túl alacsony feszültséget kap ha csak egy led ég. Ha kicsit rásegítek csak indul el.
Rossz helyen van ez a kérdésfelvetésed.
Egyáltalán nem biztos, hogy az áramkör működése a hibás. Sok fajta ventilátor van (küllemi hasonlóságuk ellenére), és egészen eltérően viselkednek. Azok a jók ide, amikben nincs semmilyen szabályzó és érzékelő elektronika, csak egy sima egyenáramú motor. Ezeket nem olyan könnyű felismerni, de általában a "2 drótosak" ilyenek, és azért jók mert már stabilan elindulnak az 5V körüli bekapcsolási feszültségtől. Én is kínlódtam olyan ventilátorral, ami nem forgott, csak remegett, és szétszedve kiderült, hogy komplett fordulatszám szabályzó elektronika van benne.
Szevasztok!
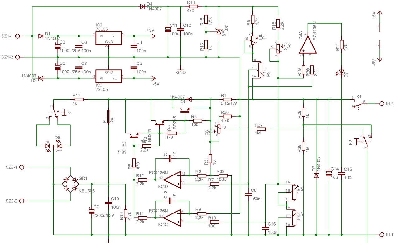
Megcsináltam Attila86 0-30V, 0-3A labortápját, kijelző nélkül, és vettem tőle egy kész Pic-es panelmérőt. Kérdésem, a panelmérő bemeneteit hová kell kötni a labortápra, mert nagyon nem szeretném hazavágni egyiket sem. A két rajzot mellékeltem. Nem tudom szerepelt-e már valahol, de ezt a több száz oldalt nem lehet végig olvasni.
A felső söntös megoldást kell bekötni, a sönt a táp pozitív ágában van, 4A 0,1Ohm-os bekötés. A tápban az R1 a sönt. Az R27-28-29 ellenállásokat nem kell beforrasztani. Az áramméréshez a jelet a P6 S pontjáról kell levenni. Kis áramnál (0,5-1A) próbáld a P6-tal pontosra állítani.
Kösz a segítséget, a leírásban azt olvastam, hogy ha az R27, R29 be van forrasztva, a méréshatár
40V, és 4A lesz, ez pedig nekem bőven elég. Ha a feszmérő bemenetet a BE1 pontra kötöm (K2 kapcsoló 2 pontja), akkor a BE2 pontra mit kell kötni? Az R1-nek 0,15 Ohmot tettem, ki kell-e cserélni 1 ohmosra, vagy ki lehet potival korrigálni? És a kérdés továbbra is az, hová kell kötni a BE2-t?
A tápegység rajzára gondoltam
. Oda nem kell a feszültség méréshez osztó, K2 kapcsoló sem kell.Panelmérő -> Tápegység: BE1 -> Ki-1 (tápegység GND) BE2 -> P6 S pontja AGND -> Ki-2 vagy K1 kapcsoló 6-os pontja (tápegység + kimenete).
Leesett. Kevertem a tápot, a panelmérővel.
Köszi a segítséget, kiszedem az ellenállásokat, és átkötöm úgy, ahogy leírtad. Nagyon összezavart a megegyező alkatrészjelölés. Még egyszer köszi. |
Bejelentkezés
Hirdetés |













