Fórum témák
» Több friss téma |
Fórum » Labortápegység készítése
Épp pár órája beszéltem papával róla. Aztmondta valami ízületi fájdalmakra használták őket régen. Van több lépcsős is belőlük, csak nem gyújtotta be 30V őket.
Csövesbe milyen szépen izzanának ... : ) Ezek a picik 6V szépen derengenek. 30V is ugyanazt csinálják sorosan. Mintha arra lenne, ha elszáll a végfok akkor ezek terhelnék az áramkört. Fantáziának vettem őket pár hónapja. A hozzászólás módosítva: Dec 25, 2014
Jééé, és tényleg az.. Végre tudom a nevét!
A nagyobb szebb. A hozzászólás módosítva: Dec 25, 2014
Műterhelésnek kicsit drága mulatság... Fűtőáram-stabilizálásra használták csöves áramköröknél a PTC-ellenállás megjelenése előtt. Használj inkább normál izzólámpát.
Eddíg nem is kerestem rá. Nem is tudtam mi ez.. Doboz alján találtam - félreraktam.
Tényleg nem olcsó! . Majd szavadonfoglak a másik témában, lehet berakom a következő projektbe.
Ez a kérdés ilyen javítás, építés kategória, ezért inkább ide írom.
Adott egy TR-9193/A tápegység, aminek a söntje, elégett az egyik oldalt. A sönt az 0,5R 2W 0,5% selyemhuzal ellenállásból van. Pótolni nem tudtam, mert környezetembe nem tudtam beszerezni ilen huzalt, ezért pótoltam 2db 1R 5Wos ellenállással. Így ugye a kijelző mást mutat, ha a két oldalt használom, mert eltér a két sönt. Lecseréltem a jó söntöt is erre a 2db párhuzamos ellenállásra, amivel ugyan az lett a két oldal által mutatott, és mért érték. A kérdésem annyi, hogy ezt az ellenállást mennyire lehet pl le, vagy fel növelni? Pl ha nem 0,5R, hanem, 0,47R vagy 0,33R vagy 0,68R?
Hello! "Érdekes", de valahogy nem jó dolgokat mérsz.
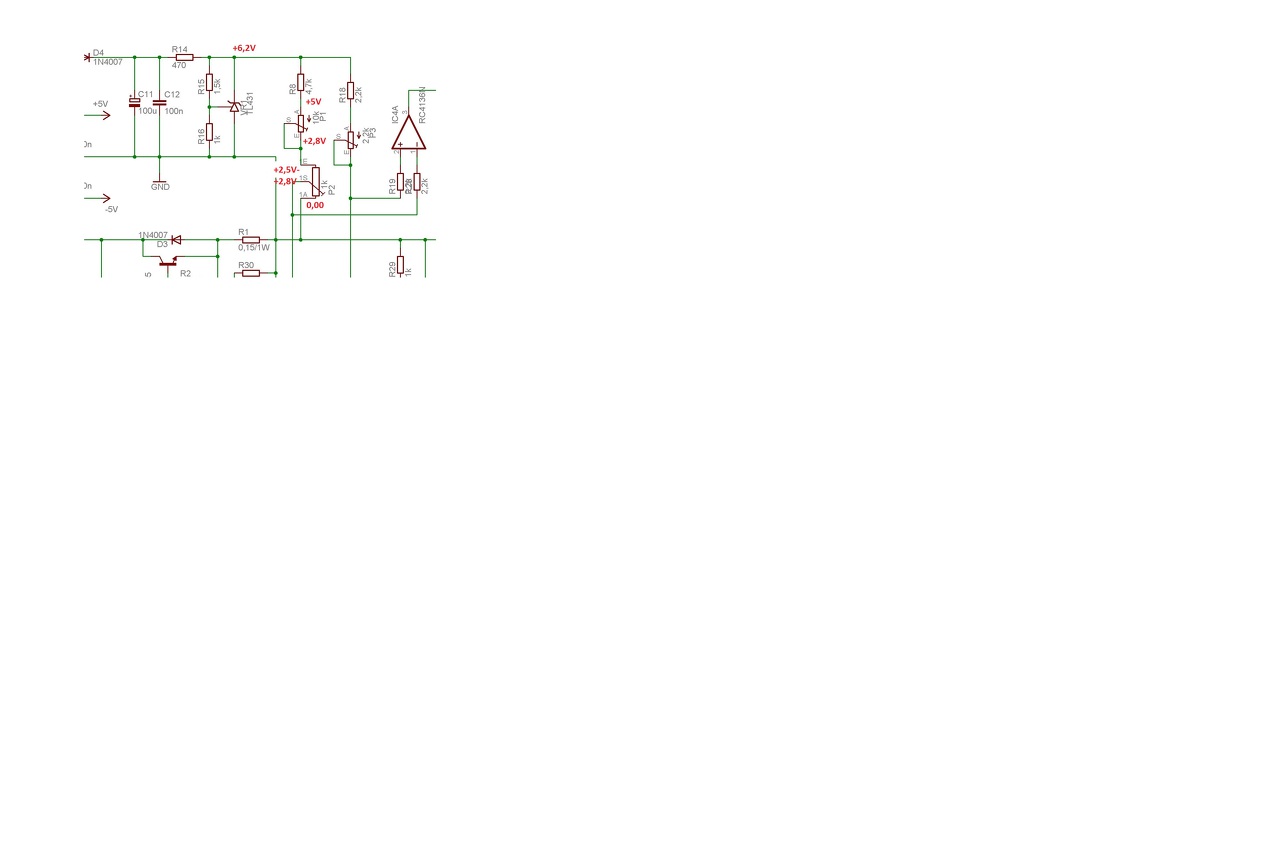
- Azt jól írod, hogy a mérések alappontja a táp pozitív kimeneti pontja. Vagy is a GND. - De a TL431 katódján nem mérhetnél negatív feszültséget. Mint ahogy a +-5V-nak sem mérhetnél +5,6V és -4,4V értéket. - A TL431 katódja a GND ponton van! Így nem mérhetsz rajta -1,8V feszültséget.. - A TL úgy működik, hogy mindig beállítja az R16 ellenálláson a kb. 2,47V feszültséget. (Feltéve, hogy a C11-en a tápfesz elegendő, R14 nem nagy és nincs a referencia fesz túlterhelve.) Mivel R15-ön ugyan akkora áram folyik át, mint R16 ellenálláson, R15 feszültségét is az határozza meg. IR16=2,47V/R16=2,47V/1k=2,47mA. UR15=IR16*R15=(2,47mA*1,5k)=3,7V. A referencia feszültsége a TL katódján a kettő összege. Uref=2,47V+3,7V=6,17V. - Ez a kiindulási alap. És innen kellene mérni a továbbiakban.
Hello! Lehet változtatni, de akkor a műszeráramkört és az áramkorlátozást is ez szerint kell módosítani vagy beállítani.
A potikkal (P1-2) elég, vagy mélyebben kell? Kapcsolása a táp ezen részének
A hozzászólás módosítva: Dec 26, 2014
A beépített trimmerrel mintegy 10%-ban lehet a referenciát megváltoztatni, tehát a Shunt értéke is ennyit változhat.
Akkor kb 0,45 és 0,55R közt mozoghat. Köszönöm a gyors választ!
Még egy kérdés, hogy valamiért a fix 5Vnál nem tudom beállítani az 500mA-t. A tápot mérve, a -+ 14 helyett, az egyik -15V a másik +13V ez lehet az oka, hogy nem szimetrikus?
Ezek a kérdések egyáltalán nem ide tartoznak. De vélhetően nincs beállítva a feszültség.
Szia!
Újból mértem, ahogy tanácsoltad. TL431 anódja van testen. Katódján kereken 6,17V mértem most. A két stab kimenetén: 5,00V ; 5,06V terhelten. Terheletlenül a múltkori értékeket mérem. Elkezdtem méregetni, a led kivezetését az OPA-tól és megkapja az 5V-ot. újra forrasztottam, és azóta világít mindenféle áramállásnál. Érdekesség, hogy hiába van 470R ledelőtét az opa után, előtte is - utána is 5 V mérek. Így állok most. Köszi, hogy segítessz! A hozzászólás módosítva: Dec 28, 2014
Szia!!!
Nem tudnád ennek a labortápnak a nyákrajzát és a kapcsolási rajzát közéteni vagy elküldeni!!!!!!!
Hello!
- Ha ezek a feszültségek rendben vannak, akkor a potik középállása mellett kell az IC lábain mérni feszültségeket (plusz a táp kimenti feszültségét). Abból már lehet valamire következtetni. - Olyan nincs, hogy a Led világít (rendesen) és a 470ohm-on nincs feszültségesés. Hiszen áramnak kell átfolyni rajta. De +-5V tápfeszültség mellett, +5V nem lehet a Led diódán, maximum -5V. Akkor viszont nem világíthat. (Feszültség polaritását is mindig kötelező megjelölni! Különben nincs értelem a mért értéknek.)
Minden trimmer, poti középső állásban. 220V 60W izzóval terhelve 150mA , 9VDC folyik a kimeneten.
Mostis rámértem a led előtétjére. Most -2V mérek rajta. Nos akkor az RC4136 képét csatoltam. És a LED még mindíg folyamatosan világít. A hozzászólás módosítva: Dec 28, 2014
Két dolgot lehet leszűrni.
- A Led fordítva van bekötve, mert negatív feszültségre nem világíthatna. - Az IC 13-as és 1-es lábán túl nagy a feszültség. (Még a tápfesznél is nagyobb) Ez csak a referencia felől jöhet. Tehát a P2-P1-R8 hálózaton lehet valami hiba. (Legvalószínűbb valami szakadás.) Mert a P1 és P2 maximális állásában sem lehetne 1V-nál nagyobb feszültség ott. P1 középállásban P2 "tetején" vagy maximumra tekerve, kb. 0,58V feszültségnek kell lenni. Egyébként 2A végáramot figyelembe véve P2 tetején, 0,3V feszültséget kellene beállítani.
Méregetek, és állandóan összevissza értékek jönnek ki. Mire felírom, ellenőrzésképpen újramérem, és ismét mások az értékek..
A potit pár napja vettem a lomexben. A trimmer az bontott.. Kiforrasztva jók az értékek. A hozzászólás módosítva: Dec 28, 2014
Itt teljes káosz van. Vélhetően kontakt hibák vannak, azért a változás. De a P2 poti inkább 100kohm-os mint 1kohm..
Holnap szétfűzöm a két panelt, és kiforrasztva megnézem aztis. Ami még fura de nagyon, hogy R18 után +0,07V - ot mérek....Ami lehetetlen.. Kimértem, és megvan a 2,2k.
Azthiszem feladom. Valamit nagyon rosszul mérhetek.
Az R18 után, akkor mérhetsz 0V feszültséget, ha P3 rövidzárra van tekerve. Mert amíg a feszültség szabályozás helyes működik és nincs áramkorlátban a táp, akkor P3 és R19 közös pontján a feszültségnek 0V-nak kell lenni..
Hali. Van az itt megjelent labortápból egy utánépítettem. Működött, csak most az a jelenség, hogy a kb 50Vot ad ki állandóan, és nem lehet szabályozni. Mondjuk igaz, még bele se néztem, de hátha szemmel nem látható az oka. Mit kellene átnéznem? Előszabályzás?
Szétfűztem a két panelt. P2 egyik irányba szakadt. 70k mutat... Babráltam a potival, levágtam a hátulját, hajlítgattam, de így sem hozza a gyári értéket. Épp az előbb voltam a HQba, és vásároltam be a következő projekthez (70km). Ehhez is hoztam egy trimmert, és egy 10k potit..
Még nem tudtam összerakni, mivel nincs ithon ilyen értékben. Mi történne, ha 10k menne a helyére? 4,7k? Tanúlság - Űjonnan vásárolt alkatrészeket is ki kell mérni... Most vásároltam először ott.
Ideiglenesen beleraktam egy forrfüles 1k-t. Tök jól működik. Igaz az árampoti kicsit érzéketlen 100mA terhelésnél, de gondolom nagyobb áramokra van. Mindjárt keresek egy 2A terhelést, és megpróbálom beállítani. Nálam a végtranzisztorok kicsit nagyobb terhelhetőségüek. Lehet abban is elekadok. MAjd kérdezek.
Proli, nálad a pont. Idézet: „Tanúlság - Újonnan vásárolt alkatrészeket is ki kell mérni...” Na most képzelj el engem, mikor az 512 ledes ledkockámat forrasztgattam, és kiderült, hogy hibás némelyik LED... ![]() A hozzászólás módosítva: Dec 29, 2014
De azt legalább láttad, azt még énis észrevenném itt a füstfelhőben.
![]() höhö Nemtudom mivel terheljem meg. Rákötöttem már 5W R-t is, meg ventiket is. Lehet mégiscsak ki kellene sétálnom az autó izzókészletéhez.. 12V 50W nappali lámpa sorba, megfelelne? Mégsem szeretném a múltkori "baréter" csöveket kínozni. A hozzászólás módosítva: Dec 29, 2014
|
Bejelentkezés
Hirdetés |














