Fórum témák
» Több friss téma |
Fórum » LED-es kivezérlésjelzők
Témaindító: KeserűCukor, idő: Márc 27, 2006
Témakörök:
Lenne egy olyan kérdésem, hogy nem baj az hogy a tranzisztoros (kivnagy.jpg) változatnál a 25K-s poti helyett egy 10K-s potit rakok?
ebben az esetben ha túl nagy a jel akkor kevésbé tudod "lehuzni" a villogó ledek számát...
amugy nem gáz( én személy szerint ki is hagytam)
üdv!
ezt megépítetem és nem megy , az lehet a gond h a potik trimmerpotik??
Na gyerekek! majd szóljatok már ha valaki elkészitette ezt a kapcsoláls! vagyis nekem egy nyák kellene! akár scannelt,vagy fotózott, vagy progival megrajzolva, Tök mind1! csak lássak már egy nyákot! ezt a rajzot,épitményt
beszélem!
Hali!
Biztos nem a trimmerpotik miatt van. Miről hajtod meg? Mert ezt úgy látom a végfokkimenetről kell. Egyáltalán nem megy, vagy az első led világít, csak több nem? Minden alk rész jól van berakva? (pl dióda)
minden jól van berakva, csak a 220nF kondi nincs itthon ezért egy 100nF raktam bele!
a kondi nem gond, de a többi kérdésre nem válaszoltál
Ja és milyen feszültségek vannak a 3,16,17 lábakon üzem közben? (max 6V lehet)
Ha a 17-es lábon közel 0V van, akkor próbáld meg az 1,2M ellenállást kisebre venni. (Itt kellene tudni, hogy miről hajtod, hogy mekkora a bemenő fesz.)
No K. Srácok!
Rávettem magam eme fórumot látva, hogy felelevenítsem elektronikai hobbimat. Én még valamikor a módszerváltás előtt kezdtem. Borzasztóan örülök, hogy sokan ilyen lelkesedéssel állnak ma is neki alkotni, amikor rengeteg alőregyártott kapcsolás létezik. Mivel sajnos jópár évvel ezelőtt abbahagytam ezt az elfoglaltságot, kicsit kiestem a gyakorlatból. Nem is tudom hány hete lassan próbálom összeszedni a infokat, mert nekem bevallom őszintén a előhívásos technika kiesett eddigi alkotásaimból. Mindent csak filcel csináltam régebben, és bár túl vagyok vagy 6 erősítőn meg tápon meg még ki tudja min..., nem hagyott nyugodni a technika. Megpróbáltam a mások által több helyen leírt levasalt lézernyomtatós módszert, nekem nem jött össze. Így nekiveselkedtem a városnak. Ez a Conrad bolt is kiesett nekem eddig, azt se tudom mikor nyílt meg.. De itt sikerült mindent beszereznem újra, ill majdnem mindent mert Philips uv lámpa-vagy mi- nem volt nekik. Úgyhogy maradt nagyanyám kvarclámpája. Úgyse használja már. Még egy dolog hiányzott a fólia. Itt léptem egy nagyot /meg drágát/ és vettem egy 50 darabos írásvetítő fóliát lézernyomtatóhoz. Ez nagyon jó. Elnézést ha hosszú lett a bevezető. Rátérek a lényegre. A sok megmardt alkatrészből gondoltam kicserélem az akkor nem túl jól sikerült kivezérlésjelzőmet az erősítőmben. Elővettem agyamban /meg könyvben/ a már egykor elkészített 6 ledes tranzisztoros kivezjelzőmet. Ezt készítettem el és hálistennek sikerült. Pár képet mellékelnék róla, ha esetleg valakit érdekel készítek róla egy gyors kapcsrajzot.
Anno én is így cseppentem vissza az elektronikai hobbiba... Teljesen egyetértek Veled, akár a saját story-m is lehetne, amit leírtál!
Nagyon tetszik a kivezérlésjelződ! Igazán szép, szerintem másnak is fog tetszeni... Nem bonyolult, akár kezdők is megépíthetik, és sikerélményt jelenthet Nekik! Ha felteszed a kapcs. rajzát, azért hálásak leszünk!
Hali!Kéne egy kis segítség:a kocsimba bekötnék egy pár LED-et(a világítós öngyújtóbol szedtem ki).Milyen ellenállás kel, hogy 12V-ról 5V-ot csináljon nekem???
Nos itt a rögtönzött /erősen!/ rajz.
A soros osztóval vállalkozóbb szellemüek kisérletezhetnek . Ami biztos az utolsó/föld/ ellenállást nem lehet kisebbre venni, mert nem gyullad ki az utolsó led./Persze ez lehet tápfesz függő is/. Egyébként az eredeti kapcsolás a BRG ötlete. Az 1985 ös Magnósok Évkönyvében meg lehet találni az MK-29 es magnó rajzában. /csak az 4 ledes/.
A LEDhez nem 5V, hanem 1.5 kell. Egyébként 1k 1/4W elég lesz. Nem feszültséget hanem áramot kell számolni. A LEDek 2-20 mA között működnek mérettől függően. A 2mm-es 2 mA az óriás LED 20 mA.
Ha lehet nekem még kellene egy beültetés is
Húha
Ha a fénykép nem elég, megpróbálok rajzolni egy nyomtatásra.
Meg szeretném építeni ezt a kapcsolást egy mélynyomóra? Kérdésem az hogy lehet ezt a végfok elé, és a hangszóróra párhuzamosan kötni is?
Én hangszóróra fogom párhuzamosan kötni, a hangszóróra rámértem, és a multi azt mutatta, hogy 4,5ohm. Most akkor mekkora R1 ellenállást használjak(Úgy mértem a hangszórót, hogy nem kötöttem ki az elektronikából)? Lehet használni 10mm-es LED-et is? És a tápnak én maga a mélyláda tápját szeretném használni, nem terheli le nagyon, és stabilizált táp kell, vagy elég a pufferelt?????? Előre is köszi a segítséget Még annyit, hogy amikor megadják, hogy egy hangszóró hány ohmos, ahhoz má bele van számolva az induktív ellenállása?
hello!a kivezérlésjelzőt a végfok elé is kötheted,és a végfok után is.a hangszóród sztem 4ohmos(nézd meg mi van ráírva,ha több van sorosan,vagy párhuzamosan,akkor számold ki az eredő ellenállást) ,tehát r1=10k .használhatsz 10mm-es ledet,mert áramgenerátoros az ic.nem fogyaszt sokat az áramkör a mélyládádhoz képest,de ebben majd vki más válaszol,nemtom(én személy szerint inkább egy pár100ma-es trafóra kötném,vagy szg. tápra),sztem mindegy milyen tápod van,nekem ment a kína fos-ról is minden nélkül
üdv.
Az R1 és R2 ellenállás helyett tegyél be egy 20K trimmert és akkor pontosan be tudod állítani. Azonban a mélynyomó tápja pont akkor fog megcsuklani amikor a kijelzőnek jeleznie kellene. A kondit válaszd a létező legnagyobbra amihez hozzá tudsz jutni és egy diódán keresztül tápláld a kapcsolásodat. Így tudod egy kicsit függetleníteni az áramkörödet.
Üzemközben mérd meg a hangszórón megjelenő csúcsfeszültséget, mert lehet hogy a referencia feszültséget és a min max limitet is állítani kell. Jelenleg kb 9-10 V bemeneti csúcsra van tervezve.
Szóval akkor a 2,2µF-os kondi helyett használjak nagyobbat? És a mélynyomó trafója 18V AC. Milyen kapcsolás kell még, hogy meg legyen az ic-nek a tápja? Valami stab ic esetleg, vagy csak pufferkondi?
A fenébe is! Hányszor kell elmondani, hogy bmp fájlt nem töltünk fel/csatolunk?! Módosítva! Moderator
Köszi szépen
És mekkora legyen a dióda után lévő ellenállás, amin keresztül kapják a LEDek a tápot? És miért kell az oda? És akkor még abban nem tudnál segíteni, hogy hogy oldjam meg a tápellátást 18V váltófeszről??? volt mellé egy hosszú levél is, csak bmp fájl volt a csatolmány. Nos, mehet az erősítő egyenfesztápjáról is, a dióda megakadályozza az áram visszaáramlását az erősítőbe, így a pufferelt energia megmarad a kijelzőnek. Az ellenállás kb 10-20 ohm, azért kell, hogy ne az IC disszipálja el a 18 V miatti nagy teljesítményesést. A jelenlegi beállítás kb 30 mA LED áramot jelent, ami a legóriásabb LEDnek is elég(sok). Ha ez gondot okoz akkor a feszosztóban lévő ellenállásokat is növeld meg arányosan. mérd meg a 7. lábon a feszültséget (kb 9V lesz) A LED áram (ami ugye normál esetben 10 mA) úgy számolható, hogy ezt a feszt osztod az R1 és R2 összegével. A kapott érték tízszerese lesz a LEDeket hajtó áram. A beállítás működési tartománya 0 és 9 V közötti. ekkora feszültség nem szokott hagszórón megjelenni, de mérd meg ezt is.
Mégis 5mm-es LED lesz használva, aminek ha jól tudom 20mA kell. Tehát ha jól gondolom, a jobboldalon lévő R1 és R2-t 4500ohmra kell cserélni, amit az eredeti rajzon lévő ellenállások aránya alapján kell "szétválasztani". Nos a 18Volt váltót én graetzel egyenirányítom, és a lüktető egyenáramnak a csúcsfeszültsége kb. 25,5 Volt lesz, ami már több a kapcsrajzon lévő 20Voltnál. Szóval használjak én még egy zenert, kb 6voltosat záróirányban, hogy akkor a kapcsolásra jutó max csúcsfesz ne legyen nagyobb 20 Voltnál???????
És már az előbb elmondott hozzászólás alapján akkor a bal oldali R1 és R2 helyett használhatok egy 20kohmos trimmert? Egyik lábát a hangszóróra(jel), másikat a földre, a középsőt az 5-ös lábra. És igy lehetne kalibrálni?
Ha az egész mélynyomót te építed, akkor érdemes egy külön kisteljesítményű tápot építeni a kijelződnek kb 10 V-os 3 W-os elég lesz. Így a tápban megy el az a hő ami egyébként az ICt terhelné.
A trimmert pont úgy alkalmazd. Az R1-R2 aránya határozza meg a referencia feszültséget, és a kijelző működési tartományát. Ezért azt meg kell tartanod, ha az eredeti kapcsoláshoz hű akarsz maradni. De mérd már meg a hagszórón a feszültséget, mert az fontos adat ennek a beállításához. Vagy úgy jársz mint azok akik arra panaszkodnak, hogy csak az első LED világít.
Sziasztok!
Építettem egy kivezérlés jelzőt. De van egy kis problémám vele. Ha az mp3 lejátszomat dugom rá, akkor minden jó, müködik. Viszont ha a számítogépet, vagy egy magnot kötök rá, akkor gond van. Amint a két készülék jelföldje összeér, zárlat keletkezik, vagyis szikrázik összedugásnál, és a kivezérlés jelzömet meghajtó tápnál a zárlat led kigyullad. Megmértem ezt a feszültséget a két jelföldje között és 25V egyen feszültséget mértem, és a magno volt a +. A kivezérlés jelzömnél a jelföld megegyezik a táp - részével, mivel 1 tápról hajtom meg ( 9V-ról). A kivezérlés jelzömröl kapcsolási rajzot nem tudok mellékelni, mert több részből tevödik össze és a kapcsolási rajz fejben van meg. Aki tudjai, hogyan tudnám kiküszöbölni ezt a problémát kérem segítsen.
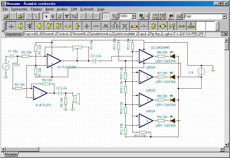
Sziasztok!
Meg csináltam a kapcsolási rajzokat, hátha így tudtok segíteni. A ajzokon csak 4 Led-es részt tüntettem fel, de úgyan azon az elven több is lehet, nálam 12 van. Két féle bemeneti részkapcsolás van, és mindegyiknél jelentkezik a zárlat probléma. |
Bejelentkezés
Hirdetés |




, az lehet a gond h a potik trimmerpotik??

beszélem!







az erősítőbe, így a pufferelt energia megmarad a kijelzőnek. Az ellenállás kb 10-20 ohm, azért kell, hogy ne az IC disszipálja el a 18 V miatti nagy teljesítményesést. A jelenlegi beállítás kb 30 mA LED áramot jelent, ami a legóriásabb LEDnek is elég(sok). Ha ez gondot okoz akkor a feszosztóban lévő ellenállásokat is növeld meg arányosan. mérd meg a 7. lábon a feszültséget (kb 9V lesz) A LED áram (ami ugye normál esetben 10 mA) úgy számolható, hogy ezt a feszt osztod az R1 és R2 összegével. A kapott érték tízszerese lesz a LEDeket hajtó áram. 





