Fórum témák
» Több friss téma |
Fórum » LED-es kivezérlésjelzők
Témaindító: KeserűCukor, idő: Márc 27, 2006
Témakörök:
Az hogy honnan az azért fontos, mert onnan rendelek majd... De milyen a kérdés...
Lehet nem a legszebb, de majd még próbálok egy másikat csinálni, de nem annyira egyszerű nagyon pontos lyukakat fúrni NC gép nélkül!
De egyszerü, ha tudod hogyan.
Egy fémvonalzot szépen odafogsz a munkadarabhoz, és mellette kb.1 mm-s furoval kifurod a lyukat. A furo érjen mindig a vonalzohoz!!! Ha ez sikerült, akkor leveszed a vonalzot és mondjuk 2 mm-s furoval felfurod a lyukakat. Ezután jöhet a 3 mm-s furo stb. Igy a lyukak garantáltan egy vonalban lesznek.
Kérésre készítettem egy olyan változatot, ahol a LED-ek nem a panel részei, hanem külön panelon vannak, ami egy tüskesor segítségével csatlakoztatható.
Nekem az eredeti megoldás praktikusabbnak tűnik, de el tudom képzelni azt a speciális helyzetet, amikor ez a megközelítés adja a jobb eredményt.
LM3914 vagy LM3915-al spektrum analizátort valaki nem épített? Elég jól néznek ki...
![]() 400LED-es változat egy másik
Sziasztok! Van egy régi, nem működő BLAUPUNKT MA-5850-hez használt kivezérlésjelzőm.
Szeretném ezt működésre bírni, de gondjaim akadnak a bekötéssel. A képeket a panelről és a kapcsolási rajzot mellékeltem. Előre is köszönöm szépen a segítséget! E: Kapcsolási rajz eredeti méretben: Bővebben: Link A hozzászólás módosítva: Ápr 9, 2017
És a tervek... Azt hiszem meg van a következő project amit megcsinálok
Egy ideig eltart.
Sziasztok!
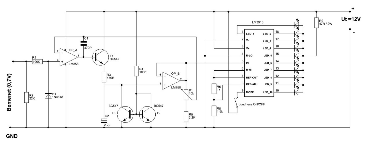
Elkészítettem én is a saját verziómat az Alkotó-Proli007-féle kivezérlésjelzőhöz. Kapcsolástechnikailag semmilyen változtatást nem alkalmaztam, hiszen az úgy jó, ahogy van. Csak a panelt alakítottam át amiatt, hogy a jobb és bal csatorna LED sorát egymás mellé forgathassam. A két csatorna egymáshoz való viszonya véleményem szerint így jobban lekövethető. Csak rövid ideig törtem a fejem, hogyan lehetne legegyszerűbben az LM358-as IC adta problémát megoldani, aztán úgy döntöttem mind a két oldal kap egy-egy különálló darabot ebből a 40 Ft-os IC-ből. Tudom, van elegánsabb megoldás is, ha valaki szeretné, gondolja tovább, és ossza meg velünk. Én meg teszek fel most képeket és nyákterveket, hátha valakinek megtetszik ez az elrendezés.
Még az előző hozzászólásomhoz: A beépítést egy sötétített vékony plexi mögé álmodom, ha elkészült, teszek fel arról is képeket. A két ledsor közé még egy sorolót is készítek műanyagból, ami a két sor átvilágítását is megakadályozza, amellett, hogy a ledeket is igazítja szépen sorba.
Készül egy olyan kétsoros verzióhoz is panelterv, amelyben a LED-eket elforgatom 90 fokkal, hogy lapjukkal találkozzanak. A hozzászólás módosítva: Ápr 13, 2017
Hello! Ügyes munka! Ha már van egy felesleges OPA benne, én a Dinamic2 csúcs-egyenirányítóját tettem volna bele. (Már ha én építenék is valaha ilyen dolgot, vagy bármit..
) A hozzászólás módosítva: Ápr 13, 2017
Köszönöm!
Milyen igazad van! A következő variánst, amit említettem, már ezzel a csúcsegyenirányítóval tervezem, és arról is beszámolok. A hozzászólás módosítva: Ápr 13, 2017
A sötétített plexis megoldás nagyon érdekel, mert én is úgy tervezem a 3mm-es LED-es megoldásomat. Illetve esetleg honnan lehet beszerezni? Mert én nem találtam nagyon, és ablak sötétító fóliával oldanám meg a normál plexi sötétítését.
Már több berendezésembe építettem kivezérlésjelzőt, de eddig még mindig az adott dobozokon meglévő lehetőségeket használtam fel. Sokszor használok fel kiürített videomagnó, vagy DVD lejátszó dobozt, amiken már eleve van valamilyen plexivel borított kijelző "nyílás". Ezek mögé bújtatom a LED-eket. De sok dobozból szedtem ki csak magát a plexit, hogy majd valamilyen előlap készítésénél felhasználom, ezért van belőlük egy rakat. De az ablak sötétítő fólia sem lehet rossz elgondolás. Az első két képen nekem is 3 mm-es ledek vannak a kivezérlésjelzőben, a 3.-4. képen pedig 2x16 téglatest alakú.
A 3mm-es LED-esről esetleg nincs videód, vagy nem csinálnál? És normál vagy extra fényű LED-ek? Én extra fényűt rendeltem, de lehet az meg már sok lesz. lehet elég lenne a normál fényű.
Az extra fényű LED-es megoldások a "fiatalság bolondság" jegyében születnek. Az hogy kiégeti a szemét annak aki ránéz, (ezt nézd öcsém, a napra lehet de erre nem) plusz este zavaró is, nem túl sok értelmét látom.
Szia!
Direkt Neked készítettem videót tegnap, fel is akartam tenni, de akkor láttam, hogy fejjel lefelé van az egész (telefonnal csináltam). Ha hazamentem készítek másikat és azt rakom fel. Sima normál diffúz ledeket használok mindig, ahogy szamóca is írja nem kell annak vakítania. Sok esetben (ha nem elég sötét a plexi) még így is zavaró.
A LED-ek felületét dörzspapírral meg lehet dörzsölni, ekkor opálos lesz, és a létrejövő fény nem a szemben levő falat világítja, hanem a LED fejét, sokkal szebben néz ki. Egyébként az extra erős LED-ekkel sincs baj, lehet őket 1mA-rel is hajtani!
Köszi, kíváncsi vagyok rá.
E-bayről rendeltem 100-100-100db-ot 1$-ért, azért mert a plexi ki tudja mennyit fog meg a fényből. Ha sokat, akkor itt lehet a fényerőt növelni.
Felvetődik a kérdés, hogy ilyen esetben miért nem diffúz LED-et vásárol, amit nem kell kókányolni?
De akkor a LED oldalát is satírozhatod natív színű de fényzáró festékkel, mert az átvilágítás nagyon csúnya eredményt is hozhat.
Vékony fekete papirbol szoktam a szögletes ledek közé kulisszát hajtogatni (mint egy négyszögjel) majd kivülröl két fekete papircsikkal lefedtem a ledek oldalát.
Ha hengeres ledek voltak, azokra feketére festett szivocsöveket huztam ( ma már zsugorcsö is jo ilyenre), ha nem lehetett a ledeket egy elörefurt panelba dugdosni.
Majd meglátom melyik lesz jó, a diffuz vagy pedig az extra fényű a plexi mögött.
Nem kell ezzel foglalkozni.
A hengeres diodákkal vigyázz a plexi mögött. Azoknak megjelenik a plexi belsö oldalán a tükörképük. Ami eröaen elronthatja a hatást. A szögletes LEDeket rá lehet nyomni a plexi hátso oldalára, igy ott nincs tükrözödés.
Nos itt vannak a videók (Feltöltés után visszanézve olyan, mintha nem lenne szinkronban zene a kijelzéssel. Miért van ez?):
(Én nem ilyen zenéket hallgatok, ez csak demo )1, Link_1 2, Link_2 3, Link_3 4, Link_4 A plexi elég sötét nálam, mégis meglehetősen "éget" (főleg a 3mm-es), bár a kamera is csal, valójában nem olyan zavaró. Ahogy Szamóca is mondja diffúz ledeket kell használni. Azok az olcsó ledek szerintem nem diffúzak. Én is rendeltem olyat és hiába a négyszögletes epoxi "tok", csak a közepén egy pont világít kissé bántó módon. A hozzászólás módosítva: Ápr 20, 2017
A ledek fényét vedd le legalább a felére ( vagy még kevesebbre). Itt nem a diffuz LED-kel van a gond hanem a fényerövel. A LED-knek itt nem kell világitani hanem csak neked kell látnod, hogy nem sötétek.
Ami a késleltetést illeti az ilyen egyszerü kijelzöknél meg kell várnod mig "feltöltödik" a kondi, ami viszont csak a basszus hangokra gyors ( azokban van elég energia). Az emberi fül meg a ritmust nemcsak a basszuson érzékeli, ez okozza a késleltetést. Azt hiszem ( de lehet, hogy rosszul emlékszem) ezekben a chipekben a felfutási idö nincs specifikálva). Amugy szerintem elég elfogadhatoan müködik.
Köszönöm, jó a videó.
![]() Ilyen 3mm-es LED-ek a V2, ha nem lesz jó az extra fényű esetleg... Vagy majd azt teszem be, ami tetszik. Majd a próba megmondja. Amúgy is nem vesztek rajta semmit, ha kipróbálom az extrát, mert 100db 1$, ami nem pénz... De szerintem is lehet tényleg túl erős lesz, és a lapos 3mm lesz az igazán jó választás.
Sziasztok!
Valaki írta, hogy csinált kivezérlésjelzőt mikrovezérlővel. Milyen módon? Letárolt mintákat, és azokat olvasta be, vagy valami programot csinált, ami kiszámolta a pillanatnyi értéket? A tárolós az helyigényesebb, de ki tudja, hogy melyik a jobb.... Akartam venni az Urbán Pisti félét, de nem volt neki.
Szia!
Összefésültem a kivezérlésjelzőt a Dinamic2 csúcs-egyenirányítóval. Remélem nem követtem el hibát. Megtennéd, hogy átnézed? Köszönöm!
Elkészültem azzal a nyákkal, amin 90 fokkal elforgatom a LED-eket. Fizikailag úgy gondoltam kivitelezni, hogy a LED a panelt a „két lába közé” kapja. A LED-ek anódját a fóliaoldalon leforrasztom a katódjukat pedig az alkatrész oldalról a furaton átbujtatom és úgy forrasztom le (remélem érthető voltam..). Ezzel a LED-ek oldaltartása is megoldott lesz, szépen egy tengelyen fognak elhelyezkedni. A panelon az előzőhöz képest csak annyit a változtattam, hogy igyekeztem minél kisebbre tervezni, hogy egy viszonylag alacsonyabb készülékdobozba is be lehessen állítva építeni. Mivel már csak SMD-ben van itthon LM358 így azt terveztem a panelra és a tranzisztor is SMD lett. Kiteszem a doksikat, hátha valakit érdekel ez a verzió is. Én hétvégén építem meg, ha elkészül, teszek fel fotót erről is.
Még egy LED-es variánst fogok készíteni, mégpedig Proli007 Dinamic2 csúcs-egyenirányítóját felhasználva, csak legyen egy kis időm.
Sziasztok!
Rendeltem egy ilyen kivezérlésjelzőt: https://www.hestore.hu/prod_10028257.html Még nem érkezett meg. Az lenne a kérdésem, hogy ez kibírja a 100W RMS-t 6ohm-on? Köszönöm a válaszokat! |
Bejelentkezés
Hirdetés |



















)







