Fórum témák
» Több friss téma |
Fórum » LED-es kivezérlésjelzők
Témaindító: KeserűCukor, idő: Márc 27, 2006
Témakörök:
Néhány apró finomítás történt, aminek célja a környezeti zavarok elleni védekezés. Én nem tapasztaltam, de esetenként néha akkor is be-be villant amikor nem volt vezérelve. Ezen kívül a tápelkó is ideálisabb helyre került a láncban.
Sziasztok!
Nos, végigcserélte a diódákat Germánium-ra és a következőket tapasztaltam: + a bemenő 12V tápfeszről szépek tudok működtetni 20 ledet - és még több is menne bőven - és ez lenne a cél. - miután a germánium diódákon 0.2V esik -szemben a szilícium 0.7V-al szemben-, sokkal összefüggőbb a kijelzés. Ebből kifolyólag nem tudok olyan "virgonc" kijelzést csinálni mint a szilíciumnál. Esetleg erre lehet valami megoldás? Lehet hogy a bemenő jel tónusát (nem tudom jól fogalmazok-e) kell meghatározni, tehát hogy a magasra vagy a mélyre reagáljon inkább? A másik problémám amire biztos csípőből tudtok választ adni hogy milyen - lehetőleg egyszerű - elektronika kellenen a bemenő jel szinten tartására, hogy a hangerő változását ne érzékelje, hanem állandó bemeneti szintet kapjon ? Természetesen úgy értem hogy ha elér egy bizonyos bemeneti szintet, hiába nyomom feljebb a hangerőt a bemeneti jelszint nem emelkedik tovább. Ha lenne ilyen nem kellene mindig állítgatni a potit ha a zene hangosabb... Line kimenet nincs, hangszóróról lenne működtetve. Jövő héten házibuli lesz ![]() Ha vkinek van energiája válaszolni, megköszönöm! Tamás A hozzászólás módosítva: Aug 17, 2016
...
Azt hiszem úgy lehetne megoldani, hogy a mostani bemeneti szintszabályzó potit kellene "automatizálni" ha jól sejtem. A hozzászólás módosítva: Aug 17, 2016
Hello!
- Ha nem elég "dinamikus", akkor a 18k-val párhuzamos 10µF-ot lehetne csökkenteni. A szilícium, csak 600mV-nál nyit és aztán ugrásszerűen megy felfelé. A Germániummal jobban követi a jelet. - Dinamika kompresszor a megoldás. Pld.. Természetesen a bementi jelet hozzá kellene illeszteni.
Köszönöm a válaszod!
A 10µF-ot már csökkentettem 4.7µF-ra még a szilícium diódáknál és nagyon szépen ugrált - azt el is fogadtam. Sajnos ezt a germánium esetében nem adja vissza - egyenlőre. Készítek a két diódasorral videót azonos bemenő jeleknél aztán meglátjuk.
Nem nekünk kell hogy megfeleljen, hanem Neked..
![]() (Amúgy a hangszóró kimeneten lett volna elég jel ahhoz, hogy előerősítő nélkül hajtsd meg az egyenirányítót és akkor a szilícium küszöbfeszültsége sem számít. Az osztás (szint beállítás) az egyenirányítás után is lehetett volna.)
Nos, 4 felvétel készült - minden paraméter azonos, (nem labor körülmények persze) - szerintem látható a különbség. Megjegyzem, hogy a germánium dióda a 23 led után is vígan menne tovább de nincs több alkatrészem jelenleg hozzá...
Persze ez nem csoda, tiszta matek de nekem akkor is tetszik. A 4. felvételben a led színváltásoknál cseréltem a germániumot szilíciumra - tehát kettő van a teljes sorban - így elértem hogy ott eltolja a jelet és emiatt "lépcső" alakul ki. Azt hiszem ez lesz a megoldás... germánium-szilícium összehasonlítás
Az én ízlésem szerint az első talán elmegy, de a többi használhatatlan. Azok nem kivezérlést jelzők, hanem inkább fényorgonák, mert csak ütemre villognak. Persze lehetnek egyedi igényeid.
Idézet: „Az én ízlésem szerint az első talán elmegy, de a többi használhatatlan. Azok nem kivezérlést jelzők, hanem inkább fényorgonák, mert csak ütemre villognak. Persze lehetnek egyedi igényeid.” Teljesen igazad van, nekem is az alapkapcsolás (ami tökéletes) tetszik a legjobban. Azonban a kritériumok a következők lettek: -12V tápfesz, max 16V. -min. 20 led -klasszikus alkatrészekből épüljön fel, ne tartalmazzon IC-t, vagy mikrokontrollert, Arduino-t Megjegyzem, inkább látványelem mint visszajelző a funkciója - persze a legjobb az lenne ha tudna úgy megjelenni mint az alapkapcsolásod. A hozzászólás módosítva: Aug 17, 2016
Hello!
- Esetleg próbáld ki úgy hogy kétszer 10-es csoportot alkotsz szilícium diódával. De az egyik csoport bemenetét eltolod "fél lépéssel". Vagy is olyan lesz, mint két egyforma lépcső, de az egyik fél lépcsővel indul. Nem én találtam ki, volt ilyen kijelző TFK U237 IC, ahol 5 tag volt, és 200mV egy-egy lépcső. De az egyik típus 100mV-ról indult. Így az egyik csapat a páratlan, másik a páros Led-eket hajtotta és így lett meg a 10 lépcső. Tehát a dióda nem az első fokozatról megy a másodikra, hanem 1-ről a 3-ra, 3-ról az 5-re stb. Másik csapat a páros. Így nem kell kétszer akkora vezérlő feszültség a 20db-nak. De előfeltétele a működésnek, hogy a kijelző lineárisan lépkedjen felfelé. Egyenfeszültséggel vezérelve az emitterkövető bázisát kipróbálható, hogy megfelelő-e így. - Dinamikusabbá egyébként úgy tehető, mint ahogy én is tetem, hogy nem a 18k-val sütöd a 10µF-os kondit, hanem egy áramtükörrel. Akkor a kondi feszültség csökkenés az időben nem exponenciális, hanem lineáris, mint itt. A 18k-t a két tranyó és a 100kohm helyettesíti. Aztán a 100k cseréjével kipróbálhatod milyen gyorsra szeretnéd állítani. A hozzászólás módosítva: Aug 18, 2016
Idézet: „- Dinamikusabbá egyébként úgy tehető, mint ahogy én is tetem, hogy nem a 18k-val sütöd a 10µF-os kondit, hanem egy áramtükörrel. Akkor a kondi feszültség csökkenés az időben nem exponenciális, hanem lineáris, mint itt. A 18k-t a két tranyó és a 100kohm helyettesíti. Aztán a 100k cseréjével kipróbálhatod milyen gyorsra szeretnéd állítani.” Köszönöm a tanácsot, este megnézem mind a két javaslatodat! A kapcsolást megnézve gondolom így kell helyettesíteni a 18k-s ellenállást: -bal tranzisztor collektor a kondihoz, -közös bázis a 100k-s ellenálláson a +ra -...és a föld persze
Mielőtt belecsavarodnánk, a linkelt rajzon ezt a Q3-Q5 és R7 valósítja meg.
Idézet: „Mielőtt belecsavarodnánk, a linkelt rajzon ezt a Q3-Q5 és R7 valósítja meg.” Igen, arra gondoltam én is.
Szia proli007!
Nos, mindent a javaslatod szerint állítottam össze és meg kell mondjam nagyszerűen működik a dolog. A jelszint eltolását az egyik csoportban egy legelőre helyezett germánium diódával oldottam meg a többi az eredeti kapcsolás szerinti szilícium maradt. Kihajt teljes fénnyel 20 ledet, több nincs jelenleg itthon. Fogok róla filmet készíteni és majd megosztom itt. Készítettem egy próbanyákot az első 6 leddel, de ott még valami bibi van - csak kevés volt az időm alaposan átnézni. Nagyon köszönöm!
Sziasztok!
Az elkészített tesztpéldány működés közben 22 db LED felhasználásával, ideiglenesen egy CD-tokban elhelyezve: Bővebben: Link
...és pár kép a nyákról:
A fúrás drill programmal volt - látszik néhol hogy az üresjárati emelés és/vagy a gép még nincs teljesen párhuzamosítva. Ettől függetlenül jó lett. Bővebben: Link
Sziasztok!
Kiegészítettem a kütyümet egy hátoldali shield-el. Egy egyszerű elektret mikrofon erősítőt tettem rá és így rádugva a panel hátoldalára most már nem kell összekötni a hangrendszerrel. A nagyobb érzékenység miatt próbálkoztam LM386-os alapkapcsolással még pluszban, de ezt egyenlőre elnapoltam. IC-t mindenképpen kihagynám a dologból. A kis erősítő innen származik A hozzászólás módosítva: Szept 29, 2016
Sziasztok!
Gondolkodtam hova tegyem be ezt a kérdést, de miután a kivezérlésmérővel kapcsolatos inkább ezért ide kerül. Ismerkedem a Multisim-el, megpróbáltam benne összerakni a kapcsolási rajzot, de valahogy nem igazán stimmel. Esetleg rá tudna nézni egy hozzáértő hogy miért nem úgy néz ki a bemenő jel erősítése ahogy talán kellene? Én nem értem egészen ezt most. Köszönöm!
Valami normálisabb fájlformátum esetleg?!
Szia!
Készítettem egy képernyőfotót, azonos felbontással, de eltolva a két jel. Ott látszik hogy a bemenő sinus rendben, de a kimenő tranzisztor után a sinusból inkább fűrész lesz. Lehet hogy ez így nagyjából rendben is lehet??? Nem vagyok egy nagy mágus, lehet butaságot kérdezek vagy állítottam be.
Hello! Itt a kimenti feszültség, egyenfeszültség. A fűrész abból adódik, hogy a diódák a szinusz csúcsértékénél feltöltik a kondit, amit aztán a két csúcs közötti "szünetidő" alatt süt ki az R23.
A kezdetkori lengés, vélhetően az erősítő munkapontra állása okozza. De ez után már egyenletes a jel. Tehát nem csak a váltóáramú részét kell nézni a jelnek, hanem az egyenáramú tartamát is. Nálad a B csatorna helytelenül AC állásban van. Ott már DC-t kell nézni.
Köszönöm a segítséget, meg fogom nézni és megérteni.
Természetesen helyettesítheted, de a 3914 lineáris, a 3916 logaritmikus, de kisebb dB átfogású.
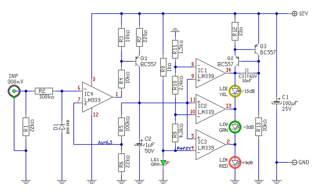
Fufuka kívánságára egy három Led-es kapcsolás. Ha másnak nem, ötletnek és/vagy gondolatébresztőnek megfelelő lesz. (Az LD1 tulajdonképpen referencia feszültséget állít elő. Az áramkör 8..12V-ig működőképes.)
Azt már megértettem, hogy a DOT módban hogyan tudom megoldani, sőt; azt is, hogy tranyós kapcsoló fokozattal még az átfedés fényerő változását is meg tudom szüntetni...
-de ezzel a rajzzal feladtad a leckét! -ezt, úgy gondolom, egy kicsit emésztgetnem kell! ![]() De köszönöm!!!
Hello!
Ezen az oldalon találtam a LED-es kivezérlés jelzőt. Mennyire működő képes? Illetve ha én 12 LEDes verzióban szeretném akkor az 1KOhmos ellenállást mekkorára kell növelnem?
Hello! Az oldalon eléggé el van nagyolva a dolog. Többek között azt sem lehet tudni, mekkora tápfeszültségre készítették. Pedig a műveleti erősítők referencia feszültségét a tápfesz leosztása adja. Nincs benne egyenirányító és az sem tudható, Te milyen jelre kötnéd rá. Az 1kohm-ok alapvetően maradhatnának, de az osztó alján a 20kohm rengeteg. Így kb. 2dB lenen a kijelző átfogása, ami elég érdekes, mert egy szint felett szinte egyszerre jelezne az összes Led. stb. Tehát sok itt a kérdés. De valami korrektebb kapcsolást is kereshettél volna Pld.. De itt az oldalon is épített már valaki 40Led-es kijelzőt, csak meg kellene keresni..
|
Bejelentkezés
Hirdetés |















-ezt, úgy gondolom, egy kicsit emésztgetnem kell! 


