Fórum témák
» Több friss téma |
Nézz át a futófény témába .De ha nem találsz a kedvedre való kapcsolást , és van konkrét elképzelésed szívesen segítek a tervezésben elkészítésben
Az alkatrészekről is jó lenne többet megtudni.
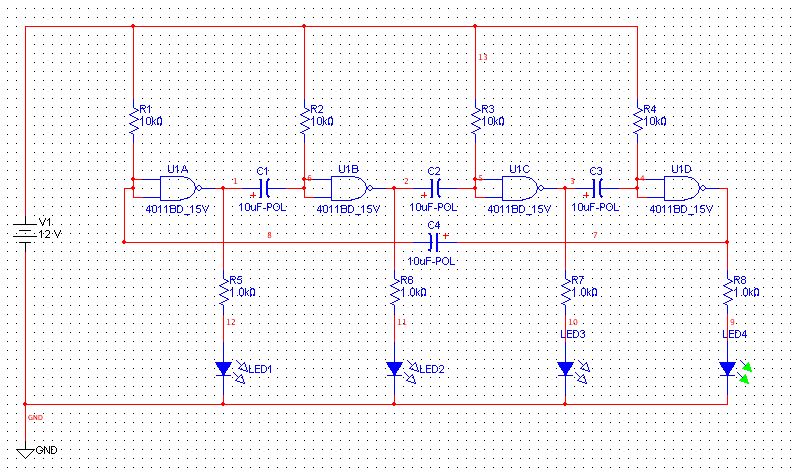
Az IC valószínűleg 7400, vagy ezzel kompatibilis 5400-lesz... A baloldali kapcsolás lényegében egy élvezérelt tároló akar lenni. A kondenzátorokra érkező impulzusok hatására a kimenetek szintet váltanak...
Igen az IC 7400.
Mi az, hogy "élvezérelt tároló"?
Az egy olyan tároló aminek a vezérlő-bemenetére érkező fel vagy lefutó él billenti át. Vagy írja be a bemenetén lévő logikai állapotot. Csak abban a pillanatban jelenlévő értéket tárolja, amíg a vezérlőél LE vagy FEL-fut. S közvetlen nem lehet a kimeneteket elérni...
... Élvezérelt tároló ... ( Egy rövid leírás a tárolókról... ) A te áramköröd a szimulátornak is feladta a leckét. S ha abban nem lehet valamit kihozni belőle, akkor a gyakorlati kapcsolással is gondok szoktak lenni. Valami leírás csak van a neten erről az áramkörről! Egy link jó lenne! Hol tatáltál rá?
Ellenőrizz le mindent jól tettél-e bele,ha igen akkor marad az íves javítás (szerintem).Én sem nézek ki belőle stabil működést. Utána esetleg ezzel próbálkoznék.Ha az ic2 15 lábát nem testre hanem a 10 lábra kötöd akkor egy remélem biztosan működő futófényt kapsz.(persze ha kedvet kaptál a hosszabbra akkor nem kell módosítani.)
Köszönöm! De (#365487) elektromania92-nak próbálok (próbálunk) segíteni.
Még egy valamit nem próbáltam ki a szimulációban. Na majd holnap...
Bocs a válaszom fentartom,csak a címzés volt rossz.(de gondolom rájöttél.)Ez a kapcsolás maximum egy élvezérelt tárolóval működne a baloldal helyett.Ezzel a kondenzátoros akármivel eléggé megbízhatatlannak tűnik.
Lehet bizonyos típusszámú ic-vel működik (ls ,s ,sima ,cmos... különböző gyártóktól, de erre alapozni eléggé felelőtlenség. A kondik értékével is lehet játszani ,egy kapu késleltetés környékét kell beállítani kb.A te esetedben szerintem még csökkenteni kell,vagy egy ellenállás az ic-k bemenete meg a plusz közé. Értékét ne kérdezd próbálkozz.
Bocs rosszul emlékeztem a pluszra menő ell nem biztos hogy használ.A ledek előtét ellenállását nem módosítottad? Lehet LS ict raktál bele és beterhel a led a kimenetnek....(szerintem ez olyan kényes kapcsolás hogy jobb elfelejteni.Azonkívül nem bővíthető több leddel .)
Lehet hogy igazad van. De ezt az áramkört a vevő KIT formában vásárolta meg. Elvileg azokkal az alkatrészekkel amiket mellékeltek a csomagban, (S szarvas hibát nem követtel el az összeszereléskor.) üzemképes kapcsolást kell végeredményként kapni.
A szimulátorom gyengéit már valamennyire ismerem. Most vagy az áramkörrel van nagy gond, vagy a szimulátorom egy újabb gyengeségére derült fény. :S :nemtudom: (#365487) elektromania92 Jó lenne kicsit többet megtudni a KIT származási helyéről és pontos funkciójáról. Mert lehet, hogy pontosan így kellene működnie. Vagy kitudja... (!?) S ha másként nem lehet, akkor a KIT-et vissza kell juttatni a származási helyére, hogy nézzék át és javítsák ki... ( Valami segítséget kellene hogy adjanak ha az áramkör nem az elvárt paraméterekkel üzemel! )
Hali! Csináltam egy 2LED-es villogót, de mihejlyt áramot kapcsoltam rá, mind a két led felvillant és utána az egyik kialudt, a másik LED pedig világított tovább. Szerintetek mi lehet a baj?
Előre is köszi!
Kérünk egy kapcsrajzot és esetleg egy fotót a megépült áramkörről! Akkor már többet tudunk mondani. (A fotónak persze csak akkor van értelme, ha éles és látszanak rajta a részletek).
Ellenőrizd le a tranzisztorok bekötését. Az E B C kivezetések jó helyre kerültek-e. Megfelelő tranzisztort alkalmaztál a kapcsolásban? PNP - NPN... Lehet hogy a folyamatosan világító LED tranzisztoránál van egy kis zárlat a fóliamintában. Valamint a kondenzátorok polaritását is ellenőrizd le mégegyszer. ...
Ha ezek után sem működik, akkor egy rajz segíteni fog a hibakeresésben. [off]( Jó lenne ha belinkelnéd a kapcsolást! Mert már sokszor fel lett töltve az oldalra a kapcsolás. Ha lehet! Használd légyszíves a fórum képei ikont! :yes: Köszönöm! )
Sziasztok!
Én próbáltam megépíteni egy 12 ledes villogót ezen az alapon, de nekem nem működik. Légyszíves nézze át valaki és mondjon véleményt
A nyáktervben a kondik mág nincsenek bekötve.
Gondolom a kész változatban már ez pótolva lett. S semmi sem indokolja hogy ennyi LED-ed keljen párhuzamosítani. ( S csak tökéletesen egyforma LED-eknél működik jól... ) Három LED-et kellene sorbakapcsolni és áramkorlátozó ellenállással ellátni. Ezeret a "füzéreket" kell utána párhuzamosan kapcsolni. Igy kihasználod a 12V nyújtotta előnyt, s ezzel a tranzisztor terhelőárama is csökken. 6 LED párhuzamosan kapcsolva: 6 * 20mA = 120mA S javasolt ellenállás értéke: 500ohm - 680ohm. Igy viszont csak 3mA jut egy lednek... ( Számolt érték 100ohm kürül lenne! ) ( Ez az áram ha egy LED-re szakadna rá, akkor az a LED azonnali tönkremenetelét okozná! :felkialtas: ) 6 LED hármas füzérekbe rendezve: 2 * 20mA = 40mA S a javasolt ellenállásérték: 2 * 500ohm - 680ohm. Természetesen ez csak az egyik oldal alkatrészigénye...
Ja igen a kondi pótolva lett, de melyik ellenállásra gondoltál?? Csak 4,5V-os telepem van, egyébként a kapcs. rendben???
Ja! OK! Akkor max 2 leget tudsz sorba kapcsolni!
Milyenszínű LED-eket használsz?
Hali
és valaki olyat tud hogy pl bassus erösítöbe 1 számítógép neon és villog mélyre? szintén valami olcsó 1szerü de nagyszerü megoldás jól jönne! Elöre iskösz mindenkinek
hello a 4017 es nem használt kimeneteit hova kösem már ha kell?
Igazából nem tudom melyik rajz,de általában az utolsó használt utánit a resetre szokták ,a többi pedig marad üresen.
Sziasztok!
Ezt még sulis koromban csináltuk meg. Egyszerüen bövithető és ha a LED-eket a tápra kötjük, akkor futó lyukas lesz.
Sziasztok!
Szeretnék egy olyan villogót építeni, amely 4x5 db párhuzamosan kötött 100x-os fényű ledekből áll. Természetesen a 4 oszlop is párhuzamosan kapcsolódna az áramkörbe, és 555-ös ic vezérelné, a villogás sebességét pedig trimmerpotival lehessen állítani. Elméletileg 24v-ot kap a motyó, de a szükséges feszkót stabkockával be lehet majd állítani. Ez egy forgóvillogót helyettesítene, annak a házába raknám be. Gondoltam, hogy esetleg azzal az áramkörrel hajtanám meg amit tahográf pörgetésre használtak, persze a kimenetére egy áteresztő tranyót kötve, hogy ne főzze meg az ic-t, de még idáig nem jutottam el, persze nem biztos,hogy működne. Előre is köszönöm a segítséget.
Az 555 AMV kapcsolási rajzához és számítási segédletének eléréséhe...K IDE!
Ennyi LED-et szerintem jobb lenne 24V-ra elosztani, vagyis onnan táplálni! A stab. IC-nek igy is lesz mit elhűteni! Ha a LED-eket nem rajta keresztül tápláljuk, az mindenféleképp könnyít a 7812-esen. ( De számolni kell a generátor töltőfeszültségével is! Ami majdnem 30V !!! ) PL: Ez a tranzisztoros kapcsolás. ( A +12V helyére a +24V megy. Értékek...tezd.) Ha a négyes LED-csoportokat léptetni is szeretnéd akkor arra szerintem a legmegfelelőbb a CD4017-es számláló tranzisztorokkal megerősítve... Nézz be a téma képei közé! Hátha találsz ötletet...
Nem futófényt akarok csinálni, itt egyszerre kell felvillanni
az összes lednek, kb 100x percenként.
Ez az áramkör szerintem (majdnem) jó lesz neked! :yes:
( Az 555-nek 12V, a LED-eknek 24V-ról mehet a táp...)
Köszönöm a segítséget mindkettőtöknek, valamelyik biztosan jó lesz némi átalakítással. Utána néztem a ledek árának itt Miskolcon, hát kemény 250/db nem biztos, hogy megéri, mert villanócsöveset már bruttó 6000-ért
lehet venni.
Üdv! Valaki tud nekem olyan kapcsolás adni ahol 6 vagy 8 led össze vissza villog. Szóval olyanra gondolok ahol nem felváltva villog 3-3 hanem mind össze vissza! Lehtőleg Ic-vel kéne megoldani (gondolkodtam 2 multivibrátoron de ic-vel könyebb lene!)
Előre is köszönöm!
Jó nekem 6 led-el is! Csak kapcsolás kéne!
Jahh Értem.... bocs! Csak ezek nagy fényerejű ledek és már megvannak! sima villogó ledem van nekem is de kicsi fényerő és csak 3 szín! Aféle disco fény lenne!
|
Bejelentkezés
Hirdetés |











