Fórum témák
» Több friss téma |
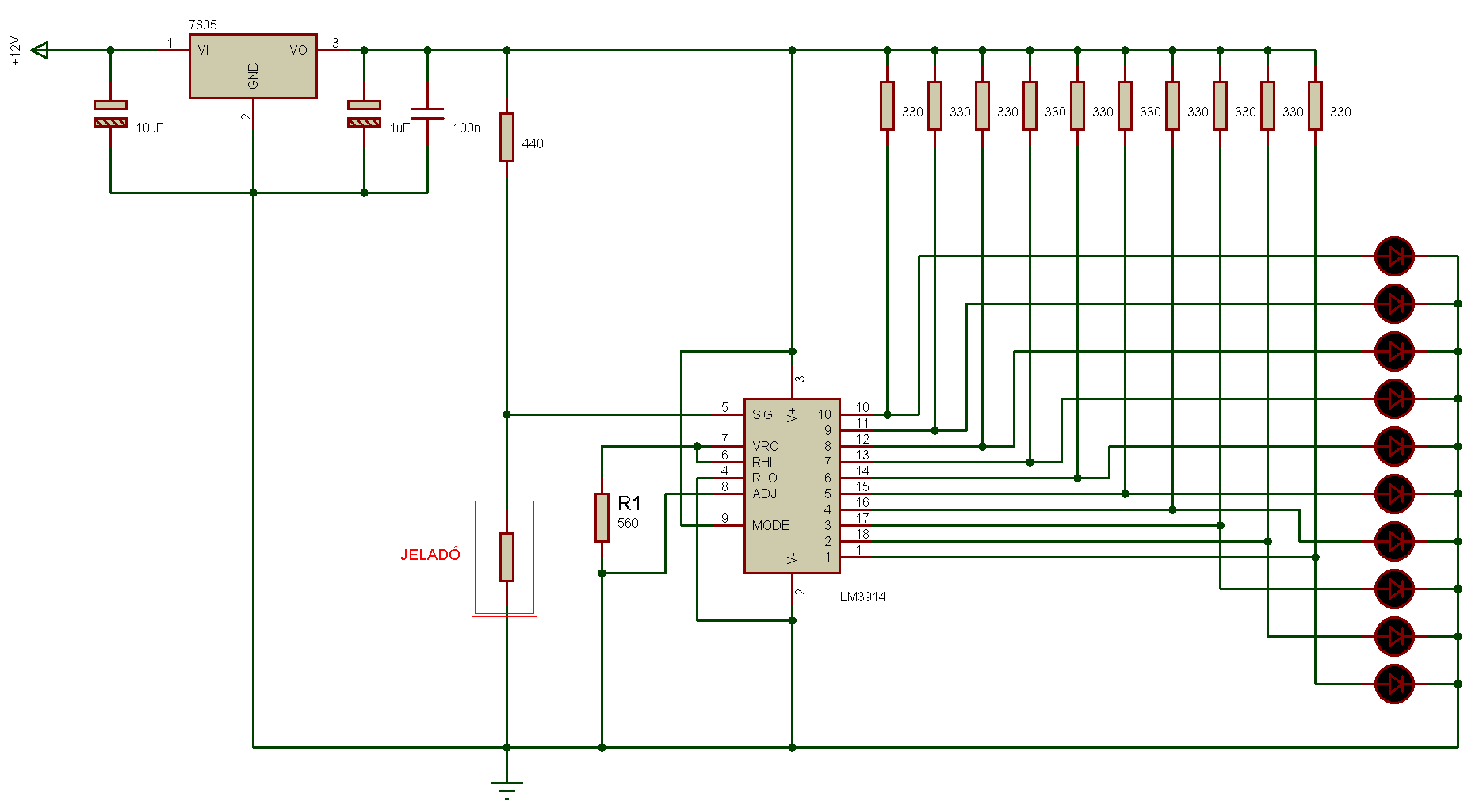
Szeretnrk egy ledes olajnyomas merot kocsimba .Egy LM3914-es led meghajtot hasznalva , a maximalis nyomasnal tiz led vilagitana.
Csak nem tudom hogy csinaljam meg az IC vezerlest az olajszondatol. Az olajszonda ellenallasa 150 ohm es a nyomas fuggvenyeben csokken.
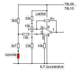
A szondát bekötöd ilyen módon. Az Rx-szel az erősítést kell beállítani; ez a szonda ellenállásváltozásától függ. Beraksz egy 470k-s potit, beállítod, aztán kicseréled, ha jó a kitérés.
Elkeszitettem a kepen megadott aromkort ,csak a gondom az hogy ahogy no az olajnyomas a szonda ellenallasa lecsokken nullara es az IC altal kiadott feszultseg csokken , es az ledek nagyobb nyomasra kialszanak nem meggyulladnak. Ha valaki tudna segiteni .Elore is koszi!
Lehet variálni műveleti erősítővel, de a csatolt rajz ezt mellőzi. A megszokotthoz képest fordítva vannak bekötve a ledek, és az LM3914-es nyitott kollektoros kimenetei nem tápot adnak majd nekik, hanem elveszik tőlük. Így ellentétesen működik az egész, a te alkalmazásodhoz viszont jó lehet. Annyi hátulütője van, hogy minden kimenetre kell egy 330 ... 470 Ohm-os felhúzó ellenállás (ezeken át hajtódnak meg a ledek), és pont a nyugalmi áramfelvétel lesz a legnagyobb (ha nincs olajnyomás, akkor kb. 300 mA), de ha gyújtásra van kötve a táp bemenet, akkor ez végül is nem számít. Ez az áramfelvétel csökkenthető, ha a felhúzó ellenállások értékét növeled, csak akkor halványabbak lesznek a ledek is.
Szimulátorban jól működött, de ha a legalsó led parázslik olajnyomás nélkül, az 560 Ohm-os ellenállás értékét csökkenteni kell (óvatosan). Nulla nyomásnál minden led kikapcsol, a nyomás növekedése pedig a fordított mód miatt fentről lefelé haladva gyújtja ki őket. A jeladó előtti 440 Ohm egy 330 és egy 100 Ohm-os ellenállásból összehozható, a szórásokat kihasználva.
Koszi a szepen Kobold ,csak egy kerdesem volna meg ,
ha osszekotom a jelet amit a aLM 358-as ad a tapfesultseggel , a 3914-es kap rendes vezerlest. Elore is koszi
Most olvastam figyelmesebben amit irtal , bocs a figyelmetlensegert , a jelado ezekszerint a szonda lehet.
Egy multiméterrel nem ártana tesztelni azt a szondát,
mert lehet hogy csak 3-4 bar-nál kapcsol és ennyi... A motor fordulatát szép lassan emelve meg tudod állapítani... A nyomásmérő szondák elég drága dolgok a hőtőgépesek vagy klimásoktól vettem anno 15e-ért, analóg kimenettel... Ha mükszik akkor minden oké...
A szonda ellenallasa nyugalmi allapotban 150 ohm , ahogy no a nyomas az ellenallas ugy csokken egesz 0-ig
Igen, a jeladó a szonda
Csak azért írtam jeladót, mert nekem a szonda az űr- és tengerkutatást juttatja eszembe...Az LM358-at nem tudom, miért kérdezted, az én kapcsolásomhoz nem kell. Az úgy komplett, ahogy lerajzoltam.
Koszi ! Utolag rajottem csak nagyon gyorsan atfutottam rajta es meg ra voltam hangolva az elozo kapcsolasi rajzra
Megepitettem a ledes olajnyomas merot es szuperul mukodik. Koszi szepen mindenkinek a segitseget
Sziasztok
Nagyon örülök hogy rábukkantam az oldalra ugyanis remélem itt kapok választ a kérdésemre, bár megmondom őszintén rendkívül hülye vagyok az elektronikai dolgokhoz, szóval ha butaságot írok akkor elnézést. Hasonló dologban kérem a segítségeteket, mint a téma, csak ez turbónyomás lenne. TDI blokkal rendelkező autómban van jelenleg egy turbónyomásmérő, utólag beépített igazi "japantuning" kör alakú óra. Ez mutatós óra, tehát a popsijára rá van dugva a motortérből a cső és ennyi, semmi bonyolult technika. Ezt az órát szeretném jó messzire kidobni vagy elajándékozni, ugyanis abszolút nem illik bele az autóba. Nem rég láttam egy olyan mérőt, ami elektronikusan jelzi ki a turbónyomás éppen meglevő értékét. (ezt képként mellékelem) Ez azért tetszik mert a pici lcd kijelzőt bárhova be lehet faragni, nem foglal nagy helyet és ezek mellett rendkívül egyedi. Tehát a terv ennek a megépítése lenne. Ahogy nézegettem a képet, itt is rá kell dugni a csövet ami befut egy kis fekete dobozba, feltételezem MAP szenzor lehet benne plusz valami kis áramkör, aztán továbbítva van egy kijelzőre aminek szintén van valami áramköre, a 2 vezeték meg testelés és tápfesz gondolom. Az lenne a kérdésem, hogy csinált-e már valaki ilyet, mennyire nehéz és bonyolult, illetve van-e kapcsolási rajza amit egy kedves barátommal át tudnék beszélni, ugyanis ő mondta ha hozok neki egyet akkor megépíti nekem? előre is köszi üdv JAMAL |
Bejelentkezés
Hirdetés |






Csak azért írtam jeladót, mert nekem a szonda az űr- és tengerkutatást juttatja eszembe...




