Fórum témák
» Több friss téma |
Pl.: Bővebben: Link
Sziasztok!
Segítséget szeretnék tőletek kérni, én ugyan nagyon sok honlapon átrágtam már magamat de számomra nem akar összeállni hogy hogyan is kellene kivitelezni ezt az egészet. Szóval, teljes felújításban vagyok, az elektromos hálózat is most kerül kiépítésre. Adott egy nappali amibe szeretnék egy RGBW világítást kiépíteni. A plafonon van gipszkarton, abba vezetném el, ez két különálló négyszög(darabonként 1.5x3.9m), amit ha lehetséges én vezérlés szempontjából még megfeleznék, így 4 zóna lenne a plafonon. Illetve később lesz még a szoba két sarkában, padlótól plafonig gipszkarton(2.6m), meg egy tv szekrény valahol(~5-7m). Ez még 3 zóna amit jelenleg kiépíteni nemtudok készre. Az egész rendszert én igazából számírógépről irányítanám elsősorban, a gépben lévő rgb világítás reaktív filmre/zenére/játékra, kismillió beállítási lehetőséggel, nemtudom hogy ezt ki lehet e terjeszteni egy ilyen kiépített led hálózatra. Esetleg wifin keresztül, vagy valamilyen kábelen. A kérdésem az lenne hogy először is kivitelezhető az én elképzelésem? Ha igen akkor miből mit vegyek hogy ez így megvalósítsam? Mire figyeljek ha a lehető legtöbbet szeretném kihozni a szalagból (fényerő szempontjából) amellett hogy a napi használat nem feltétlenül merülne ki a pár órában. Előre is nagyon köszönöm a segítséget. Idézet: Ezt mutasd be részletesen. „gépben lévő rgb világítás”
Van 3db led csík (120led/m, 12w/m, rgb, 2x 1.35m, 1x 0,6m) ami egy közös pwm-es vezérlőn van. Az egyik 1.35m-es szakasz fényerejét csökkenteni kellene. Erre megoldás?
Ha 1-2-3db valami 3-5A-es diódát beteszek az adott szakasz elé a +12Vra, az működik?
Sziasztok! Segítséget szeretnék kérni!
Fő világításnak led szalagot szeretnék ,led profilba építve! A konyha az étkező és a nappali fölé is, csíkok a!Valamint a folyosón középen egy vonalba! Egy barátomtól kaptam 24v tridonic led szalagot 23w-os Hozzá adott 24v-os tápegységet! Úgy terveztem hogy a led profil állmenyezetbe lessz beépítve és a tápegységet felrakom az állmenyezetbe! De kiderült hogy a tápegység ( tdk lambda drf 240-24-1) nem ventillátoros hűtésű de valamilyen hűtés kell neki! Sínre szerelhető és szelőztetés kell neki biztosítani! Mivel nekem összesen 50 m led szalagra van szükségem így ebből 6 -7 darab kell! Arra gondoltam hogy azt a 6-7 darab tápegységet kirakom egy rack szekrénybe és ventillátoros szellőztetésel megoldom a hűtést! Ami kikerülne a garázsba ami egybe van építve a házzal! Ott működhet a ventillátor! Így viszont lenne olyan szakasz ahol a tápegységtől 12mhosszú szálon kellene elvinni a 24v egyenáramot! Kérdésem az lenne hogy működne-e a led világítás ha ilyen messzi van a tápegység, ha igen akkor mi kell hozzá! Vagy esteleg hogy tudnám működtetni megfelelően! Ha rossz lenne az elgondolásom! Köszönöm a válaszotokat!
Alapvetően nincs gond a távolsággal, 12 m gyerekjáték. 2.5 mm2-es vezetékeknek elégnek kell lenniük. A LED szalag előtt kell majd keresztmetszetet váltani mert ilyen vastag vezetéket már nem célszerű/könnyű/lehet ráforrasztani.
A gyerekjátéktól azért messze van, 12m-en már 1,5V esik 5A hatására, ami már lehet jelentős fényerő csökkenés (szerintem) . Persze a betáp oldalon lehet emelni a feszültséget
Más kérdés, ha ennek a szalagnak métere 23W akkor az egy tápra jutó 10m is iszonyat fényerő. Lehet inkább körönként egy egy kisebb táppal kísérleteznék. A ventillátoros hűtést meg meghagynám másnak, lehet csinálni gondolom szellőző réseket, vagy jobb tápot választani.
Jelenleg egy Asus B350-F alaplap van a gépben, amin van szabad 1 rgb kimenet. Nyilván ebből nem lehet 4 zónát kialakítani, ezért tervezek majd beszerezni egy külön rgb vezérlőt, mondjuk egy NZXT Hue 2-t, ez elég jól összerakottnak tűnik. A legjobb lenne ha az alaplapról működne, de még az újabb B450-es családon is csak 1-2 kimenet van.
A nagyobb baj az hogy ezek mind csak pár métert tudnak kezelni, mert nem tud annyi áramot leadni hogy az elég legyen 10-20 méter szalaghoz. szóval ha meg is venném mondjuk az nzxt-t arra rábiggyeszthetek 4x2 méter és ennyit tud.
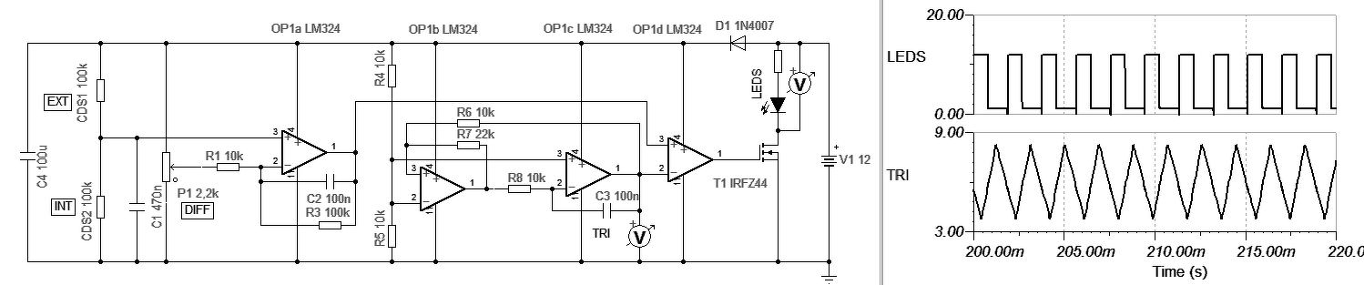
20w-nyi 12Vos led szalaghoz kellene nekem megoldás, hogy a szalag fényereje a környezeti megvilágításhoz igazodjon. Kész áramkört nem találtam - csak extra drágán, nagyon márkásban.
335-ös oldalvilágítós ledek, kb 4.5m a szalag - ez már meg van.
Hello! Én parasztosan így oldanám meg. Két CDS-t (LDR) sorba kötnék. Egyik a külső fényt figyeli, a másik a Led-sor fényerejét. A különbségi jellel pedig egy PWM generátort szabályoznék. Persze ez erősen kísérletezés szagú dolog, mert ha a környezeti megvilágítás alatt a napfényt érted, akkor a 100000 lux fényt nehéz lesz a Led-sorral ellensúlyozni. De az áramkörön kívül az érzékelők elhelyezése és árnyékolása/takarása adhat megoldást.
Köszi! Szobán belüli dolog. Egy üveg kép mögötti világítás lesz; oldalra világítanak ki ledek a kép mögül. Az lényege, hogy amikor kevés fény van a szobában, akkor ne világítson "ezerrel".
Nagyon nem lineáris a dolog, jobb, ha teszel be egy CDR-t + egy kis kontrollert és belövöd, hogy mekkora külső fényerőnél mekkora hajtást szeretnél, 5-8 pont elég, közötte lineárisan szabályozol (pontok le EEPROMba vagy kiméred). Még mielőtt valaki "ágyúval-verébre-t kiáltana, LCD kijelző háttérszabályozásánál 10 pontot kellett felvenni az S-görbéhez, hogy használható legyen.
Akkor vélhetően egy egyszerűbb áramkör is megfelel.
És úgy jár mint én, szabályoz szépen, csak bizonyos fajta ledes égőt ne vegyek. A ledek követik a hálózati 50Hz-t a szabályzás is szeretné, de mivel nincs szinkronban a mérés a hálózattal, vibrál a kijelző rendesen. Tudom több érték átlagolása, eleve szűrt jelet adni a kontrollernek... ( de 10 év után most futottam bele először.), és csak okulásképpen írtam.
Sziasztok. Kérdésem ,LED csík idáig jól szuperált ,most meg villog . Lehet a tápegység a gond? Előre is köszi a segítségeteket.
Hello! Tekintve hogy a Led csík általában 3-asával sorba, de ezek párhuzamosan kapnak tápot, így ha mind villog, legnagyobb a valószínűsége a táp hibájának.
Hello!
Kerékpárt szeretnék dekorálni led szalaggal. Az első kerék és a hétsó kerék villáira raknám a szalagokat. előre fehér fényű menne, hátra piros. (ez csak dekoráció lenne). A tápellátást 5V-s powerbankal gondolom megoldani. amit a vázra tennék egy kis táskában. Valamennyire vízálló is kellene, hogy legyen. Viszont úgy láttam, hogy inkább 12v, és 24v led szalagok vannak. Ekkora aksit nem tudok ciperlni a biciklin. De itt a szalag hossza csak kb 20-30 cm lenne, tehát nem kell meghajtani a pl. 60 ledet (ami 1m szalagon van).Szeretném kérni a véleményeteket, hogy milyen led szalag lenne alkalmas? lehet-e használni 12v led szalagot is vagy csak 5v-at? a powerbank 5v-ja elég stabil a led szalagok meghajtásához? vagy kell fesz. stabilizátor hozzá? Előre is köszönöm a válaszokat!
Szia!
Vegyél egy step-up konvertert ( DC 3- .... volt ) és azzal meg tudod hajtani a 12 voltos szalagot. Különben nem megy. Link a privátodban. A hozzászólás módosítva: Ápr 3, 2019
Inkább használj 18650 akkuból 3db-ot. Lehet macerásabb tölteni, de átalakítás nélkül megy róla a 12V ledsor. ( egy biztosíték nem árt pluszban.) A powerbankban is valami hasonló van, egy konverterrel. (esetleg kivénhedt laptop akku)
A hozzászólás módosítva: Ápr 3, 2019
köszönöm szépen. nem is tudtam, hogy ilyen is van
Szia. Vettem tápot ,bekötöttem ,de nagyon melegszik, kéz nem bírja a hőjét. Gondolom ez nem természetes ,vagy igen ?
Én nem veszek tápokat, így nem tudom ott mi a természetes és mi nem. De ha nagyon meleg, az csökkenti az élettartamát. Viszont számtalanszor le lett írva, hogy célszerű a szükségesnél egyel nagyobb teljesítményű (áramú) tápot választani. Mert legtöbb esetben alá vannak méretezve.
A terhelőáramot vagy meg kell mérni, vagy a Led szalag típusa/hossza alapján kideríteni..
Sziasztok. Előre is elnézést, ha van erre jobb topic, de gondoltam azért témába vág a kérdésem.
Próbálok tömör lenni. Szeretnék egy 5-6 ledből álló ledszalag darabot elemmel működtetni. Nem vagyok egy elektronikai zseni ezért is kérdezek. A cél az lenne hogy minél tovább világítson, volt már egy kísérletem a témában, egy sima 9v-s elemet tettem rá, rajta hagytam jó pár napig világított is. A kérdés hogy milyen elem lenne célszerű egy ilyen kis led szalag működtetéséhez, minél kisebb méretben. Egy asztali dekor lámpát akarok csinálni, és az elemnek is el kell férnie az aljában. Gondoltam tölthető elemre is, mondjuk 18650-s cellára, de abból gondolom kéne 3 db, hogy jól muzsikáljon, és az már nagyobb hely igényű. plusz akkor kell valami töltés vezérlő. Van esetleg erre valami célszerű megoldás, amivel relatív hosszabb távon működtethető egy ilyen rövid led szalag, vagy esetleg cob led. Válaszokat előre is köszönöm.
Kis hazánkban akkumulátor, nem tölthető elem.
![]() Az első kérdés az, hogy mekkora fényerőt szeretnél. Ha csak minimálisat, akkor jobb, ha egyszerűen pici, SMD LED-et használsz. Azok viszonylag keveset fogyasztanak, nem is kell 12 V a működéshez. Ebben a formában a tápellátás lehet egy lapos telefonakku is vagy az egyszerűség kedvéért AAA méretű elem. Itt nézz szét: SMD LED-ek. Igaz, ezek forrasztásához kell némi kézügyesség és egy normálisabb páka is.
Üdv.
Köszönöm a gyors választ, és elnézést a hogy le elemeztem az akkumulátort. Mondjuk én is hibáztam mikor azt írtam minél kisebb helyen akarom megoldani az aksi témát, de valami ilyesmiben gondolkodtam még. 18650 aksi pakk Viszont ez nyilván nem kicsi, de gondolom tovább működtethető vele egy rövid led szalag, plusz esetleg lehetne nem 18650-s méretű cellát használni hanem kisebbet, de gondolom ezzel a legegyszerűbb elérni a 12 voltot, mert 3.7-s egy cella. Számomra ennek az előnye hogy tölthető, minden megvan hozzá. A kérdés hogy vajon meddig üzemel egy ilyen pakkal a szalag, de gondolom egy jó darabig. A hozzászólás módosítva: Ápr 24, 2019
|
Bejelentkezés
Hirdetés |






De itt a szalag hossza csak kb 20-30 cm lenne, tehát nem kell meghajtani a pl. 60 ledet (ami 1m szalagon van).

