Fórum témák
» Több friss téma |
De akkor az adatlapjába mit jelent az,hogy 60mA max?
szabcsi: Én úgy mérem a feszt,hogy közbe rá van kötve a lézer és úgy stabilan 3V.Meg természetesen ha nincsen rákötve a lézer akkor is 3V.
Nem lehetne úgy megoldani a lézer meghajtását, hogy akksiról menjen, és egy tranzisztorral kapcsoljuk? Igaz tölteni kell az akksit, de legalább egyenletes az áram. Vagy így is ingadozna az áram?
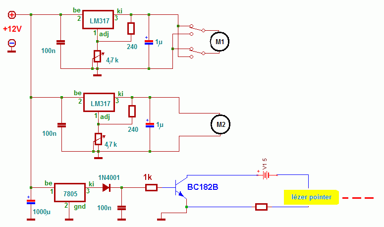
Csináld úgy, ahogyan Csibi honlapján van! ennél jobb és egyszerűbb nincs, ha sima lézerpointered van (1mW alatti)! Ha ettől is kipurcan (mert én is szenvedtem ilyen piaci sz...ral, és meghalt), akkor a pointer hibája, annyira kókány!
így égettem ki 2 lézert
gondolom azért mert 1. nem volt rajta hűtés 2. ingadozott az áram Azért gondoltam arra, hogy amikor bekapcsolom a tápot akkor egy tranzisztor kapcsolja az akkuval működő lézert. (ezt most jól leírtam )
Nah 3 lézeren túl vagyok
ugyhogy számomra vége a lézerépítésnek. Az elsőt úgy nyirtam ki hogy "elnéztem" és ellenállás nélkül kötöttem be. A második valószinüleg azért halt meg mert nem kapott hűtést, a mostani meg passz, talán azért, mert fordítva kötöttem be (ne használjatok tápkábelnek ugyanolyan szinű vezetékeket!!!!). Mondjuk 100%-an nem mondtam le, mert megpróbálom még a DVD író lézerrel, annak csinálok áramgenerátort, de ilyen piaci izével már nem szórakozok.A kép az utolsó áldozat.
Csinálj neki normális generátort, akármilyen lézert hajtasz meg...
Én kb 3-4 jónapig hajtottam a piacos lézert, ugyanilyet mint ami a képen van és nem lett semmi baja, egyet sem nyírtam ki. Ha fordítva kötöd be, rossz polaritással, attól még nem megy tönkre.
akkor mitől nyiffant ki?
a normális generátor alatt áramgenerátort értesz?
Nem tudom miért halhatott meg. Igen normális áramgenerátort értek.
mindegy, többet már nem áldozok ilyen unknown lézerre, inkább DVD íróból csinálom, igaz ott is figyelni kell, de ott legalább vannak rendelkezésre álló adatok, nem csak úgy vaktába dolgozok...
Figyu, ez tanulópénz volt! pl: Csibi doksijában is ugyanilyen lézer van, de ő is inkább olcsó, 1mW alatti teljesítményű "normálisabb" lézerrel hajtja a lézershowját! Én is ugyanilyennel szívtam, többször is! Nem is nevezném lézernek! Használtam, 20mA folyt rajta 3volton, majd fél óra múlva szépen elhalványult, majd örökre kialudt... és nem volt meleg a tokja! ( egyébként mintha egy fókuszált LED lenne benne). Én is majdnem lemondtam a lézershowm megépítéséről, de egy normális pointer segített rajtam
![]() egyébként teljesen ugyanez a szitu: áramgenerátorral is kipurcant, mindennel...szerinted miért van rajta olyan nyomógomb, amit folyamatosan fogni kell, mikor lézerezel? hát azért, mert az ember ujja "elfárad", így maximum 2percig használja egyfolytában. És ezek a lézerek erre lettek tervezve... nagyon kevés az üzemidejük, szerintem hűtéssel sem lehetne tovább használni! Tehát: "Dopki" az összes hasonlót!
köszi, de az utolsó lézer halványulás nélkül purcant ki, vagyis ráraktam elemre (már előtte is kipróbáltam és szépen működött) aztán leszedtem, mikor megint visszaraktam volna, már nem világított
Hát ez olyan üveg nagyban, mint amilyen a CD játszókban van kicsiben. Ott is van egy ilyen, ami előállítja a 3 sugárnyalábot. Grating-nek hívják, a lézerdióda után van közvetlenül, vagy egyes típusoknál rá van építve a diódára, és ha megnézed nagyítóval, pici bordákat találsz rajta. Gondolom valami hajszálvékony gravírozással lehet ilyet készíteni.
Írókban írás módban a lézerek a nagyobb teljesítményen impulzus módban világítanak, azaz nem folyamatosan. Így tovább bírják a terhelést. Tehát lehet, hogy nem elég a megfelelő áramgenerátoros tápellátás, egy oszcillátor is kell!
Nagyon érzékeny a sztatikus feltöltődésre is, lehet attól nyiffant ki!
hay!
ebbe egyet értek mert énekem még beüzemelés elöt sikerült egy 300 mW ir diodát kinyirni! az lehet egy kézel valo megfogástol vagy egy földeletlen pákával valo beforasztástol!!!!
Hát igen! Erre való a csuklóföldelés, az 1MOhm-al le van választva az üzemi földtől. A pákák között van olyan amelyiken gyárilag van földelés, de olyan is, hogy egy banánhüvely kínálja a földelés csatlakozását. Ezeknél érdemes 150KOhm-ot beiktatni. Megoldás még az ESD fólia, amit a munkaasztalra terítve, és egy patentos megoldással lehet csatlakoztatni.
Lézerdiódás munkáknál kerülni kell a műszálas ruhaneműket.
Próbáljátok ki esőbe a lézert!!
De azért maga a lézer fedett helyen legyen! Olyasmi, mintha füstben lenne.. majd próbálom lefényképezni csak elállt az eső
Nem lehetne a lézert egy egyszerű astabillal (a 2 LEDes villogó áramköre) szaggatni, és ezáltal létrejönne a "fésű" hatás? A szupepe féle áramgenerátornál lehetne csatlakoztatni az astabilt, vagy nem jó ötlet?
Heló
Most kezdtem bele két galvo építésébe, már elvileg a vezérlő rész tiszta, de a végfokot illetően lennének kérdéseim: Van egy torroid trafóm, ami 2x24V AC=> +-35V, ehhez kellene valami jó erősítő IC. Egyből a TDA7294 jutott eszembe (elég nagy teljesítményű, és olcsó is), de valaki itt írta, hogy TDA IC-k nem igazán alkalmasak galvo erősítőnek. Valaki próbálta már? Mennyire kell stabil fesz a végfoknak? Gondolom úgysem lesz teljesen kivezérelve a végfok, mert elfüstölhetnek a tekercsek... Köszi
szerintem rossz helyen jársz az erősitő mindig és mindig téma forumban kéne feltened a kérdést!
Üdv!
LM 3886 és ne is keress jobbat mert olcsó és nagyon megfelel. Nembeszélve a mindenféle védelemről ami bele van építve. Nem szükséges stabilizálni a végfokot .
Ezt már néztem én is, de kb +-35V-om lesz, ami a maximális feszültsége, de akkor valahogy megpróbálok csökkenteni rajta.
Egyébként már rátaláltam a lézered dokumentációjára, így az e-mail értelmét is veszti amit küldtem. Pedig nem mondhatnám hogy nem tájékozódtam, mert átolvastam Kaninjo fórumát, Elm, és Norm honlapját, a terminál fórum lézer topicját, és itt a szkenner építős topicot, de nem találtam jó rajzot. Belenéztem ebbe a topicba is, de láttam az elején, hogy csak spirográfról folyik a beszélgetés, nem is olvastam tovább, csak ma olvastam át az egészet, és igazábol elég lett volna ezt az egy topicot átolvasni, mert lényegében itt van minden. Amint elkészültem a galvókkal leírom a tapasztalataimat, észrevételeimet, hátha kedvet kap még valaki az építéshez.
nem kell csőkkenteni a feszt nekem +-36 volton megy
Az LM 3886 +-24 től 80 voltig mehet de elég neki a 36 szkennerben csak legyen bőven amper
Lenne még egy kérdésem:
Az LM3886 adatlapján található első rajzot szeretném megépíteni. Ugye itt DC-t is kellene erősíteni, így a freki függő alkatrészeket ki kellene szedni (tekercs, kondi). Így a kimeneten lévő párhuzamos R-L szűrőt egy az egyben elhagynám, de a visszacsatolásban lévő 10u-s kondit gondolom nem hagyhatom el. A Mute lábbal párhuzamosan lévő kondi gondolom csak zavar szűrést csinál => nem szól bele az átviteli karakterisztikánkba.
Nekem semmilyen C-tag és L tag nincs benne .
Ma megérkeztek a mágnesek, és a csapágyak. A mágnesek nagyon picik (8mm hosszú, 4mm a külső átmérő, és a belseje 2mm) és így nem igazán lehet megtekercselni, mert legalább 80 menet kellene (az ellenállás miatt) de ilyen pici tekercset csak nagyon nehezen lehetne készíteni. Ekkor jutott eszembe, hogy te készítettél már vasmagos galvót, aminek nem vasmagja volt, hanem panel. Végül ez maradt a galvódba, vagy kicserélted vasmagra? Azt jóval egyszerűbb lenne elkészítenem. Holnap megjön a többi alkatrész is (végfok, DAC) most azokat szeretném lepróbálni szkóppal, hogy az elektronika az oké, csak a mechanikával kelljen szenvedni...
nekem maradt a panel de az én galvómban 3 mágnes van egymás után fűzve
persze egymáshoz képest taszításba kell forgatni öket aztán ragasztással fixálni. de az előző galvóm egy mágneses volt és 140-es volt a tekercse igaz egy kicsit széles volt a tekercs és az utolsó pár menet már nagyon kiesett a mágnes hatásköréből de megoldhatod akár próbával hogy 0,25 vagy 0,30 huzallal tekered .
Értem, és egy mágnessel kb milyen sebességre volt képes a galvó? (ha elkészítem hozzá egyszer a visszacsatolást, akkor már nem szeretnék változtatni rajta)
Heló
Ma összeraktam a vezérlő részt. Működik is a popelscan nevű progival, letöltöttem a mamba black demot amit nem tudtam rávenni, hogy működjön. Sima LPT portos DAC-om van (DAC0832) port beállítást csak egy helyen találtam benne Settings=>colour settings menüpont, ez 378-ra van állítva, de nem csinál semmit. Vagy azért nem működik mert demo? |
Bejelentkezés
Hirdetés |







vagy egy földeletlen pákával valo beforasztástol!!!!






