Fórum témák
» Több friss téma |
erre gondolsz?:
http://www.hestore.hu/termek_10023090.html
De te egy 230v os motort szeretnél ki és bekapcsolni?
nem,van előtte egy áramkör amiből kijön egy vészleállító gomb ami biztos nem 230 voltos és én ennek a kapcsolónak a helyére szeretném ezt a karpántos dolgot bekötni
Ha nemsok áram folyik át a vészleállitó gombon akkor jó lesz az 5Vs 1A s relé is.De akkor változtatok a kapcsoláson.Mer ez ha rajtad van a karpánt akkor lezár a relé de ha leesik akkor kinyit.Itt pont forditva kéne.És csak egy pillanatra kell megynyomni a gombot?
Nemjó az hogyha leesik a karpánt "elveszi" a 230v ~ a futópadtól?
csak annak a bekötésével nemnagyok akarok kísérletezni jobblenne ha a vészleállító helyére tenneém be az áramkört de ha csak a te variációd a biztos és nincs más akkor azis jó
meg egy kicsit félnék egy 230 v-s kapcsolót a testemre kötni
Van bonyolultabb is csak az én béna fejemtől ennyi tellik
akkor jó azis amit tudsz csak működjön aza lényeg
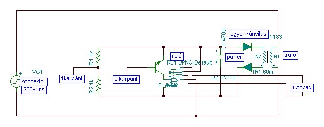
Valahogy igy gondoltam.Valaki okosabb megnézné hogy jó e?Az izzó a futópad.
hih,kössz de akkor most kérek egy részletes magyarázatot hogy milyen alkatrészek kellenek meghogy ez hogy működik
amugy kösz
meg odaírtad hogy futópad csak nemtom hogy azt hova gondoltad,az áramkör melyik részéhez,és a a trafó milyen legyen?és az miért kell oda?
és aza v bekarikázva ésazott fennt a sarkában bekarikázva az mi?
Elgondolásom szerint a trafó letranszformálja a 230v rms t és a 470 microF os kondi a kimaradó félperiódust pótolja ez a pufferkondi..Ha rajtad van a pánt akkor behuz a relé futópat kap áramot.Ha leesik a pánt a relé kienged és a futópad áramellátása megszűnik,azaz leáll.
lehet hogy mégiscsak jobblenne egy olyan amit a vészgombhoz kötök be mert ezt így nemhiszem hogy megtudnám csinálni
meg aztsem értem hogy ezt hogykell bekötni ésa tápellátása honnan lenne megkogy hová kötöm a csuklópántot (most van a fejemben egykis kavarodás úgyhogy most semmit nemértek)
csak az érdekelne hogy hová megy a futópad,a pánt,és mik azok a bekarikázott alkatrészek aztán onnantól már boldogulnék.
Szia!
Az egyik profi gépen úgy oldották meg, hogy a kezelő panelen van egy reed relé amire rá kell helyezni egy mágnest. A mágnes egy vékony madzaggal össze van kötve egy csipesszel, ami a páciens ruhájára van csiptetve.Ha a mágnes leesik, megáll a gép, szerintem nem is olyan bonyolult. Üdv.: Szidom
Egy kicsit jobban részletezve.A pánt 1 a tranzisztor bázisára a pánt 2 a két 1k ohmos ellenálás közé.
még egy utolsó kérdés: a tranzisztor és a relé típusa?
Szia!
Ez az áramátvezetősdi nem lesz jó megoldás! Miért kell az emberen keresztül vezetni ehhez a feladathoz áramot? Ráadásul ha a muksó befejezi a futást és leveszi a karpántot, a masinán mindig lekapcsol a vészleállító? Semmi más nem kell csak egy érintkezőpár, közte egy vezetővel, egy kis damil meg egy csipesz! Ha az ürge a damillal kirántja a vezetőt, megszűnik az áramellátás, és megáll a masina! A másik megoldás a fentebb vázolt reed relé! Sajnos azt látom nagyon nem vagy otthon ezekben a dolgokban, ezért nagyon gondold meg mit csinálsz, mert ezzel a kütyüvel más fog érintkezni, nagyon nem volna jó, ha agyonvágná az áram!
Bocsánat nemjóhelyre kötöttem a relé eggyik kontaktusát.DE NAGYON VIGYÁZZ MERT MÉGISCSAK 230VRMS
Nemhiszem hogy a tranzisztor bázisárama halálos lehet.
Próbáld ki először ha kész 230V nélköl labortápról és ha ugy megy akkor ok.
Szia!
Persze, hogy nem, de fölösleges, ráadásul biztosítani kell a folyamatos kontaktust, vagy egy kis időzítő is kell, mert minden kis érintkezési zavarra leáll! |
Bejelentkezés
Hirdetés |







