Fórum témák
» Több friss téma |
Fórum » Motorgyújtás
A T a dugattyú felső holtpontját jelzi, az F ( fire) pedig a gyújtás időzítését.
Köszönöm. Így már érthető. Tehát akkor T re kell állítani a jelöléseket. Közben találtam egy videót. Itt is T re van állítva. Bővebben: Link
Köszi mindenkinek a segítséget. Bővebben: Link Jól raktuk össze.
Sziasztok.
Segítség kellene erről a fesszabályozóról. Ez egy lifan 4t 50ccm motoré. Sajnos az eredeti gazdája szétcseszte a vezetékelését, így a színek nem mondanak semmit. Leírná nekem valaki, hogy melyik szín mit takar és hová megy el.
Szioasztok. Lenne egy babetta gyújtás simsonra ami már csak a nevében hasonlít a babettára úgy átalakítgattam és hozzá van egy inverteres programozható DC CDI-m. No ez működik is már , csak ugye most meg kellene oldanom a töltést. Van 3 egymástól egyforma szögekben (90*)-ban eltolt világító tekercs amit áttekertem 0,82-es huzallal annyira amennyire csak lehetett így a három sorba kötve tud 12V40W-ot és a 35W-os izzót hó fehéren hajta már 3-4000-es fordualttól. Ugye mivel már nem kell gerjesztő tekercs ami fázistolásban és térbeli tolásban is van a többi négyhez képest azt szeretném megtudni hogy ha én a három tekercsem egyszer egyenirányítom, majd egyenirányítom a 4.ik tekercset is amit szintén áttekerek majd nagyvasmagos világítónak 0,82-vel akkor a "két" tekercset pólusok szerint sorba kötve elvileg növekednie kéne kb. 15W-al a kivehető teljesítménynek 12V-on számításaim szerint annyit tud most egy nagy tekercs. Vagy kössem párhuzamba őket? De akkor viszont a vastag huzaltól és a kicsi menetszámtól gyakorlatilag észrevehetetlen teljesítménnyel fog beszálni a közösbe. Erre szeretnék egy kis felvilágosítást. GYÚJTÁS KÉPEI
A három eddigi nagy tekercsről szemléltetés képp mellékelem a képet. Minden ötletet várok esetleg aki már tekercselt még az általam leírtnál is erősebbre babetta gyújtást azt mindenképp írjon A hozzászólás módosítva: Jan 30, 2014
Kár volt áttekercselni! Az eredeti vastag vasmagos tekercs gyári tekercseléssel (a 3 db sorbakötve) vígan elviszi a 12V 55/60W-os H4-es izzót. A negyedik helyére kellene egy áttekercselt vastag vasmagos ami adná az akkumulátornak a töltést.
Komolyan? Nekem eddig csak pislákolt vele a 35w-os mindíg vagy a lendkerekem delejezése elágtelen már. Azt értem de akkor nem lenne kicsi a feszültség ?
Sziasztok!
Ha valakit érdekel van egy programozható gyújtásom amit szeretnék megosztani veletek. Kiindulásnak a Gompy féle elektronikát használtam, de saját vezérlő kóddal és GUIval. gompy féle változat: http://www.electronics.gompy.net/cdiscoot/index.html A saját GUI és a bootloader innen tölthető le. Nem tökéletes még minden, de müködik és pontos. ha valaki szeretné tesztelni, csak bátran, ha valami kérdésetek van irjatok nyugodtan. Üdv, Csizi A hozzászólás módosítva: Feb 1, 2014
Szia
Hú, ez már szeretem, és nagyon örülök hogy sikerült egy működőképes változatot kreálni a Gompy -féle változatból. Gondolom nem volt kis munka. Tudom, mert én is megpróbáltam, de nem volt türelmem hozzá, főleg forrás nélkül. Ha jó látom te új bootloader írtál . Első benyomásokról ha megengedsz pár szót. A Baud Rate-t levitted 9600-ra, ez nagyon jó mert 16MHz-en ott téveszt legkevesebbet a kommunikáció. A 14500 fordulatnál levő 5° fokos késleltetés (lásd honlap kép), meg nagyon jó algoritmus időt sejtet, 57uS alattit . Gratulálok. Ez nem semmi. ![]() Hogy egy kicsit dicsekedjek, 25uS-nál tartok 8MHz-nél, de megmondva szerintem, ez a vége az enyémnek. Már jobban optimalizálni nem tudom. A végére egy tanácsot ha meg engedsz, a hardver részt elnézve lesznek még problémáid a zavarokkal. Mert ez a PIC fene egy jószág, nagyon érzékeny, nem csoda hogy gyári elektronikákban ritkán találkozik vele az ember. Különben meg az a furcsa hogy nagy cégek nagyon megbízható gyújtásaiban meg pont az van (Walbro-Stihl). Ki érti ezt. Még egyszer gratulálok , kíváncsian várom a gyakorlati teszteket, és hardveresen valami segítségre lenne szükséged. Bármikor itt megtalálsz fórumba és privátba egyaránt. Utóirat: Aki nem érti lelkesedésemet elmondanám, hogy külföldi fórumokat elnézve ott levő műszer parkot látva, és embereket akik 4-5év alatt nem képesek egy működőkepés projektet összehozni. Kicsit elgondolkozik az ember . Csak így tovább CheeseE. A hozzászólás módosítva: Feb 1, 2014
Hello,
Hát mondjuk teljesen átirtam mindent, csak az alap ötlet jött onnan. Szóval új bootloader, uj GUI, maga a kapcsolás ami megegyezik. De mint irtad is, az sem működött rendesen, ugyh egy szkóp beszerzése után, kisebb módositásokat kellett végrehajtanom. (túl érzékeny volt az input, minden kis zajra triggerelt). Az algoritmus nem olyan gyors, kb 200uS a számitás, de minden egye fordulaton interpolálva van a késleltetés, ezért is pontos. Én a robogómon használtam, 50cc 2T, és müködik szépen. az intditást kell még finomitani, mert az öninditó pont a határán teker annak amit fel tud dolgozni, de rugásra tökéletes. Sajnos most nem tudok vele foglalkozni, mert elköltöztem messzi tájra. de ha valaki szeretné tesztelni, akkor hajrá, ha valamit javitani kell, akkor megteszem ![]() Üdv
Sziasztok
Tudnátok abban segíteni, hogy építettem egy CDI gyújtást és az a gond vele h alapjáraton illetve olyan 3000-ig pörög jól de utána csak dadog. Cseréltem tirisztort de akkor is ugyan ezt csinálja. Valami ötlet hogy mi lehet a baja? Esetleg a benne lévő 630voltos 1µF kondi nem bír feltöltődni nagyobb fordulaton és az lenne a baj???
Senki nem tud mondani semmit?
Ennyi infóból mit vársz?
Köszönjük hogy közrebocsájtottad a a fejlesztésedet , amibe nagyon sok munkát és időt raktál, és nagyon örülök hogy közrebocsájtottad. Mert sajnos mostanában ez elég ritka (azért vannak kivételek PICkit 2 - LMC3 és elnézést akit kihagytam).
Végül, sok sikert kívánok neked a nagyvilágban és találd meg számításaidat. Angolul hogy is.... Jaa Regards nyemi
Szia
Kapcsolást legalább "légyszi", meg egy kicsit több infót, a motorról , tekercsekről. Mert így elég nehéz bármit is válaszolni (mert minden CDI általában 1µF van, meg sok más ).Köszönöm.
Szia
Simson s60/4f aksiról megy a gyújtás. Sorba kötöttem 3 1µF 630v kondit és javult, így körülbelül 4-5 ezerig pörög te afelett szintén kihagy a gyújtásom.
Kevés a nagyfeszültségű résznél a feszültség és az áram. Nem képes még 330nF (3x1µF sorba) feltölteni úgy hogy 4-5 ezres fordulat felett is legyen szikra.
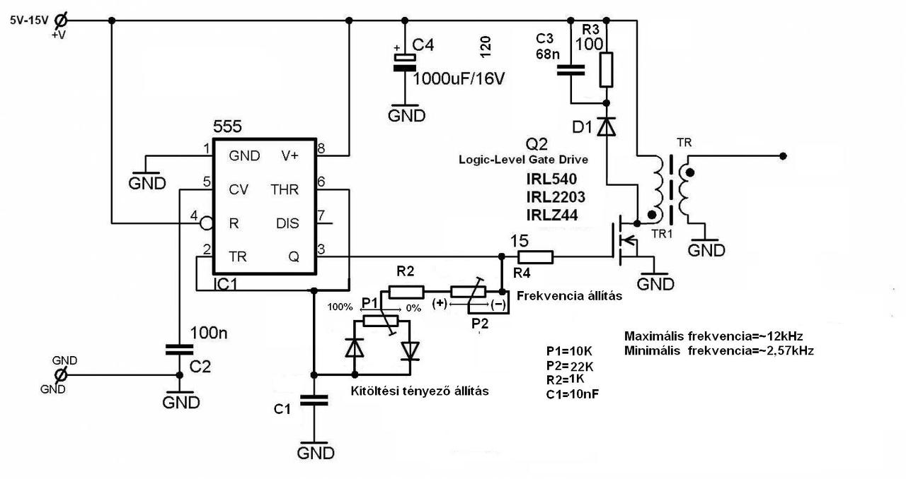
(szegény 555 de utálom Hát mit is tanácsoljak Kicsi a bétája a tranzisztornak nem nyit ki megfelelően.Á... Fetet bele (kibicnek semmi se drága) De valahogy így ![]() Amúgy ezt a kapcsolást el kéne már felejteni.
Köszönöm a válaszod, megépítem ennek alapján remélem jó lesz. Nem tudtam hogy kuka ez a kapcsolás
(
Ha megépíted a kapcsolást, arra ügyelj, hogy a C1 értékét biztos hogy változtatni kell majd (növelni, hogy csökkenjen a frekvencia) .
Mert így ferritmagos transzformátorhoz jó, és te meg lemezelt magost használsz. Úgye?
Szia
Megépítettem a gyújtást azok alapján amit linkeltél, de olyan gondom vagyis kérdésem lenne, hogy így 2,5 ampert vesz fel működés közben illetve a E vasmagos trafó melegszik de nagyon. Ezeket leszámítva megfelelően működik . Az előző verzió ugyan ezzel a trafóval 0,4ampert vett fel a kapcsolás valamit elszúrtam hogy most meg 2,5 ampert zabál???? Idézet: „Megépítettem a gyújtást azok alapján amit linkeltél, de olyan gondom vagyis kérdésem lenne, hogy így 2,5 ampert vesz fel működés közben illetve a E vasmagos trafó melegszik de nagyon” Ez már jó jel. ![]() Először is kérdezném hogy hány VA trafóról van szó, és milyen feszültségre van méretezve a szekunder, és primer tekercse ? Mert két dolgot kell rendbe szednünk. A frekvenciát és a kitöltési tényezőt, hogy a trafód optimális teljesítmény átvitelét megtaláljuk. A kapcsolást a megadott értékekkel építetted meg? A hozzászólás módosítva: Feb 8, 2014
A trafóm 4,2 VA, 230/12 voltos, a c1-nem kézalatt egy 22nF kondenzátor volt azt építettem be. Nem akarok hülyeséget mondani de a freki szerintem nagy mivel most nem zug mint az előző verziónál, hanem majdnem "visit" olyan éles hangot ad ki működés közben. Értékek minden a megadott kivéve a C1 de akkor próbálkozok azt változtatni. Ja még annyi hogy fet-nek BUZ11-et használtam.
A hozzászólás módosítva: Feb 8, 2014
Kicseréltem a c1 kondit 10nF-re így csak 1,4 ampert zabál és megmaradt a teljesítmény is, de viszont ha csökkentem még kisebb értékre a c1-et akk már nem bírja feltölteni az 1µF 630V kondenzátort.
Nem, csak ki lehet számolni a frekvenciát a kondenzátor és a trimer értékéből.
0,72/C(µF-ban)*R(k ohm-ban)=Frekvencia (kHz-ben) 50% kitöltés mellet. A hozzászólás módosítva: Feb 8, 2014
Ezek szerint 7,2kHz a freki ezt csökkentenem vagy növelnem kellene?
A hozzászólás módosítva: Feb 8, 2014
Szerintem csökkenteni de a kitöltéssel is kéne játszani.
Kreáltam egy rajzot, építsd meg és a két poti segítségével, próbálj egy optimális áramfelvételt elérni. Nem tudom a 1,4 A terhelésen mérted, akkor mit használsz terhelésnek? Mert én 4,7 -6 k ohm/10W szoktam párhuzamosan az 1µF kondenzátorra.
Na így sikerült levinnem 0,3-0,4 A-ra a fogyasztását csak olyan probléma van hogy,az R3 egy fél perc után felmelegszik. Ennek mi lehet az oka? Tegyek oda nagyobb ellenállást?
A hozzászólás módosítva: Feb 8, 2014
Na jönnek a problémák.
![]() A primer tekercsednek nagy az induktivitása, ezért az ön indukciója is. Ez egy Snubber áramkör ami az önindukcióból eredő fölös energiát (feszültség csúcsokat) hivatott felemészteni. Ezért oda legalább 1-2W-os ellenállás kell. Amúgy meg igen növelheted az értékét is , de csak kis lépésekben mert ha túl nagyra sikerül, tönkremegy a Fet. A hozzászólás módosítva: Feb 8, 2014
|
Bejelentkezés
Hirdetés |








.

Kicsi a bétája a tranzisztornak nem nyit ki megfelelően.
( 







