Fórum témák
» Több friss téma |
Sziasztok!
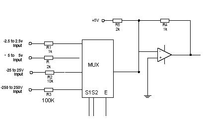
Egy másik topicbeli projectemhez keresek analóg multiplexert . Olyan tipus kellene nekem, ami 4 bemenetű legalább (jó a 8 bemenetű vagy a dual 4 is) és ami a lényeg, hogy szimpla 5V-os táppal menjen. Egy műveleti erősítő bemenetére kéne 4 bemenet közül egyet kapcsolnom mikrokontrollerrel. A 4 bemeneten más más ellenálások vannak, így az erősítő erősítése minden bemenettel más. Köszi.
:no:
, ehhez lenni én kezdő :yes: i'm Sorry :yes: :integet2: üdv
hi
74HC4052; 74HCT4052; Dual 4-channel analog multiplexer, demultiplexer CD74HC4052E (TI) DIFF.4-CH.MUX/DEMUX DIP-16 NOPB 58,34 Ft megy 5V is.
Megy 5V-ról, de akkor csak digital jelet tud kapcsolni.Analóg jel kapcsolásához mindegyiknek kell negatív táp is, különben vágja a jelet. A minimum érték plusz 2,5 mínusz 2,5V, ami azt jelenti, hogy a kis fogyasztásra való tekintettel "lebegtetve" táplálható, vagy a vezérlőjelet ülteted féltápra.
De most nézem, Neked erősítést kell szabályozni, akkor nem színuszjel megy át rajta.
Helló!
Köszi a választ, de sajnos ez nem jó nekem. Néztem ezt a tipust meg a 4051-est is. Az a baj velük, hogy szimpla GND és 5V táppal nem tudok negatív feszültséget kapcsolni vele. Ahhoz kéne a -5V is a VEE lábára, de nekem csak 5V és föld van, mert USB-ről kapja a tápot, szóval nekem valami különleges spéci tipus kell. Ha nem találok ilyet akkor lehet hogy egy digitális potit kell beraknom az erősítőbe, csak nemtudom hogy azok mekkora áramot bírnak, meg egyszerűbb egy multiplexert vezérelni mint SPI-on a digit potit.
Nem tudom, hogy merjem-e ajánlani a TDA7440D-t.
Ha jól működik akkor többre is képes mint a bemenetek kapcsolása...
Hmm... érdekes ötlet. Attól tartok hogy ez 100Khz-es tartományokban már nemigazán működik. Meg nem is nagyon tudnám illeszteni műverősítőhöz mert ez mindenféle érdekes szabályzással el van látva.
Felrakok egy ábrát hogy kb hogy nézne ki a kapcsolás. Ha nem lesz multiplexer, akkor R4-et lecserélem esetleg digit potira, vagy a bemeneti ellenálások helyett egyet berakok.
csinálj negatív fesz generátort, ha így hívják
Max635 /6/7 IC az +5V tud -5V is nézd meg az adatlapját
Hi!
Megnéztem, van benne tekercs vagy induktivitás ahogy sejtettem. Ha nem lesz más akkor ez is szóbajöhet. Akkor már használhatnék max232-t is és lenne +-10V-om. Akkor lehet hogy a műveleti erősítőket is hajthatnám arról és oda se kéne single táposat rakni. Csak kérdés mekkora áramot lehet levenni a max232-ről.
Minek kell bele max232? Nem USB ről megy?
Ezen a 4 bemeneten egyszerre vannak jelen a feszültségek?
Amúgy pl. ICL (v.M?) 7660-hoz csak kondik kellenek...
Hi!
Igen egyszerre vannak. Azaz pontosabban a négy bemenet az ellenállatok előtt össze van kötve és ugyanaz a jel van mindegyiken. A multiplexer meg kiválasztja melyiket engedi az erősítőre. Mert ugye az erősítés attól az ellenállástól függ a bemeneten. Az a lényeg hogy a szkópon ami lesz ebből abban állítható legyen a feszültséghatár programból tehát ha azt állítom hogy -5-től 5 voltig, akkor azt a bemenetet teszi az erősítőre, ebből adódóan az erősítés is a +-5voltos jelhezvaló lesz és olyan lesz a vertikális felbontása a szkópnak. Huhh remélem lehet érteni. Tehetnék egy sima többállású kapcsolót is, de akkor nem tudnám a PC oldali programban, hogy milyenszorzóval kell kirajzolnom a képet és nem lehetne szoftverből állítani sem stb... Masterfoxx: a Max232-nek azt a tulajdonságát lehetne kihasználni hogy előállít a V- és V+ lábán -10 és +10 voltot, és csak sima 5V táp kell neki. Másra nem kell bele, viszont ezeket a feszültségeket tudnám haszálni pl műverősítő hajtására vagy multiplexer hajtására.
(Szerintem ez egy kicsit pazarlás....
) Amúgy megnéztem hogy a max232 rövidzárási kimeneti árama 10mA, tehát ennél jóvalkevesebbel szabad terhelni
Analóg multiplexer:
MAX 358, MAX359 !!!ADATLAP!!! CMOS multiplexer/kapcsoló: MAX4051, MAX4052, MAX4053 !!!ADATLAP!!! Esetleg sima analóg kapcsoló: MAX4066 !!!ADATLAP!!! Utóbbi mehet digitális multiplexerről is.
Helló!
Köszi, a maxim ic-ket már átnyálaztam. Az volt a baj velük hogy negatív táp is kell, de már látom hogy nem tudom ezt sehogy se kikerülni. (kivéve ha maradok a digit potis megoldásnál). Az analóg kapcsoló az nem jó nekem mert negatív feszültséget nem lehet neki adni a bemenetére nálam meg lesz belőle bőven. Közben találtam feszültség invertáló kapcsolásokat 555-ös IC-vel. Szerintetek ha egy ILYENNEL hajtanék egy multiplexert, akkor működne? 5V-os bemenő feszre -4V-ot produkál, ami nekem kb jó is lenne.
Igazad van analóg kapcsolóval csak 0-tól +V-ig lehet kapcsolni
Kár...Gondolom Reed patronokkal nem akarsz vacakolni... pedig annak még ellenállása sincs (legalábbis számottevő). Az 555-ös fesz invertáló szerintem működik, elég sok ilyen kapcsolással találkoztam. Egy próbát mindenképpen megér. FET-es kapcsolón még nem gondolkoztál?
Amiket én megnéztem szkópkártyákat (egy Vellemann kit-et is raktam össze) azokban mind reed-relék kapcsoltak. Gondolj bele: 250V-ot rákapcsolsz, akkor azt az analóg kapcsolónak is ki kell bírnia! Hacsak nem úgy gondoltad, hogy ezeknek az ellenállásoknak (ami a rajzodon látszik) van egy "alsó" osztótagja, amiről már egységesen - mondjuk 1V jön és azt kapcsolgatod. Ebben az esetben viszont a bemeneti ellenállásod lesz tarthatatlanul alacsony, mert az összes osztó paralel van.
Diszkrét elemekből (nagyfesz FET) felépíthető lehet analóg kapcsoló. Negatív tápnak a MAX232 a maga 160Ft-os árával a legolcsóbb, 1µF-os kondikkal egészen biztos hogy elegendő a műv.erősítőknek.
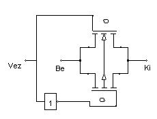
Így néz ki egy MOSFET-es kapcsoló. A be és kimenetek felcserélhetők...
Helló!
Igazad van a 250V az tényleg elég kemény lenne. Igazából nem is akarom azt a 250V-os bemenetet, hanem a 25V-os lenne a legnagyobb. A célom egy mindenki által tök könnyen utánépíthető, legegyszerűbb alkatrészekből összepakolt kezdőknek való hobbi szkóp (és logikai analizátor) USB-vel. (Amit aztán közzé is tennék itt a HE-n programmal együtt) Ehhez meg elég nagyjából a 25V is szerintem. A baj az hogy az analóg áramkörökhöz kevésbé étek mint a digitális dolgokhoz ezért nehezen megy a megfelelő analóg illesztés összetákolása. Műveleti erősítőnek is single supply tipusokat néztem, de ha mindenáron kelleni fog negatív táp, akkor nem vesződök. A másik ötletem a kapcsolásra így néz ki digitális potival. Szerintetek a poti bírja ezt? Vagy ilyenkor túl nagy áramok folyhatnak rajta?
Nos a 25V már barátibb, úgyis kell 1 mérőfej, amiben van 1:10.es osztó. Én talán úgy kezdenék hozzá, hogy legalább megfelezném egy kompenzált osztóval a bemenetet és a műv.erősítő erősítését változtatnám (digipot v.anasw.mind1) Keresnék valami újabbat mint a 733 video erősítő volt, annak az erősítése variálható 2 lábon.De bármelyik opamp kerül felhasználásra, a visszacsatoló ellenállással kellene az erősítést állítani és nem nyúlni a bemenethez. (minden állást kompenzálni)
Amúgy nem az árammal volna a baj a bemeneti digipotnál, hanem ugyanúgy nem tehetsz nagyobb feszt mint a táp az ellenállásosztójára sem.(hiszen belül neki is rengeteg apró FET kapcsolgatja)
A visszacsatoló ellenálás állítására én is gondoltam, csak ennél a kapcsolásnál ott van az a +5V-os bementet a 2K ellenállással, ami egy egyenfesz eltolás gyakorlatilag. Az azért van ott hogy az erősítő kimenén -5V és 0V közti feszültség legyen és ne menjen 0V fölé. (pl -2.5 és 2.5 közti bemenetet 2.5 volttal lejjebb tolja) Mert ezután következik majd egy 1x-es erősítésű invertáló müverősítő ami 0 és 5 V közé teszi a feszültséget ami megy majd a AD átalakítóra.
Tehát ha a visszacsatoló ellenálást változtatom potival, akkor ha jól gondolom azt a 2K-s ellenálást is kéne változtatnom arányosan, hogy megfelelő maradjon az egyenfeszültség eltolás. Amúgy műveleti erősítőnek MCP6022-es microchip tipust szándékozok beletenni. Harmadik megoldásnak még az is eszembe jutott, hogy minden bemenetre külön kell egy vagy két erősítő fokozat (attól függően hogy egy nem invertálót vagy két invertálót használok) amivel 0 és 5 V közé hozom a feszültséget, aztán egy sima 5v-tal mehet a multiplexelés, mert nem kell negatív feszültséggel gatyázni. Csak ehhez több IC-kell.
Szerezz egy régi 10-es koaxos hálókártyát és szedd ki belőle a feszültségátalakítót... Van több féle, +5V->-9V, +9V->-9V, +9V->-5V. Gondolom pár 10mA elég. Ezt be tudod forrasztani a nyákba, nem kell vele vacakolni, a végét megstabilizálod és kész.
Üdv Inhouse
Van itthon kettő is, de ha olyannal építem akkor más számára nem lesz utánépíthető. Már alakul a megfelelő kapcsolás a fejemben, csak kicsit sok erősítő kell hozzá és elég drága tipus, de hát erre jó a minta rendelés
Slope tudnál mondani valami MOSFET tipust, ami jó abba a kapcsolásba? Köszi
Utánanézek a típusnak... ja és a rajzról lefelejtettem, hogy a két FET Source-ja (ami össze van kötve) földön van.
Olyan típus kell, aminél a source nincs belül rákötve a substrat-ra (remélem jól írtam).
Na félrebeszélek megint... ami össze van kötve és földre megy az nem a source, hanem az a substrat.
Ezektől a növekményes meg kiürítéses MOSFET-ektől bekattanok egyszer.
N csatornás növekményes MOSFET:
2N4351 2N4351 ADATLAPJA P csatornás növekményes MOSFET: 2N4352 2N4352 ADATLAPJA Ha a link nem jönne be akkor INNEN is elérheted. Ezeknél a típusoknál nincs gyárilag összekötve a Substrat és a Source... Kapcsolóként használhatók. A rajzon a C kivezetés jelöli a Substratot, a többi kivezetés értelem szerűen: G gate, S source, D drain. Szerintem próbáld ki... analóg kapcsolóként használható, digitális vezérléssel. Mindkét irányba vezet, így érthetően pluszt és mínuszt is kapcsol.
Szia !
A Hobbielektronika 2000. évi Júliusi számában volt egy 8 csatornás mérésadatgyüjtő amelyben a 4051 - es mux ot használták, os ott valamilyen kapcsolással megcsinálta a -5 V ot! ha megtalálom a rajzto akkor felteszem ide Üdv: Pavel
Azaz....erre a rajzra gondoltam! Csak én egy kicsit lassú vagyok
|
Bejelentkezés
Hirdetés |




, ehhez lenni én kezdő :yes: 
) 






