Fórum témák
» Több friss téma |
Fórum » Muzeális készülékek-alkatrészek restaurálása
Témaindító: Kutyuli, idő: Márc 29, 2008
Témakörök:
Sziasztok!
Segítséget szeretnék kérni. Javítás alatt van nálam egy RFT WIP 6 szigetelésvizsgáló készülék. A voltmérő műszer nem mér semmit. Bekapcsolható, ha lekötöm a műszert a nyákról akkor mérek feszültséget (0-10V), ha vissza rakom akkor nem. Illetve találtam kapcsolási rajzot róla a neten, de nem pont úgy olyan a műszer előtét nyákja. Valaki már nyúlt bele. Illetve a z még a kérdésem, hogy a pdf-en W9, W10 ellenállás mekkora értékű lehet? Köszönöm előre is.
Sziasztok!
Nemrég szert tettem egy Ganz DMM-2001 multiméterre. Magyar gyártmány, kb. 1979-ből, a Ganz Műszer Művek gyártotta. Sajnos kicsit hibás: a 200mv /uA álllásban üresben folyamatosan növekedik az állás, kb 10mV /sec sebességgel, ellenállás mérés pedig nem megy a két legkissebb (200R illetve 2K) állásban, fixen 36 ot mutat a két legkisebb helyiértéken. Se kapcsolási rajz se gépkönyv, nem találtam semmit, valakinek van esetleg némi infója? Mennyire esélytelen így javítani? Szerintetek érdemes ezzel egyáltalán foglalkozni? Nem bánnám ha működne, szép kis eszköz, nem kritikus mérésekhez ezt használnám (jó ránézni a Nixie csöves kijelzésre). Köszönöm a segítséget.
Túl vékony a betáp vezetéked.
A vezetékezés eredeti, nem szeretném bántani. Viszont csináltam hozzá 1.8 Voltos (ez volt itthon) stabilizátort, azzal egész egyenletes a járása.
Rajzot én se találtam. Belsejét nézted esetleg, milyen bonyolultságú?
Én sem találtam azóta sem semmit sem. Első dolgom volt szétszedni, műszer létére nem túl bonyolult, de ahhoz sajnos közel nem elég egyszerű hogy minden segítség nélkül meg tudjam javítani. :S Mellékeltem pár képet, tudok feltenni többeet is ha igénylitek, csak szét kell kapnom megint. Valami kőkorszaki digitális cucc, az ICket elnézve pár logikai kapu pár flip-flop, counter, meg a csövek meghajtásához a 74141-ek. Van benne viszont egy rakat "csepp tantál" kondi, azt hallottam hogy ezek szeretnek idővel átalakulni rövidzárrá, kezdjem el cserélgetni őket vaktában, hátha? Más ötletem nagyon nincs eddig.
Első körben rövidzárat, szakadást és kontakt hibát keresnék azokban az állásokban, ahol nem mér jól. Ha a körkapcsoló érintkezői nem fényesek, fémgyapottal lehet dörzsölni. Ha ezek után se jó, továbbléphetünk.
Üdv! Vettem egy régi rádiót, nagyon szép darab, ma érkezett meg.
Gondoltam a poros skálaüveget szépen langyos vízzel lemosom, na mi történt? A sima átlátszó üveg volt a kezemben, felirat varázsütésre mind eltűnt! Bizonyára vannak, akik tudják az ilyesmit, nekem keserű kenyér volt... ![]() Már gondolom, lakkozni kellett volna előbb, de késő bánat. Van valakinek nyomtatható, vagy egyéb eljárása, hogyan tehetnék valamit a sima üvegre?
Olvass vissza, többször szóba került ez már. Milyen rádió ez? Talán valakinek van elfekvőben üvege, vagy csinál ilyet. Ezek szitanyomással készülnek. Esetleg úgy tudsz otthon hasonlót készíteni, hogy átlátszó fóliára nyomtatsz, vagy nyomtattatsz valakivel és azt az üveg mögé teszed.
Üveg rendelhető: Csizmadia Zsolt 30 -971- 7814
Idézet: Elég nagy butaság lenne szerintem. Sok éves tapasztalatom, hogy csak a túlfeszültség miatt lesz némelyik zárlatos. Ahhoz pedig még ki sem kell forrasztani, hogy egy ilyet kimérj. Nem értem, minek kell bármiben is vaktában csereberélni alkatrészeket? Egy szakember először mér, és csak azt, ami rossz, cseréli ki. „Van benne viszont egy rakat "csepp tantál" kondi, azt hallottam hogy ezek szeretnek idővel átalakulni rövidzárrá, kezdjem el cserélgetni őket vaktában, hátha?”
Ok, átnézem, de a típus ez TYP.228A - próbálok valamit megoldani.
Úgy jártam, mint először a TUNGSRAM elektroncsövekkel - gondoltam, megtörölgetem őket. Felirat - huss! ![]() @ Janó bácsi - köszi, beszéltünk, meglátjuk a lehetőségeket. A hozzászólás módosítva: Dec 15, 2016
Nekem nem ez a tapasztalatom. Maréknyi csepp tantált cseréltem már, csont zárlatosak voltak és nem volt semmiféle túlfeszültség. Volt ami szó szerint a szemem láttára lett zárlatos, miközben használtam a műszert, amiben volt.
Abban viszont maximálisan egyetértek, hogy nem vaktában cserélünk, hanem mérés után. Ha valamelyik tápfesz nincs rendben, akkor lehet gyanúsítani a tantál kondikat és szépen méricskélni kell, hogy melyik rossz.
Hurrá van!
Érkezik a skálaüveg! "Megvígasztaltak" a régi üvegről akár le is lehet fújni a régi - legalább is ezt - a szitázást. Sajnáltam is, úgy gondoltam, vigyázva takarítom és nem úgy lett. Amúgy meg gyönyörű a skála alapból és a doboz is nagyon kedves kinézetű.
Természetesen nem szó szerint értettem hogy vaktában, rövidzárat mérni azért szándékoztam előtte. De az az igazság hogy a gyanús helyen lévőket úgy is ki kell szedni, mert ha nem is zárlatos, normálisan kimérni nem tudom az áramkörben, ha meg mégis jó, akkor sem teszem vissza a majd 40 éves csepptantált a lapba. Így a dolgok vége ígyis úgyis az lesz hogy a potenciálisan hibásak ki lesznek cserélve.
(#) kristikoma: Köszönöm a segítséget, amint kész rá időm ezzel kezdem, aztán egyesével kimérem a kondikat, különös figyelemmel azokat, amelyeknek köze lehet az érintett tartományokhoz.
Üdv mindenkinek.
Megint került hozzám egy régiség. Képeken lévő típusról mit lehet tudni, főleg hogy mikori évjárat lehet? Rajzot már találtam róla, de más infot nem nagyon. Gyakori típus lehet?
Hornyphon Osztrák (Bécsi) rádiógyár volt, Magyarországon nem túl gyakoriak a készülékeik, mostanában lomizók, vagy zsibvásárra járók szokták behozni.
Sziasztok,
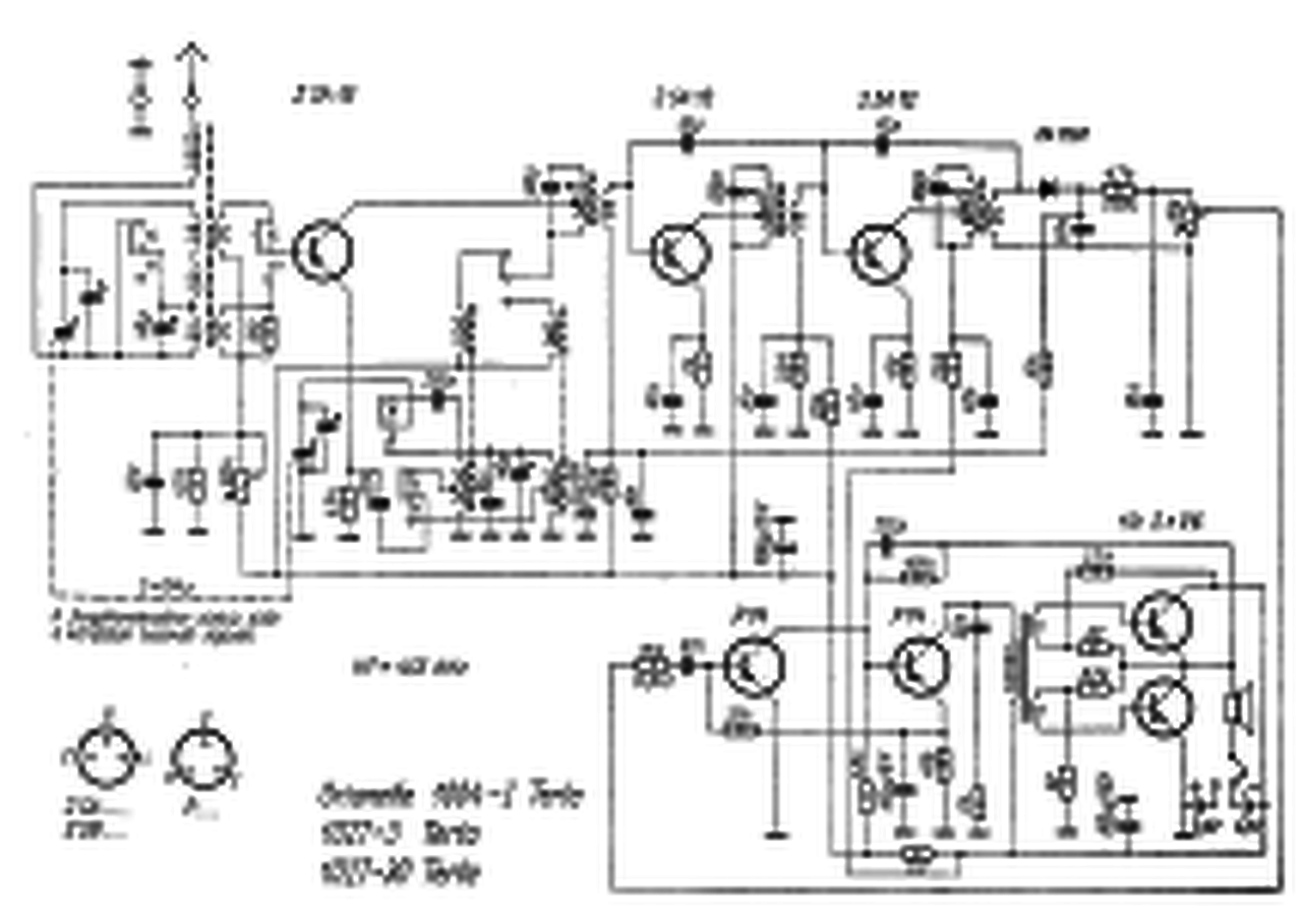
Szeretnék picike, 9V-ról működő fázisfordító és kimenő trafós tranzisztoros push pull kapolással kísérletezni. Van egy Orionette 1004-1 panelom amiben találtam egy trafót. Azt gondoltam hogy kimenő de a fellelt rajz alapján nem az. Tudna valaki segíteni hogy ez milyen kapcsolás és esetleg jobb minőségben elküldeni ha létezik? Köszönöm.
Szia!
Bővebben: Link
Javítok egy Orion 442-t. A pentagrid halott, átvezet a G3-G2,4 között. Szükségem lenne egy 6BE6-os elektroncsőre. Ha valakinek van felesleges, megvásárolnám.
Találtam a csöveim között egyet, de ugyanaz a hibája. Hidegen bírja a 300V-ot is a fent említett rácsok között, de ráadva a fűtést néhány másodperc múlva már jelentkezik az átvezetés. Talán gázos? Aműgy a rádió már működik, a javítás idejére egy 12BE6 dolgozott, külön tápról fűtve.
Ez a pentagrid egy elég utálatos kapcsolás, meg a cső is szeret bizonytalankodni, amire rájöttek az Orionban is, mert a 443-ban ugyanazzal a csősorral már egy ECH 42 raktak be helyette gyárilag. Ha nem vagy túl kényes az eredetiségre, vagy nem kapsz megfelelőt, kiválthatod az említett csővel, vagy egy ECH 81-el is, persze foglalatot is kell cseréni.
A hozzászólás módosítva: Dec 25, 2016
Köszönöm a választ Janó bácsi. Nem az enyém a masina, majd megérdeklődöm a tulajnál, hogy elfogadja-e a csőcserét. De nekem sokkal egyszerűbb lenne egy jó eredeti csövet beledugni.
A heptódát nem lehet trióda,hexóda csővel cserélni csak akkor ha kicseréled az oszcilátor tekercseket,a heptódás keverőnél leágazásos,az ECH-nál ,vagy októdánál pedig két külön tekercs eggymásra tekerve.Ez egy őrült munka és persze a hangolás is,inkább keress heptódát ,foglatcserével megy a jóval nagyobb orosz 6A7,de létezik egy orosz változata is az eredetinek ,a 6A2P.
A hozzászólás módosítva: Dec 26, 2016
Ez persze nincs teljesen így, nem kell tekercseket cserélni, megoldható csak egy tekercsel is, mint pl. a VT készülékek egy részénél (pl 545) Mellékelem a "Magyari Rádiótechnikusok zsebkönyve" rajzait, jól látható, hogy a keverő fokozat egész egyszerűen átépíthető.
Üdv! Van egy Akkord Pinguin U60 típusú rádióm, aminek kiakadt a skála tekerőgombja, próbáltam megcsinálni, de nem értek hozzá, és nem akarom jobban szétszedni. Van itt valaki, aki budapesti, és meg tudná csinálni? Köszönöm
Ebayon látom ,hogy van ilyen heptóda orosz változatban
Bővebben: Link
Szia, ez ugyan az 59-é, de hátha alkalmas hozzá:
Ez biztos jó hozzá, meg kell nézni a lábkiosztást, talán az is stimmel, és akkor nem kell alakítani semmit. Heuréka.
|
Bejelentkezés
Hirdetés |















