Fórum témák
» Több friss téma |
Fórum » Nagyfeszültség sorkimenő trafóval
Témaindító: (Felhasználó 1306), idő: Márc 1, 2006
Sajnos nincs multiméterem
de remélem karácsonyra fogok kapni 1et. Más módszer nem létezik rá hogy kideritsem mi a baj? Vagy esetleg próbáljam meg 1 másik sorkimenővel?
Szia
Ha van másik próbáld azzal,itt sok dolog nincs ami elszállhat,ha mindent úgy építettél meg ahogy a rajzon.Vagy a tranzisztor,vagy a sorkimenő. Bár ezzel a meghajtással,az utóbbit furcsállnám,de ki tudja.
a sorkimenő van kimenve mert belül hallom hogy húz át az iv és kb 5perc múlva savanyú szag jön ki belőlle, a másik sorkimenővel is a probléma
. Muszáj lessz valahonnan sorkimenőt keriteni.
Szereztem sorkimenőt(régi malomkerekes) + 2db BU508A -t, de van 1 olyan problémám hogy nem nagyon szikrázik csak 1 kicsit, olvastam valahol olyat hogy be kell állitani a munkapontot, ebben szeretnék segitséget kérni.
Jelenleg a pozitív oldali ellenállás 220 ohm 5W, a negativ oldali pedig 22 ohm 1W.
Szia!
Miért nem 2N3055-öt használsz? Kis C-E feszültség mellett jobb lehet. A BU nagyobb tápfeszültségnél hatékony. A tekercsek menetirányai jók (egymáshoz képest)? Szekunder tekercs nem zárlatos? Gondolom innen az ötlet:Bővebben: Link
40V-ra ne nagyon told fel, mert az esetek 90%-ban azonnal átüt a sorkimenő.
Azzal még nem próbáltam, próbáltam még tip122-es tranyóval meg bd243c vel, csak az volt a bajuk hogy nagyon melegedtek(2perc alatt annyira hogy az ujjam majdnem odasült, pedig régi proci hűtőbordán voltak ventillátorral, azokkal viszon szép volt az iv, valaki tudna segiteni az ellenállásokkal a BU508A val?
Ezt a ZVS drivert meg lehet oldani ezekkel? buk455-200A ebből van 2DB
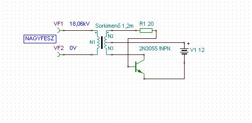
Itt felsorolnak néhány használható tranzisztortípust ehhez a kapcsoláshoz. a 3055 viszont az újabb trafókhoz nem jó.
Sziasztok!
Kérdezzem már meg, hogy ez a ZVS meghajtó olyan 20 -24V -on hány ampert igényel? Elég ha megmondjátok a sacc/kb értéket. Már régóta megszeretném építeni, csak eddig nem volt alkatrész... Kösz a választ!
Szia,nálam ha széthúzom az ívet maxra,akkor megy fel 9 9,5 amperra.Ezen a 40 voltos feszültségen.
Kösz a választ, akkor azt hiszem kissebb feszültségen kellesz használnom, nekem csak 4 A-es tápom van. Amúgy neked szép ívet húz! Bár abban egyet értek, hogy nem fogja sokáig húzni a trafó, nekem már rosszabb meghajtástól is volt, hogy átütött. Mostanra a 3. trafót használom.
Ez egyenlőre jól bírja,alig melegedik,mondjuk egyszerre nincs is sokat használva,ha tudok valahonnan,vmi nagyobb szekunderű sorkimenőt szerzek,azzal ki akarom próbálni.
Egyértelműen nem. A ZVS driverhez meghajtó képéhez minden oda van írva egyértelműen, mit kell használni, mennyi áramot vesz fel, milyen feszültségen lehet járatni, ez mindenkinek szól.
Megcsináltam a sorkimenő meghajtóját 1db d13007k tranzisztorból a melléklet alapján, az ellenállás 22 ohm+100ohm Kb. 4-5W. A szekunder rész 1ik ágát pedig rákötöttem a negatívhoz.PC tápról hajtom 12V , a tranzisztort meg Pentium 1es hűtőbordával +ventilátorral hűtöm olyan 10-15 perc múlva is csak olyan meleg volt hogy kézzel is meglehetett fogni.Nem tudom milyen frekvencián jár de nem hallok semmi zúgást meg szörcsögést Szép ívet húz. Mellékelek 2 db villanykötés képet is. Valószínű hogy később megcsinálom a ZVS drivert is.
Felesleges összeföldelni a szekundert és a primer oldalt, az ég világon semmi előnye, csak saját magadra, meg a meghajtásra nézve jelent nagyobb veszélyt.
9,5Amp 40V,az igen,370W,ív előállításához,jó nagy veszteséggel dolgozol,ezért érdemes élni.
Hatásfok 1-2% nem semmi.
Akkor inkább lekötöm. Még az lenne a kérdésem hogy ne tegyek a kollektor meg az emitter közé 1 védő diódát?
Te valami telepatikus képességgel rendelkezel? Honnan tudod, hogy 1-2% a hatásfok? Láttál már hegesztőt? Ott meg 6kW is lehet a teljesítmény, és szintén csak egy ekkora ív van, akkor az is 1-2%???
Lehet rakni.
Ok. Köszi.
Sziasztok láttam ti találtatok datasheeteket a sorkimenő trafókhoz, de én egyáltalán nem leltem meg, egy HR 6113 -as sorkimenőnek a lábainak a kiosztását. Hogyha valaki ismer jó datasheetes oldalt, ahol ennek a példánynak is megtalálható a rajza és nem is fizetős a hely, akkor megírhatnátok
Mellékeltem a datasheet-et. A HR -es sorkimenők rajzait itt meleht tekinteni: http://www.hrshop.es
Nagyon szépen köszönöm
Én tényleg akárhol kerestem sosem jött ki normális találat.
Szivesen máskor is
Találtam 1 kapcsolási rajzot ITT. Meg is csináltam, rákötöttem a sorkimenőre, a tranzisztort azt D13007 tettem be (mert ez volt itthon). Volt szikra csak kicsi. Az oldalon azt irják, hogy 30 Vrol hajtotta, de nekm csak PC tápom van ami +12V. Szerintem ezért volt kicsi a szikra. Abban szeretnék segítséget kérni, hogy hogy lehetne átalakitani 12V ra rajzot, vagy pedig hanygoljam.
Szia!
A szekunderre feltekerted az 1000 menetet?
Mit kötöttél hova? Ez egy tesla tekercs, nem egy sorkimenő meghajtó.
Próbálkoztam egy kapcsolást
készíteni, amiben a 15-30 volt feszültségemmel két sorosan kapcsolt sorkimenő trafót hajtok meg, hogy mégnagyobb feszültséget kapjak végül. Nemtudom lehetséges-e az ideám, hogy nagyobb áram felvétel és több feszültség belefektetése nélkül tudnék készíteni két trafóval kétszerakkora magasfesz t.Mert így ahogy elgondolom elég egyszerűnek tűnik, ám sajnos nem tudom, hogy a tranyó meg az ellenállások hogy viselkednének, hogyha az oszcillációba még egy másik sorkimenőt is bekapcsolnék. Ilyenkor a sorkimenőre úgy kell gondolni mint egy sima tekercs aminek van egy kis ellenállása?. Ezért gondoltam előbb megkérdezek titeket. Előre köszi. |
Bejelentkezés
Hirdetés |




de remélem karácsonyra fogok kapni 1et. Más módszer nem létezik rá hogy kideritsem mi a baj? Vagy esetleg próbáljam meg 1 másik sorkimenővel?
. Muszáj lessz valahonnan sorkimenőt keriteni. 




Én tényleg akárhol kerestem sosem jött ki normális találat. 





