Fórum témák
» Több friss téma |
Fórum » NYÁK-rajzolat készítése kapcsolási rajz alapján
Témaindító: miklosch, idő: Jan 16, 2006
Témakörök:
Így jó? Amúgy én csak vmi board nézetre váltottam, az jó?? (abbul lesz a nyák?)
még nem ettem, és 5:30-tól felvagyok, :vigyor4: már lehet hogy többet látok a kelleténél. Még persze próbálkozok a kapccsal a nap folyamán, de most feladom
Biztos azért van mert már régóta fent vagy, de a földet nem áramköri (wire) madzaggal jelöljük, hanem tessék kikeresni a programbol a GND-t és azzal összekötni, mert boadrban nem fogja földként érzékelni a nyáktervező!!!!!
A "supply1"-ben vannak
És az R1, R2 ellenállások alatt is áthúztad az összekötést...
Csináljam a PCB-t?
Bocs, ez nem gerrynek, hanem Balunak szólt!
Igen, a board nézetbe váltva tudod a NYÁK-ot megtervezni. Ilyenkor a sch-ban beállított alkatrészeket átteszi, és légvezetékkel összeköti az sch szerint az Eagle.
A panel határain belülre húzva az alkatrészeket ez után lehet összehúzni a vezető-sávokkal. Összedobtam egy paneltervet, csatolom. Nem a legkompaktabb, de kiindulási alapnak - talán - jó. (A sch fájlt is javítottam, ahol az alkatrészek két lába össze volt kötve, de arra már nincs energiám, hogy összevessem az eredeti rajzzal.)
a rajzot ki tudná valaki menteni képbe mert nekem nem akarja megnyitnyi ez a .... Eagle
tedd be a Bin könyvtárba. Az nekem is csak onnan nyitja meg a .bord filet
Üdv!
Én is csináltam egy nyáktervet, ha valakinek kell még. A ledeket már mindenki be tudja kötni ![]() Remélem mükszik! ![]()
ehhez csak 2 db kapcsoló kell, nem három....
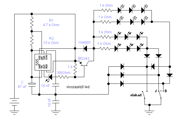
betápnál és a jobbra balra kapcsoló az egy darab!, azért két áramkörös, három állású. :yes: azárt így terveztem, hogy felesslegessen az 555 + tranyó ne fogyasszon. üdv
őőő háát
az egyik alsó 10nf nem kellene oda. diódákra kiváncsi vok TE, milyen céllal raktad be üdv ui: így a betápot, nem tudod kikapcsolni
Az alsó 10n az csak zavarszűrés, mivel az 555 GND-je 0,7V-al fel van emelve a dióda miatt.
A sok dióda az vagy kapu(k): így az eredeti indexkapcsoló - ami egyáramkörös - elegendő és az elakadásjelzőnek is elég egy ponton talajt adni. Egy lényeges mod még: a PNP tranyó bázisát egy ellenállással segíteni kell a lezárás felé, különben ez nem biztos hogy megtörténik, mert az 555 ne megy fel a plusz tápra, de még ha felmenne is, ott van záróirányba a bázissal soros kijelző LED. A másik a bázissal soros ellenállás, ami egyrészt a LED-et, másrészt a tranyó bázisát védi, hiszen a log.nullánál a befolyó áramot nem korlátozza semmi más. Amit el lehet(ne) hagyni, az a BD-t "védő" dióda, amire ohmos terhelés esetén nincs szükség. P.S.: a betápot a talaj oldalon mindig az egyik diódán át adom, így semmilyen fogyasztás nincs ha semmi nincs kapcsolva.
Figyu qssty!
Mivel nekem problémák voltak a board készítésében, ezért szerintem a Frankye által készített .brd fájl-t készítsd el! (pedig milyen jó lenne 50 pont...) Sikeres építést és újévet kívánok... üdv Balu
Ja készítsd el és megnézem miként bontod szét az 555 ict :duhos2: .
Ja valki tudja, hogy a ledeket a téma indítója bele szerette volna rakni az alapnyákba vagy külön nyákon szerette-e volna vinni a lámpákhoz? Ez itten nem derült ki :pias:
Hogy mi bajod VAN? Próbáltam segíteni, de mivel nem vagyok egy hatalmas Eagle kezelő ISTEN, ezért lehet nem sikerült olyan jól.
ui.: nem szeretek senkivel haragban lenni, de ha próbálok segíteni, és még be is szólnak!
Én sem vok hatalmas Isten, aki az Eaglet kezeli, mondhatnám igazán kezdő vagyok a témában, csakhogy mielött "ajánlok", közreadok, megszólalok körül szoktam nézni :action: , hogy egyáltalán nem e mondok "hülyeséget", kiváltva másokból az orcára kiülő vigyort :bohoc: . Ugyanis én is elkövettem azt a hibát hogy az általad közreadott .sch-t forditottam le és nyomva neki egy autorutert kötöttem össze az alkatrészeket. Frankye kolléga is igyen csinálta és ezen lepődtem meg én is, hogy a fenébe nem rak be 555-ös ic-t a sch szerkesztőbe. Mivel teljesen amatőr szinten üzöm az Eaglet én sem találtam benne 555-ict ezért én nem is az sch-ról kezdtem el a boardot, hanem boardban keztem el rajzolni az eredeti index[1].gif-ből.
Teljesen felesleges felhúznod magad, ezzel adrenalint égetni, jó lesz az a késöbbiekre is. Amúgy meg az "Emotikonok" beszúrása az üzenetedben arra enged következtetni, hogy nem is igazán haragszol. Ugye nem? Boldog Új Évet
Igazad van, az ünnepek alatt teljesen "ellámultam" ( :lama: lettem)!
Nem is figyeltem oda, hogy az sch-ban nem az 555 van, hanem forrpontok! Bocs mindenkitől! Mindjárt átrajzolom, és felpakolom.
Nah, megvan.
Sajna 1 átkötés benne maradt, azt nem bírtam kivarázsolni sehogy, de ha valakinek van kedve, bíbelődjön tovább. A brd fájlt is felteszem, meg az sch-t is, nézzétek át, mert már nem látok... Felteszem a nyákterveket is, utóbbiakat pdf-ben, hogy mérethelyesen nyomtatni lehessen. (Ja, és természetesen az egészet egy zip-be pakoltam bele, hogy ne legyen annyi melléklet.) Remélem, segítettem!
Elnézést kérve Frankye-től: én bíbelődtem vele és itt az eredmény. Autorouter-rel csináltam!(És egy 3d kép a nyák-ról)
Én szeretem tömörebbre összehozni a nyák-ot. Ez kb. a fele Farnkye tervének. Alapból azokat az alkatrészeket használtam, mint Farnkye, mert az ő kapcsolási rajzából van. Ha valamelyik nyák terv alapján építed meg a kapcsolást javaslom, hogy a forrszemek "kellemetlen" nagy közepét szűkítsd, mert ez a méret inkább a furatfémezéshez jó és így a forrasztás is csúnya lesz.
Nem, nem haragszok se gerry-re se senki másra, csak kicsit felhúzott így korán reggel...
Amúgy már lehet rájöttem az ic "berakásra" . Na mindegy, bocs a hibáért...
Nincs miért elnézést kérned. Én egy kicsit szeretem "levegősebben" építeni a dolgokat, de ez ízlés kérdése.
Azért én is hadd kötöszködjek! Ha már index, a vissajelző LED lehetett volna zöld!
:nemtudom:
Hát akkor legyen zöld az a LED és sorkapocs a csatlakozó! Egyéb kívánság? BÚÉK!
Na! Ez már igen! Így mindjárt más!
)))Egy személyes kérdés: Milyen alkatrész-nevet állítottál be, amikor a sorkapcsot tetted a 3D-be? Nekem mindig valami gusztustalan, idióta sorkapcsokat ad... Előre is köszi a választ!
A kapcsolási rajzba a con-ptr500 könyvtárból kell a megfelelő nagyságú sorkapcsot kiválasztani és (emlékeim szerint) a 3D felismeri. Ha még sem akkor az "ARK_5MM"nevűek közül kell választani!
naon köszi. Ment az 50 pont
az EAGLE-ben hogy kell ugy kinyomtatni hogy ne a beültetési rajzot nyomja hanem a rendes nyákrajzot? a 3d-s kép nagyon állat.Mivel van csinálva? Kösz!Balra, fent Display ikonra klikk - megjelennek a vonalfajták, azok közül kikapcsolni a tPalce, bPlace, (itt még a) bRestrict, vRestrict vonalakat. Ezután jöhet a nyomtatás. Ott a Black kocka legyen bejelölve, a Mirror-t meg teszés szerint (ekkor tükrözve nyomtat). Mellékelem az utolsó, sorkapcsos változatot. A 3D-hez segítség itt: http://www.hobbielektronika.hu/forum/topic_1339_0_ASC.html (azóta már frissült a megjelenítéshez használt Eagle 3D, a magyarítás nem megy vele!), de majd midjárt összehozom... (Újfent BÚÉK)
Meg van, fel is raktam az "Eagle 3D segítség" topic-ba.
|
Bejelentkezés
Hirdetés |









Amúgy már lehet rájöttem az ic "berakásra" .

