Fórum témák
» Több friss téma |
Fórum » NYÁK terv ellenőrzése
A kapcsolónál a szaggatott vonal azt jelenti, hogy egyszerre kapcsol a két része. Vagyis kétáramkörös kapcsoló.
Nagyon köszi! És a másik kérdésemre ha tudnátok választ adni azt is nagyon megköszönném! :help:
Hello nekem van egy magyar NYÁK tervező programom ha kell csak szólj.
Sziasztok!
Volna egy nagy kérésem/kérdésem! Valaki át tudná küldeni nekem a Kapcsolásokban található Feszültségőr autóba c. cikkből a nyákrajzot pdf-ben ( nekem nincs Eagle ezért nem tudom megnyitni)? Tudom nem pont ide tartozik a kérés ehhez a témához, de kicsit kapcsolódik hozzá, ezért mertem ide írni.( biztos leszidnak érte a moderátorok )Köszi!!!
tudna valaki ajánlani valami egyszerü használhato kapcsolási rajz szerkesztöt? az sem lenne baj ha együtt tudna müködni a sprint layouttal. eagle, diptrace, sesighn works, protel nem kell. és lehessen vele gif vagy pdf be konvertálni.
Idézet: „tudna valaki ajánlani valami egyszerü használhato kapcsolási rajz szerkesztöt? az sem lenne baj ha együtt tudna müködni a sprint layouttal.” Pl.: Sprint Layout Annál egyszerűbbet mit akarsz?
Bocs, de e célra az Eagle kapcsolási rajz szerkesztőjénél egyszerűbbet nem nagyon tudok.
Esetleg az EWB, vagy a Tina jöhet szóba, bár azok sem elsősorban kapcs. rajz szerkesztők... Vagy marad a Paint, mint legegyszerűbb!
idöközben letöltöttem az splan 6 demot. nem is lenne rosz csak az a baj hogy egy roszul sikerült krekkel verzio és még az sem müködik rendesen aminek kéne. nincs valakinek egy értelmes verzio? vagy egy jo cack.
Hi!
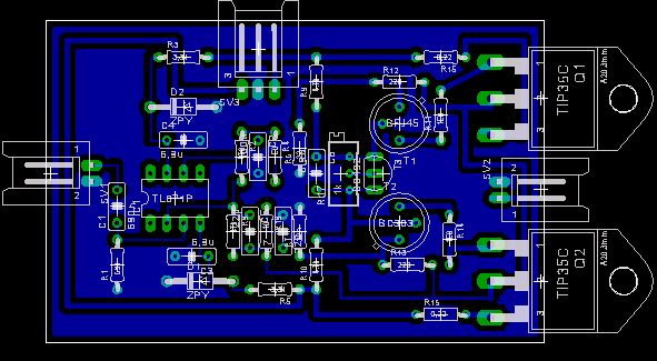
Elhatároztam, hogy megépítem Skory 25 W-os erősítőjét. Megrajzoltam a nyákot Eagleben. Azt szeretném kérdezni, hogy jól csináltam-e (nem túl zsúfolt, a GND összekapcsolása jó így, stb)???? Üdv: stefi
Szerintem tökéleteset alkottál! Ha nincs benne elvi hiba (úgy értem, minden oda van kötve, ahova kötve lennie kell), akkor nem lehet baj!
Szerintem is jónak tűnik így!
De talán az lenne a legjobb, ha legyártás előtt megkérdeznéd az illetékest (Skorit), hogy szerinte jó-e a rajz, nincs-e vmi "rossz" helyen...mert nyilván ő többféle verzióban megépítette, legalábbis ezt sejtem Így nagy valószínűséggel meg tudja szinte kapásból mondani, hogy minden optimális helyen van-e.
Sziasztok!!! Valaki megtudná nekem tervezni nyákra ezt a kapcsolást??? Nagyon megköszönném!!!
Bővebben: Link
Ez nem is olyan nehéz lehet megpróbálom
De ha segítene valaki mivel és hogyan kéne megcsinálni annak is örülnék!!!
sound.man akkor most megnyugodhatok??? Csinálod??
Ha magad akarod megcsinálni, akkor javaslom, használd az Eagle, vagy a Sprint Layout nevű progikat.
Megcsinálom mindjárt Neked. OK?
Az nagyon jó lenne mert mint kiderűlt nagyon bonyolúlt!
Itt az LM3915-ös ic lábkiosztásai:Bővebben: Link
Semmi akadálya. Annyira azért nem bonyolult.
Még majd annyit kérhetnék hogy valami kép formátumba legyen a rajz, mert nekem nincsenek ilyen tervező programok és nem tudnám megnyitni!
Természetesen! Mérettorzulások elkerülése érdekében pdf-ben megy.
Aaah!!! Nagyon király!!! Köszönöm széppen!!!
|
Bejelentkezés
Hirdetés |




)

Így nagy valószínűséggel meg tudja szinte kapásból mondani, hogy minden optimális helyen van-e.





