Fórum témák
» Több friss téma |
Fórum » NYÁK terv ellenőrzése
Sziasztok!
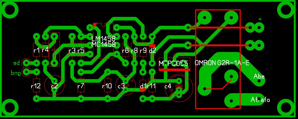
Készítettem egy nyákot a mellékelt kapcsoláshoz.Az a problémám vele,hogy a relé azonnal behúz.A rajzon szerepel kettő feszültség érték,azok nálam 13,17V a 12V helyett és 6,3 a 6V helyett.Az eredeti MOSFET helyett én BUZ11-et tettem bele.Műveleti erősítőnek pedig tl082-t,mert ez volt itthon. Van valakinek ötlete,hogy mit szúrtam el?figure1
Hello!
Szerintem a nyák jó. Lehet, hogy a TL082 nem jó választás, (A TL nem "féltápos" erősítő, és lehet a kimenete nem tud a BUZ zárásai feszültsége alá menni) vagy a FET hibás. De szerintem feszültségeket kellene mérned bemeneti jel nélkül, a GND-hez képest az IC és a Fet lábain. Az esetleg mondana valamit. üdv! proli007
Szia proli007!
Az ic lábain: 1:6,8V 2:6,6V 3:6,6V 4:0,4mV 8:13,8V 7:1,3V 6:6,6V 5:6V G:12V D:1,6mV S:0,3mV Üdv:Zoli
Szia! Ha a 7. láb 1,3V és a Gate 12V, akkor a 7. lábon váltakozó feszültség is van, ami gyakorlatilag zajt jelent. A "be" "gnd" pontokat zárd össze.
Szia reloop!
Összezárt bemenetnél is ugyanezt produkálja. Üdv.:Zoli
A 13,17V táp szűretlensége is lehet gond.
Az 1-es és 6-os lábon eltérő feszültséget mértél pedig össze vannak kötve. Ebből arra következtetek, hogy a kapcsolás zavart szed össze környezetéből. Amikor kísérletezel, a C4-et süsd ki, vagy várd meg amíg a 10Mohm kisüti, mert elég hosszú ideig nyitva tartja a MOSFET-et.
Lehet,hogy ez a műveleti erősítő nem jó ide.Kipróbáltam más MOSFET-et is,ugyanígy viselkedik.Rövidre zártam a C4-et,majd nyitott és zárt bemenettel is próbálkoztam,nem hozott eredményt.A kis traffancsot eltávolítottam a panel közeléből,egyenirányítás után eddig 1000µF-os kondi volt,növeltem még 2200µF-al,plusz egy 100 nanos hidegítést is kapott,maradt minden a régiben.Kihúztam az antennakábelt is,minden olyan dolgot,ami eddig megviccelt már.
HEllo!
Jelenleg még nem a műveleti erősítő a gond, hanem a Gate-ben a 12V. Vedd ki a D1 diódát, és kiderül honnan kerül oda. (A 100µF jó sokára fog kisülni, de ha a dióda felől érkezik a jel, akkor azért kisül.. Vagy süsd ki, és nézd meg felemelkedik-e így.) üdv! proli007
No, ez már messze nem nyák probléma, hol folytassuk?
Igazad van,szerintem a kezdő kérdések jó lesz.Kikapom a D1 diódát,aztán megírom a kezdőbe az eredményt.
A Többiektől bocsi az off-ért.
Üdv!
Terveztem egy kivezérlésjelző műszerhez meghajtó elektronikát. Mellékletben megtalálható a kapcsolás és a nyákterv. Segítséget kérnék, hogy a nyákrajz helyes-e. Köszönet előre a segítségért.
De meg tudja hajtani a 40w os fénycsövet is 12v ról. Csak egy jó invertáló trafó kell hozzá. Bár én TV sorkimenőjével próbáltam.
A kapcsolásban írt pár száz forintos invertáló trafót nem tudod hol lehetne beszerezni?
Hello!
A nyák jó, sőt ügyes. Csak szólok, hogy.. Nem tudom mire jó ez az áramkör. Mert ennek erősítése 10-szeres. 12V tápfeszültség mellett, a maximális bemenőjel kb. 350mVeff. Ez felett túlvezérelődik az erősítő. Nem tudom mekkora a hangkártya maximális kimeneti feszültsége, de félek ennél több. üdv! proli007
Ez egy line kimenetre köthető vu kivezérlésjelző meghajtója.
A teljesítményt elvileg csökkenthetném, ha a 12 v ot mondjuk 6 ra cserélem? Vagy a bemenet elé ellenállást teszek be?
Hello
- Miféle teljesítményt? Ez egy feszültség erősítő. Ha az erősítés csökkentésére gondoltál, akkor célszerűbb az R5 ellenállást csökkenteni, vagy R2-őt növelni. Mert ennek feszültség erősítése Au=1+(R5/R2) vagy is jelenleg ez 11. (C4 frekvencia függését nem számolva) - De ha már a kivezérlésmérő elé IC-t teszel, akkor célszerűbb abból csúcsegyenirányítót képezni, mint pld. itt. üdv! proli007
Akkor, ha az R5 helyére berakok mondjuk egy 100k trimert akkor a kívánt erősítést be tudom állítani?
Olvastam a te kapcsolásodat is, de most csak egy darab műszer lesz beépítve. Esetleg ezen kisebb módosításokkal fel lehetne "tuningolni" ezt vagy felesleges? Egy fényorgonába lesz beépítve bemeneti szint figyelőnek.
Üdv! Újraterveztem Vicsys mélynyomójának kapcsolási rajzát, átfutnátok hogy nincs-e benne hiba, vagy gerjedést okozó elvi hiba? (Eagle 6.1-el van tervezve) A jobboldali panel már más, az egy külön táp a hűtéshez
Hello!
Nem igazán értelek.. - Az erősítő utáni váltófeszültséget nem viheted a műszerre, még egyenirányítani is kell. - Ha meg van benne IC, kondi, dióda, nyákot tervezel.. Akkor nem mindegy mi hova lesz kötve? Ha elkészíted a csúcsegyenirányítót, minden rendelkezésedre áll, érzékenysége is megfelelő lesz. Egyetlen különbség, hogy egy LM358 kell majd hozzá, ha a felét (Monóban) akarod megépíteni. - Amúgy valóban, ha az R5 helyére 100kohm-os trimmert teszel, lehet szabályozni az erősítést.. üdv! proli007
Akkor majd rajzolok egy új nyákot a te kapcsolásod alapján.
Köszönöm a segítséged!
Szia! Még csak a TDA7294-et néztem. A rajzon nincs jelölve (hiányzik a gombóc), a kimenetre megy a C20 és R20 - is. Ehhez az IC-hez nézd meg a témájában felrakott nyákterveket.
Használd az Eagle Invoke funkcióját a rejtett lábakhoz!
Köszi! Javítottam.
Az lenne a kérdésem, hogy TQFP tokos IC (mikrokontroller, FPGA, ...) esetén ha az IC mind a 4 oldalán van GND és tápláb, amikre 100nF kondenzátor közel a lábhoz, hogy néz ki a helyes nyáktervezés 2 oldalas nyák esetén?
Hogy kötöm össze a GND és a táp (+3V) lábakat? Tételezzük fel, hogy kényes nagy sebességű cuccal van dolgunk, nagyon szakszerűek akarunk lenni. (esetleg rajz is jó volna)
Ill. ha valaki tud kifejezetten ezzel a témával kapcsolatos jó dokumentációt, az érdekelne.
Találtam én is a neten, de sok a BGA tokozású 100 rétegű nyákos írás, az nem érdekel.
Szokatlan az elrendezés, de már működő képes a végfok.
A táp komolyabb átalakításra szorul. Az egyenirányító után alakíts ki egy tekintélyes vezető-sáv felületet a test számára. Ebbe (csillagpont) kösd az összes szűrő kondenzátor és zener testét. A testet innen már nyugodtan tovább vezetheted az erősítő felé. A hangszóró csatlakozó testpontját is külön vezetősávon hozd el a csillagpontból.
A szokatlan elrendezést a végfok Ic körül a hűtőborda különlegessége okozza a többi meg épült köré. De akkor ha jól értem akkor lényeges átalakításra (újratervezésre) van szükség :/ holnap nekiugrok.
A műveleti erősítőn még nem tudtam átrágni magam. A táp feltétlen módosítandó.
Szia
Mekkora az a "kényes nagy" sebesség? |
Bejelentkezés
Hirdetés |











