Fórum témák
» Több friss téma |
Fórum » NYÁK terv ellenőrzése
Íme az átalakított táp (már amennyire tudtam)
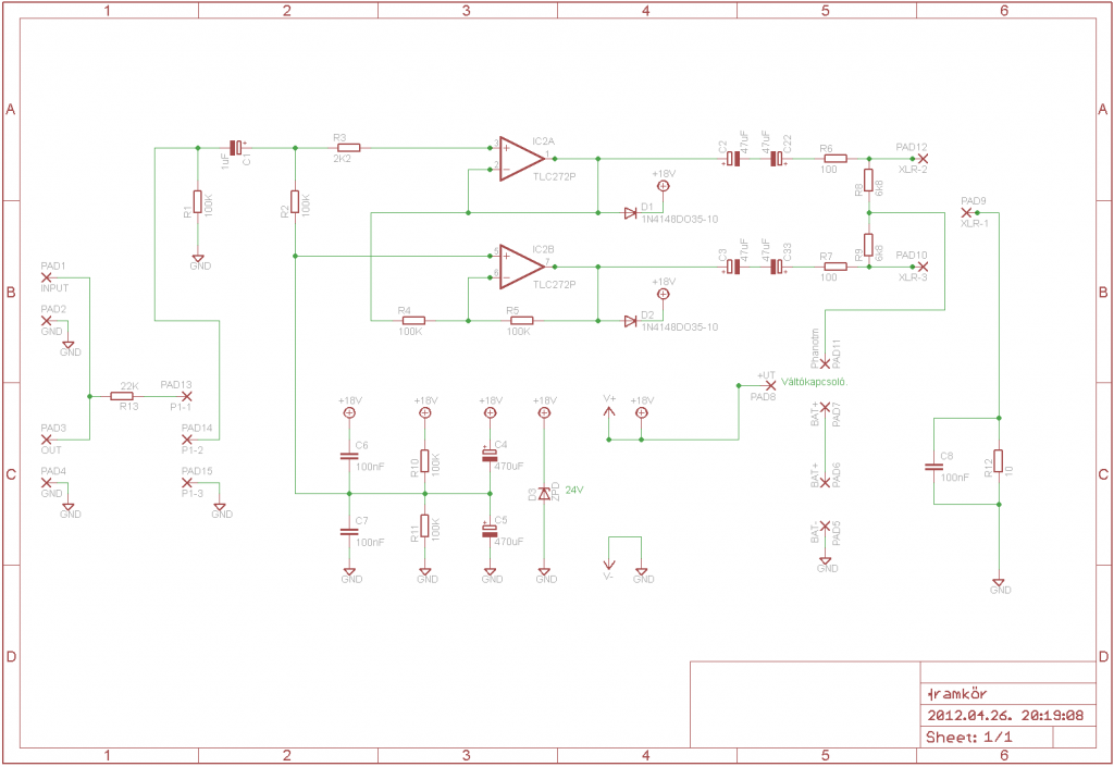
Átterveztem a kivezérlésjelző meghajtómat a
http://www.hobbielektronika.hu/kapcsolasok/analog_kivezerlesmero_ol...3.html alapján. Nekem csak az egyik csatorna kellett, ezért, csak az egyik fele lett bekötve. Tudom, hogy a két 22k os ellenállásból csak az egyik kell, a helye csak a kiválasztás végett van benne. Megköszönném, hogyha valaki átnézné a rajzot a link-es kapcsolás alapján.
A csillagpontos test létrejött. Már csak a hangszórónak kell egy külön test-vezető.
Ha csak az egyik oldal kell, akkor miért nem használsz dual opa-t, nem kell a quad. A kondik sem ilyen böszme nagyok és az ellenállások lábtávolsága is kisebb, ha 0.6W-osat használsz. Sokkal kisebb helyen elférne minden.
Azért ezt választottam mert LM324 es ic-m van ithon sok darab. A kondik meg csak "szemléltetések, mert még nem jöttek meg a csomagba. Ha megjönnek akkor pontosan beállítom a méretét.
Engem az érdekelne főleg, hogy így a kapcsolás használható-e.
Azt már nehezebb megoldani, lehet hogy abból is átkötés lesz :S csak most már bele kell húznom mert holnap megy a Marógépbe
A csatlakozót told balra, hogy közölje a tápot, jobb láb lesz kimenet, bal lábra tudsz testet vinni. Rövidesen beszámolok a szűrőről.
A sztereo potin azonosan kell az ellenállásnak változnia, ez szemlélteti. Köss át a jobb alsó lábra. A többit jónak látom.
Akkor remélem most már minden passzol, köszönöm szépen a segítséget!
Az előző hozzászólásomba rossz rajzokat töltöttem fel véletlen, íme a helyes rajzok:
A sztereó potenciométer bekötése továbbra sem jó. Nézd meg újra a magyarázatul szolgáló linket. Tehát a poti jobb felső csatlakozására menő sávot helyezd át a jobb alsóra. (Ha nem világos jelezd!)
Hello!
A nyák jó, de a nem használt műveleti erősítők invertáló bemenetét kösd a kimenetéhez. üdv! proli007
Jó köszi, figyelmetlen voltam! Javítottam a poti bekötését .
Az az ic-nek melyik lábai?
Hogyha nem kötném össze akkor mi történne?
Rendben
Köszi még egyszer! Remélem működni fog
Helló!
Bocs, hogy az előbb nem köszöntem be. Akkor a 6-7 és 8-9 es lábakat kellene rövidre kötnöm? Ha összekötöm, akkor pontosan mi történik?
Hello!
6-7 és 8-9. Jó esetben semmi, de gerjedhet, vagy túlfogyaszthat. Egy IC bemeneti lábait alapvetően nem illik lógva hagyni. Ha összekötöd az invertáló lábat a kimenettel, akkor egyszeres erősítésű erősítőt kapsz (mint a 14-13-lábnál). (De ha műveleti erősítőkkel foglalkozol, illene tudni melyik a neminvertáló láb. Ha meg nem utána kell nézni..) üdv! proli007
Köszönöm a felvilágosítást! Reméllem jól fog működni a kicsike.
Megfogadom a tanácsodat. Kis keresgélés után rájöttem mire gondolsz. De a kezem gyorsabb,mint az agyam néha . Ez volt az első műveleti erősítős projektem.Üdv. speed008
Üdv!
Átrajzoltam a nyákot a tanácsod alapján. Mellékletben feltettem a friss rajzot. Ha lenne egy kis időd megkérnélek, hogy nézzed át. Köszönet mindenért. speed008
Hello!
Jó lesz. Most már csak az neminvertáló lábakat kell bekötni, és nem lehet kifogása senkinek. Az 5-ös lábat a GND-re, a 10-es lábat a 14-eshez. (Mert ezek vannak a legközelebb a lábakhoz, ahova büntetlenül köthetőek.) üdv! proli007
Megtettem az átalakításokat.
Remélem így már profi lesz. Mellékletbe feltettem a módosított nyákot. Üdv!speed008
Nem tudom használni a nyák tervező programot ezért valaki megtervezné ennek a nyák rajzát???
Előre is köszi
Ha elektronikával foglalkozol, javaslom, hogy tanuld meg valamelyik egyszerű tervezőprogi használatát.
Tudod, még egy ilyen egyszerű nyák is sok mindentől függ. Alkatrészek mérete, nyák mérete, gyártástechnológia, stb. Egy lehetséges megoldás:
Sziasztok!
Egy nagy kérésem lenne. Nagyon nem értek a nyáktervezéshez, viszont szükségem lenne egy nyáktervre. Kapcsolási rajzom van és abból kellene nyáktervet csinálni. Nagyon megköszönném, ha valaki tudnak segíteni! Köszönöm a segítséget előre is! A nyákterv itt van:
Elkészült egy vázlat. Még dolgozni kell rajta! Nézd át és ha megfelel, akkor megvastagítom a vezetékeket... Építőjellegű segítséget elfogadok.
Az elvi rajzom lemaradt...
Köszönöm a rajzot. namármost én nem igazán értek a kapcsolási rajzokhoz meg hasonlókhoz...
Úgyhogy fogalmam nincs, hogy jó e a te elképzelésed nyákra... megmondom őszintén, hogy így építettem már elektronikát, hogy kaptam egy nyáktervet meg a beültetési rajzot és összeraktam. ezt a kapcsolást is találtam a neten és szükségem is lenne rá, ezért gondoltam, hogy tudtok segíteni egy jó nyák tervvel. ha esetleg valaki tudna segíteni, hogy ez a nyákterv jó e, azt megköszönném!
A D1-D2 diódákról jó lenne kicsit több információ. A két 1N4148-as csak a méret miatt választottam. Egy link az áramkör oldalára, sokat segítene.
|
Bejelentkezés
Hirdetés |










megmondom őszintén, hogy így építettem már elektronikát, hogy kaptam egy nyáktervet meg a beültetési rajzot és összeraktam. ezt a kapcsolást is találtam a neten és szükségem is lenne rá, ezért gondoltam, hogy tudtok segíteni egy jó nyák tervvel. 




