Fórum témák
» Több friss téma |
Érdekességek MINDENKINEK:
Astra Hűtőfolyadék hőmérséklet mérése az ECU által Z16XEP 1es és 2es ventilátorsebesség hiányába belefutva, gondoltam egy merészet, tesztelésképpen, nem hajtom agyon a kocsit, hanem az NTC-t ideiglenesen kicserélem egy 3k-100Ohm potira. A 3kOhm értékről lefele tekerve a potit a rajta levő fesz 2,5Vról, lement 1Vra, majd tovább csökkentve a poti ellenállást, meglepetésemre a fesz ismét felugrott 3Vra, majd tovább tekerve fokoyatosan ismét csökkent 1Vig, ahol természetesen bekapcsolt a FULL 3as ventifokozat. Visszafele tekerve a potit, ugyanott, kb 50*C körül ugrik vissza a fesz. Hogy lesz ebből lineáris hőmérséklet adat? A trükk: Melegedő motornál, kb 50*C táján, az NTC ellenállás sarkain a fesz 1Vra csökken, és ennél kisseb esetén, a rossz jel/zaj viszony (a gyűjtás közben müxik) már az ECU ADC számára gondot okozott, ezért az autóipari mérnökök 50*C táján megháromszorozták a szenzor tápáramát, persze a memóriában elsiftelve a mért érték digitalizálását is, ezzel kijavitva a jel-zaj viszonyt. Tehát nem lehet csak úgy egyszerűen, párhuzamos módon, kilopni a hőmérséklet infőt magunk számára (amit szerettem volna), hanem az ECU átkapcsoló szakaszán, detektálni kell, h kellő meredekségű-e és, h fel vagy lefutó él-e. Műveletik, JK tároló stb., vagy egy STM8 kontroller megoldható, de ennek a hőmérséklet infónak kicsit nagy ára van igy. A lényeg, h ha valaki mért szenzor feszből számit hómérsékletet, ezt figyelembe kell vegye. Meg is találtam egy autóipari leíró cikket a dologról: A typical engine coolant temperature (ECT) sensor Érdekes volt ezt a mérnöki megoldást is megismerni. Joggal felteheti valaki a kérdést, h dehát akkor miért nem háromszorozzuk a gerjesztő áramot alacsony hőmérsékleten is és nem kell trükközni ennyit? Mert akkor az általa okozott disszipáció alacsony hőmérsékleten jelentős hamis mérési eltolódást okozna. A hozzászólás módosítva: Okt 28, 2022
Szia.Igen GM vezérlőkben így van megoldva a hűtővíz szenzor pontos érzékelése, hogy kapcsolgatják a bemeneten a felhúzó ellenállások értékét.
Szia, szinte ugyanaz a megoldás a belinkelt bemutató anyagban, csak nálad egy soros körben rövidezárják a nagyobbig ellenállást (valszeg. egy P fettel a kis csatornaellenallas miatt, nem pedig 0,2Vos maradékfeszes tranzisztorral ami olyan lenne mint egy beiktatott kis fesz. forrás), a másikban pedig párhuzamosan söntölik át a nagyobbik ellenállást 50C on.
A hozzászólás módosítva: Okt 28, 2022
Utána nézve láttam már, hogy van benne áramköri magyarázat is. De, hogy tudható legyen a pontos értéke a felhúzó ellenállásoknak azért írtam a hozzászólás. Persze ez is csak akkor mond valamit ha ismerjük CTS szenzor hőfok és ellenállás arányának értékét. Opelnál kétfajtát alkalmaznak (régi 8 vagy 16 szelepes ecotec motoroknál különböző) lásd kép.
Ami ténylegesen foglalkoztatott engem, hogy a mérnökök miért választottak mindig más helyet a motorblokkon a szenzornak (motortípusoktól függően), meg az esetleges összecserélés esetén milyen előnyök vagy hátrányok származhatnak belőle .
Szia,
Alapvetően mindig a motorblokkból kijövő termosztát előtt illik hőmérsékletet mérni, ez ay egyik korlát a mérnökök számára, a másik a managerek fillerb*szasa, ha egy másik tajvani TSC szenzor 5 centtel olcsóbb, akkor rögtön ki kell cserélni az eddigit, mert lám lám 10000 autónál az ennyi meg annyi megtakarítás. A hibásodási ráta persze nem számit. A kék és fekete NTC hőszenzorok régen eléggé különbözőek voltak. 25*C on 2200 illetve 2000Ohm. Ami érdekes, h 80-100*C körül már szinte egyforma ellenállásuak. Na erre kitalálták h a kettő csereszabatos, igy aztán kétszer annyi beszállítót lehet megversenyeztetni. Végülis a szerencse, h 80-100*C fölött érdekes csak az autóban a hűtőfolyadék hőmérséklet, igy vegülis mindkettő nagyjából OK. A Hella kék NTC méréseim alapján a legvalószínűbb NTC karakterisztikák, katalógusokból kimazsolázva mellékelten belinkelve. Ez kb az általad belkinkelt Bosch kék karakterisztika megfelelője. Egyébként egy jobb minőségű lézeres spot hómérővel be lehet mérni elég pontosan a blokk termosztát környéki hőmérsékletét. Összecserélés témában a szamitásaimat nagyjából igazolja a jenki netes alábbi linkBővebben: Link: I've bee told that if you swtich the plugs, the black CTS for the gauge reading will tell the ECU the coolant is hotter then it really is. Meaning the black CTS has less resistance at the same temps vs. the Blue one. A hozzászólás módosítva: Okt 28, 2022
Egymás sértegetése helyett, célszerű a műszaki problémára / kérdésre koncentrálni, és egymás cizellált sértegetésére fordított energiát a problémamegoldásra és a szakmai vitára célszerű fordítani.
Köszönjük.
Kedves Kaqkk, VIM, Galfy !
A kért moderáció visszajelzés alapján részemről kész vagyok egy lezáró vonalat húzni, és csak szakmai kérdésekre szorítkozni, és kérdésekre gyakorlati kapcsolásokat küldeni, olyanokat melyeket megrajzoltam, próbapadon kimértem és működőképesre csiszoltam. Viszont a legelső, nem megfelelő viselkedés gúnyolódás esetén csak simán végérvényesen kilépek. Ha ezt valaki közületek szeretné, máris működhet. Részemről szakmai támogatásra mások részéről nincs szükségem, a saját szakmai igényeimet egyedül simán megoldom. Ha őszintén barátilag befogad a főrum, örülök, és igyekszem viszonozni, ha az egyébként valós adatlapomon, stb, a rugózás folytatódik, már itt sem vagyok.
A NYÁK lap készítéssel kapcsolatos beszélgetés áthelyezve az ezzel foglalkozó témába.
Sziasztok!
Segítséget szeretnék kérni a H Astra 2005 1.4 Z14XEP autómmal kapcsolatban. Az elmúlt 1 nap alatt 3 alkalommal önállóan bekapcsolt a riasztó, egy ideig megy a hangjelzés a dudával, majd csak az elakadásjelző villog amíg ki nem nyitom a kulcsba épített távirányítóval. A bal hátsó ajtó központi zárja egy ideje nem működik (talán vezeték hiba az ajtóátvezetésben), ez az ajtó a kulccsal benyúlva az ajtózárnál és megnyomva ott a zárat fixen zárva van. Van esetleg valami ötlet vagy megnéznivaló, hogy mi lehet a baj? Átmenetileg az is elég lenne ha a riasztó kikapcsolható valahogy?! Előre is köszönöm a segítséget!
Valoszinuleg meg is valaszoltad a kerdesedet…
Javitsd meg a hatso ajto koteget!
Megjavítottam. Összesen 6 vezeték volt bizonytalan vagy szakadt. Idővel kiderül, hogy jó lett-e?!
Sziasztok.
Valaki meg tudja mondani hogy opel astra gnek a moduljának mi a lábkiosztása? Modul A hozzászólás módosítva: Dec 14, 2022
Sziasztok!
Z14XE motoros Astra gondol egyet és fullad, dadog. Cseréltem trafósort és gyertyákból is kétpólusú GM-et kapott. Eleinte úgy tűnt, megoldódott a hiba, de sajnos nem . Olvastam tárolt hibakódot, de az olvasás pillanatában nem voltak jelen. Törlést követően a próbakör hibátlan volt, jól húz az autó. Kezdődő ECU hiba lenne?
Sziasztok!
Segítséget szeretnék kérni! Az alany egy 2003-as Opel Zafira. Az ABS lámpa véletlenszerűen kigyullad. Van, hogy menet közben, van, hogy álló helyzetben egy parkolóban, mint pld ma várakozás közben bejelzet. Gyújtás le, motor újra indít, lámpa elalszik. kb másfél perc, és újra ég. Ezt eljátszottam 3 szor, és nem jelzet vissza. Hazáig 8km, beállok az udvarba, újra kigyullad. Kiolvasásnál géppel teljesen egységes a 4 kerék értéke, de az autó mégis azt jelzi, hogy nem látja a jobb első kereket. Már kaptam minden tanácsot, kábelszakadás, jeladó, ABS vezérlő. Kimérni nem tudom, mert a kábelvégeken oda-vissza minden rendben. Valaki találkozott már hasonlóval?
Nekem Astra H-n volt, de mivel ua. a konstrukció, szerintem hasonló lehet az ok. Szintén jobb első kerék.
Nekem kábeltörés volt az érzékelőtől kb. 15-20cm-re. Kívülről nem volt rajta semmi sérülés, de az egyik belső szál el volt törve. Álló helyzetben nem volt hiba, de ahogy elkezdtem mozgatni voltak helyzetek mikor előjött.
Lengőkábeled volt törve? Már cseréltem a lengőkábelt is, de hiába... Ha úgy indítom be, hogy nem világít, akkor billegtethetem az autót, mozgathatom a kormányt, rángathatom a kábeleket, akkor sem gyullad ki. Mehetek gödörbe, fekvőrendőrön, bírja, aztán ki a 4sávos sima útra, ott meg kivilágít. Az a baj, hogy nem tudom hogy a kerekektől hova megy be a jel, hol keressem a másik végét. Nem kizárt hogy előbb a motorvezérlőbe érkezik, mert géppel mind a 4 kereket lehetett menet közben olvasni, de a vezérlő meg nem látta. Pedig arról is már szedtem le csatit, bár fényes volt, de kapott kontaktspray-t is. Ha tudnám, akkor onnan kivinnék két szálat a kerékhez, és rögtön előrébb lennék a probléma felderítésében.
Csak emlékezetből írom, mert már régen volt, de a kerékagy (ABS érzékelő) és a karosszéria közötti kábel a jobb első felfüggesztésnél.
Sziasztok.
Van egy opel corsa c 1.3d 2004 a családba.2 hete kb nem mutat vizhőfokot, vettem is bele szenzort rádugtuk csatlakozóra semmit se változott (meg melegítettük öngyujtóval) Ki nem cseréltük mert több órás dolog a bontás hogy hozzá lehessen férni. Vissza dugtuk csatlakozót ránéztem laptoppal mit mutat mutatja rendesen a vízhőfokot változik mentem vele pár kört folyamatosan hogy melegedet ment fel. De viszont a műszerfalon meg se mozdul a mutató. Többi vissza jelzés minden megy a műszerfalon. Hol keressem a problémát ? Egyik napról másikra nem ment.
Sziasztok!Opel Zafira B,2005.11.havi,1.9cdti,88kW,323000km-rel.Izzításjelet villogtatja folyamatosan járó motornál.DPF,EGR nyáron lett kiírva illetve mechanikusan is kiiktatva.Októberben elkezdte jelezni a hibát.Hibatárolóban általános izzítóegysèghiba volt.Most cserèltünk 4 izzítógyertyát(3 rossz volt),új az izzítórelè,vezetèkszakadás,konkatkhiba kimèrve,nincs,most már izzít is.DE:az izzításjelet villogtatja,hibakódot nem ad.Ötlet valakinek?
Én úgy tudom hogy a villogó izzitásjelző az üzemanyag rendszer hibájára utal.A Vw-nél fiat-nál igy van.
Sziasztok szeretnék egy külső nyitás/záró modult beszerelni g astrámba.
Addig eljutottam hogy melyik kábeleket kell keresni. Idézet: „BROWN/RED = CLOSE BROWN/WHITE = OPEN” De nem tudom negatív vagy pozitívat kell neki adni?? A hozzászólás módosítva: Jan 13, 2023
G astra? Ha olyan gombra gondolsz, amivel bentről tudod nyitni zárni az ajtót, akkor a vezetőoldal ajtóburkolatot leszeded és a záró gombot kiméred
Esetleg kapcsolási rajzon meg tudod nézni, ott mit kapcsol a gomb és honnan hova tart. Innentől a színek adják magukat. A köteg bal láb felől fordul be a kasztniba és a jobb oldalra megy a vezérlőmodulba. Mind a kettő a lábtérnél van(köteg és modul).
Sziasztok.
Olyat szeretnék G astrámba hogy ha centrálzárral kinyitom a kocsit akkor felkapcsol távolsági és ha lezárom akkor xy ideig. Ez kivitelezhető vagy inkább vegyek inkább modult pl:Bővebben: Link Köszönöm előre is a segítséget. Szerk.: Vezető oldali ablak emelő kábelek be mennek az utastérbe ?? A hozzászólás módosítva: Feb 15, 2023
Hello!
Egy megfelelő PNP tranzisztorral megoldható a belső világításról. Én anno az egyszerűség kedvéért a belső világításról vezettem ki a motortérbe egy szál vezetéket, erre mentek a helyzetjelzők (nem gyári lámpa). Természetesen a tranzisztornál érdemes figyelembe venni a rajta átfolyó áramot és eszerint megválasztani. Hátránya, ha kinyitod az ajtót, akkor ugyanúgy felkapcsolja a helyzetjelzőket elől és hátul is. Viszont ajtónyitásra fel/le kapcsol. Tankolásnál nem éppen előnyös ez a megoldás, de meglehet szokni. Más esetben mikrokontroller vagy épp akár egy 555 IC is megteheti. A linkelt modult nem ismerem. A vezető oldalon az utastérbe a bal oldali ablak vezérlő kábelei ajtón belül maradnak, minden másik ablak ki/át van vezetve a megfelelő ajtóhoz, majd az ajtón belül ugyanúgy ki van alakítva a saját vezérlő köre. A központi ablakemelő vezeték az közös és a jobb lábtérnél lévő komfortmodulból indul. SZerk: Ne a távolságit kapcsold, mert pl egy bevásárló központ parkolójában nem épp egészséges, ha a másik sofőr aki vezet váratlanul belenéz egy atomvillanásba. Vagy épp ha útszélén állsz, akkor a szembejövőt elvakítod. Illetve ha a rendőr meglátja az se fogja díjazni. Elég a tompított vagy a helyzetjelző A hozzászólás módosítva: Feb 16, 2023
Hello! Bizony, nem a távolságit (reflektort) kell felkapcsolni, hanem tompítottat.
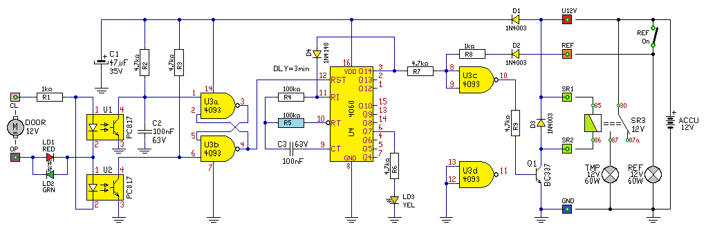
(Egyébiránt szabály szerint álló gépjárműnél azt sem szabad használni). De én megrajzoltam. Egy gépjármű relét működtet. A bemenetet a zár motorra kell kötni. Ha az OP kap + feszültséget, akkor nyit, vagy is felkapcsolja a lámpát. Ha a CL kap + feszültséget, akkor zár és elindul az időzítés, melynek ideje itt 3 perc. Ha a REF bemenetet a reflektorra kötöd, akkor ha bekapcsolod a reflektort, kikapcsolja a tompítottat. Tehát a +- megy a tápra, az SR1-SR2 a relére, az OP-CL a zármotorra, a REF a reflektorra.
Köszönöm a gyors segítségeteket hát nagyon prok vagytok.
Az ablakemelős kábeles dologgal azt szeretném elérni hogy kinyitom az ajtót és 1-2 sec belül be is zárom akkor lehúzza az ablakokat (ez nyáron nagyon hasznos.) Ha jól értelmeztem akkor anyós oldali fel/le húzó szál akkor be megy az utas térbe de a vetető oldali fel/Le szál nem. Akkor nem a komfort modul vezérli a motorokat ha jól értem. Azt tudom van egy közös amivel fel lehet húzni az összes ablakot. Köszönöm a segítséget még dilemázok egy picit melyik legyen(Tranyo, nyák vagy a modul).
Az ablak lényegében úgy néz ki, hogy van 6 csatlakozó az emelőn (pár évet visszalapozva tettem fel képet róla
). Ebből 2 a fel le 2 a táp tehát + - 12v 1 a komfort emelő 1 a becsípődés gátló.Utóbbitól tekintsünk el. Lényegében a vezető oldal felé csak a +-12V megy be, ehhez az emelőhöz csak a saját kötege tartozik, ami mind az ajtóban helyezkedik el, nem jön ki. A maradék 3 ajtó megkapja a fel/le szálakat, ezek mind kijönnek az ajtó átmenőn, majd mindegyik megy a saját ajtójához. Tehát 6+1 szál jön ki a vezető oldalon, +1 a gyerekzár. Az ajtók megkapják külön a +-12V-ot ami az X1 csatlakozóról van leosztva (kuplungpedál mögötti burkolat alatt). Illetve az ajtón belül van a saját kapcsoló is, ami a már vezető oldal felől jövő vezetékkel párhuzamosan van kötve. A hátsó ajtókra megy a gyerekzár is, amivel a hátsó kapcsolókat le lehet tiltani, de a sofőr tudja attól függetlenül szabályozni.Lényegében első kérdésedre igen a válasz, az anyós ülés átmegy a master kapcsolóra (sofőr oldal) a fel le szál, de a sofőr oldal nem megy ki hanem ajtón belül van. A komfort modulnak érdemi köze nincs a motorokhoz, tehát se CAN kommunikáció se semmi közvetlen vezérlési kapcsolat. Ő azt se tudja mikor hol jár az ablak. Onnan csak egy komfort zárás van, ami elég érdekesen van kiépítve. Feltanított ablakok mellett az ajtóba helyezett kulcsot folyamatosan elfordítva záráson tartva felhúzza az ablakokat, ekkor lényegében a komfort záró szálat testre húzza, és amíg a kulcs elvan fordítva addig testen is marad. Ha ezt a szálat leválasztod a komfort modulról, akkor simán testre zárva tenni fogja a dolgát. Amikor az ablak felér a maximumra, akkor az emelő vezérlőben (mindegyik motornak sajátja van) érzékeli, hogy megváltozik a feszültség, így a komfort zárást már figyelmen kívül hagyja a motor letilt. De ezen a szálon a leengedés nem hiszem hogy megoldható (legalábbis nem próbáltam.) Viszont erre a szálra rákötve rengeteg zárási lehetőség van, ami már a kulccsal megoldható. Nekem PIC kontroller zárja, ha 10 másodpercen belül kétszer nyomom meg a zárás gombot a kulcson. Ha egyszer vagy 10 másodperccel később nyomom meg, akkor az ablakok nem zárnak. Sajnos a forrásfájl már nincs meg mert lassan 10 éve hogy csináltam. Feltöltöttem a kapcsolási rajzot a piros keret az ajtó lenne, ezen belül van az X jelölésű csatlakozó számokkal, ezek az ajtó átmenő kötegek. Illetve bele javítottam egy két kötésbe, mert gyári kapcsrajz, de hibásan volt közreadva. A rajzon a felső piros jelölés az első vezető oldali ajtó, ebbe bal alul befut egy vezeték az X3-al egyvonalba az ajtón kívül van, csak rosszul jelöltem ![]() Szerk. a bal oldali alsó négyzet és a fölötte lévő is az első ajtó, csak nem egybe jelöltem. A hozzászólás módosítva: Feb 17, 2023
Szia.
Idézet: „a fel le szál, de a sofőr oldal nem megy ki hanem ajtón belül van.” Az ajtó kábel átvezetőn elvinnék egy szálat az utastérbe. Kérdésem hogy lehetne ez normálisan megoldani ? Láttam olyat hogy fűtőszál elő és megfúrják és át viszik. Idézet: „De ezen a szálon a leengedés nem hiszem hogy megoldható” Komfort szálon tudom nem lehet igy a fent említett(Első idézet) módszert szeretném használni. Ezt Ardunioval szeretném majd a vezérlést megoldani ahogy te pic el . Csak annyival megspékelni hogy lehúzza az ablakokat is. Idézet: „Nekem PIC kontroller zárja, ha 10 másodpercen belül kétszer nyomom meg a zárás gombot a kulcson. Ha egyszer vagy 10 másodperccel később nyomom meg, akkor az ablakok nem zárnak.” Köszi az ötletett és a sok infót.
Igazából ha az X3ba van szabad csati, akkor kicsit káromkodva (szűk nagyon a hely mind szereléshez a mozgásnak, mind a kábelnak) de tudsz belefűzni vezetéket, ha találsz bele megfelelő stekkereket. Legalábbis nekem a hátsó ablakemelő utólagosan szenvedős volt, főleg az X3 átmenőbe befűzni a szálakat.
A komfort szálas leengedést nem próbáltam, tehát esetleg azt se tartom kizártnak, hogy arra esetleg le is tud engedni, ha esetleg referencia feszültséghez képest mér. De! Szerintem elég ha csak a leengedő szálat vezeted ki a vezető oldal felől és abba "kötsz bele" mert a másik a komfort zárás úgyis kivan építve. Így elég egy szálat kivezetned ami lényegében a parancs szál. A többi ablakhoz meg megtalálod. Az anyós oldali és a mögötte lévő az a tűzfal alatt megy végig. A kesztyűtartóból nehezen de hozzáférhető. ugyanazon az oldalon a másik lefordul a küszöbborítás alá. A vezető oldalon meg egyből a küszöb alá fordul be és úgy megy a B oszlopba. Idézet: „aztt se tartom kizártnak, hogy arra esetleg le is tud engedni, ha esetleg referencia feszültséghez képest mér.” Vagy is ha 12 voltal taplálom akkor LEHET lehúzza az ablakokat? Ahogy olvasom utólagos ablakemelőt raktal be Az a kérdés kurblis nal szerkezet csere van motorosra vagy elég a motor is ? |
Bejelentkezés
Hirdetés |








. 




Esetleg kapcsolási rajzon meg tudod nézni, ott mit kapcsol a gomb és honnan hova tart. Innentől a színek adják magukat. A köteg bal láb felől fordul be a kasztniba és a jobb oldalra megy a vezérlőmodulba. Mind a kettő a lábtérnél van(köteg és modul). 


). Ebből 2 a fel le 2 a táp tehát + - 12v 1 a komfort emelő 1 a becsípődés gátló.Utóbbitól tekintsünk el. Lényegében a vezető oldal felé csak a +-12V megy be, ehhez az emelőhöz csak a saját kötege tartozik, ami mind az ajtóban helyezkedik el, nem jön ki. A maradék 3 ajtó megkapja a fel/le szálakat, ezek mind kijönnek az ajtó átmenőn, majd mindegyik megy a saját ajtójához. Tehát 6+1 szál jön ki a vezető oldalon, +1 a gyerekzár. Az ajtók megkapják külön a +-12V-ot ami az X1 csatlakozóról van leosztva (kuplungpedál mögötti burkolat alatt). Illetve az ajtón belül van a saját kapcsoló is, ami a már vezető oldal felől jövő vezetékkel párhuzamosan van kötve. A hátsó ajtókra megy a gyerekzár is, amivel a hátsó kapcsolókat le lehet tiltani, de a sofőr tudja attól függetlenül szabályozni.





