Fórum témák
- • Hifi erősítők tervezése
- • Akkumulátor töltő
- • Westen 240 Fi gázkazán hiba
- • Fejhallgató erősítő
- • Alternativ HE találkozó(k)
- • Kapcsolási rajzot keresek
- • Vásárlás, hol kapható?
- • Gigatron TTL számítógép
- • Villanyszerelés
- • Rádiótechnika számok keresése
- • Autóelektronika
- • Indukciós főzőlap, sütő bekötése, kábelek kiépítése
- • LCD-monitor tápegység
- • Erősítő építése elejétől a végéig
- • Nagy LED kijelzős DCF77 óra PIC-kel
- • Kombikazán működési hiba
- • Grafikus LCD meghajtása
- • Felajánlás, azaz ingyen elvihető
- • Érdekességek
- • Elfogadnám, ha ingyen elvihető
- • Számítógép hiba, de mi a probléma?
- • MyElecParts alkatrészkereső és készletnyilvántartó
- • Mosogatógép hiba
- • Gázkazán vezérlő hibák
- • Áramváltó trafóval áram mérés, hogy?
- • Napelemes rendszer kérdés
- • Műhelyünk felszerelése, szerszámai
- • Érintőkapcsolós lámpa
- • V-FET és SIT erősítő kapcsolások
- • EAGLE NYÁK tervező
- • Szintetizátor tuning
- • Oszcilloszkóp készítése házilag képcsőből, TV-szkóp
- • Kapcsolóüzemű táp 230V-ról
- • LCD TV probléma
- • LCD monitor probléma
- • Klíma szervizelés, javítás
- • Orsós magnók
- • Erősítő mindig és mindig
- • Életvédelmi kapcsolás, FI relé
- • Ki hol gyártatja a NYÁK-ot ?
- • Autórádió (fejegység) problémák, kérdések, válaszok
- • Műveleti erősítő
- • Hegesztő inverter javítás
- • Quad 405-ös erősítő tapasztalatok és hibák
- • Sokol-403 rádió
- • Codefon kaputelefon
- • PLC kérdések
- • Házilag építhető fémkereső
- • Orion SE 260 erősítő
- • Villanypásztor
- • 135.6 kHz-es HGA22 vevő
- • Muzeális készülékek-alkatrészek restaurálása
- • Maxwell mx 25306 funkcióváltó kapcsoló
- • HESTORE.hu
- • HITEKA sortekercselő gép
» Több friss téma
|
Sziasztok!
Egy OSD célkeresztett kellene csináljak speciális felhasználásra,de sehol nem találtam megfelelő megoldást.
Adott egy 640*480 pixel felbontású lcd kijelző ami kap egy külső PAL analóg videó jelet.Ezen a kijelzőn kellene megjelenítenem egy piros célkeresztet ami lehet akár csak egy sima + is.Eddig nem is lenne nagy gond,mert számtalan megoldás kering a neten. pl: Bővebben: Link Ami igazándiból a problémát okozza az az,hogy ezt a keresztet 1 pixel pontosággal mozgatni kell és az általam fellelt kütyük csak karakter szinten voltak képesek a mozgatásra plusz az elektronikának rá kell férnie egy cirka 5*5 centis panelre.
Ebben kérném a segítségeteket.
üdv.:Nagyg
A linken amit irtál, ott a megoldás.
Át lehet írni full szálkeresztre a forrást, de ha csak egy + jelet mozgatsz, mint a videón is mozgatják a betűket, akkor is megfelelő.
Persze a gond lehet a színnel (nem piros). Mivel az OSD úgy működik, hogy a megfelelő időpontban fel vagy lehúzza a jelet (feket vagy fehér)
TV-n jól is kezelhető, de LCD-n már gond lehet.
Mivel a PAL analóg jel nem natív 640x480, így nem tudod pixelenként mozgatni...
köszi a választ.majd megpróbálok ezen a vonalon mozogni
| (#) |
krnl hozzászólása |
Márc 5, 2010 |
 |
/ |
 |
|
Sziasztok, hasonlo OSD jellegu kerdesem lenne:
ha a monitor nem kap jelet, eloszor kikapcsolja a hattervilagitast, majd visszakapcsolja nehany masodpercre es kiirja hogy "no signal".
Azt kell megoldanom, hogy ne kapcsoljon vissza a hattervilagitas (es ne jelenjen meg a szoveg, de ha nincs hattervilagitas ez nem fontos). A cel, hogyha nem kap jelet, egybol menjen el a hattervilagitas es ne jojjon vissza.
Van otletetek?
Koszi, krnl
| (#) |
pici hozzászólása |
Feb 28, 2012 |
 |
/ |
 |
|
Ha nem is szálkereszt, de egy OSD-s project
40" LED TV-n jól néz ki élőben.
Grat...
Szerintem én már sose fejezem be a célkereszt megvalósítását.
Ha nincs rá szükséged, akkor hagyd, van más szép project is.
Ha pedig nem hagy nyugodni, akkor azért elég hamar össze lehet rakni.
De akkor már érdemes VGA porton bizgálni a cuccot, szerintem könyebb is, mint AV-n 640x480 VGA-t.
HI!
nem találtam más OSD-s tipokot, így ide legkézenfekvőbb írnom.
Adott egy rca jel(420 soros kamera képe), és én szeretném, ha erre a képre ki tudnám írni az adc által mért értékeket.
Valaki tudna egy kapcsolást, és proogramot (esetleg cikket) ajánlani avr-re minél kevesebb alkatrésszel? Fontos lenne, hogy Magyarországon is beszerezhetőek legyenek, mert pl a MAX7456 -ot nem találtam meg egy magyar boltban sem..
Üdv.: Zoltán
Itt egy hasonló ami kell:
http://www.rcgroups.com/forums/showthread.php?t=1473207
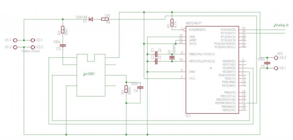
LM1881 szinkronjel leválaszt, int1, int0 lábakra megszakítást generál a szinkronjel, és az spi port mosi lába feliratozza a képernyőt, Aruino-ban íródott ha megérted át tudod írni.
MAX7456-ot a Sparkfun-tól vehetsz breakout borddal.
Van mintaprogram hozzá, illetve Visual basic-ben írtam egy karakterfeltöltő programot, ami a karakter szerkesztő által generált .mcm file-t tölti fel a soros porton egy avr- segítségével, így nem kell a hardvert megvenni a Maximtól.
Azta..., ez az arduino-s dolog átírása avr re nekem kicsit magas...
Úgylátszik nekem, mezei avr-esnek marad a sparkfun max7456 board... Valaki rendelt már a sparkfuntól MO-ra? Hogyan megy a redelés menete, és a fizetési mód? Mennyi idő alatt jön meg?
Arduino is AVR
Az LM1881-el jobban jársz. Lomiban kapható és olcsó.
Én is ilyet használok atmega88 vagy atmega168-al.
Kép csatolva
Az lm1881 tényleg olcsó és nálunk is lehet kapni..
Találtam egy érdekes cikket: Bővebben: Link
Csak még nem igazán értem, hogy mikor generál interrutot az lm1882... Minden sor végén vagy mikor? És a TV képernyőjét akkor soronként tölti fel ez az rca adatvonal? Sajnos még az alap dolgokkal sem vagyok tisztában... pl a tv honnan tudja hogy ez a kép bal felső sarka, vagy jobb alja?
És a betűket hogy lehet kirajzolni? Soronként, pixelenként? Tehát az arduinos projektben ezért van annyi adat?(minden betű binárisan leírva).
Arra már rájöttem, ha felhúzza a jelet az avr, akkor fehér lesz az adott képpont, ha lehúzza akkor fekete...
Minden sor elején az egyik interrupt, minden félképváltáskor a másik interrupt, ez után számolja a sorokat, a páros páratlan nincs megkülönböztetve, így fele a felbontás (pal 576/2 ntsc 480/2)
Ha L szint nem fekete mert ki van diódázva, egy másik láb L szintre húzásával ellenálláson keresztül lehet sötét hátteret csinálni.
Ebben van +-1 pixel jitter, illetve nem lehet fekete keretet rajzolni, a MAX IC vel nincs jitter, van fekete és fehér szín is.
A sparkfun regisztrálni kell és paypal keresztül lehet fizetni, 2 hét és megérkezik a csomag.
Van egy egyszerűsített változatom ez csak két analóg értéket ír ki. Később felteszem a kódot.
Még lm1181 szynkron leválasztó sem kell mert egy rc kapcsolással az avr komparátorával meg egy timer modullal lehet detektálni a két szinkronjelet.
Hűű, a kód nagyon jó lenne, karakterekkel iratsz ki 2 értéket, amit az adc-ről olvasol be? Pont ilyen kell nekem(majd testre szabom a kiírást..  )
Majd valami kapcsolási rajz szerűséget is tudnál feltenni?
PICI, a te megoldásod is érdekelne!
Am nem gondoltatok arra, hogy egy cikket írni erről ide a fórumra? Sztem nagyon jó téma az OSD, és ha tényleg ilyen olcsón meg lehet csinálni, sokakat érdekelne is...
Az biztos!
Többek között engem is, ugyanilyen célból!
#include <avr/io.h>
#include <avr/interrupt.h>
#include <avr/delay.h>
//#define offset 0
#define current_cal 0.5234
#define little_delay _delay_loop_1(13);
int current_num=0;
int buttext[10] = {'T','V','V','E','R','S','S','B','A','T'};
// Buffer to store the bytes temporarely.
unsigned char buffer[10];
int a=0;
// Standard integers to use with for/while loops
int i=0;
int k=0;
// Count linenumber;
int line = 0;
// When writing text/numbers, used to store the linecount of the letter/number
int temp =0;
int loopcount=0;
int loopcount2=0;
int current=0;
unsigned char currentr[] = {3,3,3,3,3};
int currentRAW=0;
long mah =0;
int mahtemp=0;
unsigned char mahr[]={3,3,3,3,3,3};
int w;
int ADCreal=0;
int rssi=0;
void setup () {
pinMode(6,INPUT); // Analog comparator AIN0
pinMode(7,INPUT); // Analog comparator AIN1
// Test pin
pinMode(4,OUTPUT);
// Init SPI output (will just set all as output)
pinMode(10,OUTPUT);
pinMode(11,OUTPUT);
pinMode(12,OUTPUT);
pinMode(13,OUTPUT);
// Set ADC's as input
pinMode(5,INPUT);
pinMode(4,INPUT);
pinMode(3,INPUT);
pinMode(2,INPUT);
pinMode(1,INPUT);
// Set SPI;
SPCR =
(1<<SPE) | //Enable SPI
(1<<MSTR)| // Set as master
(0<<SPR1)| // Max speed
(0<<SPR0)| // Max speed
(1<<CPOL)| // We dont want it to idle high
(1<<CPHA);
SPSR = (1<<SPI2X); // SPI double speed - we want 8 mhz output.
SPDR = 0;
// Disable interrupts - necessary when using Arduino ide to avoid default
// interrupts used for the delay(), millis() etc.
TIMSK0=0;
TIMSK1=0;
TIMSK2=0;
attachInterrupt(0,detectline,FALLING);
attachInterrupt(1,detectframe,RISING);
ADMUX = (0<<MUX3) | (1<<MUX2) | (0<<MUX1) | (1<<MUX0) |
(1<<REFS0) |(0<<REFS1);
// Setup timer 1 with max speed. Used to detect if it's a new line or frame.
TCCR1B =
(0<<CS12) | //Prescale 1
(0<<CS11) | //Prescale 1
(1<<CS10) | //Prescale 1
(0<<WGM12); // CTC mode
//Clear timer (not really necessary)
TCNT1=0;
// Start timer 2 used to count time (page 164)
TCCR2B =
(1<<CS22) | //Prescale 1024
(1<<CS21) | //Prescale 1024
(1<<CS20) | //Prescale 1024
(1<<WGM22); // CTC mode (Clear timer on compare match)
TCCR2A = (1<< WGM21); // CTC mode
OCR2A = 0b11111111; // Set compare register to max;
// Enable interrupts - not needed
// sei();
}
// Numbers and letters - a single array is used for now.
// As each letter/number
// contains 8 lines, the entire ASCII table can't be implemented this way,
// due to the fact that in int want be large enough.
// Using a long as index is too slow.
// A 2D array might work, but for now I will just use it this way;
unsigned char letters[] = {
// Blank - 0
0b00000000,
0b00000000,
0b00000000,
0b00000000,
0b00000000,
0b00000000,
0b00000000,
0b00000000,
// A - 1
0b00000000,
0b01111110,
0b01000010,
0b01000010,
0b01111110,
0b01000010,
0b01000010,
0b01000010,
// B - 2
0b00000000,
0b01111110,
0b01000010,
0b01000010,
0b01111110,
0b01000010,
0b01000010,
0b01111110,
// C - 3
0b00000000,
0b01111110,
0b01000000,
0b01000000,
0b01000000,
0b01000000,
0b01000000,
0b01111110,
// D - 4
0b00000000,
0b01111000,
0b01000100,
0b01000010,
0b01000010,
0b01000010,
0b01000100,
0b01111000,
// E - 5
0b00000000,
0b01111110,
0b01000000,
0b01000000,
0b01111110,
0b01000000,
0b01000000,
0b01111110,
// F - 6
0b00000000,
0b01111110,
0b01000000,
0b01000000,
0b01111110,
0b01000000,
0b01000000,
0b01000000,
// G - 7
0b00000000,
0b01111110,
0b01000010,
0b01000010,
0b01011110,
0b00000010,
0b00000010,
0b01111110,
// H - 8
0b00000000,
0b01000010,
0b01000010,
0b01000010,
0b01011110,
0b01000010,
0b01000010,
0b01000010,
// I - 9
0b00000000,
0b01111110,
0b00010000,
0b00010000,
0b00010000,
0b00010000,
0b00010000,
0b01111110,
// J - 10
0b00000000,
0b01111110,
0b00000010,
0b00000010,
0b00000010,
0b01000010,
0b01100110,
0b01111100,
//K - 11
0b00000000,
0b01000110,
0b01001000,
0b01010000,
0b01100000,
0b01010000,
0b01001000,
0b01000110,
// L - 12
0b00000000,
0b01000000,
0b01000000,
0b01000000,
0b01000000,
0b01000000,
0b01000000,
0b01111110,
// M - 13
0b00000000,
0b01000010,
0b01100110,
0b01011010,
0b01000010,
0b01000010,
0b01000010,
0b01000010,
// N - 14
0b00000000,
0b01000010,
0b01100110,
0b01010010,
0b01001010,
0b01001010,
0b01000110,
0b01000010,
// O - 15
0b00000000,
0b01111110,
0b01000010,
0b01000010,
0b01000010,
0b01000010,
0b01000010,
0b01111110,
// P - 16
0b00000000,
0b01111110,
0b01000010,
0b01000010,
0b01111110,
0b01000000,
0b01000000,
0b01000000,
// Q - 17
0b00000000,
0b01000010,
0b01100110,
0b01011010,
0b01000010,
0b01000010,
0b01000010,
0b01000010,
// R - 18
0b00000000,
0b01111110,
0b01000010,
0b01000010,
0b01111110,
0b01100000,
0b01011000,
0b01000110,
// S - 19
0b00000000,
0b01111110,
0b01000000,
0b01000000,
0b01111110,
0b00000010,
0b00000010,
0b01111110,
// T - 20
0b00000000,
0b00000010,
0b00100100,
0b00001000,
0b00010000,
0b00100100,
0b01000000,
0b00000000,
// U - 21
0b00000000,
0b01000010,
0b01000010,
0b01000010,
0b01000010,
0b01000010,
0b01000010,
0b01111110};
// Array with numbers, "-", ".", ":" and blank
char numbers[] = {
// -
0b00000000,
0b01000010,
0b01000110,
0b01000100,
0b00100100,
0b00101100,
0b00011000,
0b00011000,
// .
0b00000000,
0b00000000,
0b00000000,
0b00000000,
0b00000000,
0b00000000,
0b00111000,
0b00111000,
// /
0b00000000,
0b00000010,
0b00000010,
0b00000100,
0b00001000,
0b00010000,
0b00100000,
0b01000000,
// 0
0b00000000,
0b00111100,
0b01000010,
0b01000010,
0b01000010,
0b01000010,
0b01000010,
0b00111100,
// 1
0b00000000,
0b00010000,
0b00110000,
0b01010000,
0b00010000,
0b00010000,
0b00010000,
0b00111100,
// 2
0b00000000,
0b01111100,
0b00000010,
0b00000010,
0b00111110,
0b01000000,
0b01000000,
0b01111110,
// 3
0b00000000,
0b01111100,
0b00000010,
0b00000010,
0b00111100,
0b00000010,
0b00000010,
0b01111100,
// 4
0b00000000,
0b01000010,
0b01000010,
0b01000010,
0b01111110,
0b00000010,
0b00000010,
0b00000010,
// 5
0b00000000,
0b01111110,
0b01000000,
0b01000000,
0b01111100,
0b00000010,
0b00000010,
0b01111110,
// 6
0b00000000,
0b00111110,
0b01000000,
0b01000000,
0b01111100,
0b01000010,
0b01000010,
0b01111100,
// 7
0b00000000,
0b01111110,
0b01000010,
0b00000100,
0b00001000,
0b00010000,
0b00100000,
0b00100000,
// 8
0b00000000,
0b00111100,
0b01000010,
0b01000010,
0b00111100,
0b01000010,
0b01000010,
0b00111100,
// 9
0b00000000,
0b00111100,
0b01000010,
0b01000010,
0b00111110,
0b00000010,
0b00000010,
0b01111110,
0b00000000,
0b00000000,
0b00011100,
0b00011100,
0b00000000,
0b00011100,
0b00011100,
0b00000000,
0b00000000,
0b00000000,
0b00000000,
0b00000000,
0b00000000,
0b00000000,
0b00000000,
0b00000000};
// Large numbers. Use them if you prefere.
// I have used them with USART pixel generation and it
// should be straight forward with SPI
unsigned char LargeNumbers[] ={
0b00000000,0b00000000,
0b00000000,0b00000000,
0b00000000,0b00000000,
0b00000000,0b00000000,
0b00000000,0b00000000,
0b00000000,0b00000000,
0b00000000,0b00000000,
0b00000000,0b00000000,
0b00000000,0b00000000,
0b00000000,0b00000000,
0b00000000,0b00000000,
0b00000000,0b00000000,
0b00000000,0b00000000,
0b00000000,0b00000000,
0b00000000,0b00000000,
0b00000000,0b00000000,
0b00000001,0b11000000,
0b00000111,0b11000000,
0b00001111,0b11000000,
0b00011111,0b11000000,
0b00011111,0b11000000,
0b00000011,0b11000000,
0b00000011,0b11000000,
0b00000011,0b11000000,
0b00000011,0b11000000,
0b00000011,0b11000000,
0b00000011,0b11000000,
0b00000011,0b11000000,
0b00000011,0b11000000,
0b00011111,0b11111000,
0b00111111,0b11111100,
0b00011111,0b11111000,
0b00000000,0b00000000,
0b00001111,0b11100000,
0b00011111,0b11110000,
0b00111111,0b11111000,
0b01111000,0b00111000,
0b01110000,0b00111000,
0b00000000,0b00111000,
0b00000000,0b11111000,
0b00000001,0b11110000,
0b00000111,0b11100000,
0b00011111,0b11000000,
0b00011110,0b00000000,
0b00111100,0b00000000,
0b00111111,0b11111000,
0b01111111,0b11111100,
0b00111111,0b11111000,
0b00000000,0b00000000,
0b00000111,0b11110000,
0b00011111,0b11111000,
0b00111111,0b11111100,
0b01111000,0b00011100,
0b01110000,0b00011100,
0b00000000,0b00111100,
0b00000011,0b11111000,
0b00000111,0b11110000,
0b00000011,0b11111000,
0b00000000,0b00111100,
0b01111000,0b00011100,
0b01111000,0b00011100,
0b00111111,0b11111100,
0b00011111,0b11111000,
0b00000111,0b11110000,
0b00000000,0b00000000,
0b00110000,0b00011000,
0b01111000,0b00111100,
0b01111000,0b00111100,
0b01111000,0b00111100,
0b01111000,0b00111100,
0b01111000,0b00111100,
0b01111111,0b11111100,
0b01111111,0b11111100,
0b00111111,0b11111100,
0b00000000,0b00111100,
0b00000000,0b00111100,
0b00000000,0b00111100,
0b00000000,0b00111100,
0b00000000,0b00111100,
0b00000000,0b00011000,
0b00000000,0b00000000,
0b00111111,0b11111000,
0b01111111,0b11111100,
0b01111111,0b11111000,
0b01111000,0b00000000,
0b01111000,0b00000000,
0b01111000,0b00000000,
0b01111111,0b11100000,
0b01111111,0b11111000,
0b00111111,0b11111100,
0b00000000,0b01111100,
0b00000000,0b00111100,
0b00111000,0b01111000,
0b01111111,0b11111000,
0b00111111,0b11110000,
0b00001111,0b11000000};
void detectframe() {
line=0;
}
void detectline() {
little_delay
// ============================================================
// Buttom line
// ============================================================
// Writes the text...
// Writes the numbers - first the time.
if (line > 139 && line < 148) {
temp = line - 140;
_delay_loop_1(12);
// Writes the current numbers;
_delay_loop_1(15);
buffer[0]=currentr[0]<<3;
buffer[1]=currentr[1]<<3;
buffer[2]=currentr[2]<<3;
buffer[3]=currentr[3]<<3;
buffer[4]=buttext[2]<<3;
SPDR = numbers[(buffer[0])+(temp)];
__asm__("nop\n\t""nop\n\t""nop\n\t""nop\n\t");
__asm__("nop\n\t""nop\n\t""nop\n\t""nop\n\t");
__asm__("nop\n\t""nop\n\t""nop\n\t""nop\n\t");
SPDR = numbers[(buffer[1])+(temp)];
__asm__("nop\n\t""nop\n\t""nop\n\t""nop\n\t");
__asm__("nop\n\t""nop\n\t""nop\n\t""nop\n\t");
__asm__("nop\n\t""nop\n\t""nop\n\t""nop\n\t");
SPDR = numbers[(buffer[2])+(temp)];
__asm__("nop\n\t""nop\n\t""nop\n\t""nop\n\t");
__asm__("nop\n\t""nop\n\t""nop\n\t""nop\n\t");
__asm__("nop\n\t""nop\n\t""nop\n\t""nop\n\t");
__asm__("nop\n\t""nop\n\t");
SPDR = numbers[(buffer[3])+(temp)];
__asm__("nop\n\t""nop\n\t""nop\n\t""nop\n\t");
__asm__("nop\n\t""nop\n\t""nop\n\t""nop\n\t");
__asm__("nop\n\t""nop\n\t""nop\n\t""nop\n\t");
__asm__("nop\n\t""nop\n\t""nop\n\t");
SPDR = letters[(buffer[4])+(temp)];
_delay_loop_1(10);
buffer[0]=mahr[0]<<3;
buffer[1]=mahr[1]<<3;
buffer[2]=mahr[2]<<3;
buffer[3]=buttext[0]<<3;
SPDR = numbers[(buffer[0])+(temp)];
__asm__("nop\n\t""nop\n\t""nop\n\t""nop\n\t");
__asm__("nop\n\t""nop\n\t""nop\n\t""nop\n\t");
__asm__("nop\n\t""nop\n\t""nop\n\t""nop\n\t");
SPDR = numbers[(buffer[1])+(temp)];
__asm__("nop\n\t""nop\n\t""nop\n\t""nop\n\t");
__asm__("nop\n\t""nop\n\t""nop\n\t""nop\n\t");
__asm__("nop\n\t""nop\n\t""nop\n\t""nop\n\t");
SPDR = numbers[(buffer[2])+(temp)];
__asm__("nop\n\t""nop\n\t""nop\n\t""nop\n\t");
__asm__("nop\n\t""nop\n\t""nop\n\t""nop\n\t");
__asm__("nop\n\t""nop\n\t""nop\n\t""nop\n\t");
__asm__("nop\n\t""nop\n\t""nop\n\t");
SPDR = letters[(buffer[3])+(temp)];
}
// Increase line count..
line++;
}
void loop () {
w++;
if (w==0)
{
ADCreal=analogRead(5);
current_num=ADCreal*0.14514;
// Updates currentr which will be displayed directly on the OSD;
currentr[0]= (current_num / 100)+3;
currentr[1]= ((current_num % 100) / 10)+3;
currentr[2]= 1; // Writes the dot. Should only be done once.
currentr[3]= ((current_num % 100) % 10)+3;
}
if (w==100) {
//286 573
rssi=analogRead(4);
if (rssi<286) {
rssi = 0;
}
else
{
rssi = rssi-286;
}
rssi = rssi / 3;
if (rssi>99) {
rssi = 99;
}
mahr[0]= (rssi / 10)+3;
mahr[1]= (rssi % 10)+3;
//mahr[2]=3+3;
}
}
HI!
leteszteltem a programot avr-studio 4el, atmega8 ra állítva(mint a kapcs rajzban), és rengeteg hibát kaptam..:
Idézet: „../OSD.c: In function 'setup':
../OSD.c:43: warning: implicit declaration of function 'pinMode'
../OSD.c:43: error: 'INPUT' undeclared (first use in this function)
../OSD.c:43: error: (Each undeclared identifier is reported only once
../OSD.c:43: error: for each function it appears in.)
../OSD.c:47: error: 'OUTPUT' undeclared (first use in this function)
../OSD.c:77: error: 'TIMSK0' undeclared (first use in this function)
../OSD.c:78: error: 'TIMSK1' undeclared (first use in this function)
../OSD.c:79: error: 'TIMSK2' undeclared (first use in this function)
../OSD.c:80: warning: implicit declaration of function 'attachInterrupt'
../OSD.c:80: error: 'detectline' undeclared (first use in this function)
../OSD.c:80: error: 'FALLING' undeclared (first use in this function)
../OSD.c:81: error: 'detectframe' undeclared (first use in this function)
../OSD.c:81: error: 'RISING' undeclared (first use in this function)
../OSD.c:98: error: 'TCCR2B' undeclared (first use in this function)
../OSD.c:102: error: 'WGM22' undeclared (first use in this function)
../OSD.c:104: error: 'TCCR2A' undeclared (first use in this function)
../OSD.c:105: error: 'OCR2A' undeclared (first use in this function)
../OSD.c: In function 'loop':
../OSD.c:699: warning: implicit declaration of function 'analogRead'
make: *** [OSD.o] Error 1
Build failed with 15 errors and 3 warnings... ”
Az elejére beszúrtam az fcpu 16mhz-t. így máris kevesebb a hiba.
Az atmega8 nál csak OCR2, TCCR2, WGM20 van, és a TIMSKX el is gondja van a fordítónak, emellett az output-al és input-al is gondja van, gondolom itt csak egy #define hiányzik az elejéről.
A video input és az output ugyanazon a vezetéken fut? és a 2es számú a gnd?(x1-2...)
A videó mérete nem lényeges? Kisebb méreten(pl 420tvl) csak nagyobbak lesznek a betűk? Ez PAL jelre ültethető OSD?
Kipróbáltam atmega 48al is a studióban, mivel ott több a timer... mégkevesebb a hiba:
Idézet: „
Build started 28.8.2012 at 19:13:24
avr-gcc -mmcu=atmega48 -Wall -gdwarf-2 -Os -std=gnu99 -funsigned-char -funsigned-bitfields -fpack-struct -fshort-enums -MD -MP -MT osd48.o -MF dep/osd48.o.d -c ../osd48.c
../osd48.c: In function 'setup':
../osd48.c:43: warning: implicit declaration of function 'pinMode'
../osd48.c:43: error: 'INPUT' undeclared (first use in this function)
../osd48.c:43: error: (Each undeclared identifier is reported only once
../osd48.c:43: error: for each function it appears in.)
../osd48.c:47: error: 'OUTPUT' undeclared (first use in this function)
../osd48.c:80: warning: implicit declaration of function 'attachInterrupt'
../osd48.c:80: error: 'detectline' undeclared (first use in this function)
../osd48.c:80: error: 'FALLING' undeclared (first use in this function)
../osd48.c:81: error: 'detectframe' undeclared (first use in this function)
../osd48.c:81: error: 'RISING' undeclared (first use in this function)
../osd48.c: In function 'loop':
../osd48.c:699: warning: implicit declaration of function 'analogRead'
make: *** [osd48.o] Error 1
Build failed with 8 errors and 3 warnings... ”
De sztem a 8kb memóriája szegény atmega48nak kevés lesz ide...
A deklarációkban tudnál segítséget nyújtani? Milyen formában kell ezeket megadni?
Gondolom ezt a kettőt így:
#define OUTPUT 1
#define INPUT 0
Aurino -val kell lefordítani, természetesen kell egy atmega168, 328 a megfelelő bootloaderrel.
Nem lehetetlen átírni avrstudio-ra de nem is egyszerű.
Ntsc is lehet csak a betűk nagyobbak.
A be és kimenet ugyanaz.
Hát, az lenne jó, ha én tudnám megcsinálni az egészet, külföldről pedig sajnos nem rendeltem még soha, és annyira nem is szeretnék... Mevárom PICI hozzászólását, kíváncsi vagyok hogy ő tényleg avr re studióval készítette e az övét...
Hali
AVR studioval csináltam.
Nagyon rövid a kód, mert 3-4k között van 9x7-es karakterekkel.
Nálam még van benne egy RS422 kommunikáció a központi egységgel.
Úgy írtam meg, hogy a sötétitettháttér ki/bekapcsolható.
Jelszintek potival finomanhangolhatóak, mennyire legyen fényes és mennyire nyomja el eredeti jelet.
Pár fontos dolog:
1. PAL vagy NTSC tökmindegy, csak a sorok száma nagyobb PALban és így több karaktersort is ki lehet rakni, ellenben nem elég a 8 bites számláló.
2. külső kvarc kell, minél nagyobb. Én 22.118400MHz-est használtam, picit túlhúzva AVR-t és BAUD-os értéken.
Stabil táp és Kvarcnak kondik kellenek, minél stabilabb a jel, annál kevésbé "ziziznek" a betűpixelek
3. LM1881 2 megszakítást kezel. Sor és félképnél külön vezetéken adja a jelet. Sormegszakítást kell egy 16bites számlálóval számolni, ez adja az Y pixelértéket. Félképmegszakítás pedig nagyon egyszerű, lenullázza a számlátót.
4. Az x koordináta figyeléshez egy timert kell beállítani, ha az lejárt, akkor a kívánt oszlopnál jársz, pakolhatod folyamatosan a karaktered pixeleit.
Nem egyszerű figyelni, hányadik sorban jársz, ez a karaktered hányadik sora és ugye egymás utáni karakterek x sorát kell folyamatosan kirakni, aztán az x+1 sor 1. 2. 3. karakterének pixeleit... 
5. figyelni kell az elágazásoknál (hányadik sornál jár...) ezeknek az utasításidejét is bele kell számolni az időzítésbe.
Oszlopfelbontás (x) a proci frekijétől függ.
Ejha!
Így ez alapján nem is tűnik olyan bonyolultnak! Azért jobban belegondolva rá kell még szánni egy kicsit..
Ez sem rossz:
http://electronics-home-projects.tripod.com/
|
|