| Fórum témák 
 
 » Több friss téma | Fórum » PC táp átalakítás 
				Isti! Te nem tudnál nekem segíteni? Egy szabályozható kimenetű AT tápot szeretnék. Minden szükséges átalakítás megvan már (kondi csere, visszacsatolás, minden), csak a szabályzó résszel van gond. Próbáltam már LM317 + BD párost, de nagyon melegszik, sokat disszipál, kapcsolóüzemű "csak" 5A bír (legalábbis amit PCB ajánlott). Ezért arra gondoltam, hogy mi lenne, ha a visszacsatolás potijával állítanám a kimenetet?! Valami jobb minőségű potit tennék oda. Gondoltam még digit potira is, de azokat, amiket találtam, nem lehet 12V-ra kötni (max 7V bármely láb és test között); itt nekem a tápban meg 25V is előjöhet. Tehát jó lesz az úgy, hogy a visszacsatolást állítgatva szabályzom a kimenetet? 
				Sajnos még ezt a témát nem értem magas szinten. Én is csak egy hete kezdtem bele, de én más úton megyek... Én arra gondoltam, nem a 12V-ot kell felhúzni, hanem ezt 4x-ezni kell, lásd 2 oldallal előrébb a rajzom. Még csak a felesleges alkatrészeket forrasztom ki, de csütörtökön kipróbálom. Csak vidéken lakom, és az anyagokat hozzá nehéz összeszednem. Én is a potisra gondoltam. Sztem működni is fog 20V-tól 60-ig. Arra gondoltam, az 5V is 2 ellenállásra kerül, aminek a közepe az IC-re kell kötni. na én az egész 5V-os részt kikötöm, és a 12V-okból csinálom változtatható ellenállással. 
				No jó, ennyire azért nem akarok belemászni. Hát majd csak nem lesz baja attól, ha a visszacsatolással szabályzom a kimenetét... 
				az eredeti pc tápban is ez volt   Onnan vettem... 
				Szia ! Krisz03 az nem baj ha megelgszik, nem is lesz olyan tranyó ami nem melegszik, 12V 5A mellett. Tegyél vagy nagyobb bordát, vagy tegyél a bordára egy PC hűtőventillátort. A hűtőborda lehet akár 60-70C fokos is ! A szabályzó pontosan úgy működik ahogy annak működnie kell, nyugodj meg   Üdv! 
				Szia ! Ne variálj, ott jó az LM317 szabályzása ahol van a 30 Ohm 1/4W helyett meg tegyél 5W -os ellenállást valamennyire az is melegedhet. 50W feletti teljesítménynél ne várd hogy hideg legyen az ellenállás és a tranyó ! Üdv! 
				Azzal tisztában vagyok, hogy tökéletesen működik, és hogy ez a hőtermelés is normális ilyen terhelés mellett, de mégis zavar. Szóval ezért szeretném inkább ezeket kiiktatni, ha lehetséges.  Te mit mondasz arra, hogy a visszacsatolás potijával állítom a kimeneti feszt (mindenféle más szabályzó nélkül)? Nem éppen PC táp átalakítási kérdés, de azért mégis ezzel kapcsolatos: Mekkora áramot képes elviselni a tápegységeknek azon kapcsolója, amivel 110-220V között tudok váltani? 230VAC-n kb sejtem, de 12-25VDC-n kb mennyi? 
				Szia ! Idézet: „Te mit mondasz arra, hogy a visszacsatolás potijával állítom a kimeneti feszt (mindenféle más szabályzó nélkül)? ” Ezt nem pontosan értem, hova akarod a potit tenni ? Ez a PC táp visszacsatolása ? Idézet: „Mekkora áramot képes elviselni a tápegységeknek azon kapcsolója, amivel 110-220V között tudok váltani?” Minden kapcsolóra ráirják hogy mennyi amperrel terhelhető, Ez az az áram amit át tud vezetni Ha pl egy 5A-es kapcsolóval akarsz terhelést 5A-t kapcsolni az egy idő után beég, ha csak folyatod át rajta az áramot akkor elméletileg a világ végéig bírja. Tehát ha 5A terhelést akarsz kapcsolgatni, akkor érdemes egy 5A-nél nagyobb terhelhetőségű kapcsolót választani. Üdv! 
				Igen a visszacsatolásra raktam már egy potit, ezzel emeltem meg a táp kimenő feszültségét. Most, az LM nélkül, a táp viszacsatolásával szeretném inkább szabályozni a kimenő feszültséget. Oks, a kapcsolósat már értem. 
 
				Elvileg megoldható, de 5V alá nem biztos hogy alámegy a feszültség. Azért, mert általában a  TL494 a saját 5V-os referenciafeszültségéhez hasonlítja össze a kimenőfeszültséget.  Ráadásul lehet hogy teljesen instabillá válik a táp, ha le-leáll a TL494. Ráadásul ha leáll, akkor begerjed az egész primerkör, aminek hatásra újra elindul a TL494, és elkezdthet lüktetni a kimenőfeszültség összevissza.... [off] Na ezt jól megaszondtam.... 
				Szia ! A PC táp visszacsatolását inkább ne szabályozd, azt állítsd be 3V -al magasabbra mint amennyi feszültséget kiakarsz maximum venni a tápból. A szabályzást bízd az LM317 -re, a hűtőbordára tegyél egy PC ventillátort, és annyi. Ez a korrekt megoldás!   Ha PC táp visszacsatolását cseszteted, akár el is küldheted a tápot, azt meg igy topicokban nehezen javítjuk meg. Ráadásul utána, vissza kerülsz ehhez az állapothoz. Üdv! Nagyon nem akarlak győzködni, vagy megfogadod a tanácsot, vagy nem. 
				Igen, ezzel nagyon egyetértek. Nálam is előjött a szabályozhatóság kérdése, amit megbízhatóan csak úgy lehet megoldani, hogy a szabályzó poti beállítási tartományát olyan szűkre vesszük, amit a táp még elvisel. Nekem ez egy típusnál 10-től 14V-ig bevált, ennél szélesebb tartományt általában nem lehet csinálni. A potit a visszacsatolásba söntként kell elhelyezni úgy, hogy van vele egy soros ellenállás is. Az értékek helyes megválasztásával a fenti tartomány átfogható, a poti esetleges szakadozása sem vezet szikraesőhöz. 
				Rendben, meggyőztetek! Nem piszkálom a visszacsatolást. De nem is az LM + BD szabályzót fogom használni. Kapcsolóüzemű táphoz kapcsolóüzemű szabályzó kell. De nem is az LM2596, hanem majd a Maximtól valamelyik a sok száz közül. Van választék, vannak akár 10-20A-esek is (meg még nagyobb is, bár azért ekkora már nem kell), és a legfontosabb: ingyenes.  :smile:						 
				AT-s ból ATX - est lehet barkácsolni? sok cucc kell hozzá?  250W-ost szereztem 5drb. a régibe beleköltözött a TÜCSÖK...     
 
				ellenállásosztóval kb. fele feszültséget csináltak. én is ezt mondom, + az 5Vról leemelni az ellenállást + sorba egy változtatható elenállás- rá a 12V-ra és  kész...						 
				Akkor én is ezt mondom!          :yes:     Üdv Inhouse 
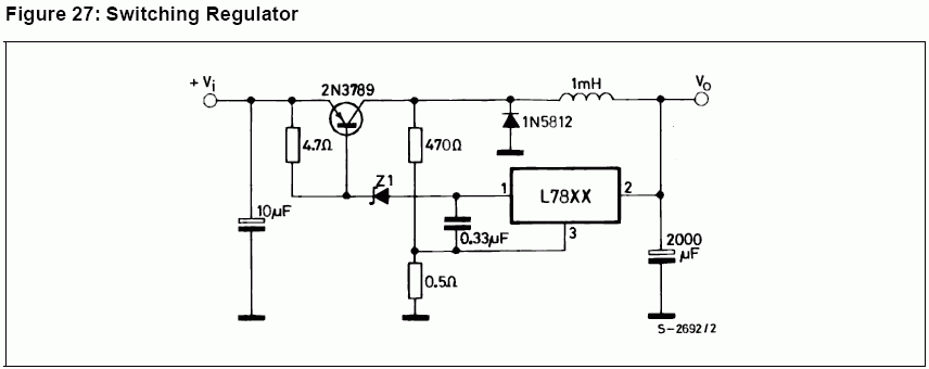
				Megint itt vagyok, megint az átalakított PC táp kimeneti feszültségének szabályozása ügyében. Az rendben van, hogy a visszacsatolást nem szabad bántani, így már fixen be is van állítva. Viszont kell hozzá egy szabályzó áramkör a kimenetre (lehetőleg kapcsolóüzemű). Találtam egy ilyet (csatolmány) a 78xx stab IC adatlapjában. Ugye bírja ez a nagy áramokat is (5-6A)? Úgy nézem az a tranyó, ami benne van, az 10A-es. És a tekercs is bírja ezt a nagy áramot (nem volt még dolgom ilyen kapcsolóüzemű dolgokkal, így ez nekem még homályos)? Lényeges lenne a szabályozhatóság is. Ennél mivel lehet a kimenet feszültségét szabályozni? Talán azzal a 0.5 Ohm-os ellenállással? Esetleg a 470 Ohm + 0.5 Ohm helyére poti? Na és a zener mekkora feszültségű legyen? Gondolom lehet 0-20V-ig szabályozni majd a kimenetét... 
				Szia ! Krisz az amit multhéten csináltál az LM317 -es IC -vel Jóóó ! Ez amit idetettél képet ez annak egy butitott változata   Mi volt a bajod azzal ? Azt gondolod ebben a kapcsolásban a tranyó nem fog melegedni ?  Ne haragudj ha azt mondom, a hülyeséget hajtod ! Üdv! 
				Egyáltalán nem haragszom. És valószínűleg igazad is van. A gond az, hogy böszme nagy borda kell rá, hogy ne melegedjen annyira nagyon. Ezért próbálok keresni más megoldásokat is. De ha azt mondod, hogy még a kapcsolóüzemű szabályzók is annyira melegednek, akkor tényleg ráhagyom, és nem keresek más megoldásokat. Néztem a Maxim oldalán is Step Down konvertereket, de azok az IC-k olyan kicsik (van vagy 3x5mm a 8 lábú), hogy képtelen lennék panelt csinálni hozzá, és beforrasztani. Jó, rendben. Nem variálok, használom az LM317-et. Béke!   
				Át akarnák alakítani egy PC tápot 24 Voltosra (esetleg 12V). Ezt a bemenő feszre értem, szerintetek megoldható-e? Minden feszt trafóval elő kéne állítani, és az eredetiből csak a kontrol áramkör maradna? 
				PCB most már megnyugodhatsz, nem foglak a hülyeségeimmel zaklatni!     Eddig az is gond volt ám, hogy terhelés hatására majdnem 0.2V-ot visszaesett a fesz az LM-es szabályzó kimenetén, és ezért kerestem más megoldásokat, mert nem jöttem rá, hogy ez mitől van. Most a BD250 helyett BD140-et (főként helytakarékosság miatt), a BD249 helyett 2N3055-öt tettem (utóbbira egy viszonylag nagy bordát is), és megoldódni látszik az eddigi gond. Most már csak 0.05V-ot esik vissza legrosszabb esetben is a kimeneti fesz. Szóval most már tényleg tuti az LM317-es kapcsolás! Ezt fogom használni, semmi mást! Esetleg még kerítek egy jó nagy bordát a 2N-re, vagy a mostanira rakok egy 4cm-es ventit. Nagyon szépen köszönöm a segítségedet, és azt, hogy ilyen türelmes voltál!   Üdv Krisz 
				24V AC???12V AC? Mert akkor feltrafózod 230-ra és mehet neki, a freki majdnem mindegy. DC áramnál építeni kell egyet, arra nem fogod tudni átalakítani könnyen 
				Hali! Kész vagyok a tápom átakakításával, bár még van egy pici gond. Csináltam róla pár képet. Nem egy szépségdíjas, de megteszi. A poti a tetején ideiglenes, bár nagyon jó ez a 20 fordulatos heli trimmer, mert pontosan be lehet állítani a kimeneti feszültséget. A kond még mindig a feszültségeséssel van. Már szereztem olyan vastag vezetéket a kimenetre, hogy egy hegesztőt is simán lehetne vele táplálni, de mégis 0.3V esik rajta egy 60/55W-os izzóval. Ha az izzót a műszer zsinórjának "piszkájához" érintem, úgy, hogy az közben be van dugva a kimenetre (ja igen, a kimenet az, ahova eredetileg a monitort lehetne dugni, a 230-as bement felett), akkor csak 0.05V-tal csökken a kimeneti fesz a terheletlenhez képest. Érdekes, hogy ugyanolyan vezeték van a faterom által épített labortápon is (jó, az azért kicsivel komolyabb szerkezet), és azzal alig pár századot esik a fesz terhelésre. 
				Hm Nem rosz az ötlet de nem fog menni ,mert túl egyszerű lenne.Én már túl estem ezen! A fő gond az áramkorlát!!!!! A táp autómatikusan kilövi magát ha megnől az áramfelvétel,vagy idegen feszültség kerül a kimenetére. Tehát:Kell egy pontos kapcsolási rajz 300w-os pc táphoz és aztán lehet próbálkozni.Jelenleg is keresem a megfelelő rajzot hogy át tudjam alakítani a pc tápot. Ha van valakinek 300w-os tápról rajza az segítene,de kissebb nem jó max nagyobb.Előre is köszönöm! 
 
				Találtam egy átalakítást amiben szabályozható a kimenőfesz és az áramkorlát is be van építve. Igaz csak 200w-os tápból van átalakítva, de talán zzel is lehet akku töltőt építeni. rajs és képek az alábbi linkeken találhatók. http://obrazki.elektroda.net/57_1199737570.jpg http://obrazki.elektroda.net/85_1199737496.jpg http://obrazki.elektroda.net/18_1199737508.jpg 
				Sziasztok ! Tetszik ez a változat. Valaki megcsinálta már ? Mennyire "korrekt" az átalakítás ? Nincs valami veszélye a nagy kimenőfesz. változásnak ? Üdv.: sector99 
 
				Sziasztok ! Itt van egy videó az átalakított tápról. http://www.youtube.com/watch?v=1YCPjPFlsbI Itt pedig egy lengyel fórumon beszélgetnek róla, képek és ötletek. http://www.elektroda.pl/rtvforum/viewtopic.php?t=749795 Üdv .:ledo 
 
				Ha igy is kell, ugyis kell a trafo, akkor meg minek kell a PC áramellátó? Egy olyan szaki, akinek foglama sincs a PC árampótlóról, mit fog kezdeni vele. Én néztem bele elég macerás a felépítése. Legjobb szerintem, ha beszerzel egy megfelelő akut és egy egyszerűbb akutöltő rajzot, elég könnyű találálni amit szerintem mindig könnyebb megépíteni, mint egy PC árampótlóból  és egy akuból kombinált akutöltőt. Kezdd az egyszerűbbel és az is megteszi az aku feltöltését, majd ha elég gyakorlati és elméleti ismeretre tettél szert , hozzáfoghatsz egy bonyolultabba automatikus kapcsolásokkal ellátott akkutöltő megépítéséhez.						 
				Sziasztok! Adott egy ilyen class-D IC köré épített erősítő: TPA3123D2 Sztereó üzemmódban szeretném használni, ehhez az adatlap szerint az alábbi moduláció szükséges: GND=0, Vcc=10-30V és max. 2A-es áramforrás kapcsolható rá. Lehet-e valami baja az IC-nek, ha PC tápról kap GND=-12V, Vcc=+12V feszültséget (cél a 24V) és hogyan tudnám 2A-re korlátozni az áramot? Kösz! | Bejelentkezés Hirdetés | 










