Fórum témák
» Több friss téma |
Sziasztok!
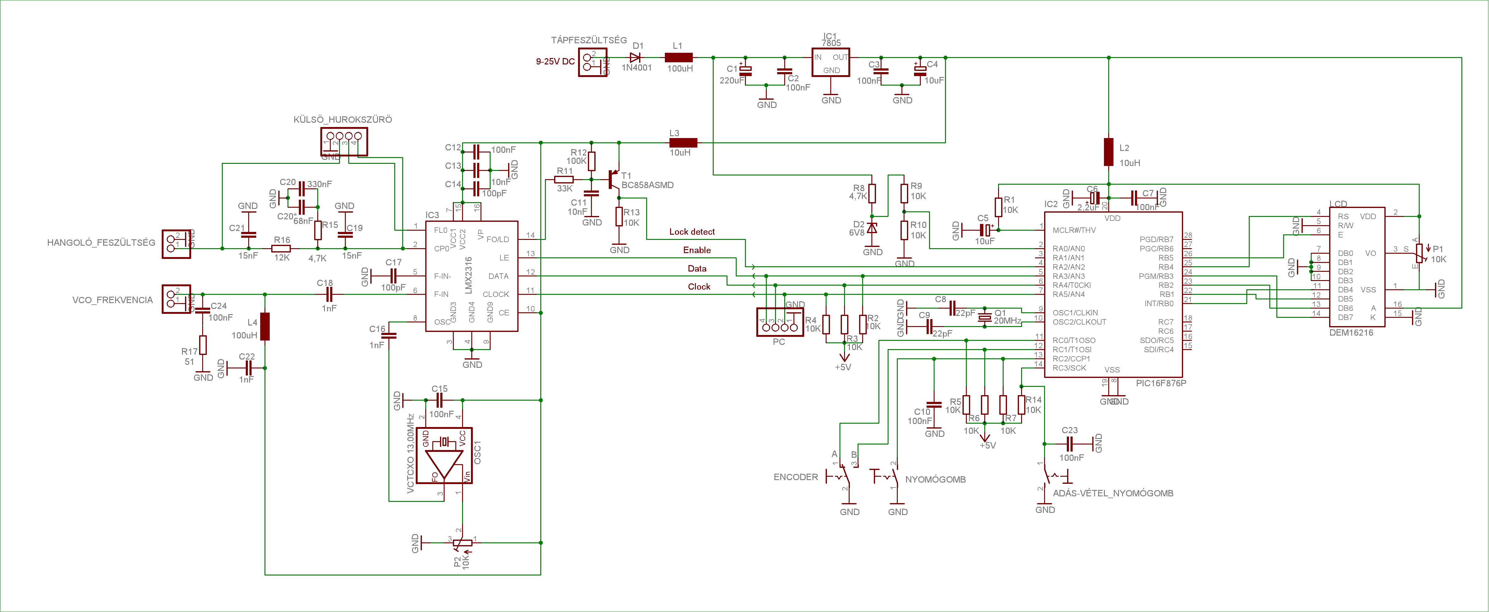
A következő problémával fordulnék hozzátok: már sokadik alkalommal építek PLL-t a közismert TSA5511-es ICvel. Mindig ugyan az a problémám: a hangolófeszültségem kiül 0,3 vagy 1,7 V-ra, és egyszerűen semmire sem reagál. Hiába állítom a frekit a mikrokontrolleren, hiába változtatom a a rezgőkörben az induktivitás értékét... semmi reakció a PLL részéről. És az az érdekes, hogy már kb. harmadik-negyed verziót építem meg, és mindegyikkel ugyan ez a helyzet. Volt már, hogy PIC16F84-essel és PIC16F628-assal próbáltam vezérelni (a progrit nem én írtam, nem értek hozzá), de teljesen ugyan azok a tünetek mindig. Ma épp a csatolt képeken szereplő áramkört építettem meg, és egy MC3362-es IC-t próbálnék vezérelni vele, amin még direkt kimenet is van a PLL részére... Megépítés után a szokásos hibajelenség volt, a hangolófeszültségem 1,7 V-on áll, majd ha megnyomom valamelyik freki-léptető gombot, akkor leesik 0,32 V-ra, és az idők végezetéig ül rajta ![]() Esetleg van valakinek valami ötlete? A hurokszűrőhöz kéne hozzányúlni esetleg, az okozhat ilyet ha nem megfelelő? Előre is köszönöm a hozzászólásokat.
Üdv!
Nem tudom, hogy építetted meg, de ha 3.2-es kvarcot használsz, akkor az R9-et nem kell betenni. Az Sda, Scl lábak felhúzóellenállásait cseréld le 10K-ról 4K7-re, a TSA lábaihoz legyenek közelebb.
Természetesen az R9 nem került beültetésre, van 3,2 MHz-es kvarcom.
A felhúzó ellenállások jelenleg 10kohm-osak, és a PIChez vannak közelebb. De akkor megpróbálom az általad említett elrendezést és értéket.
Én még nem használtam ezt a konkrét típust, de a jelenség arra is utalhat, hogy az oszcillátor nem képes rezegni a PLL-ben beállított frekin.
Ha van frekvenciamérőd, próbáld ki a következőt. A VCO és a PLL IC között megszakítod a hangolást. Helyére tegyél be egy potmétert, amivel hangolod a VCO-t. Frekvenciamérővel ellenőrizd a frekvencia-átfogást, és hogy működik-e az oszcillátor a kívánt frekvencián.
Megpróbáltam pako által javasolt változtatásokat, de a jelenség ugyanaz.
toto: az általad amlített dologra én is gondoltam, de a PLL-em 60-tól 1200 MHz-ig állítható, végigmentem vele 60-tól 250 MHz-ig (az MC3362 elvileg 200 MHz-ig működik), de semmi. Az egész sávban végig 0,32 V-ot ad ki a VCO-ra... Van egy biztosan jól működő oszcillátorom, tudom is milyen tartományban üzemel, sőt SAA1057-es PLL IC-vel tökéletesen hangolható is, most megpróbálom rákötni erre ezt a TSA-s PLL-t, megnézem arra változik-e valami.
Hajaj, na mik derülnek ki... az említett VCO-val tökéletesen működik, LOCK-ol is rendesen, szépen megy a hangolófeszültség, ahogyan a nagy könyvben meg van írva.
A vevőm oszcillátora biztosan jó, manuálisan tudom hangolni. Akkor viszont valószínűleg az MC3362 kimeneti jele gyenge neki, nem látja. Utánakötök egy BF245-ös erősítőt, hátha úgy már elég lesz neki.
Az MC3362 rezgőköre biztos megy 60MHz felett?
Általában a rezgőkörökben a Thomson-képlet alapján kiszámított frekvenciát jól be tudom lőni a tekerccsel és kondenzátorral, de már jártam úgy, hogy a kiszámított freki kb. harmadán kezdett a cucc rezegni. Ha nincs frekvenciamérőd, akkor az ismert VCO alkalmazása is jó lesz. Több PLL IC-vel is próbálkoztál, vagy ugyanazt raktad mindegyik áramkörbe? Mert lehet, egyszerűen rossz az IC. Hopp, hamarabb jött a válaszod, úgyhogy a fenti agyalásom felesleges lett.
Esetleg még azt is megpróbálhatod, hogy közvetlenül az oszcillátorból (azt hiszem 21. vagy 22.láb) vezeted vissza a jelet a PLL-nek néhány pF-os kondenzátoron kicsatolva, hogy ne terhelje be nagyon az oszcillátort.
A TSA5511/12-nek elég érzékeny a bemenete (<10mV), ezért furcsa lenne, hogy kicsi a bemeneti jel. Lehet, hogy éppen fordítva van: max. 300mV bemeneti jel mellett működik. Talán épp. csökkenteni kéne azt a jelet?>
köszöm a gyors reakciót.
Most sikerült elindítanom, működik rendesen. Az eddigi 2 menetes tekercsemet lecseréltem 5 menetesre. Pontosan ahogy említetted, kiszámoltam előtte hogy mi mennyi, de úgyfest a rezgőköröm nem akarta elfogadni. Szerintem jóval 200 MHz fölött rezgett, ezért már az MC3362 kimenetén nem jelent meg rendesen az oszcillátor jele. Igaz most közben rádobtam egy erősítőt is BF245-össel. Megpróbálom levenni, aztán kiderül, hogy melyik volt a probléma. Köszönöm a segítséget.
Még egy kérdés:
az MC3362 20. lábát lekötötted egy 2-3k értékű ellenállással a földre? Ezzel a fenti ötlettel is elkéstem. Örülök, hogy összejött. Kezdetben én is műszerek nélkül próbáltam rádiós cuccokat éleszteni, de rengeteg kinlódás után vettem/építettem néhány műszert. úgy sejtem, egy frekvenciamérő hasznos lett volna itt is
Teljesen igazad van, egy frekvenciamérővel pillanatok alatt kiderült volna, hogy nem rezeg be vagy nem jó helyen rezeg az oszcillátor.
Levettem az erősítőt a TSA elöl, így is teljesen jól működik, valóban felesleges a további jelerősítés. Most már minden szuper, köszönöm még egyszer. Üdv
Sziasztok!
A posta ordoge keslelteti a Pll emet..mivel nem erkeztek meg meg az smd alkatreszek. Addig foglalkozom az FLL aramkorrel mar 60 szazalekos, remelem hetvegen mar stabilan jar, es lesz tapasztalatom a varikapokkal es fazis detektorokkal. Udv Mindenkinek es jo butykolest Joe
Sziasztok!
Egyik fórumtársunk kérésére kicsit továbbfejlesztettem a cikkben közölt PLL vezérlő programját. A változtatás lehetővé teszi, hogy komplett adó-vevőben is alkalmazhassuk az áramkört. Eddig egy féle frekvenciát volt képes előállítani és kiírni, ráadásul a kiírt vételi frekvencia szuperheterodin vevők esetében a KF frekvenciával növelt vagy csökkentett érték. Adásnál viszont a VCO-t át kell állítani az adás frekvenciájára, ami lehet a vételi frekvencia, vagy annak egy bizonyos frekvenciával eltolt értéke (shift). Hogy ennek eleget tudjon tenni, a programot plusz két menüponttal kiegészítettem. Az egyik menüpontban a shift értékét tudjuk megadni 0-100MHz-ig 50kHz-es lépésekben. A másik menüpontban pedig, hogy ezt a frekvenciaeltolást a vételi frekvenciához képest + illetve - irányban tegye. A megfelelő működéshez egy kis hardveres kiegészítésre is szükség van, hogy a mikrovezérlő tudtára adjuk adás van. Ezt a PIC 14. lábának földre húzásával érhetjük el (melyet előtte egy ellenállással a +5V-ra kötöttünk). Ha adásra váltunk, a kijelzőn az "Adas frekvencia" jelenik meg és a kiírt érték a VCO valós frekvenciáját mutatja. A módosított programok (külön az LMX2306-hoz és külön az LMX2316/26-hoz) valamint a hardveres kiegészítés a fájlmellékletekben találhatók. Időközben a használat során, egyes esetekben felmerült hogy a VCO frekvenciáját az áramkörbe juttató hosszabb 50OHM-os koax kábel PLL felöli végét le kellene zárni egy 51OHM-os ellenállással, a reflexiók elkerülése érdekében. Ha valaki úgy tapasztalja hogy nem elég érzékeny a PLL frekvencia bemenete és hosszabb koaxal vitte oda a jelet, akkor ezt egy SMD ellenállásal utólagosan kösse a GND-re a kábel végénél. Ha nincs szükségünk távtáplálásra és az L4-et nem ültetjük be, úgy a C24 is elhagyható és az ellenállás közvetlenül a bemenetre köthető. Ilyen esetben (bár máskor is célszerű) a VCO frekvenciáját galvanikusan le kell választani egy kondenzátorral a zárlat elkerülése miatt a koax VCO felöli végénél. Ez az utólagos ellenállás is szerepel a rajzon R17 néven.
A VCO-k elkészítéséhez van 1 alternatívám :
MAXIM VCO-k Itten a MAX2605- MAX2609 közti elemek lehetnek érdekesek. Minden van bennük . 2 RF jel kimenet legalább -5 - -10 dBm szinttel. Hangoló feszültség bemenet. 1 külső tekercset kell rárakni. Tápot adni . Sok sikert
Szia Ferkogyerek!
Azt hiszem ezzel tobbek problemajat sikerult a szoftvermodositassal megoldanod :yes: Megerkeztek vegre a varva vart alkatreszek, ma este bekessegben nekiallok epiteni a vezerlo egyseget. Az smd cuccokat pici pillanatragaszto pottyel tervezem felragasztani es a paka vegere hajtott masfeles rez drottal beforrasztani. A szoftver legalabbis Gyulae mukodott, az en IC m meg nincs felprogramozva. Nem dragak alapvetoen a VCO-k , nem tudom itt tudok e hasonlot beszerezni de utananezek. Addig is megprobalkozom egy fetes oszcival. Udv Mindenkinek Joe
Szia!
Valóban elírás történt, a sematikus rajzon a kérdéses kondenzátor C18-al van jelölve. Valószínűleg úgy történhetett, hogy az eredetileg C15, C15/1 nevű kondenzátorokat átneveztem C15/1, C15/2-re. Az Eagle pedig a legutolsó C18-at automatikusan átnevezte a megüresedett C15-nek, amit nem vettem észre. Köszönöm az észrevételt!
Köszi!
Már be is forrasztva!
Sziasztok!
Tud vki segíteni nekem egy Pana rx-ds19 Pll szintézer javításában. Hibajelenség: A lcd kijelzőn számolja a frekiket kézi vezérléssel, de szólni csak az fm alaphang szól, semmilyen adót nem fog be. Előre is kösz
Szia Gyula!
Hogy alsz a pll -el? en nekialltam beforraszthgatni az ellenallasokat meg a kondikat, most jott meg az smd poti, meg varok meg diodat, Sajnos nem voltam felkeszulve smd cuccra. Teszek majd kepeket rola kesobb. Vegulis melyik szoftverrel probalkozol eloszor? Osszeallt egy radio ami mukodik(137 megas forum) azon fogom tesztelni az uj pllt a napokban. Udv Joe
Üdv!
Hétvégén forrasztgattam.Még nem vagyok kész. Közben mással is kell foglalkoznom..... Majd Én is teszek fotókat fel. A beültetési rajzon van két eltérés azt vedd figyelembe. Három üzenettel lejjebb és a R16 és a C19 fel van cserélve.
Szia Gyula,
Sajnos nekem israbszolgasors van, de a tesztradio jol sikerult szoval a korabban javasolt kapcsoalsod atdolgozasat szivesen megosztom. Hagyjuk az epitgetest hetvegere akkorUdv Joe
Sziasztok!
Megépitettem ennek a Pll-nek a 2800Mhz-es változatát,de sajnos a programot nem tudom betölteni a Pic-be. A programozó a csatolt képen látható hibaüzenetet irja ki. PICKIT-2 klonnal programozok és ez idáig még nem volt gond egy progrozással sem.Kérném aki tud segitsen. Joco
Szia!
Átneveztem a txt állományt hex-re,mégis ezt irja ki
Az egészet nevezd át mondjuk PLL.hex-re.
Ha a cikkben a linkre jobb egérgomb +"cél mentése másként" kattintassz, akkor .hex formátumba menti le.
És ha esetleg még úgy se menne az égetés, akkor hozz létre egy ékezetmentes és rövid nevű mappát pl. a D gyökérkönyvtárba, és abba tedd a hex fájlt, s azt égesd be.
Szia Joco,
Sajnos keson vettem eszre a beiorasodat, de valoban napokat gondolkodtam a hiban. Egyik egy kontakt hiba volt de valoban erdemes az 1 konyvtarbol 1234 nevu fileval probalkozni. Ha nagyon nem megy egetek egyet neked, bar en sem vagyok egy zseni ez ugyben.Udv Joe
SZIA
Köszönöm megoldodott a probléma.Az ic volt a hibás.Már müködik a softver.Most a napokban azt szeretném megnézni,hogy Pic vezérlés visz e be plusz zajt a vco-ba. Köszönöm még egyszer a segitséget Joco
Szia!
Az utóbbi pár napban méregettem a 137MHz-re készülő vevőmet és azt tapasztaltam hogy a mikrovezérlő zaja leginkább az antennán keresztül jut be a vevőbe. Ha nem volt rajta antenna, a bemenet vagy üresen volt vagy műszer volt rákötve, nem volt hallható a hangszóróban csak a megszokott FM háttérzaj. Amint rácsatlakoztattam az antennát rögtön megjelent a mikrovezérlő zaja, néhol erősebben némely frekvencián pedig egyáltalán nem. Az antenna és a mikrovezérlő 2m-en belül voltak egymáshoz képest. |
Bejelentkezés
Hirdetés |








:yes: 
akkor


de valoban erdemes az 1 konyvtarbol 1234 nevu fileval probalkozni. Ha nagyon nem megy egetek egyet neked, bar en sem vagyok egy zseni ez ugyben.




