Fórum témák
» Több friss téma |
Sziasztok! Nagy áramerősséget kibíró potmétert keresek, érdekelne hogy létezik-e ilyen (gondolom ipari területen, gyárakban alkalmaznak esetlen ilyet) 15-20 amper áramerősséget is ki kellene bírnia. Amiket eddig találtam azok viszont nem egészen erre valók ... Ha valaki tud megoldást, lehet akár fokozatos szabályzású is (min 10 fokozat kellene), kérem szóljon! KÖszi!
Szerintem nem fogsz találni ilyet
.Konkrétan mire kellene? Nem lenne egyszerűbb egy szabályzóáramkör oda?
Igazából arról lenne szó, hogy egy távirányítást kellene megoldanom (a részletekbe és körlményekbe nem megyek bele, mert nagyon hosszú lenne azt hiszem), szóval mondom a lényeget: van egy rádió adóm és vevőm, 2 csatorna, a vevő ha jól tudom digitális jelet ad ki a kimenetén, javítsatok ki ha nem így van. A vevő által kiadott jel milyensége alapján kellene egy motor fordulatszámát szabályoznom. Ez a feszültség szabályzásával kivitelezhető tudtommal. De amit árulnak gyári szabályzó áramköröket pl. modellboltokban azokat viszonylag kicsi motrokhoz tervezték, az én motrom viszont elég nagy teljesítményű, max fordulton információim szerint 15-20 ampert is. Tehát egy olyan áramkörre lenne szükségem, ami kibírja ezt a terhelést és a motorra jutó feszültséget szabályozná 0 és 24 V között, aszerint hogy a rádiós vevő milyen jelet ad. Remélem valaki tud ilyen kapcsolást adni! (Az áram nagysága még nem biztos, mert a motor pontos típusát még nem tudom, de több amper lesz minimum)
Hello! Nagyobb teljesítmányű motorokhoz fordulatszámszabályozót pl a vízműveknél használnak. Általában a frekvenciát változtatja a készülék... Lényeg, hogy létezik ilyen berendezés,de nem hiszem,hogy olcsó lenne. Talán valamelyik vízműnél kéne eziránt érdeklődni, hogy ők honnan szereznek ilyet.
Köszi mindenkinek a segítséget, végülis tervezés alatt van a dolog, lehet sikerül megoldani a szabályzást sokkal kisebb áramerősség mellett is. Csak a feszültség alacsonysága végülis probléma ... Egyik ismerősöm utánanéz azt mondta, ha valaki esetleg talál ilyen kapcsolást légyszives szóljon
Mégegyszer köszi
A 94 es RÁdio technika évkönyvbe van egy cikk a 115. oldaltól, 130 ig.
Modelmotorok vezérlése.Kitöltési tényezős dc motor és fetes -tranyós rajzok, nagy áramu is van.
Második éve tanulom az elektronikát, nem nagyon van még szakirodalmam itthon, így Rádió tehnika évkönyveim sincsenek. Ha valakinek megvan bescannelve, nagy segítság lenne, ha át tudná nekem küldeni e-mailben. Aki ilyen téren tud segíteni, kérem privátban értesítsen. Vagy ha valaki látta valahol neten a cikket esetleg, vagy hasonló kapcsolásokat talált, az is jól jöne.
Köszi!
Jogos a válasz, nincs említve, hogy AC v. DC motorról beszél a kérdező. Amit Te javasolsz, az a frekvenciaváltó fordulatszabályzó, általában 3fázisú motorokhoz alkalmazható (500eHUF!, lifteknél is használatos). DC motorhoz dbase javaslata lesz a jó, ez a PWM-szabályzás. 1 50A-es power FET ma már nem igazán drága (4-500HUF) neten rengeteg alkalmazást lehet találni.
Elnézést kérek a figyelmetlenségért, akkor most közlöm a motor adatait: 24 V DC, üresjáraton 0,75 A-t fogyaszt! A motorhoz egy generátor is van kapcsolva, ez 17.5 voltot állít elő. Fordulatszámszabályzásra úgy tudom alkalmas, a feszültség változtatásával.
Erre tippeltem. Tehát PWM kell 1 power FET-tel, a 17V-os tachogenerátorral megolható a nyomatéktartó szabályzás is.
Sziasztok.
Nem találtam olyan témát, amibe feltehetném a kérdésemet, csak ez hasonlított egy kicsit. Az lenne a kérdés, hogy hogyan lehetne csinálni egy nagy teljesítményű potmétert, akár több wattosat is? Van egy ötletem, hogy egy pár wattos ellenállást és egy potmétert összekötök, de ezt hogy kellene? Sorosan, vagy párhuzamosan? Vagy mindegy?
Az a baj a normál ellenállás és a potméter összekötésével, hogy vagy nem lesz nagy tartományban szabályozható, vgay a terhelhetősége nem nő...
Mert ha sorba kötsz mondjuk egy 1kOhm-os ellenállást egy 51Ohm os potméterrel, akkor az 1kOhm-od lehet akár 10W-os is, és az egész "együttes" terhelhető is lesz, viszont a terhelés nagy része az ellenállásra jut, a feszültségosztó képlet alapján, ez is oké, mert ez lenne a cél, viszont így csak 1000 és 1051 Ohm között változhat az érték, ha ez a cél akkor akár jó is lehet... (Persze utána kell számolni a tényleges értékeknek és terhelhetőségeknek) Viszont ha pl nagyobb szabályozhatóságot akarsz és mondjuk egy 1kOhm 10W-os ellenállással sorbakötsz egy mondjuk szintén 1kOhm-os potmétert, akkor így a poti max állásában a fele feszültség rajta esik majd, így a teljesítmény felét is a potméternek kell elviselnie.... szóval ott vagy ahonnan elindultál... Ha meg párhuzamosal kezded ugyanezt, akkor ott meg amíg a poti állás-értéke nagyobb, mint a vele párhuzamos ellenállás addig nincs nagy gond, mert az áram nagyobb része az ellenálláson folyik majd, viszont amint a potit kisebbre tekered, mint az ellenállás értéke, akkor már a potin folyik a nagyobb áram, és a terhelhetősége megint nem cselezhető ki (áramosztó képlet alapján)
Ez gyors válasz volt
Szóval akkor nem jó az ötlet Meg lehet ezt valahogy oldani?
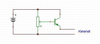
Általában a normál potival szoktak szabályozni egy tranzisztort vagy fetet (és az" hajtja ki " a teljesítményt)
Egyébként létezik potméter nagy-teljesítményre is, pl egy ilyen(melékletben)
Ha viszont elmondod, hogy mit szeretnél megoldani, esetleg könnyen ki tudunk találni valamit ami segíthet a megoldásban...
Szépen tudsz rajzolni, csak az a baj, hogy nem működik a dolog!
Hát most nem kell sehová sem ilyen csak úgy általánosan kérdeztem, hogy lehet-e ilyet csinálni.
Hát azért kösz mindenkinek.
Szia! Nyugodtan vegyél modellszabályzót, meg sem fog neki kottyanni az a 15-20 amper, egy komolyabb modellautóban levő villanymotor 200W körül mozog, és általában 7,2V-ról mennek, szóval ott is folyik 25-30 amper simán. Ami kicsit megnehezíti a helyzetet az a 24 volt. Egy átlagos modellautós szabályzóban a FET-ek többsége 30 voltot visel csak el. Csak fordulatszámot kell szabályoznod, vagy forgásirányváltás is kell? Ha csak fordulatszámszabályzás szükséges, akkor nincs gond, vannak modellrepülős szabályzók, amik képesek akár 6 cellás litiumos akkut is kezelni, egy 6 cellás litium akku feltöltött feszültsége 25,2V, szóval annak nem gond a 24V. Ittvan egy pl. Link ez folyamatban 60 ampert bír, és 30 Nikkel-Kadmium akkuval is megbírkózik, ami feltöltött akku esetében 40,5V
Közben körülnéztem itthon, és a hajómban egy JES 600 NAVY szabályzóm van, ez folyamatosan 60A-t tud, és akár 30 Nikkel... cellát is elvisel, ami feltöltött akksiknál 40,5 voltot jelent. Mondjuk ez vízhűtéses, de nem nagy cucc leszedni róla a víztartályt, és a helyére mondjuk egy P1-es proci hűtőbordáját feltenni... Ha jól emlékszem a modellhungáriás srácoktól vettem (www.modellhungaria.hu) és olyan 10-12 ropiba fájt...
|
Bejelentkezés
Hirdetés |




.



