Fórum témák
» Több friss téma |
Fórum » Programozható kimeneti feszültségű kapcsolóüzemű tápegység
Témaindító: Giants, idő: Feb 16, 2009
A nyáklapok közelítő árai:
tápegység: 4100.- szabályozó: 800.- kezelő modul: 2900.- kezelő modul táp: 700.- encoder: 450.- Mindegyiket furatfémezett, ónozott, kétoldalas kivitelben gyártják forrasztásgátló bevonattal ellátva, kontúrmarással méretre szabva. Szín választható: piros, kék, fekete, zöld. A tápegység nyák lapja 75um-es rézvastagságú hordozón készül, a többi normál vastagságúból. A darabszám függvényében csökken az ár, de nem számottevő: pl 50 db esetében 4100.- helyett kb 3800.- Ez a tiszta gyártási költség. Ezt terheli a postaköltség, ami kb 1000.- Ft. Ha ugyanezt valaki saját maga megtervezi és úgy gyártatja, a filmköltség összesen kb 15000.- Ft pluszban. Azt gondolom, nincs esély - a tápegység nyáklemezén kívül - olyan nyáktervet készíteni amely "sufnitechnológiával" megfelelő minőségben kivitelezhető. Alternatíva: bármilyen felépítésű szabályozó és tetszőleges kialakítású kezelőfület használható, de úgy elveszíti a lényegét a készülék. (pl. analóg szabályozó, panelmérő és potenciométer)
Köszönöm a választ. Engem nem kellett meggyőzzél!
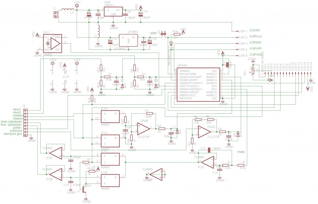
A következő képek a kezelő modult mutatják be. Az egyes részegységek működését és a programozást folyamatosan mutatom be.
Mivel a linkek nem élnek, törlésre került az utalásuk.
Én érdeklődnék hogy akkor most hogy is áll ez a projekt? Mert kíváncsi lennék egy összképre. Ill. hogy szerepelt a teszteken a táp?
Elnézést a hosszú hallgatásért, talán nem is hiányoltátok! Elfoglaltságaim miatt időlegesen polcra került a készülék. A teszteket elvégeztem, részben már közöltem mérési redményeket. Mire vagy kiváncsi konkrétan? Milyen tulajdonságokra? Ha jól emlékszem a szabályozási tulajdonságairól diagrammokat is töltöttem fel. Ha konkrét kivánság van a teszttel kapcsolatban, igyekszem megcsinálni és beszámolni róla.
A továbbiakról: a kezelő modul programozásához érdemileg még nem fogtam hozzá, csak a működési teszteket csináltam meg. Remélem júniusban folytatni tudom a leírást.
Hello!
Idézet: „talán nem is hiányoltátok” Dehogynem! Csak borítékoltuk, hogy elfoglalt vagy. De aki ilyen kreatív (és nem olyan öreg mint én) annál ez bizony hosszú távon is így lesz! :yes: üdv! proli007
Szia Giants!
Engem nagyon érdekelne a tápegység, de a hozzászólásaidban lévő linkek elérhetetlenek. Meg tudnám nézni/kapni őket valahogy? Köszönettel: raron
Szia
Elnézést kérek mindenkitől az elérhetetlen adatok miatt. A tárhely áthelyezésre került, de úgy látszik valami hiba csúszott közbe. Javítom, aztán újból elérhető lesz.
Igazad van, de az összes kép hivatkozását megváltoztatni...?!
Javítottam a hivatkozásokat, ismét elérhetőek a PDF dokumentumok és képek.
Ettől függetlenül a szerveremen is megtalálható minden egy helyen: SMPS
Kedves mindenki nemrégiben készült el ipari PLC-s alkalmazásra egy 2,4 KW-os 80 V-300V DC kimenetű tápegység , ezt mivel a piacon beszerezhetetlen és teljesen hazai fejlesztés és gyártás ,itt teszem közhírré érdeklődjetek pm-ben a továbbiakról.
Sziasztok
Valaki be tudta szerezni az ACS750 áramfigyelő alkatrészt? Hol lehet be szerezni még? Vagy van helyettesítője Nekem több nagykerben is azt mondták, hogy kifutott termék
Szerintem nagyon nagy különbség nincsen az ACS750-es és a farnellnál kapható ACS756 és ACS758 széria között.
Főleg egy kontrollerrel gond nélkül le lehet kezelni bármelyiket. üdv.
Egy PIC vezérelt labortápot kezdtem el építeni átalakított ATX tápból. A vezérlést PWM jelből generált egyenfeszültséggel gondoltam megoldani, közvetlenül a vezérlő TL494 2es lábába. Eddig csak egy egyszerű 1k/47uFos RC tag van a kimeneten és egy 100nFos kondi. Viszont az a gond vele hogy túlszabályoz és elkezd ugrálni a kimeneti feszültség.
A PIc timer0 modulját használom 256os osztással 8MHZes frekivel. Minden túlcsordulásnál megnézem a beállított és a mért fesz. különbségét majd változtatom 1-el a PWM kitöltés értékét. Viszont ez így túl gyors, akármeddig hagyom, soha nem áll be a fesz. Hol lehet a gond? Talán nincs megfelelően szűrve a PWM kimenet? Nincs szkópom ezért csak megtippelni tudom mi lehet ott.
Szia!
Leginkább ott a hiba, hogy nagyon lassan szolgáltatod a hibajelet, tehát lassú az AD konverzió. Nem tudom pontosan, hogy mekkora frekvenciával üzemel a kapcsi táp, de annál 5-10* gyorsabban kell hibajelet szolgáltatni. Emiatt kisebb mikrokontrollerrel esélytelen a megvalósítás, ide gyors konverzió szükséges. Egyébként, ha labortápot építesz, akkor nem érdemes tisztán kapcsolóüzemben gondolkodni, mert az soha nem ad olyan tiszta kimenetet mint egy lineáris üzemű táp. Jó kompromisszum lehet azonban, hogy a kapcsi táp előszabályoz a lineáris tápnak, így a kimeneti tranzisztorok kevesebbet disszipálnak, jobb lesz a hatásfok. Amúgy ha kapcsolóüzemű táppal foglalkozol, akkor nem ártana egy szkóp, anélkül sötétben tapogatózol.
Egyelőre maradnék ennél a felépítésnél és megnézem mit lehet kihozni belőle. 16F690-et használok, megnézem mennyire lehet még optimalizálni a kódot, hogy gyorsabban mérje a feszültséget.
Azon is agyaltam, hogy kiméretem a PIC-el lassan, hogy melyik PWM értékhez melyik kimeneti feszültség társul azt elmentem EEPROM-ba és az alapján lenne egy durva előszabályzás majd utána a finom szabályzás ahogy eddig akartam. Terhelés hatására úgy se esik le a feszültség, mert azt a táp ic-je elintézi. A másik megoldásnak meg utánanézek.
Azt még elfelejtettem írni, hogy a kimeneti RC tag is túl nagyot késleltet. Tehát a PWM freki növelésével és az RC tag időállandójának csökkentésével talán javítható a helyzet.
A 16F690-nek úgy rémlik 100 ksps a max. mintavételi sebessége. Ennél gyorsabban nem lehet mintát venni. Ha több időm lesz, megpróbálok utánanézni a TL494 sajátosságainak, hátha ki lehet találni valami használható megoldást.
Beraktam gyorsan egy 4,7uFos kondit azzal sípolt a táp, kevés volt neki, holnap berakok egy köztes értékűt, vagy megtoldom még egy RC taggal. Az a gond a programmal hogy 4 AD bemenetről kell mintát venni, mindegyikből 20x és úgy átlagolom az értéket, valamit CCS ben van megírva, szóval van még mit csiszolni rajta.
A program változtatásával sikerült rendbe raknom a kimeneti feszültséget. A timer0 megszakításába beleszórtam a kimenet mérését, átlagolással valamint a pwm beállítását.
Ez még mindig nem volt elég ezért raktam bele egy durva előszabályzást, mivel a TL494-et lineárisan lehet szabályozni ezért egyből be tudom állítani a kívánt kimeneti feszhez tartozó PWM kitöltést, utána meg jön az eddigi finom szabályzás, ha állítom a kívánt feszültséget akkor újra jön a durva szabályzás. A kimeneti feszültségem így kb 0,05V-os tartományban ugrál. Nagyon jó ez egy olcsó PICtől, belső Vreftől és pár alkatrésztől. Viszont a program memória 76%át felzabáltattam eddig... Idézet: „#1075348 El_Pinyo: Nos, akkor leírom, hogy miért nem javasolnám azt a kapcsolást. Az analóg kapcsoló kimeneti ellenállása és a sample kapacitás RC tagot képez, melynek időállandója R*C. Nagyjából 5 időállandó elteltével tölt fel a kondenzátor, ez az adatokkal számolva kb. 740 sps mintavételt jelent maximum. Ennek a kondenzátornak alacsony szivárgási árammal kell rendelkeznie, hogy minél tovább tárolhassa a töltést. A műveleti erősítők offsete kapásból hozzá is adódik a kimeneti feszültséghez, tehát a nagyon olcsó, kommersz műv. erősítő nem lesz jó. A uC kimenetén levő PWM jel sem megy fel egészen tápfeszültségig, így itt is pontatlanság adódik, valamint a stabilizált táp kimenete sem pontos. Ezeket figyelembe véve én egyáltalán nem ajánlanám. Másik dolog, hogy már végképp nem értem, hogy a TL494-nek Te csak a referenciát szolgáltatod a PIC-kel, vagy konkrétan a hibajelet állítod elő? Az utóbbiról korábban már írtam a tápos topikban. Azt írod, hogy 50 mV-t ugrál a táp kimenete. Ezt milyen módon mérted ki? Egy multiméterrel végzett mérés simán becsaphat, ezt szkóppal kéne mérni (arról meg azt mondtad nincs), valamint terhelve pár amperral és nem üresjárásban. Inkább a tápos topikban folytassuk, mert ez itt már erősen off.” Tantál kondit szándékoztam tenni a műveleti erősítők elé és az RC tagba. Úgy gondoltam, hogy nem kell drágább műv. erősítő, mert hiába tolja el a kimeneti feszt az offszet, szerintem akkor sem gond a finom léptetés miatt. A TL 2es lábába menő feszültséget hívtam én referenciának, amit gondolom te hibajelnek hívsz, nem az IC saját ref. feszültségét. Egyelőre csak egy ventilátor a táp terhelése, mivel még csak a programot írom és próbapanelon van összedrótozva, de később kap nagyobb terhelést ha összeállt a program és az áramkör. Még az offszet kezelést se programoztam le. A PIC álltal kiírt értékekre hagyatkoztam, az alapján írtam, hogy kb 50mV, ami több mint valószínű, hogy nem teljesen pontos. Szkópot is kellene vennem, mert így nem tudom mi van a táp és a PIC kimenetein.
Ja így már kezd körvonalazódni. A hibajel fogalmát mondjuk nem én találtam ki, hanem szabályozástechnikai alapfogalom: hibajel = kívánt érték (alapjel)-tényleges mért érték (ellenőrző jel). Én eddig úgy értelmeztem, a korábbi leírásod alapján, hogy ezt a hibajelet állítod elő a kontrollerrel és nem csupán az alapjelet. Így már el tudom képzelni, hogy működjön a dolog, ehhez nem kell óriási sebesség.
Bár még mindig nem világos, ha csak az alapjelet állítod elő, akkor minek vonogatod ki a beállított és mért feszültségeket és állítasz a PWM kitöltésen? Ha az a feladat, hogy egy referencia feszültséget állíts elő a PWM jelből, azt könnyen ki lehet számolni: UDC = UPWM*D/T, ahol D a kitöltési tényező és T a periódusidő, ekkora lesz a DC összetevője a PWM jelnek. Ezt már csak megfelelően szűrni kell.
A TL494benb lévő komparátor egyik bemenetére adom a kívánt kimeneti feszültséget arányosan csökkentve a PICből, a kimeneti feszültség meg egy visszacsatoláson keresztül jut vissza a komparátor másik bemenetére, ahhoz a PICnek nincs köze.
Jó lenne az a megoldás, hogy csak simán beállítom a kitöltési tényezőt, de ha igaz amit az előbb írtál hogy PWM jel nem megy fel tápfeszig akkor így nem tudnám pontosan szabályozni. Ezért használom a fel/le léptetését a PWM értéknek így mindenféle offszetet és hasonlót kiküszöbölök, remélhetőleg. Viszont az előbbi verzió gyorsabb, ezért mikor állítom a PICben a kívánt kimeneti feszültséget akkor először beállítom a PWM-et úgy, majd elkezdem a folyamatos léptetést. Idézet: „de ha igaz amit az előbb írtál hogy PWM jel nem megy fel tápfeszig” Attól, hogy PWM perifériát használsz a portlábakra kapcsolódó kimeneti tranzisztorok nem változnak meg, ugyanazok, mint amikor csak sima kimenetként működnek. Az adatlap itt azt mondja, hogy a Vdd-0.7 V a minimális értéke, tehát legalább ekkora feszültséget képes leadni a normál működési tartományban. Ezt a feszültséget a kontroller indulásakor a PWM kimeneti lábra adott logikai magas szinttel az ADC segítségével ki lehet mérni (célszerű azért leosztani és valami stabilabb referencia feszültséget használni), így már pontosabban lehet számolni is. Egyébként a már megszűrt PWM jelet, amit a TL494 bemenetére kötsz is meg lehet mérni és korrigálni. Gondolom azzal nem mondok nagy újdonságot, hogy a 10 bites PWM-mel 5 V tápfesz mellett kb. 5mV-os felbontás érhető el.
Igazad van, a belső tranzisztorokról elfeledkeztem.
Nem igazán van szükség a PWM kimenetének további korrigálására, mert az egész táp szabályzása már ilyen. Teljesen lényegtelen, hogy hány volt van a PWM után, mivel úgyis a táp kimenetét nézi és ahhoz szabályozza a kitöltési tényezőt, csak az a lényeg hogy stabil legyen a feszültség. A táp kimeneténél van egy osztó ami megy a TL-be vissza, annak a föld felöli tagját kicseréltem egy potira, a kitöltési tényezőt maximumra állítom majd addig tekerem a potit amíg a kívánt maximális kimeneti feszültséget el nem éri, persze mindezt külső multival ellenőrizve. Most már csak az a kérdés, hogy vajon a sample and hold áramkört milyen gyorsan tudom működtetni. 20khzes PWMet használok 1k/10µF RC taggal ez 0,05s alatt töltődik fel 100%-ra. Ez elég soknak tűnik de úgy gondolom, hogy nem kell megvárni a teljes töltöttséget, elég mondjuk 90%nál kapcsolni, így már csak 0,025s. Szerintem a fent leírt szabályzási mód miatt nem lesz gond az eltérés.
A PWM szűrő kialakításánál azt kell figyelembe venni, hogy a 20 kHz frekvencia azt jelenti, hogy itt lesz az első harmonikus komponense, ennél kisebb frekvencián csak a DC komponens van jelen. Tehát egy olyan aluláteresztő szűrőt kell készíteni, ami képes a 20 kHz-es komponenst és a többi felharmonikust megfelelően kiszűrni. Nagyjából 60 dB elnyomás 20 kHz mellett már megfelelő lenne. Ha megmaradsz a korábban a PIC témában linkelt S/H áramköri kialakításnál, akkor azt javaslom, hogy a PWM jelhez kapcsolódó OPA legyen egy Sallen-Key alaptag. Kiszámítottam az elemértékeket is, ezek: R1 = R2 = 1kOhm, C1 = C2 = 100 nF. Figyelembe véve a CD4066 csatornaellenállását (270 Ohm) a S/H kapacitást célszerű 470 nF-ra választani. Ezekkel az értékekkel számolva a csatolt ábrán látható az amplitúdó menet a frekvencia függvényében, valamint az, hogy mennyit fog késleltetni az áramkör. Nagyjából 1ms elteltével feltöltődik a kondenzátor, így 1 ksps lesz a max. mintavételi frekvencia. Ez a frissítési gyakoriság a referencia számára szerintem már bőven megfelelő.
Tehát a PWM-re megy az általad írt opa, majd a kimenetekre 1-1 470nFos kondi a CD4066 belső ellenállása pedig lesz az R tag?
470nFos kondiból nem lenne célszerűbb fóliát alkalmazni tantál helyett? 1ms már bőven jó, nem is kell gyorsabbnak lennie. Köszönöm a sok segítséget.
Csatolmányban lerajzoltam neked, hogyan gondolom. Egyébként most ránéztem a TL494 adatlapjában, hogy mégis mekkora a hibajel erősítő bemeneti árama és azt láttam, hogy offset áramnak 25 mA-t ír az adatlap. Ha eddig nem volt a PWM szűrőd pufferelve egy feszültségkövető OPA-val, akkor nem is csodálom, hogy ugrált a kimeneti feszültség.
A kapcsolásban szereplő kondenzátorok célszerűen fólia kondik legyenek.
Összeállt az áramkör, hamarosan megcsinálom neki a nyákot és befejezem rá a programot.
A két műveleti erősítő offszetjét egy programból előhívható funkcióval gondoltam bekalibrálni. Rövidre zárom a bemenetüket a pic pedig megméri az offszetet és elmenti az EEPROMBA. Az alkatrészek hőfokfüggését meg figyelmen kívül hagyom, számomra úgy sem kell akkora pontosság. Úgy gondoltam, hogy ha már szabályozható tápot építek és nincs forrasztóállomásom akkor akár egyben is megépíthetem a kettőt, ezért van a hőelem bemenet. |
Bejelentkezés
Hirdetés |














