Fórum témák
» Több friss téma |
Fórum » Propeller Clock
Szia!
Hex - nincs, csak a forrás. Olvass visszafelé a topikban, 2.23. A fordulatszámot minden percváltásnál frissíti csak, jó eredmény a felpörgetés utáni második percváltás után jelenik meg.
Köszönöm! Most inkább rákoncentrálok a videofej elindítására de sehogy nem tudom,hohy a hall szenzoroknak melyik melyik kivezetése
Sziasztok!
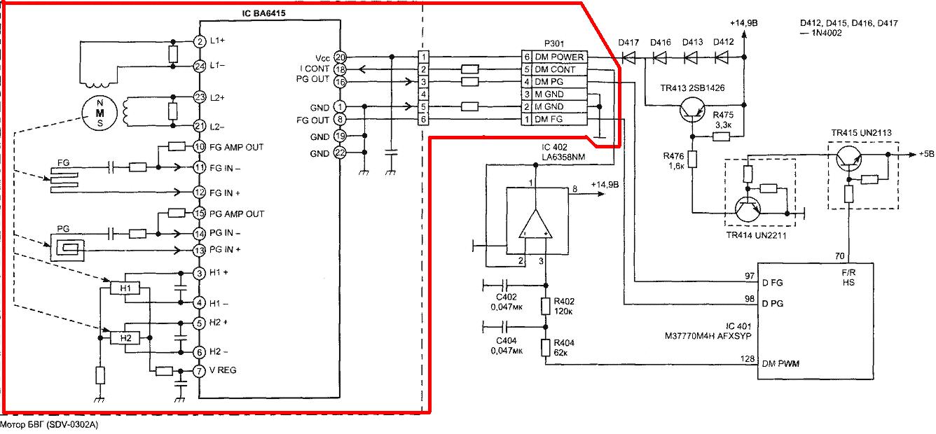
Van nekem egy videóból kitermelt motorom. A vezérlő IC típusa BA6415FS. Adatlapot nem találtam hozzá, csak egy kapcsolási rajzot(csatolva). Tehát ami a rajzon a piros vonalon belül van az van a motor NYÁK-ján. A 'DM POWER' és az 'M GND' csatikra 12V feszültséget adva nem indul. Gondolom még a szervóra is kell feszt adni, csak nem tudom, melyik lábak azok, és mennyi feszre van szükség. Tehát az a kérdésem, hogy hogy lehet ezt a kis motort forgásra bírni? Köszi előre is a segítséget!
Üdv!
A "DM CONT" vonalon vagy négyszögjelnek kell lennie, vagy PWM-nek. (A te kapcsolási rajzod szerint, az adatlap példakapcsolása szerint üresen hagyható) Itt van hozzá adatlap: Bővebben: Link
Szia!
:google: megint adakozó volt.
Köszi mindkettőtöknek!
Én nem találtam adatlapot, pedig kerestem, de akkor úgy látszik én voltam balfék. De akkor nem értem mit csináljak. Dobjak össze egy négyszög generátort egy 555-össel?
Szia Petroimro!
Ilyen meghajtó IC-vel szerelt motort mág nem idítottam el, de ha megvan a táp bemenete, akkor meg lehet próbálni. Egy 100 K Ohm -os ellenállást a plusz tápról végig próbálhatod a lábakhoz. A szervo bemenetére általában 2.5V körüki feszültséget szoktak kapcsolni. Ha igy sem indulna el, akkor bizony át kellene tanulmányozni a teljes dokumentációt, amit már fel is tettek a kollégák. Szia.
Nah kipróbáltam. Egy 100k Ohm -os ellenálláson keresztül adtam feszt a "DM CONT" -ra és így elindul.
Köszi a segítséget!
Szia!
Ha adatlapot keresel a Gooogle-ba a típusszámot és a " datasheet" szót írd be..... Ha bekötést keresel a Gooogle-ba a "pinout" szót írd be.....
Új tapasztalat az órával kapcsolatban! Rájöttem élesztéskor mi volt a baj,hogy ment de nem indult be a vetítés! Szóval kint a teraszon üdögeltem mikor életre akartam bírni de az istenért nem ment vagy csak néha villant be valami kevéske
Már írtam ide is nem tudtam mi lehet a gond aztán jött egy hatalmas szupercella pinpoglabda méretű jégesővel és jól elsötétedett az idő (még jó,hogy tornádó nem alakult ki) és még midíg az órát próbáltam a teraszon és egyszercsak elindult és ment is rendesen a mai napig! Na mondom centírozom még egy kicsit de nem megy, pedíg nem csináltam vele semmit! Újraírom a PIC-et semmi! Az infraled is világít ,minden fesz megvan nincs zárat! Ekkor jutott eszembe egy ötlet ami a videoszervízeléseimből pattant be! Szóval az a rohadt fototranyó ha túl nagy fényt kap nem indul be a cucc és valóban ez is volt a galiba oka mert behoztam a lakásba és tökéletesen megy! Szóval figyeljen erre ki nem jut semmire lámpa nap alatt nem fog indulni hacsak a tranyót nem tesszük foglalatba és árnyékoljuk (bár ezt még nem próbáltam de elvileg menni kell így neki erősebb fényben is) Ja ha tápot kap akkor távirányítóval ki/be kell kapcsolni,hogy menjen de ezt írták korábban is de ez meg a beírt hex-től függ mert olyan is van mi megy simán újraindítás nélkül! Nem olvastam még ezt a hibát azért írtam le segítség képp
Szia!
Engem a múltkor az energiatakarékos világítás tréfált meg. Az infra vevő (tsop1736) a távirányító adása nélkül is vett csomagokat. Az vétel oka az említett világító eszköz volt, közvetlen rálátása volt a vevőre. Szia.
Szia patexati!
Próbáld ki a kövezkező kis Hall IC-s kapcsolást a propeller clock index fotódióda helyénre kötve. A 3 lábú Hall IC egy rossz Rack ventillátorból kiépíthető, (SMD), ahol a bekötését is jól le tudod követni. Ezután egy kis mágnest, (rossz CD olvasófejből kiszerelve), az állórészre kell felerősíteni, ahol elég közel lesz majd a forgórész alján elhelyezett Hall szenzorhoz. (2-3mm!). Igy már szinte biztos, hogy nem zavarja semmiféle külső jel az óra vezérlését. (A kis mágnesnek csak az egyik pólusát kell a szenzor felé állítani). Sikeres próbát, szia.
Hello janocsi! Engemet inkább a videófejben lévő hall szenzorok bekötése érdekelne minek négy lába van és fekvő de belekeveredtem egypárszor nem tudom ,hogy kellene összekötözni őket
Volt egy méter magas videóhegyem csak tavasszal elküldtem a lomiba még üzemképes is volt közte most meg egy fejem van de ez sem indul! A pc ventivel igen villózik sajna A fototranyó hall-ra cserélése megfordult az én fejemben is de elöbb stabil meghajtás kéne!
Szia Patexati!
Az ilyen 2 vagy 3 fázisú motorokról a gyártó honlapján kellene keresni infót, de én sem találtam ott SMD Hall IC-ről egy szót sem. Találtam viszont SMD Hall IC-ről adatlapot, (ez alapján tovább kereshetsz ilyen szenzorokat), ha megfelelne a bekötése, el tudsz indulni. Van itt egy cim is: Bővebben: Szia.
Köszi
Ez valószínűleg segít csak most dolgozom holnap tudom azt megnézni mert otthon van! Még egy kérdés van olyan hex a PIC16F628A-ra mi a másodpercet a külső dupla ledekkel jelzi ki?
Szia!
Nem hiszem, hogy találsz... A16F628-ban csak annyi ram van, amivel a 7 digitális és az analóg belső 9 led (egyszerre történő) vezérlése oldható meg. 16F87-88 típussal meg lehetne megoldani. Szia..
Szia Dara!
Két prop628_2.23.hex állományt töltök fel kérésedre. Az egyik a hagyományos RC5/16 gombos távihoz forditva, a másik egy programozható URC22B távi kódjaival forditva, de nem ígérem hogy ezzel jól tudsz majd boldogulni. A forditások csak a hagyományos propeller clock áramköréhez jók. (Nem próbáltam ki, ha gond merülne fel, jelezd)! Szia.
Szia Patexati!
Van a topikban egy prop_sec_led néven ismert ilyen program, amely a régi Metró órához hasonlóan, itt a két külső LED-et használja másodperc mutatónak. Ez alapján, én is alkalmaztam a programot. Itt: Szia, janocsi.
Szia Patexati!
A Linken már nincs meg ez a program, eltünt megint. Megkerestem az archivumomban, feltöltöm, hogy meglegyen itt is. Szia.
Köszi! Egész nap a műhelyben voltam nem mentem net közelbe most dolgozom azt ráérek! Szóval a videómotor továbbra sem megy de szereztem egy régi pc táp ventit ami marhára erős (kb kétszerese amivel eddíg ment) Meg is tekercseltem 0.3 huzallal frankón és át is tettem rá a rotort! Max fordulaton majdnem felszáll
a poti a bázison a fele után van most egy kicsivel nagyon jól szuperáll a régihez nem is hasonlítható! Most beletettem a hexet mit linkeltél csak a távirányítószinte alig visz valamit Nem tudok pozícionálni,órát állítani,dátum az nemtudom van e bent az sem megy melyik távirányító hexet használod hozzá? Mert nekem ez tetszik a legjobban
Szia Patexati!
Milyen a távírányítód? Ha a hagyományos RC5/16, akkor kellene vele kezelni sok funkciót. - Ez az eredeti komplett programcsomag, még "KANINJO" fórumáról, ahonnan minden letörlődött! Írok majd egy hex állományt, ha megtudom milyen a távid. Szia.
Szia Patexati!
Egy Keys.asm-et átírtam, azzal forditottam Neked egy hex állományt. Feltöltöm mindkét programot. A Keys progiban beírtam, mind a 16 gomb funkcióját, (0-15), azon tudsz majd változtatni ha kellene. A kódok alapján meg is tudod nézni, melyik gomb milyen kódot küld ki most. (Kevés ez a 16 gomb, igy az év, a hónap, a nap, csak előre állítható). Szia.
Hát beleírtam de most sem tudok időt állítani a pozícionálás és a dátum az most megy! Az a baj,hogy a szoftveres részéhez nem igen értek mert kezdő pic-es vagyok
Van univerzális távirányítóm is azzal nem tudom lehetne e valamit kezdeni!
Szia Patexati!
Még egy hex állományt felteszek, ez most egy URC22B távihoz lesz a jó. (552 kóddal!). - Van fent olyan program, amelyben van íves másodperc mutató, és külső kör is, Hp41C fejlesztésével. Szerintem azt is kipróbálhatod, az a jobb, és megy univerzális távival. (Talán Dara is azt használja). Szia.
Szia janocsi.Már az elöbbi sec .hex is viszi az urc22b.Amit te raktál fel nekem hexet,annak kellene a fordulat számot mutatnia?Mert van olyan állás hogy dátumkijelzés és egy egyes felváltva jelez.De ha egyesen hagyom nem jelez semmit,akármeddig várok.Szia.
Szia Dara!
Igen. A fordulatszám kijelzése benne van ott, ahol az "1"-et látod, (napok sorszáma), kiírva. Az URC22B-n a "kontraszt" billentyüt egyszer megnyomod, majd várni kell a második perc váltásáig, aztán kiírja a fordulatszámot. Türelem, szia.
Szia!
Az átírt programjaim nem tudják a külső leddel kijelezni a másodpercet.... Amit én átírtam, abban az úgynevezett IDLOCS helyen egy számnak kell állnia (az égető programok általában kiírják): pl. A223 Jelentése: A - propeller program, 2.23 verzió. A program 2.22 verziótól tudja a fordulatszámot. A bővítéseimet a fordításkor ki lehet kapcsolni. |
Bejelentkezés
Hirdetés |






Már írtam ide is nem tudtam mi lehet a gond aztán jött egy hatalmas szupercella pinpoglabda méretű jégesővel és jól elsötétedett az idő (még jó,hogy tornádó nem alakult ki) és még midíg az órát próbáltam a teraszon és egyszercsak elindult és ment is rendesen a mai napig! Na mondom centírozom még egy kicsit de nem megy, pedíg nem csináltam vele semmit! Újraírom a PIC-et semmi! Az infraled is világít ,minden fesz megvan nincs zárat! Ekkor jutott eszembe egy ötlet ami a videoszervízeléseimből pattant be! Szóval az a rohadt fototranyó ha túl nagy fényt kap nem indul be a cucc és valóban ez is volt a galiba oka mert behoztam a lakásba és tökéletesen megy! Szóval figyeljen erre ki nem jut semmire lámpa nap alatt nem fog indulni hacsak a tranyót nem tesszük foglalatba és árnyékoljuk (bár ezt még nem próbáltam de elvileg menni kell így neki erősebb fényben is) Ja ha tápot kap akkor távirányítóval ki/be kell kapcsolni,hogy menjen de ezt írták korábban is de ez meg a beírt hex-től függ mert olyan is van mi megy simán újraindítás nélkül! Nem olvastam még ezt a hibát azért írtam le segítség képp

most meg egy fejem van de ez sem indul! A pc ventivel igen villózik sajna
Ez valószínűleg segít csak most dolgozom holnap tudom azt megnézni mert otthon van! Még egy kérdés van olyan hex a
a poti a bázison a fele után van most egy kicsivel nagyon jól szuperáll a régihez nem is hasonlítható! Most beletettem a hexet mit linkeltél csak a távirányítószinte alig visz valamit
Van univerzális távirányítóm is azzal nem tudom lehetne e valamit kezdeni! 



