Fórum témák

» Több friss téma
Fórum » Propeller Clock
 
Témaindító: vicsys, idő: Jún 3, 2005
Lapozás: OK   6 / 489
(#) Ghost Rider válasza vicsys hozzászólására (») Aug 6, 2006 /
 
Hello!
Majdnem az összes alkatrészt sikerült beszereznem kivéve:
TSOP1833 IR modul
IRL 530 FET
B80C1000 körtokos graetz
BC 848 SMD tranzisztor
BC 337 tranzisztor


Ezeket nem tudták rendelni se meg semmi :S
Ha valaki tudna segíteni azt megköszönném mert már elég sok időm és energiám fektettem ebbe a projektbe és szeretném befejezni ezt is.
(#) vicsys válasza Ghost Rider hozzászólására (») Aug 6, 2006 /
 
Hali!
A hqvideonál biztosan van minden.
Én a te helyedben viszont nem 33 hanem 36-os TSOP-t vennék!
(#) Ghost Rider válasza vicsys hozzászólására (») Aug 6, 2006 /
 
Speciel Tsop1836 sincs meg Tsop1833 se
(#) szabi83 válasza Ghost Rider hozzászólására (») Aug 6, 2006 /
 
(#) vicsys válasza Ghost Rider hozzászólására (») Aug 6, 2006 /
 
én ezt használtam legutóbb:
[link=http://www.hqvideo.hu/pr?srch=TSOP2236&ls=20&sm=2]http://www.hqvideo.hu/pr?srch=TSOP2236&ls=20&sm=2[/link]
(aszthiszem más a lábkiosztása, de nagyon jól működött.-ja, és Szabinak jár a pont, mert 17-es széria a jó...))
(#) Ghost Rider válasza szabi83 hozzászólására (») Aug 6, 2006 /
 
a Tsop1833 meg a Tsop1733 ugyanaz ? mert mostmár bezavartatok
(#) vicsys válasza Ghost Rider hozzászólására (») Aug 6, 2006 /
 
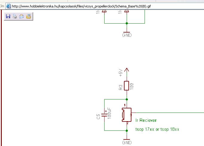
lásd kapcsrajz (eredetileg 17-es)
(#) szabi83 válasza Ghost Rider hozzászólására (») Aug 6, 2006 /
 
kapcsrajz-részlet :nezze::nezze::nezze::nezze::nezze:

no comment
(#) vicsys válasza szabi83 hozzászólására (») Aug 6, 2006 /
 
ehehehe
Szabi fényképez...
nah, mindegyik jó! De lásd fentebb én egy 3. változatot használtam (a mérete miatt. ez kisebb)
(#) Ghost Rider válasza szabi83 hozzászólására (») Aug 6, 2006 /
 
ehhe

Ha az ember figyelmetlen
köszke
(#) szabi83 válasza vicsys hozzászólására (») Aug 6, 2006 /
 
jaja, sztem a kapcsrajzot meg sem nézte

üdv :yes:
(#) szabi83 válasza Ghost Rider hozzászólására (») Aug 6, 2006 /
 
vagy inkább kapcsrajzot meg sem nézni.... :yes:

üdv minden jót
(#) Ghost Rider válasza szabi83 hozzászólására (») Aug 6, 2006 /
 
alkatrész listából dolgoztam
(#) Muri válasza szabi83 hozzászólására (») Aug 16, 2006 /
 
TSOP1736 a Lomexben csak 50Ft!
Árlista
(#) csonthulye válasza Muri hozzászólására (») Szept 7, 2006 /
 
Hello! Olyan problémám van a propeller clockal, hogy aledek amiket vettem növelt fényűek és 3V-nál világit rendesen. Na most az átlagos ledek 1,8V-nál nyitnak. Ez nem lesz gond? Vagy meg lehet oldani azzal, hogy kisebb értékű ellenállást teszek be? Egyébként el tudná valaki magyarázni, hogy működik a ledek vezérlése? Mert 12V egyenirányitva van rákapcsolva azaz 17V és az kicsit sok. Vagy a tranzisztoron keresztül van szabályozva???
(#) Muri válasza csonthulye hozzászólására (») Szept 10, 2006 /
 
Sziasztok!

csonthulye!:
Lehet hogy kevés lesz a feszültség... 9 + 5 V Kell neki 14V táp ami nem biztos hogy lesz.

Kicseréltem a motort egy szép nagyra, így kevesebb mint 1 mp alatt felgyorsul, és látható a teljesen egybefüggő szöveg. (Ha most elszáll az ellensúly... :gun: ) Csak annyi a hátránya, hogy olyan hangja van, mint egy helikopternek ! Kell csinálni egy normális szénkefés csúszógyűrűt, most egy darab drót csúszik egy vas keréken, ami szintén nagyon hangos (meg az AM rádiót is zavarja).
(#) vicsys válasza csonthulye hozzászólására (») Szept 10, 2006 /
 
Az impulzus üzem miatt csak töredéke jut a ledre.

Muri!
Ennyi erővel a tekercset is megcsinálhattad volna és akkor halkabb lenne...(még nem késő)
(#) Muri válasza vicsys hozzászólására (») Szept 10, 2006 /
 
Eddig az volt! Nagyon melegedett a meghajtó-áramkör, meg az egész táp! A ventilátor-motor meg gyenge, és túl lassú volt. Kellett neki fél perc hogy stabilan menjen.
(#) vicsys válasza Muri hozzászólására (») Szept 10, 2006 /
 
Nekem csak a fet melegszik 1 kicsit de megoldottam egy TO220-as bordával. A tekercs sohasem melegedett. Fél perc kellett az elinduláshoz? Nekem a centirozatlan is elindul 3-4 mp. alatt.
(#) StefuPeti válasza vicsys hozzászólására (») Szept 10, 2006 /
 
Kedvet kaptam én is az óra megépitéséhez, már készen van a "forgó" panel. Lenne egy kérdésem a motorom az óramutató járásával ellentétesen irányba forog, ennek igy kell forognia???
(#) vicsys válasza StefuPeti hozzászólására (») Szept 10, 2006 /
 
Nekem nem. De semmi gond, a prop forrásában kilehet választani a tükörkép kijelzést is...
(#) StefuPeti válasza vicsys hozzászólására (») Szept 10, 2006 /
 
neked is "visszafele" forog a motor? A PIC programján kell módositani? Vagy a távirányitón kell kiválasztani a tükörképkijelzést?
(#) vicsys válasza StefuPeti hozzászólására (») Szept 10, 2006 /
 
  1. ;***** VARIABLE DEFINITIONS
  2.  
  3. ; #define       MotorCounterClockWise   ; un-comment this line if motor is running counter clockwise
  4. ; #define       ReversTextScroll        ; un-comment this line if your text must scroll from left to right (e.g. Hebrew)

A prop asm-ben
Itt 1 kép az én irányomról:
kép
(#) StefuPeti válasza vicsys hozzászólására (») Szept 10, 2006 /
 
A PIC programozást csak most tanulgaton, az elöre megirt programot be tudom "égetni" még mindig nem világos, hogy a programon kell módositani, mert akkor bajban vagyok egy kicsit. Ez a program jó lesz a visszafele forgó motorhoz?

prop.asm
    
(#) Bubu54 válasza StefuPeti hozzászólására (») Szept 10, 2006 /
 
Hy!
Én is elkészültem az órával már be is van dobozolva meg minden és nekem is az óra mutató járásával ellentétes irányba forog a panel, és jól is írja ki a számokat!
(#) StefuPeti válasza Bubu54 hozzászólására (») Szept 10, 2006 /
 
Távirányitóm még nincs kész,te milyen távirányitót használsz hozzá?
(#) Bubu54 válasza StefuPeti hozzászólására (») Szept 11, 2006 /
 
Hy!

Én azt a távirányítót használom ami a vicsys oldalán taláható: www.propellerclock.uw.hu-n!Ezzel nagyon tökéletesen megy a és mindent egy gomb nyomásra el is végez!Szerintem ezt érdemes megépíteni!
Üdv.: Bubu54
(#) andrewforest válasza Bubu54 hozzászólására (») Szept 12, 2006 /
 
Hi!
Nagyon tetszik ez az óra, és kedvet kaptam hogy megcsináljam, csak AVR-rel szeretném megépíteni, mert picel még nem próbálkoztam. Az iskolámban egy konstruktőri versenyen akarok vele indulni ha összejön, de majd elkéne egy kis segítség pár dologban...
Azthiszem a megvalósítása nagyrészt érthető, és talán kivitelezni is tudnám. Amit megpróbálok máshogy megvalósítani, az a pontatlnság miatt panaszkodó tagok miatt van: PCF8583 RealTimeClock ICbol akarom lekérdezni majd I2C-n a pontos idöt és dátumot...
Viszont amihez nem értek az a légmagos trafó része:
-Miért szükségeltetik 2*12 Voltos táp amikor PICnek is, AVRnek is elég 5V
-A propeller részre miért nem elég egyetlen tekercs?
Valaki ezt a részét a dolognak eltudná magyarázni, please :no:
(#) Norberto válasza andrewforest hozzászólására (») Szept 12, 2006 /
 
Ha már pontos időt akarsz vele kiíratni, miért nem DCF77-es modult szerkesztesz hozzá? Azzal az órád a tökéletesen pontos VILÁGIDŐT mutatná mindig...és még be se kéne állítani újraindításokkor, stb...

Idézet:
„Miért szükségeltetik 2*12 Voltos táp amikor PICnek is, AVRnek is elég 5V”


Ezeken kívül mi az, ami nagyobb energiát igényel? Na mi? Talán a tranzisztorok? Neeeem...Talán a LED-ek? Neeeeem...akkor megmondom: a TEKERCS miatt...mivel így sem túl jó hatásfokú a tekercs (de azért nem rossz!), másképp hogy vinnéd el a tökéletesen pontos 5V-ot a propelleres részbe, ha csak 5V-ot adsz neki a bázis felől?

Idézet:
„A propeller részre miért nem elég egyetlen tekercs?”


Hol van több tekercs rajta? Én úgy tudom, hogy egyetlen tekercset kell rá tekerni...egy jó hosszút a lecsupaszított motorbelső karimájára...az tudomásom szerint egyetlen tekercs
(#) andrewforest válasza Norberto hozzászólására (») Szept 13, 2006 /
 
Ez a DCF77 tényleg jobb ötletnek bizonyul...
Csak azért hittem h több tekercs rá, mert egy képen több ugyan olyan rézveték volt a nyákon, de ezekszerint azok csak áthidalások voltak...
Bocsi az idióta kérdéseket és kössz a választ!
Következő: »»   6 / 489
Bejelentkezés

Belépés

Hirdetés
XDT.hu
Az oldalon sütiket használunk a helyes működéshez. Bővebb információt az adatvédelmi szabályzatban olvashatsz. Megértettem