Fórum témák
» Több friss téma |
Fórum » Proteus
Új kérdés. Lehet valamit csinálni azzal, hogy a dióda normálisan működjön a simulációban?
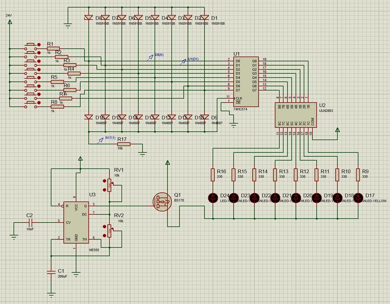
Például az alábbi kapcsolás sehogy sem müködik a szimulációban, akármilyen diódát raktam.
Ne csak képet tölts fel, hanem project fájlt is.
A hozzászólás módosítva: Feb 4, 2014
Íme a project file.
8.0 verzió alatt készült. Próbáltam analóg, meg digitális diódával is. Kicsit máshogy működött de nem jól. A hozzászólás módosítva: Feb 5, 2014
A ledeknél 10k ellenállás az sok. 330 Ohm körüli is elég lesz.
A hozzászólás módosítva: Feb 5, 2014
Az rendben van, az ellenállás értékek még nem beállítottak, de a proteus szimulációnak anélkül is menni kell, max az áramértékek nem jók, de ez nem működik, és az oka a diódák és a latch körül van valahol, és szerintem a dióda logikája az ami rossz.
Miért kellene 10k ellenállással működnie egy tesztben, ha a valóságban nem működne?
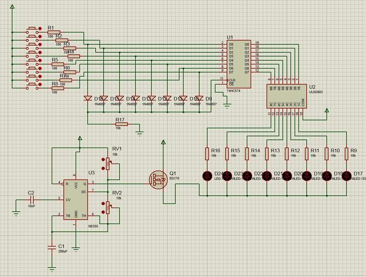
Letöltöttem a projectedet. Kicseréltem az ellenállásokat és villogtak. Hogy az elképzelésnek megfelelően villogtak-e azt nem tudom. Nem használtam még ezeket az IC-ket. A hozzászólás módosítva: Feb 5, 2014
Nem a villogással van a baj, hanem, hogy 1 gomb megnyomásra az összes villog, nem csak az adott led, ez a probléma. A 74HC574 egy 8 csatornás D flip flop, az ULN meg Darlington sor. Nézd meg, ha megnyomsz egy gombot az összes bemenet magas lesz, mintha a diódák vissza is engednék az áramot nemcsak előre.
Így nem is fog működni. A TTL benet le van húzva egy diódával alacsony szintre. Ha ellenálláson keresztül adsz rá magas szintet, a diódán akkor is csak 0,6V lesz ami továbbra is alacsony szint. Tegyél egy V mérőt a bemenetre és látni fogod a szintet.
Az R17 ellenállást cseréld kisebbre. 100-200 Ohm elegendő.
Ott egy 10k a lehúzás előtt.
Ráadásul tettem rá voltmérőt, 4.9 V-ot mutat gomb megnyomásakor, a baj az, hogy a többi bemeneten is annyit mutat 0.5V eltéréssel, csak nem értem miért. Gyakorlatilag a dióda anódján megjelenik a katódfeszültség+0,5..0,6V, pedig nem kellene. A dióda csak egyirányba vezet.
A 4,9V az magas szint Jó magas. Már 2,7-től magas. Mondom azt a 10K-t cseréld kisebbre.
Igen, ez így tuti működőképes, csak kérdés, hogy így be tudom-e illeszteni a saját áramkörömbe. Valószínűleg, muszáj leszek így, csak lebegve akartam hagyni a bemeneteket a gomb nyitott állapotában, de majd kipróbálom breadboardon is.
Ezt nem neked akartam hanem progee-nek. Ám kipróbáltam kisebbel is. Úgy meg túl alacsony a jel, hogy kapcsoljon. A baj az, hogy ha nem húzom le darabonként a bemeneteket akkor a program odateszi a dióda feszültségét. Kérdés, hogy ez valóságban működhet-e. Majd kipróbálom. A hozzászólás módosítva: Feb 5, 2014
A lebegő bemenetek 100% hibaforrások. Garantáltan felszed minden zajt.
Igaz, csak csökkenteni akartam az alkatrészeket. Elméletileg így nézne ki a bemenet, zénerekkel biztosítva az 5V-ot. Nem akartam még lehúzogatni is. Vagy még azt tudom kitalálni, hogy zéner helyett leosztom, és az osztó egyik tagja egyben a lehúzó ellenállás is.
Sziasztok!
Megbolondít ez a proteus. Nagyon ritkán használom. Ha lerakok egy alkatrészt akkor hogy tudom azt mozgatni? Hiába fogom meg az egérrel, minden áron alkatrészt akar lerakni.
Üdv!
Bal gombbal rákattintasz az alkatrész testére. (Nem a közepébe, hanem ahol pad vagy rajzolat van! Ilyenkor fehér szaggatott vonallal jelzi hogy rajta vagy.) Ekkor megjelenik a mutatónyíl mellett egy négyirányú nyíl, ami a mozgatást jelenti. Ekkor az alkatrész felett (most a közepében is lehet) lenyomod és nyomva tartod a bal gombot, majd a kívánt helyre mozgatod az alkatrészt és felengeded a gombot. Ennyi.
Szia!
Köszönöm! Eagle-höz vagyok szokva. A proteust csak akkor használom, amikor néha szimulálni akarok. Ilyenkor mindig újra kell tanulnom.
Sziasztok
Proteusban hogy lehet szimulácio közben változtatni az állását, valoságban ugyebár tekergetem.
A potinak az állását szeretném változtatni hogy ne középállásba legyen.
Szimulálás közben ne változtass állást, valóságban pedig ne tekeregj
![]() Proteusban kis piros nyilak karikában, vagy + - jelek szokták jelezni, ha tudsz valamelyik alkatrész értékén változtatni.
Igy már vágom, köszönöm. Van olyan poti amit lehet szimulácioban "tekergetni"?
Progee leírta, de "megfogod" és húzod az is jó.
Ok de amit én betettem az nem csinál semmit.
Igen, pont most találtam rá de azért köszönöm.
Van pár hiányos vagy bugos alkatrész. Némelyik animáltnak nevezett relé pl működik ugyan, de nem mutatja, hogy behúzott.
Köszönöm, egyenlöre az alap alkatrészekkel foglalkozok.
Köszönöm, már egész belejöttem, most az LM 324 izzasztott meg de összejött.
|
Bejelentkezés
Hirdetés |












