Fórum témák
» Több friss téma |
Fórum » Proteus
Azért én türelmesebb lennék és adnék még esélyt a dolognak. Feltétlenül a proteus-ban kell mennie? Csak mert lehet hogy az adott kapcsolás abban nem fog működni, de mondjuk a tinában vagy a multisimben meg elindul. Nem biztos, de lehet. Jártam már így. Vannak olyan áramköri megoldások amik viszont egyikben sem működnek, és azon semmilyen guru sem segít. Ez a proteus egyébként elég érdekes a többihez képest, a szónak nem a jó értelmében. Én most kezdtem el nézegetni, de még rajzolni is nagyon körülményes vele.
Nem ragaszkodom a progihoz csak ez volt meg valahogy.
Ebben meg is rajzoltam a kapcsolást úgy ahogy , de a szimulációnál elakadtam. Egy haver dugipanelen összerakta , de ott is ugyan az a hiba mint szoftveresen . Meg van a teljes leírás a hex a C az asm a sematic stb.
Te vagy a GURU akit keresek?
A hozzászólás módosítva: Nov 30, 2014
Javítsd az adatlapon a neved, Simpi Guru-ra.
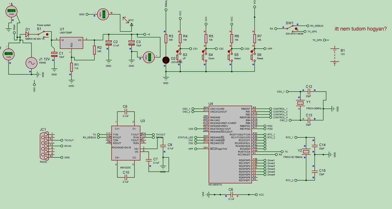
Akkor most komolyan , amit tudni kell. Adott egy pic16f877a ami egy óra.A csavar hogy gps jel alapján szinkronizálna.A sematik alapján a gps-el van a gond , mert nem találom az alkatrészek között.
Ne légy már amatőr legalább a projektfájlt töltsd fel, ne jpg-t.
Ne már annak kelljen újra berajzolgatni akiktől segedelmet vársz
Akkor amit lehagytam.
A hozzászólás módosítva: Nov 30, 2014
Berakhatsz egy virtual terminalt és azzal is tudsz szimulálni egy GPS kimenetet.
A hozzászólás módosítva: Nov 30, 2014
Próbálkoztam serial port spliterr+gps sim COM1 porton , az rx villogott is rendesen csak a pic nem reagál. Aztán próbáltam COMPIM serial interface cuccal , itt is az rxd működik.
Az egész cucc azt csinálja , hogy billeg az összes szám 0 és 8 között.Írtam emilt a kitalálójának , de csak ugyan azokat a fájlokat külte meg amitket csatoltam. Azt írja , hogy fájlok jók a cucc működik.
A PIC és a sorosport között ha nem megy a kommunikáció akkor az a max232 miatt van, nyugodtan kiveheted és kösd egy az egyben a COMPIM Tx kivezetését a PIC Tx kivezetésére és Rx-et Rx-re, nekem is volt már gondom vele...
Természetesen ezt CSAK a PROTEUS-ban!!! A valóságban nagyon is SZÜKSÉG van a MAX232-re, csak proteus-ban nem működik... Ahogy már vicsys kolléga is írta, GPS modul helyett betehetsz egy terminált és te küldöd azokat az adatokat a PIC-nek amiket az modul küldene (de ehhez alaposan át kell böngészni a modul adatlapját). Esetleg egy másik soros portot teszel helyette és virtuális sorosporton keresztül egy másik terminálból (pl Realterm, vagy putty) küldöd az adatokat (megint csak a pdf alapján)... A legvégső változat, hogy készítesz te egy GPS modult, mert bármilyen szimulációs modellt lehet készíteni Proteus-ban csak ahhoz kell írni egy megfelelő .dll fájlt
Max232-t így lehet működésre bírni proteusban: Bővebben: Link
A 7404 nem kell a valós kapcsolásba, de a proteus csak így eszi meg a max232-t, ha feltétlen fel kell tüntetni az áramkörben. A hozzászólás módosítva: Nov 30, 2014
Így jó lehet?Vagy nem kell 7404?
A hozzászólás módosítva: Dec 1, 2014
Csak a szimulációba, a valóságban nem kell.
Nem kell a fordító kapu, csak simán összekötöd őket. De hangsúlyozom megint, hogy ez CSAK A SZIMULÁCIÓBAN kell így, a valóságban mindenképpen kell a MAX232-es. Szimuláció szempontjából fölösleges, bár ha mindenképp akarod akkor úgy csináld ahogy progee kolléga javasolta.
"A legvégső változat, hogy készítesz te egy GPS modult, mert bármilyen szimulációs modellt lehet készíteni Proteus-ban csak ahhoz kell írni egy megfelelő .dll fájlt "
MIVAN? * * Tudunk olvasni, nem kell kiabálni és kiemelni sem! A hozzászólás módosítva: Dec 1, 2014
Bocs nem szándékosan emeltem ki,csak valamit elnyomtam.
Sajna ez a ketyere így nem akar működni se szoftveresen , se dugipanelen.
Lehet , hogy mégis a HEX fájl a ludas.
Nem tudom, hogy ez az egész áramkör mit kellene csináljon, de a legegyszerűbb lenne egy olyan kis programot írni ami csak annyit tudna, hogy fogadja az adatokat a GPS-től és kiírja mondjuk egy LCD-re, vagy villogtat pár LED-et, vagy esetleg küldené tovább a számítógépnek. Persze mindegyik esetben először a második részt kellene tökéletesen megoldani ami a kijelzéssel, PC-vel foglalkozik, hogy legalább az legyen tuti, majd utána lehet tesztelgetni a GPS-t. A GPS-nél nem kellene foglalkozni a dekódolással (értem ez alatt az időt meg a koordinátákat) hanem csak egy az egyben amit küld azt továbbküldeni LCD-re vagy PC-nek, itt folyamatosan kellene próbálni különböző baudrate-el ameddig valami értelmes szöveget látsz majd (pl. $GPRMC,.,.,.,.,.,...<CR><LF>), mindezeket természetesen a valóságban kellene próbálni és jó lenne egy oszcilloszkóppal is figyelni a jeleket.
Ez már itt lassan OFF, úgy, hogy jobb lenne inkább a PIC kezdőknek vagy a PIC miértek, hogyanok haladóknak topicok valamelyikében folytatni...
sziasztok!
Proteus 8-at használok itthon. Nyák tervet szeretnék készíteni egy TDA7294-es végfok IC van a kapcsolási rajzban. Az lenne a kérdésem hogy megtalálható e ez az IC valahol a neten a programhoz, esetleg valakinek meg van-e? 3D-s és kapcsolási rajzos terv kellene nekem de nem találtam igazából sehol, tudom hogy lehet készíteni a programban eszközöket de sík hülye vagyok hozzá. Ha esetleg valakinek van ilyen, vagy talál ehhez hasonló tokozású IC-ről (vagy éppen ez van meg neki) 3D-s és kapcsolási rajzos tervet az elküldené nekem? Nagyon megköszönném. ÜDV A hozzászólás módosítva: Dec 10, 2014
Idézet: Hihetetlen!„....tudom hogy lehet készíteni a programban eszközöket de sík hülye vagyok hozzá...” Egyre gyakrabban az az érzésem, hogy semmit megtanulni nem akar senki, csak használni. Emlékszem még 35 évvel ezelőtt mm papíron pontozóval, cínóber tussal,csőtollal rajzoltam nyákot. Fejben tükrözött alkatrészekkel. És még 3D is... A Markos Nádas kabaré jut eszembe a Hugyos Józsi" ...Hun gyütt be maga? Pénzt ne adjak...?" No de komolyan. A súgóban benne van minden pontról pontra, lépésről-lépésre.Mindössze egy google fordítóval és némi igyekezettel, és persze sok sok időráfordítással minden menni fog. S autodidakta módon szakemberré válhatsz.
Jól beszélsz!
@superlac: Könnyedén lehet rajzolni Proteusban saját alkatrészt. Első körben használd egy felrakott, kijelölt alkatrészre a "decompose" funkciót, és már látod is hogyan, mikből épül fel... A hozzászólás módosítva: Dec 11, 2014
Nem tudja valaki véletlenül, hogy mi a különbség az LTSpice alá írt Spice modelellek és a Proteusban dolgozó PROspice nyelvezete között.
Egy AD636 ot próbálok működésre bírni Proteusban. mindent a súgó alapján csinálok, a model mégsem működik. Viszont ugyanez a model teljesen jól működik LTspiceban. Úgy érzem, valami apróság van itt a háttérben.
Végül is teljesen mindegy, mert a próbapanelen pedig valóságban is jól működik. Csak ez számít igazán.
Szép-szép az LTspice jelalakja, de azért a szkópon kissé másképp mutat . Bár kétségtelen, hogy a huzalozás az csak a dugaszpanel szintű.Jó lesz ez a TrueRms konverter, s vele együtt remélem a komplett erősítőtesztelő állomás is amibe szánom ezt a kapcsolást. A hozzászólás módosítva: Dec 11, 2014
hali!
megint én Sikerült összehozni az alkatrészt de van egy kis bajom vele. Elmenti, betudom kötni stb de amikor hozzá akarok rendelni egy tokozást kifagy a program. Jelen esetben Multiwatt15-ös tokot akarok neki adni. Rá kattolok hogy adja hozzá és villog a program aztán fogja magát és kilép. Ez mitől lehet? ez azért gáz mert így nyáktervbe nem tudom beletenni. Megrajzolni nem igazán szeretném ha már egyszer ott van alapból a progiban. Ha valakinek van ötlete írjon. köszi!
Sziasztok.
Proteus .. isis ... az a bajom, hogy 5w ellenállás kellene, de csak 3w és 7w van a programban. Aresben már rajzoltam meg 5w-ost. Vagy hogy lehet egy ellenálláshoz hozzárendelni ezt ?
Beírod az Ares-ben megrajzolt ellenállásod nevét kapcsolási rajzon a tulajdonságához (Package type), vagyis a tokozásához.
Ezt már felpakolt nyáknál is meg tudod tenni, tehát Isis-ben Ares (Netlist to Ares) gombot megnyomod, miután módosítottad a tokozást a kapcsirajzon. Ekkor Ares megnyílik és lecserélôdik a tok az újra. A hozzászólás módosítva: Jan 13, 2015
Sziasztok
Találkozott már közületek bárki is szimulálható 80c535 /c515 -tel? Tudom, MCS51 családtag ez is, de nekem az összes portra szükségem lenne így nem tudom a szimulációban 8051-gyel helyettesíteni. Ha van ötletetek ne tartsátok vissza. Köszönöm
Proteus isishez, van arduino mega 2560ra való ethernet shield? Magát az arduinot megtaláltam, de eth. shieldet nem.
|
Bejelentkezés
Hirdetés |










Sikerült összehozni az alkatrészt de van egy kis bajom vele. Elmenti, betudom kötni stb de amikor hozzá akarok rendelni egy tokozást kifagy a program. Jelen esetben Multiwatt15-ös tokot akarok neki adni. Rá kattolok hogy adja hozzá és villog a program aztán fogja magát és kilép. Ez mitől lehet? ez azért gáz mert így nyáktervbe nem tudom beletenni. Megrajzolni nem igazán szeretném ha már egyszer ott van alapból a progiban. Ha valakinek van ötlete írjon. köszi! 




